Discovery of Glucose Metabolism-Associated Genes in Neuropathic Pain: Insights from Bioinformatics
Abstract
1. Introduction
2. Results
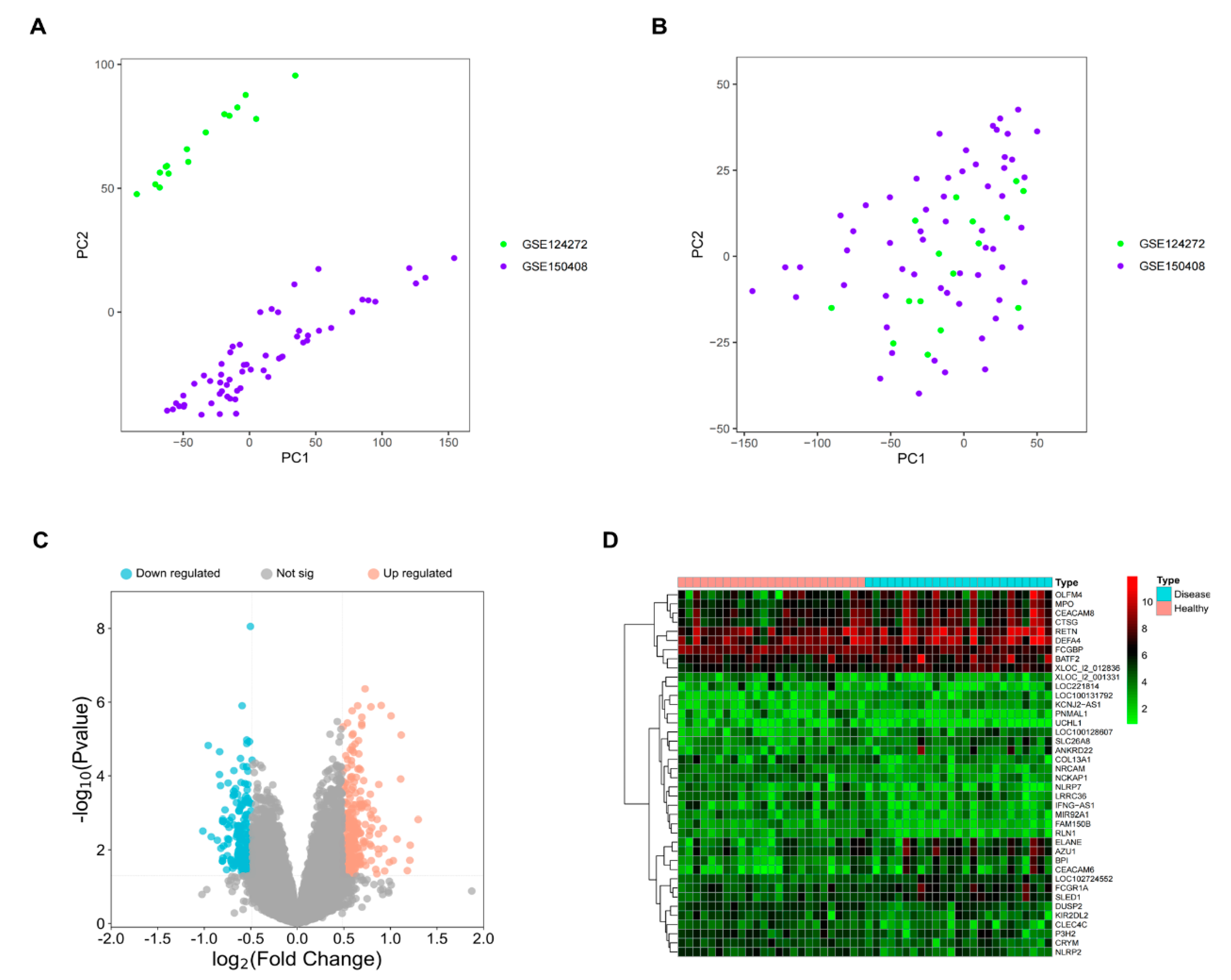
2.1. Identification of Differentially Expressed Genes in IVDD: 234 Upregulated and 178 Downregulated
2.2. Biological Processes, Cellular Components, and Molecular Functions Modulated in IVDD
2.3. Identification, Expression Analysis, and Diagnostic Performance of Glucose-Related Genes in IVDD
2.4. Identification and Validation of Three Glucose-Related Genes with High Clinical Relevance and Predictive Accuracy for Diagnosing IVDD
2.5. Immune Cell Infiltration in IVDD and Its Interaction with Glucose Metabolism-Associated Genes
2.6. PSNL Model Successfully Changes Pain Behavior Without Inducing Motor Dysfunction
2.7. NP Does Not Alter Blood Glucose Levels
2.8. IVDD-Altered Glucose Metabolism Gene Expression with Inflammation Elevated After PSNL
2.9. Increased Various Immune Infiltration near Injury Site in PSNL Model
3. Discussion
3.1. Ins1/2
3.2. Igfbp3
3.3. Plod2
3.4. Immune Cell Infiltration
3.5. Novelty and Limitations
4. Materials and Methods
4.1. Data Acquisition
4.2. Differentially Expressed Genes Analysis
4.3. Functional Enrichment Analysis
4.4. Identification of Target Gene Biomarkers
4.5. Construction of a Nomogram
4.6. Immune Cell Infiltration Analysis
4.7. Animals
4.8. Model Establishment
4.9. Fasting Blood Glucose Test and Oral Glucose Tolerance Test
4.10. Mechanical Allodynia Assessment: Von Frey Test
4.11. Thermal Allodynia Assessment: Hargreaves Test
4.12. Motor and Sensory Assessment: Low-Cost Gait Analysis
4.13. Whole Blood Collection and Preprocessing
4.14. RNA Extraction (Whole Blood Samples)
4.15. Real-Time Quantitative Polymerase Chain Reaction (qPCR)
4.16. Immunofluorescence
4.17. Statistical Analysis
4.18. Tools and Visualization
5. Conclusions
Author Contributions
Funding
Institutional Review Board Statement
Informed Consent Statement
Data Availability Statement
Acknowledgments
Conflicts of Interest
Appendix A

References
- Gayduk, A.J.; Shishkovskaia, T.I.; Cumming, P.; Koutsomitros, T.; Sack, A.T.; Vlasov, Y.V.; Smirnova, D. Association between Neuropathic Pain and Depression: Focusing on the Transcranial Magnetic Stimulation as a Promising Treatment Approach. Psychiatr. Danub. 2022, 34 (Suppl. 8), 105–111. [Google Scholar]
- Tu, Y.; Muley, M.M.; Beggs, S.; Salter, M.W. Microglia-independent peripheral neuropathic pain in male and female mice. Pain 2022, 163, e1129–e1144. [Google Scholar] [CrossRef] [PubMed]
- Bouali-Benazzouz, R.; Landry, M.; Benazzouz, A.; Fossat, P. Neuropathic pain modeling: Focus on synaptic and ion channel mechanisms. Prog. Neurobiol. 2021, 201, 102030. [Google Scholar] [CrossRef]
- Guida, F.; De Gregorio, D.; Palazzo, E.; Ricciardi, F.; Boccella, S.; Belardo, C.; Iannotta, M.; Infantino, R.; Formato, F.; Marabese, I.; et al. Behavioral, Biochemical and Electrophysiological Changes in Spared Nerve Injury Model of Neuropathic Pain. Int. J. Mol. Sci. 2020, 21, 3396. [Google Scholar] [CrossRef] [PubMed]
- Zhang, S.; Hu, B.; Liu, W.; Wang, P.; Lv, X.; Chen, S.; Shao, Z. The role of structure and function changes of sensory nervous system in intervertebral disc-related low back pain. Osteoarthr. Cartil. 2021, 29, 17–27. [Google Scholar] [CrossRef]
- Maniadakis, N.; Gray, A. The economic burden of back pain in the UK. Pain 2000, 84, 95–103. [Google Scholar] [CrossRef] [PubMed]
- Gudala, K.; Bansal, D.; Vatte, R.; Ghai, B.; Schifano, F.; Boya, C. High Prevalence of Neuropathic Pain Component in Patients with Low Back Pain: Evidence from Meta-Analysis. Pain Physician 2017, 20, 343–352. [Google Scholar] [PubMed]
- Li, Y.; Kong, E.; Ding, R.; Chu, R.; Lu, J.; Deng, M.; Hua, T.; Yang, M.; Wang, H.; Chen, D.; et al. Hyperglycemia-induced Sirt3 downregulation increases microglial aerobic glycolysis and inflammation in diabetic neuropathic pain pathogenesis. CNS Neurosci. Ther. 2024, 30, e14913. [Google Scholar] [CrossRef]
- Sun, Q.; Zhang, B.Y.; Zhang, P.A.; Hu, J.; Zhang, H.H.; Xu, G.Y. Downregulation of glucose-6-phosphate dehydrogenase contributes to diabetic neuropathic pain through upregulation of toll-like receptor 4 in rats. Mol. Pain 2019, 15, 1744806919838659. [Google Scholar] [CrossRef] [PubMed]
- Liu, J.; Li, Y.; Lu, Z.; Gu, J.; Liang, Y.; Huang, E.; Wang, Z.; Zhang, H.; Wang, L.; Zhang, D.; et al. Deceleration of glycometabolism impedes IgG-producing B-cell-mediated tumor elimination by targeting SATB1. Immunology 2019, 156, 56–68. [Google Scholar] [CrossRef] [PubMed]
- Rahman, M.H.; Jha, M.K.; Kim, J.H.; Nam, Y.; Lee, M.G.; Go, Y.; Harris, R.A.; Park, D.H.; Kook, H.; Lee, I.K.; et al. Pyruvate Dehydrogenase Kinase-mediated Glycolytic Metabolic Shift in the Dorsal Root Ganglion Drives Painful Diabetic Neuropathy. J. Biol. Chem. 2016, 291, 6011–6025. [Google Scholar] [CrossRef]
- Murphy-Royal, C.; Johnston, A.D.; Boyce, A.K.J.; Diaz-Castro, B.; Institoris, A.; Peringod, G.; Zhang, O.; Stout, R.F.; Spray, D.C.; Thompson, R.J.; et al. Stress gates an astrocytic energy reservoir to impair synaptic plasticity. Nat. Commun. 2020, 11, 2014. [Google Scholar] [CrossRef] [PubMed]
- Wang, Z.; Guan, D.; Wang, S.; Chai, L.Y.A.; Xu, S.; Lam, K.P. Glycolysis and Oxidative Phosphorylation Play Critical Roles in Natural Killer Cell Receptor-Mediated Natural Killer Cell Functions. Front. Immunol. 2020, 11, 202. [Google Scholar] [CrossRef] [PubMed]
- Kong, E.; Li, Y.; Deng, M.; Hua, T.; Yang, M.; Li, J.; Feng, X.; Yuan, H. Glycometabolism Reprogramming of Glial Cells in Central Nervous System: Novel Target for Neuropathic Pain. Front. Immunol. 2022, 13, 861290. [Google Scholar] [CrossRef] [PubMed]
- Croese, T.; Castellani, G.; Schwartz, M. Immune cell compartmentalization for brain surveillance and protection. Nat. Immunol. 2021, 22, 1083–1092. [Google Scholar] [CrossRef] [PubMed]
- Fiore, N.T.; Debs, S.R.; Hayes, J.P.; Duffy, S.S.; Moalem-Taylor, G. Pain-resolving immune mechanisms in neuropathic pain. Nat. Rev. Neurol. 2023, 19, 199–220. [Google Scholar] [CrossRef]
- Ellis, A.; Bennett, D.L. Neuroinflammation and the generation of neuropathic pain. Br. J. Anaesth. 2013, 111, 26–37. [Google Scholar] [CrossRef]
- Chen, G.; Zhang, Y.Q.; Qadri, Y.J.; Serhan, C.N.; Ji, R.R. Microglia in Pain: Detrimental and Protective Roles in Pathogenesis and Resolution of Pain. Neuron 2018, 100, 1292–1311. [Google Scholar] [CrossRef]
- Chen, S.-H.; Huang, T.-C.; Wang, J.-Y.; Wu, C.-C.; Hsueh, Y.-Y. Controllable forces for reproducible chronic constriction injury mimicking compressive neuropathy in rat sciatic nerve. J. Neurosci. Methods 2020, 335, 108615. [Google Scholar] [CrossRef]
- Masi, T.; Patel, B.M. Altered glucose metabolism and insulin resistance in cancer-induced cachexia: A sweet poison. Pharmacol. Rep. 2021, 73, 17–30. [Google Scholar] [CrossRef] [PubMed]
- Muraleedharan, R.; Dasgupta, B. AMPK in the brain: Its roles in glucose and neural metabolism. FEBS J. 2022, 289, 2247–2262. [Google Scholar] [CrossRef] [PubMed]
- Hisaoka-Nakashima, K.; Moriwaki, K.; Yoshimoto, N.; Yoshii, T.; Nakamura, Y.; Ago, Y.; Morioka, N. Anti-interleukin-6 receptor antibody improves allodynia and cognitive impairment in mice with neuropathic pain following partial sciatic nerve ligation. Int. Immunopharmacol. 2022, 112, 109219. [Google Scholar] [CrossRef] [PubMed]
- Siqueira-Lima, P.S.; Quintans, J.S.S.; Heimfarth, L.; Passos, F.R.S.; Pereira, E.W.M.; Rezende, M.M.; Menezes-Filho, J.E.R.; Barreto, R.S.S.; Coutinho, H.D.M.; Araújo, A.A.S.; et al. Involvement of the PKA pathway and inhibition of voltage gated Ca2+ channels in antihyperalgesic activity of Lippia grata/β-cyclodextrin. Life Sci. 2019, 239, 116961. [Google Scholar] [CrossRef] [PubMed]
- Fousteri, G.; Jasinski, J.; Dave, A.; Nakayama, M.; Pagni, P.; Lambolez, F.; Juntti, T.; Sarikonda, G.; Cheng, Y.; Croft, M.; et al. Following the fate of one insulin-reactive CD4 T cell: Conversion into Teffs and Tregs in the periphery controls diabetes in NOD mice. Diabetes 2012, 61, 1169–1179. [Google Scholar] [CrossRef] [PubMed]
- Press, R.; Nennesmo, I.; Kouwenhoven, M.; Huang, Y.M.; Link, H.; Pashenkov, M. Dendritic cells in the cerebrospinal fluid and peripheral nerves in Guillain-Barré syndrome and chronic inflammatory demyelinating polyradiculoneuropathy. J. Neuroimmunol. 2005, 159, 165–176. [Google Scholar] [CrossRef] [PubMed]
- Stojanovic, B.; Jovanovic, I.; Stojanovic, B.S.; Stojanovic, M.D.; Gajovic, N.; Radosavljevic, G.; Pantic, J.; Arsenijevic, N.; Lukic, M.L. Deletion of Galectin-3 attenuates acute pancreatitis in mice by affecting activation of innate inflammatory cells. Eur. J. Immunol. 2019, 49, 940–946. [Google Scholar] [CrossRef] [PubMed]
- Meng, F.; Zhang, S.; Xie, J.; Zhou, Y.; Wu, Q.; Lu, B.; Zhou, S.; Zhao, X.; Li, Y. Leveraging CD16 fusion receptors to remodel the immune response for enhancing anti-tumor immunotherapy in iPSC-derived NK cells. J. Hematol. Oncol. 2023, 16, 62. [Google Scholar] [CrossRef]
- Murao, N.; Yokoi, N.; Takahashi, H.; Hayami, T.; Minami, Y.; Seino, S. Increased glycolysis affects β-cell function and identity in aging and diabetes. Mol. Metab. 2022, 55, 101414. [Google Scholar] [CrossRef]
- Wentworth, B.M.; Schaefer, I.M.; Villa-Komaroff, L.; Chirgwin, J.M. Characterization of the two nonallelic genes encoding mouse preproinsulin. J. Mol. Evol. 1986, 23, 305–312. [Google Scholar] [CrossRef]
- Taubel, J.C.; Nelson, N.R.; Bansal, A.; Curran, G.L.; Wang, L.; Wang, Z.; Berg, H.M.; Vernon, C.J.; Min, H.-K.; Larson, N.B.; et al. Design, Synthesis, and Preliminary Evaluation of [68Ga]Ga-NOTA-Insulin as a PET Probe in an Alzheimer’s Disease Mouse Model. Bioconj. Chem. 2022, 33, 892–906. [Google Scholar] [CrossRef] [PubMed]
- Caruso, M.A.; Kittilson, J.D.; Raine, J.; Sheridan, M.A. Rainbow trout (Oncorhynchus mykiss) possess two insulin-encoding mRNAs that are differentially expressed. Gen. Comp. Endocrinol. 2008, 155, 695–704. [Google Scholar] [CrossRef]
- Brahmkhatri, V.P.; Prasanna, C.; Atreya, H.S. Insulin-like growth factor system in cancer: Novel targeted therapies. Biomed. Res. Int. 2015, 2015, 538019. [Google Scholar] [CrossRef] [PubMed]
- Nagano, H.; Ito, S.; Masuda, T.; Ohtsuki, S. Effect of Insulin Receptor-Knockdown on the Expression Levels of Blood–Brain Barrier Functional Proteins in Human Brain Microvascular Endothelial Cells. Pharm. Res. 2022, 39, 1561–1574. [Google Scholar] [CrossRef] [PubMed]
- Baska, A.; Leis, K.; Gałązka, P. Berberine in the Treatment of Diabetes Mellitus: A Review. Endocr. Metab. Immune Disord. Drug Targets 2021, 21, 1379–1386. [Google Scholar] [CrossRef]
- Ludman, T.; Melemedjian, O.K. Bortezomib-induced aerobic glycolysis contributes to chemotherapy-induced painful peripheral neuropathy. Mol. Pain 2019, 15, 1744806919837429. [Google Scholar] [CrossRef]
- Kolb, H.; Kempf, K.; Röhling, M.; Martin, S. Insulin: Too much of a good thing is bad. BMC Med. 2020, 18, 224. [Google Scholar] [CrossRef] [PubMed]
- Majhi, R.K.; Pourteymour, S. Insulin sensitizes mechanosensitive ion channels, which aggravates pain. J. Physiol. 2020, 598, 19–21. [Google Scholar] [CrossRef]
- Rosta, J.; Tóth, M.; Friedrich, N.; Sántha, P.; Jancsó, G.; Dux, M. Insulin sensitizes neural and vascular TRPV1 receptors in the trigeminovascular system. J. Headache Pain 2022, 23, 7. [Google Scholar] [CrossRef] [PubMed]
- Iker Etchegaray, J.; Kelley, S.; Penberthy, K.; Karvelyte, L.; Nagasaka, Y.; Gasperino, S.; Paul, S.; Seshadri, V.; Raymond, M.; Marco, A.R.; et al. Phagocytosis in the retina promotes local insulin production in the eye. Nat. Metab. 2023, 5, 207–218. [Google Scholar] [CrossRef] [PubMed]
- Kiba, T. Overexpression of PDX-1 Gene Increases INS1 Gene mRNA Expression, Not INS2 Gene mRNA Expression, in Insulinoma Cell Line RIN-5F. Acta Endocrinol. 2022, 18, 164–167. [Google Scholar] [CrossRef]
- Babaya, N.; Nakayama, M.; Moriyama, H.; Gianani, R.; Still, T.; Miao, D.; Yu, L.; Hutton, J.C.; Eisenbarth, G.S. A new model of insulin-deficient diabetes: Male NOD mice with a single copy of Ins1 and no Ins2. Diabetologia 2006, 49, 1222–1228. [Google Scholar] [CrossRef] [PubMed]
- Leroux, L.; Desbois, P.; Lamotte, L.; Duvillié, B.; Cordonnier, N.; Jackerott, M.; Jami, J.; Bucchini, D.; Joshi, R.L. Compensatory responses in mice carrying a null mutation for Ins1 or Ins2. Diabetes 2001, 50 (Suppl. 1), S150. [Google Scholar] [CrossRef]
- Molnár, G.; Faragó, N.; Kocsis, Á.K.; Rózsa, M.; Lovas, S.; Boldog, E.; Báldi, R.; Csajbók, É.; Gardi, J.; Puskás, L.G.; et al. GABAergic neurogliaform cells represent local sources of insulin in the cerebral cortex. J. Neurosci. 2014, 34, 1133–1137. [Google Scholar] [CrossRef] [PubMed]
- Kashyap, S.; Zeidler, J.D.; Chini, C.C.S.; Chini, E.N. Implications of the PAPP-A-IGFBP-IGF-1 pathway in the pathogenesis and treatment of polycystic kidney disease. Cell. Signal. 2020, 73, 109698. [Google Scholar] [CrossRef]
- Watanabe, K.; Uemura, K.; Asada, M.; Maesako, M.; Akiyama, H.; Shimohama, S.; Takahashi, R.; Kinoshita, A. The participation of insulin-like growth factor-binding protein 3 released by astrocytes in the pathology of Alzheimer’s disease. Mol. Brain 2015, 8, 82. [Google Scholar] [CrossRef] [PubMed]
- Ley, D.; Hansen-Pupp, I.; Niklasson, A.; Domellöf, M.; Friberg, L.E.; Borg, J.; Löfqvist, C.; Hellgren, G.; Smith, L.E.; Hård, A.L.; et al. Longitudinal infusion of a complex of insulin-like growth factor-I and IGF-binding protein-3 in five preterm infants: Pharmacokinetics and short-term safety. Pediatr. Res. 2013, 73, 68–74. [Google Scholar] [CrossRef] [PubMed]
- Messaggi-Sartor, M.; Marco, E.; Martínez-Téllez, E.; Rodriguez-Fuster, A.; Palomares, C.; Chiarella, S.; Muniesa, J.M.; Orozco-Levi, M.; Barreiro, E.; Güell, M.R. Combined aerobic exercise and high-intensity respiratory muscle training in patients surgically treated for non-small cell lung cancer: A pilot randomized clinical trial. Eur. J. Phys. Rehabil. Med. 2019, 55, 113–122. [Google Scholar] [CrossRef] [PubMed]
- Wang, X.; Sun, H.; Ma, B.; Gao, J.; Yin, J.; Qu, S. Insulin-Like Growth Factor 1 Related to Chronic Low-Grade Inflammation in Patients with Obesity and Early Change of its Levels After Laparoscopic Sleeve Gastrectomy. Obes. Surg. 2020, 30, 3326–3332. [Google Scholar] [CrossRef] [PubMed]
- Neidel, J. Changes in systemic levels of insulin-like growth factors and their binding proteins in patients with rheumatoid arthritis. Clin. Exp. Rheumatol. 2001, 19, 81–84. [Google Scholar] [PubMed]
- Stuard, W.L.; Titone, R.; Robertson, D.M. The IGF/Insulin-IGFBP Axis in Corneal Development, Wound Healing, and Disease. Front. Endocrinol. 2020, 11, 24. [Google Scholar] [CrossRef]
- Lou, Y.; Chen, Y.; Yuan, Y.; Wang, R.; Shan, H. Study on the Correlation between Pain and Cytokine Expression in the Peripheral Blood of Patients with Bone Metastasis of Malignant Cancer Treated Using External Radiation Therapy. Pain Res. Manag. 2022, 2022, 1119014. [Google Scholar] [CrossRef] [PubMed]
- Wang, Z.; Fan, G.; Zhu, H.; Yu, L.; She, D.; Wei, Y.; Huang, J.; Li, T.; Zhan, S.; Zhou, S.; et al. PLOD2 high expression associates with immune infiltration and facilitates cancer progression in osteosarcoma. Front. Oncol. 2022, 12, 980390. [Google Scholar] [CrossRef] [PubMed]
- Hyry, M.; Lantto, J.; Myllyharju, J. Missense mutations that cause Bruck syndrome affect enzymatic activity, folding, and oligomerization of lysyl hydroxylase 2. J. Biol. Chem. 2009, 284, 30917–30924. [Google Scholar] [CrossRef] [PubMed]
- Eisinger-Mathason, T.S.; Zhang, M.; Qiu, Q.; Skuli, N.; Nakazawa, M.S.; Karakasheva, T.; Mucaj, V.; Shay, J.E.; Stangenberg, L.; Sadri, N.; et al. Hypoxia-dependent modification of collagen networks promotes sarcoma metastasis. Cancer Discov. 2013, 3, 1190–1205. [Google Scholar] [CrossRef]
- Li, F.; Liu, H.; Zhang, K.; Xiao, D.J.; Wang, C.; Wang, Y.S. Adipose-derived stromal cells improve functional recovery after spinal cord injury through TGF-β1/Smad3/PLOD2 pathway activation. Aging 2021, 13, 4370–4387. [Google Scholar] [CrossRef] [PubMed]
- Qi, Y.; Xu, R. Roles of PLODs in Collagen Synthesis and Cancer Progression. Front. Cell Dev. Biol. 2018, 6, 66. [Google Scholar] [CrossRef]
- Du, W.; Liu, N.; Zhang, Y.; Liu, X.; Yang, Y.; Chen, W.; He, Y. PLOD2 promotes aerobic glycolysis and cell progression in colorectal cancer by upregulating HK2. Biochem. Cell Biol. 2019, 98, 386–395. [Google Scholar] [CrossRef]
- Da Vitoria Lobo, M.E.; Weir, N.; Hardowar, L.; Al Ojaimi, Y.; Madden, R.; Gibson, A.; Bestall, S.M.; Hirashima, M.; Schaffer, C.B.; Donaldson, L.F.; et al. Hypoxia-induced carbonic anhydrase mediated dorsal horn neuron activation and induction of neuropathic pain. Pain 2022, 163, 2264–2279. [Google Scholar] [CrossRef]
- Cernit, V.; Sénécal, J.; Othman, R.; Couture, R. Reciprocal Regulatory Interaction between TRPV1 and Kinin B1 Receptor in a Rat Neuropathic Pain Model. Int. J. Mol. Sci. 2020, 21, 821. [Google Scholar] [CrossRef] [PubMed]
- Kim, H.J.; Lee, H.R.; Kim, H.; Do, S.H. Hypoxia Helps Maintain Nucleus Pulposus Homeostasis by Balancing Autophagy and Apoptosis. Oxid. Med. Cell. Longev. 2020, 2020, 5915481. [Google Scholar] [CrossRef]
- Ziello, J.E.; Jovin, I.S.; Huang, Y. Hypoxia-Inducible Factor (HIF)-1 regulatory pathway and its potential for therapeutic intervention in malignancy and ischemia. Yale J. Biol. Med. 2007, 80, 51–60. [Google Scholar] [PubMed]
- Konieczny, P.; Xing, Y.; Sidhu, I.; Subudhi, I.; Mansfield, K.P.; Hsieh, B.; Biancur, D.E.; Larsen, S.B.; Cammer, M.; Li, D.; et al. Interleukin-17 governs hypoxic adaptation of injured epithelium. Science 2022, 377, eabg9302. [Google Scholar] [CrossRef]
- Song, Y.; Zheng, S.; Wang, J.; Long, H.; Fang, L.; Wang, G.; Li, Z.; Que, T.; Liu, Y.; Li, Y.; et al. Hypoxia-induced PLOD2 promotes proliferation, migration and invasion via PI3K/Akt signaling in glioma. Oncotarget 2017, 8, 41947–41962. [Google Scholar] [CrossRef] [PubMed]
- Borst, K.; Schwabenland, M.; Prinz, M. Microglia metabolism in health and disease. Neurochem. Int. 2019, 130, 104331. [Google Scholar] [CrossRef] [PubMed]
- Blázquez, E.; Hurtado-Carneiro, V.; LeBaut-Ayuso, Y.; Velázquez, E.; García-García, L.; Gómez-Oliver, F.; Ruiz-Albusac, J.M.; Ávila, J.; Pozo, M. Significance of Brain Glucose Hypometabolism, Altered Insulin Signal Transduction, and Insulin Resistance in Several Neurological Diseases. Front. Endocrinol. 2022, 13, 873301. [Google Scholar] [CrossRef] [PubMed]
- Schwartz, M.; Sela, B.A.; Eshhar, N. Antibodies to gangliosides and myelin autoantigens are produced in mice following sciatic nerve injury. J. Neurochem. 1982, 38, 1192–1195. [Google Scholar] [CrossRef] [PubMed]
- Zhou, L.X.; Lin, S.W.; Qiu, R.H.; Lin, L.; Guo, Y.F.; Luo, D.S.; Li, Y.Q.; Wang, F. Blood-nerve barrier disruption and coagulation system activation induced by mechanical compression injury participate in the peripheral sensitization of trigeminal neuralgia. Front. Mol. Neurosci. 2022, 15, 1059980. [Google Scholar] [CrossRef] [PubMed]
- Trias, E.; Kovacs, M.; King, P.H.; Si, Y.; Kwon, Y.; Varela, V.; Ibarburu, S.; Moura, I.C.; Hermine, O.; Beckman, J.S.; et al. Schwann cells orchestrate peripheral nerve inflammation through the expression of CSF1, IL-34, and SCF in amyotrophic lateral sclerosis. Glia 2020, 68, 1165–1181. [Google Scholar] [CrossRef]
- Jessen, K.R.; Mirsky, R. The Success and Failure of the Schwann Cell Response to Nerve Injury. Front. Cell. Neurosci. 2019, 13, 33. [Google Scholar] [CrossRef] [PubMed]
- Meng, F.W.; Jing, X.N.; Song, G.H.; Jie, L.L.; Shen, F.F. Prox1 induces new lymphatic vessel formation and promotes nerve reconstruction in a mouse model of sciatic nerve crush injury. J. Anat. 2020, 237, 933–940. [Google Scholar] [CrossRef] [PubMed]
- Gordon, T.; English, A.W. Strategies to promote peripheral nerve regeneration: Electrical stimulation and/or exercise. Eur. J. Neurosci. 2016, 43, 336–350. [Google Scholar] [CrossRef] [PubMed]
- Li, X.; Zhang, D.; Shi, H.; Jing, B.; Chen, Z.; Zheng, Y.; Chang, S.; Gao, L.; Zhao, G. Identification of pyroptosis-related genes in neuropathic pain based on bioinformatics analysis. Exp. Ther. Med. 2023, 25, 46. [Google Scholar] [CrossRef] [PubMed]
- Jacob, J.E.; Gris, P.; Fehlings, M.G.; Weaver, L.C.; Brown, A. Autonomic dysreflexia after spinal cord transection or compression in 129Sv, C57BL, and Wallerian degeneration slow mutant mice. Exp. Neurol. 2003, 183, 136–146. [Google Scholar] [CrossRef] [PubMed]
- Garrido-Suárez, B.B.; Garrido, G.; Bellma Menéndez, A.; Merino, N.; Valdés, O.; Delgado-Hernández, R.; Granados-Soto, V. Synergistic interaction between amitriptyline and paracetamol in persistent and neuropathic pain models: An isobolografic analysis. Neurochem. Int. 2021, 150, 105160. [Google Scholar] [CrossRef]
- Ebenezer, G.J.; Pena, M.T.; Daniel, A.S.; Truman, R.W.; Adams, L.; Duthie, M.S.; Wagner, K.; Zampino, S.; Tolf, E.; Tsottles, D.; et al. Mycobacterium leprae induces Schwann cell proliferation and migration in a denervated milieu following intracutaneous excision axotomy in nine-banded armadillos. Exp. Neurol. 2022, 352, 114053. [Google Scholar] [CrossRef] [PubMed]
- Pop-Busui, R.; Ang, L.; Boulton, A.J.; Feldman, E.L.; Marcus, R.L.; Mizokami-Stout, K.; Singleton, J.R.; Ziegler, D. Diagnosis and Treatment of Painful Diabetic Peripheral Neuropathy. ADA Clin. Compend. 2022, 2022, 1–32. [Google Scholar] [CrossRef] [PubMed]
- Zhang, Y.; Sun, W.; Z hang, Q.; Bai, Y.; Ji, L.; Zheng, H.; Zhu, X.; Liu, X.; Zhang, S.; Xiong, Q. Estimated glucose disposal rate predicts the risk of diabetic peripheral neuropathy in type 2 diabetes: A 5-year follow-up study. J. Diabetes 2024, 16, e13482. [Google Scholar] [CrossRef] [PubMed]
- Hashem, M.M.; Esmael, A.; Nassar, A.K.; El-Sherif, M. The relationship between exacerbated diabetic peripheral neuropathy and metformin treatment in type 2 diabetes mellitus. Sci. Rep. 2021, 11, 1940. [Google Scholar] [CrossRef]
- Mizokami-Stout, K.R.; Li, Z.; Foster, N.C.; Shah, V.; Aleppo, G.; McGill, J.B.; Pratley, R.; Toschi, E.; Ang, L.; Pop-Busui, R. The contemporary prevalence of diabetic neuropathy in type 1 diabetes: Findings from the T1D exchange. Diabetes Care 2020, 43, 806–812. [Google Scholar] [CrossRef]
- Franceschi, R.; Mozzillo, E.; Di Candia, F.; Rosanio, F.M.; Leonardi, L.; Liguori, A.; Micheli, F.; Cauvin, V.; Franzese, A.; Piona, C.A. A systematic review of the prevalence, risk factors and screening tools for autonomic and diabetic peripheral neuropathy in children, adolescents and young adults with type 1 diabetes. Acta Diabetol. 2022, 59, 293–308. [Google Scholar] [CrossRef] [PubMed]
- Javed, S.; Hayat, T.; Menon, L.; Alam, U.; Malik, R. Diabetic peripheral neuropathy in people with type 2 diabetes: Too little too late. Diabet. Med. 2020, 37, 573–579. [Google Scholar] [CrossRef]
- Christensen, D.H.; Knudsen, S.T.; Gylfadottir, S.S.; Christensen, L.B.; Nielsen, J.S.; Beck-Nielsen, H.; Sørensen, H.T.; Andersen, H.; Callaghan, B.C.; Feldman, E.L. Metabolic factors, lifestyle habits, and possible polyneuropathy in early type 2 diabetes: A nationwide study of 5,249 patients in the Danish Centre for Strategic Research in Type 2 Diabetes (DD2) cohort. Diabetes Care 2020, 43, 1266–1275. [Google Scholar] [CrossRef] [PubMed]
- Qiu, Y.; Wei, X.; Tao, Y.; Song, B.; Wang, M.; Yin, Z.; Xie, M.; Duan, A.; Chen, Z.; Wang, Z. Causal association of leisure sedentary behavior and cervical spondylosis, sciatica, intervertebral disk disorders, and low back pain: A Mendelian randomization study. Front. Public Health 2024, 12, 1284594. [Google Scholar] [CrossRef]
- Siddiqui, H.; Khan, S.; Saher, T.; Siddiqui, Z. Effect of sciatic nerve mobilisation on muscle flexibility among diabetic and non-diabetic sedentary individuals: A comparative study. Comp. Exerc. Physiol. 2021, 17, 229–233. [Google Scholar] [CrossRef]
- Ritchie, M.E.; Phipson, B.; Wu, D.; Hu, Y.; Law, C.W.; Shi, W.; Smyth, G.K. limma powers differential expression analyses for RNA-sequencing and microarray studies. Nucleic Acids Res. 2015, 43, e47. [Google Scholar] [CrossRef]
- Kanehisa, M.; Goto, S. KEGG: Kyoto encyclopedia of genes and genomes. Nucleic Acids Res. 2000, 28, 27–30. [Google Scholar] [CrossRef] [PubMed]
- The Gene Ontology Consortium. The Gene Ontology Resource: 20 years and still GOing strong. Nucleic Acids Res. 2019, 47, D330–D338. [Google Scholar] [CrossRef] [PubMed]
- Wu, T.; Hu, E.; Xu, S.; Chen, M.; Guo, P.; Dai, Z.; Feng, T.; Zhou, L.; Tang, W.; Zhan, L.; et al. clusterProfiler 4.0: A universal enrichment tool for interpreting omics data. Innovation 2021, 2, 100141. [Google Scholar] [CrossRef] [PubMed]
- Subramanian, A.; Tamayo, P.; Mootha, V.K.; Mukherjee, S.; Ebert, B.L.; Gillette, M.A.; Paulovich, A.; Pomeroy, S.L.; Golub, T.R.; Lander, E.S.; et al. Gene set enrichment analysis: A knowledge-based approach for interpreting genome-wide expression profiles. Proc. Natl. Acad. Sci. USA 2005, 102, 15545–15550. [Google Scholar] [CrossRef] [PubMed]
- Szklarczyk, D.; Gable, A.L.; Nastou, K.C.; Lyon, D.; Kirsch, R.; Pyysalo, S.; Doncheva, N.T.; Legeay, M.; Fang, T.; Bork, P.; et al. The STRING database in 2021: Customizable protein-protein networks, and functional characterization of user-uploaded gene/measurement sets. Nucleic Acids Res. 2021, 49, D605–D612. [Google Scholar] [CrossRef]
- Xu, Z.; Pei, C.; Cheng, H.; Song, K.; Yang, J.; Li, Y.; He, Y.; Liang, W.; Liu, B.; Tan, W.; et al. Comprehensive analysis of FOXM1 immune infiltrates, m6a, glycolysis and ceRNA network in human hepatocellular carcinoma. Front. Immunol. 2023, 14, 1138524. [Google Scholar] [CrossRef] [PubMed]
- Chen, K.; Shi, Y.; Zhu, H. Analysis of the role of glucose metabolism-related genes in dilated cardiomyopathy based on bioinformatics. J. Thorac. Dis. 2023, 15, 3870–3884. [Google Scholar] [CrossRef]
- Van Calster, B.; Wynants, L.; Verbeek, J.F.M.; Verbakel, J.Y.; Christodoulou, E.; Vickers, A.J.; Roobol, M.J.; Steyerberg, E.W. Reporting and Interpreting Decision Curve Analysis: A Guide for Investigators. Eur. Urol. 2018, 74, 796–804. [Google Scholar] [CrossRef]
- Hänzelmann, S.; Castelo, R.; Guinney, J. GSVA: Gene set variation analysis for microarray and RNA-seq data. BMC Bioinform. 2013, 14, 7. [Google Scholar] [CrossRef] [PubMed]
- Seltzer, Z.E.; Dubner, R.; Shir, Y. A novel behavioral model of neuropathic pain disorders produced in rats by partial sciatic nerve injury. Pain 1990, 43, 205–218. [Google Scholar] [CrossRef] [PubMed]
- O’Rielly, R.; Li, H.; Lim, S.M.; Yazbeck, R.; Kritas, S.; Ullrich, S.S.; Feinle-Bisset, C.; Heilbronn, L.; Page, A.J. The Effect of Isoleucine Supplementation on Body Weight Gain and Blood Glucose Response in Lean and Obese Mice. Nutrients 2020, 12, 2446. [Google Scholar] [CrossRef] [PubMed]
- Pedro, P.F.; Tsakmaki, A.; Bewick, G.A. The Glucose Tolerance Test in Mice. Methods Mol. Biol. 2020, 2128, 207–216. [Google Scholar] [CrossRef] [PubMed]
- Gautam, M.; Ramanathan, M. Ameliorative potential of flavonoids of Aegle marmelos in vincristine-induced neuropathic pain and associated excitotoxicity. Nutr. Neurosci. 2021, 24, 296–306. [Google Scholar] [CrossRef]
- Cheah, M.; Fawcett, J.W.; Andrews, M.R. Assessment of Thermal Pain Sensation in Rats and Mice Using the Hargreaves Test. Bio Protoc. 2017, 7, e2506. [Google Scholar] [CrossRef]
- Wertman, V.; Gromova, A.; La Spada, A.R.; Cortes, C.J. Low-Cost Gait Analysis for Behavioral Phenotyping of Mouse Models of Neuromuscular Disease. J. Vis. Exp. 2019, e59878. [Google Scholar] [CrossRef]
- Kang, J.E.; Hwang, S.H.; Lee, J.H.; Park, D.Y.; Kim, H.H. Effects of RBC removal and TRIzol of peripheral blood samples on RNA stability. Clin. Chim. Acta 2011, 412, 1883–1885. [Google Scholar] [CrossRef] [PubMed]














| Genes | Forward/Reverse | Sequence 5′-3′ |
|---|---|---|
| Ins1 | Forward | GTCAAACAGCATCTTTGTGGTC |
| Reverse | GGACTTGGGTGTGTAGAAGAAG | |
| Ins2 | Forward | AGCAGCACCTTTGTGGTT |
| Reverse | CTCCAGTTGTGCCACTTGT | |
| Igfb3 | Forward | AACCTGCTCCAGGAAACATC |
| Reverse | GGAACTTGGAATCGGTCACT | |
| Plod2 | Forward | GCGCATCCCTGCAGATAAAT |
| Reverse | GACCTTGACCAAGAACCTTCAC | |
| Hif1α | Forward | ATAGCTTCGCAGAATGCTCAGA |
| Reverse | CAGTCACCTGGTTGCTGCAA | |
| Il6 | Forward | GAAACCGCTATGAAGTTCCTCTCTG |
| Reverse | TGTTGGGAGTGGTATCCTCTGTGA | |
| Tnfα | Forward | GGGTGTTCATCCATTCTC |
| Reverse | GGAAAGCCCATTTGAGT | |
| Tgfβ | Forward | CGAAGCGGACTACTATGCTAAA |
| Reverse | CTGTATTCCGTCTCCTTGGTTC | |
| β-actin | Forward | CCTAGACTTCGAGCAAGAGA |
| Reverse | GGAAGGAAGGCTGGAAGA |
Disclaimer/Publisher’s Note: The statements, opinions and data contained in all publications are solely those of the individual author(s) and contributor(s) and not of MDPI and/or the editor(s). MDPI and/or the editor(s) disclaim responsibility for any injury to people or property resulting from any ideas, methods, instructions or products referred to in the content. |
© 2024 by the authors. Licensee MDPI, Basel, Switzerland. This article is an open access article distributed under the terms and conditions of the Creative Commons Attribution (CC BY) license (https://creativecommons.org/licenses/by/4.0/).
Share and Cite
Yu, Y.; Cheung, Y.-T.; Cheung, C.-W. Discovery of Glucose Metabolism-Associated Genes in Neuropathic Pain: Insights from Bioinformatics. Int. J. Mol. Sci. 2024, 25, 13503. https://doi.org/10.3390/ijms252413503
Yu Y, Cheung Y-T, Cheung C-W. Discovery of Glucose Metabolism-Associated Genes in Neuropathic Pain: Insights from Bioinformatics. International Journal of Molecular Sciences. 2024; 25(24):13503. https://doi.org/10.3390/ijms252413503
Chicago/Turabian StyleYu, Ying, Yan-Ting Cheung, and Chi-Wai Cheung. 2024. "Discovery of Glucose Metabolism-Associated Genes in Neuropathic Pain: Insights from Bioinformatics" International Journal of Molecular Sciences 25, no. 24: 13503. https://doi.org/10.3390/ijms252413503
APA StyleYu, Y., Cheung, Y.-T., & Cheung, C.-W. (2024). Discovery of Glucose Metabolism-Associated Genes in Neuropathic Pain: Insights from Bioinformatics. International Journal of Molecular Sciences, 25(24), 13503. https://doi.org/10.3390/ijms252413503

