Sigma-1 Receptor as a Novel Therapeutic Target in Diabetic Kidney Disease
Abstract
1. Introduction
2. Results
2.1. FLU Treatment Did Not Affect T1DM-Induced Metabolic Alterations
2.2. FLU Slowed the Progression of Renal Functional Impairment
2.3. FLU Administration Alleviated Renal Tubular Damage
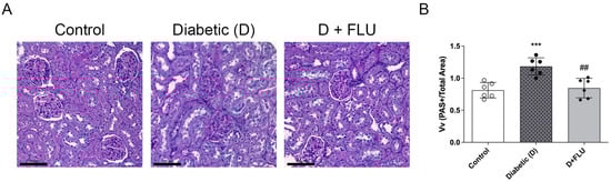
2.4. Mesangial Matrix Expansion Was Ameliorated by FLU Treatment
2.5. FLU Treatment Prevented Tubulointerstitial Fibrosis
2.6. LPS-Induced Inflammation Was Reduced by FLU Treatment
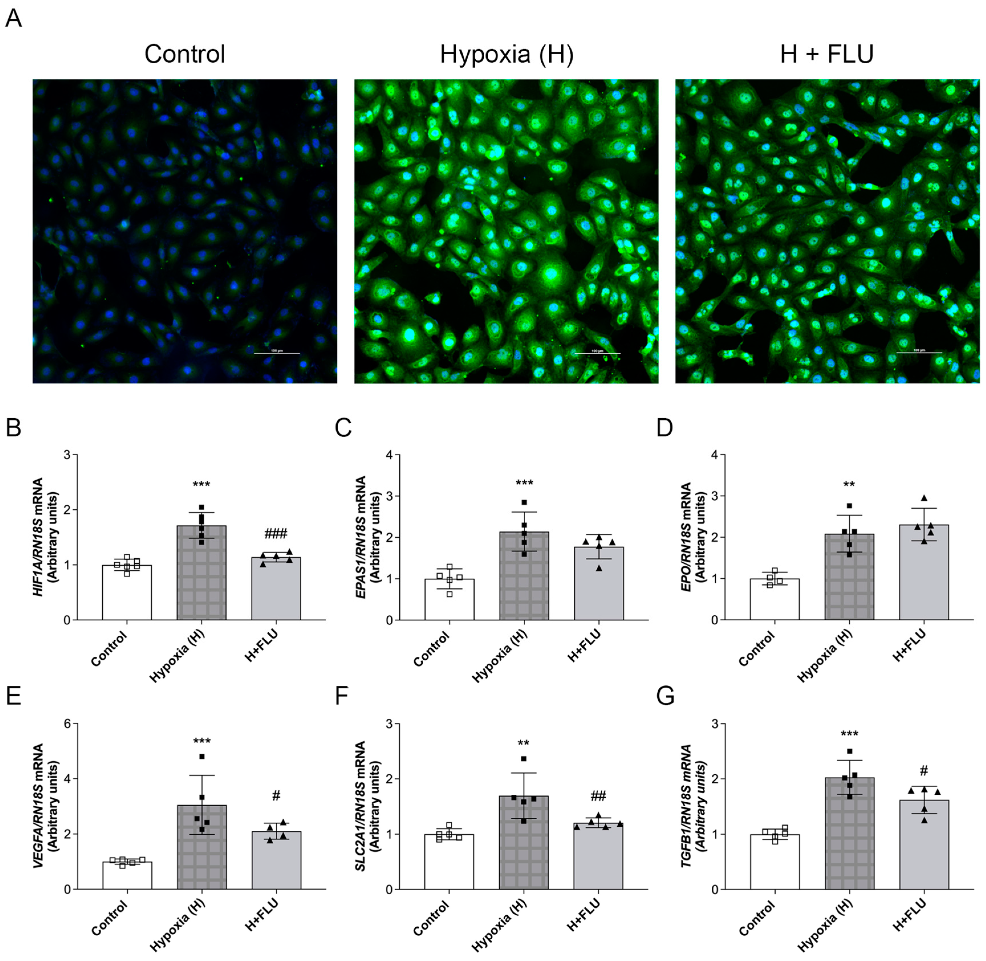
2.7. FLU Ameliorated the Cellular Response to Tubular Hypoxia
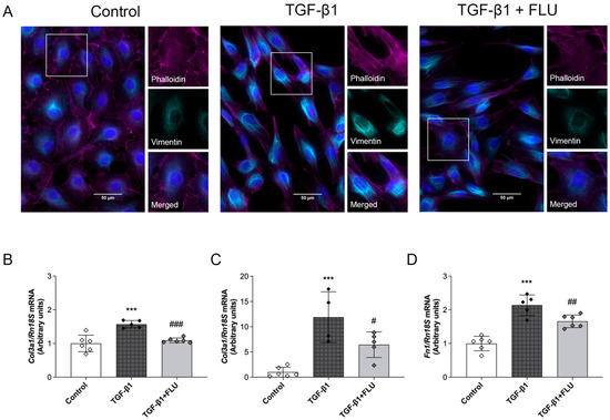
2.8. FLU Suppressed TGF-β1-Induced Fibrosis and Fibroblast Transformation in NRK-49F Cells
3. Discussion
4. Materials and Methods
4.1. Study Approval
4.2. Materials
4.3. Experimental Design of In Vivo Experiments
4.4. Measurement of Metabolic and Renal Parameters
4.5. Renal Histology
4.6. Experimental Design of In Vitro Experiments
4.7. Immunocytochemistry
4.8. Quantitative Reverse Transcription Polymerase Chain Reaction (RT-qPCR)
4.9. Statistical Analysis
5. Patents
Author Contributions
Funding
Institutional Review Board Statement
Informed Consent Statement
Data Availability Statement
Acknowledgments
Conflicts of Interest
References
- Jager, K.J.; Kovesdy, C.; Langham, R.; Rosenbergl, M.; Jha, V.; Zoccali, C. A single number for advocacy and communication-worldwide more than 850 million individuals have kidney diseases. Kidney Int. 2019, 96, 1048–1050. [Google Scholar] [CrossRef]
- Thomas, M.C.; Cooper, M.E.; Zimmet, P. Changing epidemiology of type 2 diabetes mellitus and associated chronic kidney disease. Nat. Rev. Nephrol. 2016, 12, 73–81. [Google Scholar] [CrossRef]
- Gheith, O.; Farouk, N.; Nampoory, N.; Halim, M.A.; Al-Otaibi, T. Diabetic kidney disease: World wide difference of prevalence and risk factors. J. Nephropharmacol. 2016, 5, 49–56. [Google Scholar] [CrossRef]
- Wyatt, C.M.; Cattran, D.C. Intensive glycemic control and the risk of end-stage renal disease: An ADVANCE in the management of diabetes? Kidney Int. 2016, 90, 8–10. [Google Scholar] [CrossRef]
- Caruso, I.; Giorgino, F. SGLT-2 inhibitors as cardio-renal protective agents. Metabolism 2022, 127, 154937. [Google Scholar] [CrossRef]
- Stevens, P.E.; Ahmed, S.B.; Carrero, J.J.; Foster, B.; Francis, A.; Hall, R.K.; Herrington, W.G.; Hill, G.; Inker, L.A.; Kazancıoğlu, R.; et al. KDIGO 2024 Clinical Practice Guideline for the Evaluation and Management of Chronic Kidney Disease. Kidney Int. 2024, 105, S117–S314. [Google Scholar] [CrossRef]
- Alicic, R.Z.; Rooney, M.T.; Tuttle, K.R. Diabetic Kidney Disease: Challenges, Progress, and Possibilities. Clin. J. Am. Soc. Nephrol. 2017, 12, 2032–2045. [Google Scholar] [CrossRef]
- Naas, S.; Schiffer, M.; Schodel, J. Hypoxia and renal fibrosis. Am. J. Physiol. Cell Physiol. 2023, 325, C999–C1016. [Google Scholar] [CrossRef]
- Nangaku, M. Chronic hypoxia and tubulointerstitial injury: A final common pathway to end-stage renal failure. J. Am. Soc. Nephrol. 2006, 17, 17–25. [Google Scholar] [CrossRef]
- Alicic, R.Z.; Johnson, E.J.; Tuttle, K.R. Inflammatory Mechanisms as New Biomarkers and Therapeutic Targets for Diabetic Kidney Disease. Adv. Chronic Kidney Dis. 2018, 25, 181–191. [Google Scholar] [CrossRef]
- Hellewell, S.B.; Bruce, A.; Feinstein, G.; Orringer, J.; Williams, W.; Bowen, W.D. Rat liver and kidney contain high densities of sigma 1 and sigma 2 receptors: Characterization by ligand binding and photoaffinity labeling. Eur. J. Pharmacol. 1994, 268, 9–18. [Google Scholar] [CrossRef]
- Milardovic, I.; Vitlov Uljevic, M.; Vukojevic, K.; Kostic, S.; Filipovic, N. Renal expression of sigma 1 receptors in diabetic rats. Acta Histochem. 2020, 122, 151580. [Google Scholar] [CrossRef]
- Hosszu, A.; Antal, Z.; Lenart, L.; Hodrea, J.; Koszegi, S.; Balogh, D.B.; Banki, N.F.; Wagner, L.; Denes, A.; Hamar, P.; et al. Sigma-1 receptor agonism protects against renal ischemia-reperfusion injury. J. Am. Soc. Nephrol. 2017, 28, 152–165. [Google Scholar] [CrossRef]
- Hosszu, A.; Toth, A.R.; Lakat, T.; Stepanova, G.; Antal, Z.; Wagner, L.J.; Szabo, A.J.; Fekete, A. The Sigma-1 Receptor Is a Novel Target for Improving Cold Preservation in Rodent Kidney Transplants. Int. J. Mol. Sci. 2023, 24, 11630. [Google Scholar] [CrossRef]
- Hodrea, J.; Tran, M.N.; Besztercei, B.; Medveczki, T.; Szabo, A.J.; Orfi, L.; Kovacs, I.; Fekete, A. Sigma-1 Receptor Agonist Fluvoxamine Ameliorates Fibrotic Response of Trabecular Meshwork Cells. Int. J. Mol. Sci. 2023, 24, 11646. [Google Scholar] [CrossRef] [PubMed]
- Tran, M.N.; Medveczki, T.; Besztercei, B.; Torok, G.; Szabo, A.J.; Gasull, X.; Kovacs, I.; Fekete, A.; Hodrea, J. Sigma-1 Receptor Activation Is Protective against TGFbeta2-Induced Extracellular Matrix Changes in Human Trabecular Meshwork Cells. Life 2023, 13, 1581. [Google Scholar] [CrossRef]
- Lacquaniti, A.; Donato, V.; Pintaudi, B.; Di Vieste, G.; Chirico, V.; Buemi, A.; Di Benedetto, A.; Arena, A.; Buemi, M. “Normoalbuminuric” diabetic nephropathy: Tubular damage and NGAL. Acta Diabetol. 2013, 50, 935–942. [Google Scholar] [CrossRef]
- Sabbisetti, V.S.; Waikar, S.S.; Antoine, D.J.; Smiles, A.; Wang, C.; Ravisankar, A.; Ito, K.; Sharma, S.; Ramadesikan, S.; Lee, M.; et al. Blood Kidney Injury Molecule-1 Is a Biomarker of Acute and Chronic Kidney Injury and Predicts Progression to ESRD in Type I Diabetes. J. Am. Soc. Nephrol. 2014, 25, 2177–2186. [Google Scholar] [CrossRef]
- Haritha, C.V.; Lingaraju, M.C.; Mathesh, K.; Jadhav, S.E.; Shyamkumar, T.S.; Aneesha, V.A.; Parida, S.; Singh, T.U.; Kumar, D. PRE-084 ameliorates adenine-induced renal fibrosis in rats. Tissue Cell 2022, 79, 101905. [Google Scholar] [CrossRef]
- Kumaran, M.; Lingaraju, M.C.; Srivastava, V.; Mathesh, K.; Manickam, K.; Parida, S.; Singh, T.U.; Kumar, D. PRE-084 ameliorated kidney injury by reducing endoplasmic reticulum stress in the rat model of adenine-induced chronic kidney disease. Mol. Biol. Rep. 2023, 50, 3681–3691. [Google Scholar] [CrossRef]
- Bhuiyan, S.; Fukunaga, K. Stimulation of Sigma-1 receptor by dehydroepiandrosterone ameliorates hypertension-induced kidney hypertrophy in ovariectomized rats. Exp. Biol. Med. 2010, 235, 356–364. [Google Scholar] [CrossRef]
- Duan, S.; Chen, J.; Wu, L.; Nie, G.; Sun, L.; Zhang, C.; Huang, Z.; Xing, C.; Zhang, B.; Yuan, Y. Assessment of urinary NGAL for differential diagnosis and progression of diabetic kidney disease. J. Diabetes Complicat. 2020, 34, 107665. [Google Scholar] [CrossRef] [PubMed]
- Quang, T.H.; Nguyet, M.P.; Thao, D.P.; Thi, M.H.; Dam, L.P.T.; Thi, H.H.; Van, A.P.; Luong, T.C.; Tuyet, M.N.T.; Duy, Q.D.; et al. Evaluation of Urinary Neutrophil Gelatinase Associated Lipocalin and Kidney Injury Molecule-1 as Diagnostic Markers for Early Nephropathy in Patients with Type 2 Diabetes Mellitus. Diabetes Metab. Syndr. Obes. 2020, 13, 2199–2207. [Google Scholar] [CrossRef] [PubMed]
- Nowak, N.; Skupien, J.; Niewczas, M.A.; Yamanouchi, M.; Major, M.; Croall, S.; Smiles, A.; Warram, J.H.; Bonventre, J.V.; Krolewski, A.S. Increased plasma kidney injury molecule-1 suggests early progressive renal decline in non-proteinuric patients with type 1 diabetes. Kidney Int. 2016, 89, 459–467. [Google Scholar] [CrossRef]
- Zylka, A.; Dumnicka, P.; Kusnierz-Cabala, B.; Gala-Bladzinska, A.; Ceranowicz, P.; Kucharz, J.; Zabek-Adamska, A.; Maziarz, B.; Drozdz, R.; Kuzniewski, M. Markers of Glomerular and Tubular Damage in the Early Stage of Kidney Disease in Type 2 Diabetic Patients. Mediat. Inflamm. 2018, 2018, 7659243. [Google Scholar] [CrossRef]
- Hodrea, J.; Balogh, D.B.; Hosszu, A.; Lenart, L.; Besztercei, B.; Koszegi, S.; Sparding, N.; Genovese, F.; Wagner, L.J.; Szabo, A.J.; et al. Reduced O-GlcNAcylation and tubular hypoxia contribute to the antifibrotic effect of SGLT2 inhibitor dapagliflozin in the diabetic kidney. Am. J. Physiol. Ren. Physiol. 2020, 318, F1017–F1029. [Google Scholar] [CrossRef]
- Lin, M.; Tang, S.C. Toll-like receptors: Sensing and reacting to diabetic injury in the kidney. Nephrol. Dial. Transplant. 2014, 29, 746–754. [Google Scholar] [CrossRef]
- Devaraj, S.; Dasu, M.R.; Rockwood, J.; Winter, W.; Griffen, S.C.; Jialal, I. Increased toll-like receptor (TLR) 2 and TLR4 expression in monocytes from patients with type 1 diabetes: Further evidence of a proinflammatory state. J. Clin. Endocrinol. Metab. 2008, 93, 578–583. [Google Scholar] [CrossRef]
- Ma, J.; Chadban, S.J.; Zhao, C.Y.; Chen, X.; Kwan, T.; Panchapakesan, U.; Pollock, C.A.; Wu, H. TLR4 activation promotes podocyte injury and interstitial fibrosis in diabetic nephropathy. PLoS ONE 2014, 9, e97985. [Google Scholar] [CrossRef]
- Rosen, D.A.; Seki, S.M.; Fernández-Castañeda, A.; Beiter, R.M.; Eccles, J.D.; Woodfolk, J.A.; Gaultier, A. Modulation of the sigma-1 receptor-IRE1 pathway is beneficial in preclinical models of inflammation and sepsis. Sci. Transl. Med. 2019, 11, eaax3130. [Google Scholar] [CrossRef]
- Gao, T.; Gao, C.; Liu, Z.; Wang, Y.; Jia, X.; Tian, H.; Lu, Q.; Guo, L. Inhibition of Noncanonical Ca2+ Oscillation/Calcineurin/GSK-3beta Pathway Contributes to Anti-Inflammatory Effect of Sigma-1 Receptor Activation. Neurochem. Res. 2022, 47, 264–278. [Google Scholar] [CrossRef] [PubMed]
- Vannay, A.; Fekete, A.; Langer, R.; Toth, T.; Sziksz, E.; Vasarhelyi, B.; Szabo, A.J.; Losonczy, G.; Adori, C.; Gal, A.; et al. Dehydroepiandrosterone pretreatment alters the ischaemia/reperfusion-induced VEGF, IL-1 and IL-6 gene expression in acute renal failure. Kidney Blood Press. Res. 2009, 32, 175–184. [Google Scholar] [CrossRef] [PubMed]
- Korner, A.; Eklof, A.C.; Celsi, G.; Aperia, A. Increased Renal Metabolism in Diabetes Mechanism and Functional Implications. Diabetes 1994, 43, 629–633. [Google Scholar] [CrossRef]
- Palm, F.; Cederberg, J.; Hansell, P.; Liss, P.; Carlsson, P.O. Reactive oxygen species cause diabetes-induced decrease in renal oxygen tension. Diabetologia 2003, 46, 1153–1160. [Google Scholar] [CrossRef] [PubMed]
- Edlund, J.; Hansell, P.; Fasching, A.; Liss, P.; Weis, J.; Glickson, J.D.; Palm, F. Reduced oxygenation in diabetic rat kidneys measured by T2* weighted magnetic resonance micro-imaging. Adv. Exp. Med. Biol. 2009, 645, 199–204. [Google Scholar] [CrossRef]
- Lin, Y.T.; Wu, K.J. Epigenetic regulation of epithelial-mesenchymal transition: Focusing on hypoxia and TGF-β signaling. J. Biomed. Sci. 2020, 27, 39. [Google Scholar] [CrossRef]
- Humphreys, B.D. Mechanisms of Renal Fibrosis. Annu. Rev. Physiol. 2018, 80, 309–326. [Google Scholar] [CrossRef]
- Xie, X.H.; Wu, X.F.; Zhao, D.S.; Liu, Y.; Du, Q.Y.; Li, Y.T.; Xu, Y.P.; Li, Y.H.; Qiu, Y.; Yang, Y.A. Fluvoxamine alleviates bleomycin-induced lung fibrosis via regulating the cGAS-STING pathway. Pharmacol. Res. 2023, 187, 106577. [Google Scholar] [CrossRef]
- Qu, J.; Li, M.; Li, D.; Xin, Y.; Li, J.; Lei, S.; Wu, W.; Liu, X. Stimulation of Sigma-1 Receptor Protects against Cardiac Fibrosis by Alleviating IRE1 Pathway and Autophagy Impairment. Oxid. Med. Cell. Longev. 2021, 2021, 8836818. [Google Scholar] [CrossRef]






| Metabolic Parameters | Control | Diabetic (D) | D + FLU |
|---|---|---|---|
| Body weight (g) | 410 ± 32.3 | 292 ± 33.7 *** | 275 ± 38.3 *** |
| Non-fasting blood glucose (mmol/L) | 12.0 ± 1.74 | 37.5 ± 7.33 *** | 37.7 ± 2.87 *** |
| Total cholesterol (mmol/L) | 2.03 ± 0.49 | 2.20 ± 0.84 | 2.34 ± 1.46 |
| Triglycerides (mmol/L) | 1.35 ± 0.69 | 6.96 ± 2.36 *** | 9.97 ± 3.64 *** |
| Serum glutamate–oxaloacetate transaminase (U/L) | 134 ± 22.0 | 543 ± 171 ** | 508 ± 303 * |
| Serum glutamate–pyruvate transaminase (U/L) | 54.0 ± 13.8 | 279 ± 85.6 ** | 322 ± 192 *** |
| Renal Parameters | Control | Diabetic (D) | D + FLU |
|---|---|---|---|
| Serum creatinine (μmol/L) | 21.6 ± 2.30 | 40.2 ± 6.02 ** | 27.0 ± 5.94 ## |
| BUN (mmol/L) | 7.02 ± 0.51 | 22.2 ± 6.31 ** | 15.6 ± 3.02 ## |
| Creatinine clearance (mL/min) | 1.25 ± 0.15 | 0.60 ± 0.12 *** | 0.88 ± 0.27 |
| Protein excretion (g/24 h) | 2.22 ± 0.88 | 4.41 ± 0.33 *** | 3.78 ± 0.50 |
| Gene | NCBI Ref No. | Primer Pairs | Product Length (bp) |
|---|---|---|---|
| Col1a1 | NM_053304.1 | Forward: 5′ ACTGGATCGACCCTAACCAA 3′ Reverse: 5′ CGCTTCCATACTCGAACTGG 3′ | 201 |
| Col3a1 | NM_032085.1 | Forward: 5′ ACAACTGATGGTGCTACTGT 3′ Reverse: 5′ GCATCCCAATTCATCTACATTG 3′ | 177 |
| EPAS1 | NG_016000.1 | Forward: 5′ GACAAGGAGAAGAAAAGGAGTA 3′ Reverse: 5′ GCTCATAGAACACCTCCGTC 3′ | 100 |
| EPO | NG_021471.2 | Forward: 5′ GAGCCCAGAAGGAAGCCATC 3′ Reverse: 5′ GTCAGCAGTGATTGTTCGGA 3′ | 71 |
| Fn1 | NM_019143.2 | Forward: 5′ TGGTCCTAACAAATCTCCTGC 3′ Reverse: 5′ AGTGGACGGTGAATGAGTTG 3′ | 165 |
| Havcr1 | NM_173149.2 | Forward: 5′ CGCAGAGAAACCCGACTAAG 3′ Reverse: 5′ CAAAGCTCAGAGAGCCCATC 3′ | 194 |
| HIF1A | NG_029606.1 | Forward: 5′ CATAAAGTCTGCAACATGGAAGGT 3′ Reverse: 5′ ATTTGATGGGTGAGGAATGGGTT 3′ | 148 |
| IL1B | NG_008851.1 | Forward: 5′ CCAATCTTCATTGCTCAAGTGTC 3′ Reverse: 5′ CATTGCCACTGTAATAAGCCATC 3′ | 88 |
| IL6 | NG_011640.1 | Forward: 5′ CCACTCACCTCTTCAGAACG 3′ Reverse: 5′ TTTTCACCAGGCAAGTCTCC 3′ | 208 |
| Lcn2 | NM_130741.1 | Forward: 5′ GGGCTGTCCGATGAACTGAA 3′ Reverse: 5′ CATTGGTCGGTGGGAACAGA 3′ | 98 |
| NFKB1 | NG_050628.1 | Forward: 5′ GCGGCTCATGTTTACAGCTT 3′ Reverse: 5′ CGAATCTGGATGTCATCTTTCTG 3′ | 213 |
| RN18S | NR_003286.4 | Forward: 5′ GGCGGCGACGACCCATTC 3′ Reverse: 5′ TGGATGTGGTAGCCGTTTCTCAGG 3′ | 136 |
| Rn18S | NR_046237.1 | Forward: 5′ GCGGTCGGCGTCCCCCAACTTCTT 3′ Reverse: 5′ GCGCGTGCAGCCCCGGACATCTA 3′ | 105 |
| SLC2A1 | NG_008232.1 | Forward: 5′ GATTGGCTCCTTCTCTGTGG 3′ Reverse: 5′ TCAAAGGACTTGCCCAGTTT 3′ | 129 |
| TGFB1 | NM_000660.7 | Forward: 5′ CGAAGGCGCCCGGGTTATGC 3′ Reverse: 5′ GCGTGCGGCAGCTGTACATTGACT 3′ | 174 |
| TLR2 | NG_016229.2 | Forward: 5′ TCGGAGTTCTCCCAGTTTCT 3′ Reverse: 5′ GCTTCAACCCACAACTACCA 3′ | 169 |
| TLR4 | NG_011475.2 | Forward: 5′ CGTGGAGGTGGTTCCTAATA 3′ Reverse: 5′ GCCTCAGGGGATTAAAGCTC 3′ | 116 |
| TNF | NG_007462.1 | Forward: 5′ AACGGAGCTGAACAATAGGC 3′ Reverse: 5′ GGGCGATTACAGACACAACT 3′ | 176 |
| VEGFA | NG_008732.1 | Forward: 5′ GAGGAGGGCAGAATCATCAC 3′ Reverse: 5′ AGCCCCACAGGGATTTTCTTGTC 3′ | 341 |
Disclaimer/Publisher’s Note: The statements, opinions and data contained in all publications are solely those of the individual author(s) and contributor(s) and not of MDPI and/or the editor(s). MDPI and/or the editor(s) disclaim responsibility for any injury to people or property resulting from any ideas, methods, instructions or products referred to in the content. |
© 2024 by the authors. Licensee MDPI, Basel, Switzerland. This article is an open access article distributed under the terms and conditions of the Creative Commons Attribution (CC BY) license (https://creativecommons.org/licenses/by/4.0/).
Share and Cite
Balogh, D.B.; Hodrea, J.; Saeed, A.; Cserhalmi, M.; Rozsahegyi, A.; Lakat, T.; Lenart, L.; Szabo, A.J.; Wagner, L.J.; Fekete, A. Sigma-1 Receptor as a Novel Therapeutic Target in Diabetic Kidney Disease. Int. J. Mol. Sci. 2024, 25, 13327. https://doi.org/10.3390/ijms252413327
Balogh DB, Hodrea J, Saeed A, Cserhalmi M, Rozsahegyi A, Lakat T, Lenart L, Szabo AJ, Wagner LJ, Fekete A. Sigma-1 Receptor as a Novel Therapeutic Target in Diabetic Kidney Disease. International Journal of Molecular Sciences. 2024; 25(24):13327. https://doi.org/10.3390/ijms252413327
Chicago/Turabian StyleBalogh, Dora B., Judit Hodrea, Adar Saeed, Marcell Cserhalmi, Alexandra Rozsahegyi, Tamas Lakat, Lilla Lenart, Attila J. Szabo, Laszlo J. Wagner, and Andrea Fekete. 2024. "Sigma-1 Receptor as a Novel Therapeutic Target in Diabetic Kidney Disease" International Journal of Molecular Sciences 25, no. 24: 13327. https://doi.org/10.3390/ijms252413327
APA StyleBalogh, D. B., Hodrea, J., Saeed, A., Cserhalmi, M., Rozsahegyi, A., Lakat, T., Lenart, L., Szabo, A. J., Wagner, L. J., & Fekete, A. (2024). Sigma-1 Receptor as a Novel Therapeutic Target in Diabetic Kidney Disease. International Journal of Molecular Sciences, 25(24), 13327. https://doi.org/10.3390/ijms252413327

