Transcriptome-Based Gene Modules and Soluble Sugar Content Analyses Reveal the Defense Response of Cotton Leaves to Verticillium dahliae
Abstract
1. Introduction
2. Results
2.1. Characterization of Each Cotton Variety’s Response to V. dahliae Infection
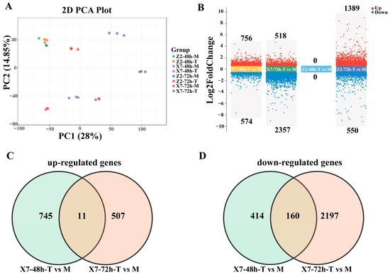
2.2. Overview of the Transcriptome Sequencing Results
2.3. Identification of DEGs (Differentially Expressed Genes) in X7 and Z2 Following V. dahliae Infection
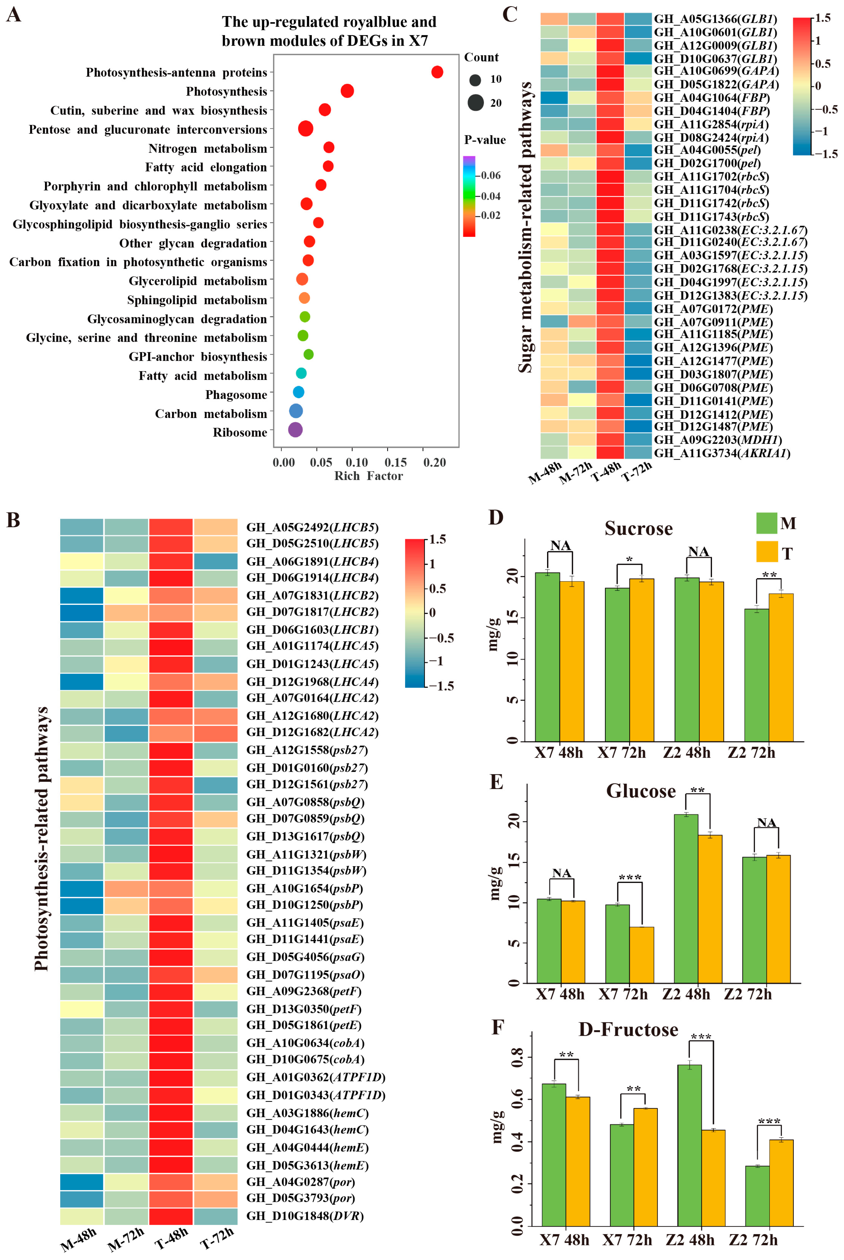
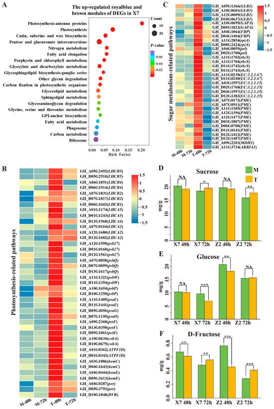
2.4. KEGG Pathway Enrichment Analyses of DEGs in Leaves of X7 and Z2 After Infection by V. dahliae
2.5. WGCNA Analysis of the Transcriptomes Responding to V. dahliae Infection
2.6. Gene Modules Related to the Resistance of Z2 and Susceptibility of X7 to V. dahliae
2.7. Energy- and Substance Metabolism-Related Pathways
2.8. HUB Genes Contribute to Cotton’s Resistance to V. dahliae
3. Discussion
3.1. The Differential Regulation of Disease Resistance Pathways in Z2 and X7 Explains Their Contrasting Resistance to V. dahliae
3.2. Photosynthesis-Related Pathways Up-Regulated in X7 Were Also Responsible for the Susceptibility of X7 to V. dahliae
3.3. HUB Genes Can Serve as Candidates for Cotton Disease Resistance Breeding
4. Materials and Methods
4.1. Plant and Fungus Material and Culture Conditions
4.2. Characterization of Disease Symptoms of Cotton Varieties
4.3. RNA Sequencing (RNA-Seq) Analysis
4.4. Identifying Differentially Expressed Genes (DEGs) and GO and KEGG Enrichment Analyses
4.5. qRT-PCR Confirmation of DEGs
4.6. Sugar Content Determination
4.7. Data Statistical Analysis
Supplementary Materials
Author Contributions
Funding
Institutional Review Board Statement
Informed Consent Statement
Data Availability Statement
Acknowledgments
Conflicts of Interest
References
- Man, M.; Zhu, Y.; Liu, L.; Luo, L.; Han, X.; Qiu, L.; Li, F.; Ren, M.; Xing, Y. Defense Mechanisms of Cotton Fusarium and Verticillium Wilt and Comparison of Pathogenic Response in Cotton and Humans. Int. J. Mol. Sci. 2022, 23, 12217. [Google Scholar] [CrossRef] [PubMed]
- Yang, Z.; Gao, C.; Zhang, Y.; Yan, Q.; Hu, W.; Yang, L.; Wang, Z.; Li, F. Recent Progression and Future Perspectives in Cotton Genomic Breeding. J. Integr. Plant Biol. 2023, 65, 548–569. [Google Scholar] [CrossRef] [PubMed]
- Feng, L.; Wan, S.; Zhang, Y.; Dong, H. Xinjiang Cotton: Achieving Super-High Yield Through Efficient Utilization of Light, Heat, Water, and Fertilizer by Three Generations of Cultivation Technology Systems. Field Crops Res. 2024, 312, 109401. [Google Scholar] [CrossRef]
- Zhao, P.; Zhao, Y.-L.; Jin, Y.; Zhang, T.; Guo, H.-S. Colonization Process of Arabidopsis Thaliana Roots by a Green Fluorescent Protein-Tagged Isolate of Verticillium dahliae. Protein Cell 2014, 5, 94–98. [Google Scholar] [CrossRef] [PubMed]
- Zhu, Y.; Zhao, M.; Li, T.; Wang, L.; Liao, C.; Liu, D.; Zhang, H.; Zhao, Y.; Liu, L.; Ge, X.; et al. Interactions Between Verticillium dahliae and Cotton: Pathogenic Mechanism and Cotton Resistance Mechanism to Verticillium Wilt. Front. Plant Sci. 2023, 14, 1174281. [Google Scholar] [CrossRef]
- Ban, Y.; Tan, J.; Xiong, Y.; Mo, X.; Jiang, Y.; Xu, Z. Transcriptome Analysis Reveals the Molecular Mechanisms of Phragmites australis Tolerance to CuO-Nanoparticles and/or Flood Stress Induced by Arbuscular Mycorrhizal Fungi. J. Hazard. Mater. 2023, 442, 130118. [Google Scholar] [CrossRef]
- Wang, D.; Lin, H.; Shan, Y.; Song, J.; Zhang, D.-D.; Dai, X.-F.; Han, D.; Chen, J.-Y. The Potential of Burkholderia Gladioli KRS027 in Plant Growth Promotion and Biocontrol against Verticillium dahliae Revealed by Dual Transcriptome of Pathogen and Host. Microbiol. Res. 2024, 287, 127836. [Google Scholar] [CrossRef]
- Yi, F.; Song, A.; Cheng, K.; Liu, J.; Wang, C.; Shao, L.; Wu, S.; Wang, P.; Zhu, J.; Liang, Z.; et al. Strigolactones Positively Regulate Verticillium Wilt Resistance in Cotton via Crosstalk with Other Hormones. Plant Physiol. 2023, 192, 945–966. [Google Scholar] [CrossRef]
- Zhang, Y.-Z.; Ma, Z.-B.; Li, W.-H.; Zhu, W.; Gao, S.-Q.; Zhao, Y.-H.; Liu, W. Transcriptome and Metabolome Profiling Reveals Key Pathways and Metabolites Involved in Defense against Verticillium dahliae in Upland Cotton. Ind. Crops Prod. 2023, 196, 116505. [Google Scholar] [CrossRef]
- Zhu, H.; Song, J.; Dhar, N.; Shan, Y.; Ma, X.-Y.; Wang, X.-L.; Chen, J.-Y.; Dai, X.-F.; Li, R.; Wang, Z.-S. Transcriptome Analysis of a Cotton Cultivar Provides Insights into the Differentially Expressed Genes Underlying Heightened Resistance to the Devastating Verticillium Wilt. Cells 2021, 10, 2961. [Google Scholar] [CrossRef]
- Li, P.-T.; Rashid, M.H.O.; Chen, T.-T.; Lu, Q.-W.; Ge, Q.; Gong, W.-K.; Liu, A.-Y.; Gong, J.-W.; Shang, H.-H.; Deng, X.-Y.; et al. Transcriptomic and Biochemical Analysis of Upland Cotton (Gossypium hirsutum) and a Chromosome Segment Substitution Line from G. Hirsutum × G. Barbadense in Response to Verticillium dahliae Infection. BMC Plant Biol. 2019, 19, 19. [Google Scholar] [CrossRef] [PubMed]
- Sun, Y.; Yang, N.; Li, S.; Chen, F.; Xie, Y.; Tang, C. Mechanism of Oxalate Decarboxylase Oxd_S12 from Bacillus Velezensis BvZ45-1 in Defence Against Cotton Verticillium Wilt. J. Exp. Bot. 2024, 75, 3500–3520. [Google Scholar] [CrossRef] [PubMed]
- Sutton, P.N.; Henry, M.J.; Hall, J.L. Glucose, and Not Sucrose, Is Transported from Wheat to Wheat Powdery Mildew. Planta 1999, 208, 426–430. [Google Scholar] [CrossRef]
- Yuan, M.; Wang, S. Rice MtN3/Saliva/SWEET Family Genes and Their Homologs in Cellular Organisms. Mol. Plant 2013, 6, 665–674. [Google Scholar] [CrossRef] [PubMed]
- Fotopoulos, V.; Gilbert, M.J.; Pittman, J.K.; Marvier, A.C.; Buchanan, A.J.; Sauer, N.; Hall, J.L.; Williams, L.E. The Monosaccharide Transporter Gene, AtSTP4, and the Cell-Wall Invertase, Atbetafruct1, Are Induced in Arabidopsis during Infection with the Fungal Biotroph Erysiphe Cichoracearum. Plant Physiol. 2003, 132, 821–829. [Google Scholar] [CrossRef]
- Chen, H.-Y.; Huh, J.-H.; Yu, Y.-C.; Ho, L.-H.; Chen, L.-Q.; Tholl, D.; Frommer, W.B.; Guo, W.-J. The Arabidopsis Vacuolar Sugar Transporter SWEET2 Limits Carbon Sequestration from Roots and Restricts Pythium Infection. Plant J. 2015, 83, 1046–1058. [Google Scholar] [CrossRef]
- Sun, M.; Zhang, Z.; Ren, Z.; Wang, X.; Sun, W.; Feng, H.; Zhao, J.; Zhang, F.; Li, W.; Ma, X.; et al. The GhSWEET42 Glucose Transporter Participates in Verticillium dahliae Infection in Cotton. Front. Plant Sci. 2021, 12, 690754. [Google Scholar] [CrossRef]
- Bai, S.; Niu, Q.; Wu, Y.; Xu, K.; Miao, M.; Mei, J. Genome-Wide Identification of the NAC Transcription Factors in Gossypium hirsutum and Analysis of Their Responses to Verticillium Wilt. Plants 2022, 11, 2661. [Google Scholar] [CrossRef]
- Li, J.; Pei, J.; Liu, Y.; Xia, W.; Cheng, F.; Tian, W.; Lin, Z.; Zhu, J.; Wang, A. Transcriptome Sequencing of Verticillium dahliae from a Cotton Farm Reveals Positive Correlation Between Virulence and Tolerance of Sugar-Induced Hyperosmosis. PeerJ 2019, 7, e8035. [Google Scholar] [CrossRef]
- Ma, X.-Y.; Zhou, X.-H.; Liu, B.-B.; Zhang, Y.-J.; Zhu, H.; Li, Y.; Wang, Z.-S.; Dai, X.-F.; Chen, J.-Y.; Su, Z.-Q.; et al. Transcriptome Analysis of Gossypium hirsutum Cultivar Zhongzhimian No.2 Uncovers the Gene Regulatory Networks Involved in Defense Against Verticillium dahliae. BMC Plant Biol. 2024, 24, 457. [Google Scholar] [CrossRef]
- Zhang, G.; Zhao, Z.; Ma, P.; Qu, Y.; Sun, G.; Chen, Q. Integrative Transcriptomic and Gene Co-Expression Network Analysis of Host Responses upon Verticillium dahliae Infection in Gossypium hirsutum. Sci. Rep. 2021, 11, 20586. [Google Scholar] [CrossRef] [PubMed]
- Liu, L.; Wang, D.; Zhang, C.; Liu, H.; Guo, H.; Cheng, H.; Liu, E.; Su, X. The Heat Shock Factor GhHSFA4a Positively Regulates Cotton Resistance to Verticillium dahliae. Front. Plant Sci. 2022, 13, 1050216. [Google Scholar] [CrossRef] [PubMed]
- Luo, X.; Li, Z.; Xiao, S.; Ye, Z.; Nie, X.; Zhang, X.; Kong, J.; Zhu, L. Phosphate Deficiency Enhances Cotton Resistance to Verticillium dahliae Through Activating Jasmonic Acid Biosynthesis and Phenylpropanoid Pathway. Plant Sci. 2021, 302, 110724. [Google Scholar] [CrossRef] [PubMed]
- Li, C.; He, Q.; Zhang, F.; Yu, J.; Li, C.; Zhao, T.; Zhang, Y.; Xie, Q.; Su, B.; Mei, L.; et al. Melatonin Enhances Cotton Immunity to Verticillium Wilt via Manipulating Lignin and Gossypol Biosynthesis. Plant J. 2019, 100, 784–800. [Google Scholar] [CrossRef] [PubMed]
- Xiao, S.; Ming, Y.; Hu, Q.; Ye, Z.; Si, H.; Liu, S.; Zhang, X.; Wang, W.; Yu, Y.; Kong, J.; et al. GhWRKY41 Forms a Positive Feedback Regulation Loop and Increases Cotton Defence Response Against Verticillium dahliae by Regulating Phenylpropanoid Metabolism. Plant Biotechnol. J. 2023, 21, 961–978. [Google Scholar] [CrossRef]
- Bhagat, N.; Mansotra, R.; Patel, K.; Ambardar, S.; Vakhlu, J. Molecular Warfare Between Pathogenic Fusarium Oxysporum R1 and Host Crocus sativus L. Unraveled by Dual Transcriptomics. Plant Cell Rep. 2024, 43, 42. [Google Scholar] [CrossRef]
- Shi, J.; Shui, D.; Su, S.; Xiong, Z.; Zai, W. Gene Enrichment and Co-Expression Analysis Shed Light on Transcriptional Responses to Ralstonia Solanacearum in Tomato. BMC Genom. 2023, 24, 159. [Google Scholar] [CrossRef]
- He, M.; Qin, C.-X.; Wang, X.; Ding, N.-Z. Plant Unsaturated Fatty Acids: Biosynthesis and Regulation. Front. Plant Sci. 2020, 11, 390. [Google Scholar] [CrossRef]
- Zhu, Y.; Hu, X.; Wang, P.; Gao, L.; Pei, Y.; Ge, Z.; Ge, X.; Li, F.; Hou, Y. GhPLP2 Positively Regulates Cotton Resistance to Verticillium Wilt by Modulating Fatty Acid Accumulation and Jasmonic Acid Signaling Pathway. Front. Plant Sci. 2021, 12, 749630. [Google Scholar] [CrossRef]
- Ayele, A.G.; Wheeler, T.A.; Dever, J.K. Impacts of Verticillium Wilt on Photosynthesis Rate, Lint Production, and Fiber Quality of Greenhouse-Grown Cotton (Gossypium hirsutum). Plants 2020, 9, 857. [Google Scholar] [CrossRef]
- Ludewig, F.; Sonnewald, U. Demand for Food as Driver for Plant Sink Development. J. Plant Physiol. 2016, 203, 110–115. [Google Scholar] [CrossRef] [PubMed]
- Li, J.; Kim, Y.-J.; Zhang, D. Source-to-Sink Transport of Sugar and Its Role in Male Reproductive Development. Genes 2022, 13, 1323. [Google Scholar] [CrossRef] [PubMed]
- Chen, L.; Ma, X.; Sun, T.; Zhu, Q.-H.; Feng, H.; Li, Y.; Liu, F.; Zhang, X.; Sun, J.; Li, Y. VdPT1 Encoding a Neutral Trehalase of Verticillium dahliae Is Required for Growth and Virulence of the Pathogen. Int. J. Mol. Sci. 2024, 25, 294. [Google Scholar] [CrossRef] [PubMed]
- Singh, J.; Das, S.; Jagadis Gupta, K.; Ranjan, A.; Foyer, C.H.; Thakur, J.K. Physiological Implications of SWEETs in Plants and Their Potential Applications in Improving Source-Sink Relationships for Enhanced Yield. Plant Biotechnol. J. 2023, 21, 1528–1541. [Google Scholar] [CrossRef] [PubMed]
- McNeece, B.T.; Pant, S.R.; Sharma, K.; Niruala, P.; Lawrence, G.W.; Klink, V.P. A Glycine Max Homolog of NON-RACE SPECIFIC DISEASE RESISTANCE 1 (NDR1) Alters Defense Gene Expression While Functioning during a Resistance Response to Different Root Pathogens in Different Genetic Backgrounds. Plant Physiol. Biochem. 2017, 114, 60–71. [Google Scholar] [CrossRef] [PubMed]
- Chen, Q.; Tian, Z.; Jiang, R.; Zheng, X.; Xie, C.; Liu, J. StPOTHR1, a NDR1/HIN1-like Gene in Solanum tuberosum, Enhances Resistance Against Phytophthora infestans. Biochem. Biophys. Res. Commun. 2018, 496, 1155–1161. [Google Scholar] [CrossRef]
- Liu, C.; Peang, H.; Li, X.; Liu, C.; Lv, X.; Wei, X.; Zou, A.; Zhang, J.; Fan, G.; Ma, G.; et al. Genome-Wide Analysis of NDR1/HIN1-like Genes in Pepper (Capsicum annuum L.) and Functional Characterization of CaNHL4 under Biotic and Abiotic Stresses. Hortic. Res. 2020, 7, 93. [Google Scholar] [CrossRef]
- Li, X.; Liu, W.; Li, B.; Liu, G.; Wei, Y.; He, C.; Shi, H. Identification and Functional Analysis of Cassava DELLA Proteins in Plant Disease Resistance Against Cassava Bacterial Blight. Plant Physiol. Biochem. 2018, 124, 70–76. [Google Scholar] [CrossRef]
- Yan, Q.; Cui, X.; Lin, S.; Gan, S.; Xing, H.; Dou, D. GmCYP82A3, a Soybean Cytochrome P450 Family Gene Involved in the Jasmonic Acid and Ethylene Signaling Pathway, Enhances Plant Resistance to Biotic and Abiotic Stresses. PLoS ONE 2016, 11, e0162253. [Google Scholar] [CrossRef]
- Abel, S.; Savchenko, T.; Levy, M. Genome-Wide Comparative Analysis of the IQD Gene Families in Arabidopsis Thaliana and Oryza Sativa. BMC Evol. Biol. 2005, 5, 72. [Google Scholar] [CrossRef]
- Levy, M.; Wang, Q.; Kaspi, R.; Parrella, M.P.; Abel, S. Arabidopsis IQD1, a Novel Calmodulin-Binding Nuclear Protein, Stimulates Glucosinolate Accumulation and Plant Defense. Plant J. 2005, 43, 79–96. [Google Scholar] [CrossRef] [PubMed]
- Yang, D.; Chen, T.; Wu, Y.; Tang, H.; Yu, J.; Dai, X.; Zheng, Y.; Wan, X.; Yang, Y.; Tan, X. Genome-Wide Analysis of the Peanut CaM/CML Gene Family Reveals That the AhCML69 Gene Is Associated with Resistance to Ralstonia Solanacearum. BMC Genom. 2024, 25, 200. [Google Scholar] [CrossRef] [PubMed]
- Jiang, R.; He, Q.; Song, J.; Liu, Z.; Yu, J.; Hu, K.; Liu, H.; Mu, Y.; Wu, J.; Tian, Z.; et al. A Phytophthora infestans RXLR Effector AVR8 Suppresses Plant Immunity by Targeting a Desumoylating Isopeptidase DeSI2. Plant J. 2023, 115, 398–413. [Google Scholar] [CrossRef] [PubMed]
- Chen, Y.; Zhao, A.; Wei, Y.; Mao, Y.; Zhu, J.-K.; Macho, A.P. GmFLS2 Contributes to Soybean Resistance to Ralstonia Solanacearum. New Phytol. 2023, 240, 17–22. [Google Scholar] [CrossRef] [PubMed]
- Zhang, J.; Guo, M.; Wu, H.; Hou, L.; Li, S.; Chen, G.; Liu, L.; Liu, Z.; Lu, L.; Kabir, N.; et al. GhPAS1, a bHLH Transcription Factor in Upland Cotton (Gossypium hirsutum), Positively Regulates Verticillium dahlia Resistance. Ind. Crops Prod. 2023, 192, 116077. [Google Scholar] [CrossRef]
- Xiong, X.; Sun, S.; Li, Y.; Zhang, X.; Sun, J.; Xue, F. The Cotton WRKY Transcription Factor GhWRKY70 Negatively Regulates the Defense Response against Verticillium dahliae. Crop J. 2019, 7, 393–402. [Google Scholar] [CrossRef]
- Ellendorff, U.; Fradin, E.F.; de Jonge, R.; Thomma, B.P.H.J. RNA Silencing Is Required for Arabidopsis Defence Against Verticillium Wilt Disease. J. Exp. Bot. 2009, 60, 591–602. [Google Scholar] [CrossRef]
- Inglis, P.W.; Pappas, M.d.C.R.; Resende, L.V.; Grattapaglia, D. Fast and Inexpensive Protocols for Consistent Extraction of High Quality DNA and RNA from Challenging Plant and Fungal Samples for High-Throughput SNP Genotyping and Sequencing Applications. PLoS ONE 2018, 13, e0206085. [Google Scholar] [CrossRef]
- Kim, D.; Langmead, B.; Salzberg, S.L. HISAT: A Fast Spliced Aligner with Low Memory Requirements. Nat. Methods 2015, 12, 357–360. [Google Scholar] [CrossRef]
- Pertea, M.; Pertea, G.M.; Antonescu, C.M.; Chang, T.-C.; Mendell, J.T.; Salzberg, S.L. StringTie Enables Improved Reconstruction of a Transcriptome from RNA-Seq Reads. Nat. Biotechnol. 2015, 33, 290–295. [Google Scholar] [CrossRef]
- Love, M.I.; Huber, W.; Anders, S. Moderated Estimation of Fold Change and Dispersion for RNA-Seq Data with DESeq2. Genome Biol. 2014, 15, 550. [Google Scholar] [CrossRef] [PubMed]
- Varet, H.; Brillet-Guéguen, L.; Coppée, J.-Y.; Dillies, M.-A. SARTools: A DESeq2- and EdgeR-Based R Pipeline for Comprehensive Differential Analysis of RNA-Seq Data. PLoS ONE 2016, 11, e0157022. [Google Scholar] [CrossRef] [PubMed]
- Zheng, H.; Zhang, Q.; Quan, J.; Zheng, Q.; Xi, W. Determination of Sugars, Organic Acids, Aroma Components, and Carotenoids in Grapefruit Pulps. Food Chem. 2016, 205, 112–121. [Google Scholar] [CrossRef] [PubMed]







| Sample | Raw Data (Gb) | Clean Data (Gb) | Q20 (%) | Q30 (%) | Proper Map (%) | Unique Map (%) |
|---|---|---|---|---|---|---|
| Z2-48h-M-1 | 7.37 | 7.06 | 98.61 | 95.39 | 98.38 | 94.13 |
| Z2-48h-M-2 | 7.36 | 7.07 | 98.42 | 94.87 | 98.26 | 93.62 |
| Z2-48h-M-3 | 6.66 | 6.38 | 98.36 | 94.7 | 98.26 | 94.15 |
| Z2-48h-T-1 | 6.59 | 6.32 | 98.43 | 94.92 | 98.26 | 92.61 |
| Z2-48h-T-2 | 7.46 | 7.4 | 98.36 | 94.71 | 98.44 | 94.81 |
| Z2-48h-T-3 | 6.68 | 6.43 | 98.47 | 95.02 | 98.43 | 94.34 |
| X7-48h-M-1 | 6.46 | 6.19 | 98.66 | 95.53 | 98.48 | 94.44 |
| X7-48h-M-2 | 6.44 | 6.21 | 98.51 | 95.11 | 98.36 | 94.38 |
| X7-48h-M-3 | 7.12 | 6.88 | 98.47 | 94.95 | 98.53 | 94.51 |
| X7-48h-T-1 | 7.34 | 7.03 | 98.57 | 95.29 | 98.53 | 94.18 |
| X7-48h-T-2 | 6.62 | 6.33 | 98.63 | 95.48 | 98.53 | 94.54 |
| X7-48h-T-3 | 6.7 | 6.45 | 98.47 | 95.04 | 98.34 | 94.24 |
| Z2-72h-M-1 | 7.11 | 6.83 | 98.59 | 95.35 | 98.32 | 94.42 |
| Z2-72h-M-2 | 7.03 | 6.77 | 98.53 | 95.16 | 98.33 | 94.31 |
| Z2-72h-M-3 | 6.76 | 6.48 | 98.56 | 95.18 | 98.5 | 94.48 |
| Z2-72h-T-1 | 6.52 | 6.23 | 98.53 | 95.2 | 98.38 | 94.24 |
| Z2-72h-T-2 | 7.09 | 7.02 | 98.53 | 95.11 | 98.47 | 94.8 |
| Z2-72h-T-3 | 6.66 | 6.42 | 98.58 | 95.32 | 98.4 | 94.3 |
| X7-72h-M-1 | 7.12 | 6.79 | 98.71 | 95.66 | 98.43 | 94.3 |
| X7-72h-M-2 | 6.48 | 6.25 | 98.37 | 94.78 | 98.21 | 94.29 |
| X7-72h-M-3 | 7.03 | 6.79 | 98.3 | 94.56 | 98.31 | 94.36 |
| X7-72h-T-1 | 7.07 | 6.8 | 98.39 | 94.82 | 98.32 | 94.15 |
| X7-72h-T-2 | 6.25 | 5.99 | 98.64 | 95.51 | 98.38 | 94.17 |
| X7-72h-T-3 | 6.33 | 6.09 | 98.41 | 94.88 | 98.15 | 94.04 |
| Gene ID | Module Colors | Arabidopsis Homologs | TF Family | Description |
|---|---|---|---|---|
| GH_A05G0802 | pink | AT3G44220 | -- | NDR1/HIN1-like protein 12 |
| GH_D05G0209 | pink | AT1G14920 | GRAS | DELLA protein |
| GH_D09G0664 | pink | AT3G06150 | -- | cytochrome P450 family protein |
| GH_D12G1284 | pink | AT3G61640 | -- | arabinogalactan protein 20-like |
| GH_D12G2283 | pink | AT5G46910 | Jumonji | [histone H3]-trimethyl-L-lysine4 demethylase |
| GH_A05G3633 | light yellow | AT2G29120 | -- | glutamate receptor, ionotropic, plant |
| GH_A05G4276 | light yellow | AT4G33050 | -- | IQ domain-containing protein |
| GH_A09G2426 | light yellow | AT3G23000 | -- | carbon catabolite-derepressing protein kinase |
| GH_A05G1713 | purple | AT1G05170 | -- | beta-1,3-galactosyltransferase |
| GH_A12G1647 | purple | AT1G12990 | -- | beta-1,4-mannosyl-glycoprotein beta-1,4-N-acetylglucosaminyltransferase |
| GH_A13G2562 | purple | AT3G53750 | -- | actin, other eukaryote |
| GH_D06G0094 | purple | AT1G47740 | -- | deubiquitinase DESI2 |
| GH_D12G1462 | purple | AT1G02730 | -- | 1,4-beta-D-xylan synthase |
| GH_A08G1898 | salmon | -- | -- | -- |
| GH_A10G1896 | salmon | AT3G17100 | -- | transcription factor bHLH147 |
| GH_D05G1945 | salmon | AT1G75400 | -- | RING/U-box superfamily protein |
| GH_D05G2900 | salmon | AT5G04885 | -- | beta-glucosidase |
| GH_A01G0658 | yellow | -- | -- | -- |
| GH_A05G2937 | yellow | -- | -- | -- |
| GH_A07G0307 | yellow | AT5G58070 | -- | apolipoprotein D and lipocalin family protein |
| GH_A10G2412 | yellow | AT3G47570 | -- | LRR receptor-like serine/threonine-protein kinase FLS2 |
| GH_D02G0429 | yellow | AT3G22142 | -- | bifunctional inhibitor/lipid-transfer protein/seed storage 2S albumin superfamily protein |
| GH_D11G1452 | yellow | AT3G24750 | -- | hypothetical protein |
| GH_A03G2049 | brown | AT1G50010 | -- | tubulin alpha |
| GH_A05G2067 | brown | AT5G67260 | -- | cyclin D3, plant |
| GH_D03G1019 | brown | AT1G33265 | -- | protein FATTY ACID EXPORT 4 |
| GH_D04G0151 | brown | AT2G40475 | -- | hypothetical protein |
| GH_D07G1220 | brown | AT3G11780 | -- | MD-2-related lipid-recognition protein ROSY1 |
| GH_D11G3723 | brown | AT2G36880 | -- | S-adenosylmethionine synthetase |
| GH_A02G1796 | royal blue | AT2G23150 | -- | natural resistance-associated macrophage protein 2 |
| GH_A05G1292 | royal blue | AT3G16000 | -- | MAR-binding filament-like protein |
| GH_A05G2396 | tan | AT1G21270 | -- | LRR receptor-like serine/threonine-protein kinase ERECTA |
| GH_D01G0514 | tan | -- | -- | -- |
| GH_D01G2158 | tan | AT1G21550 | -- | calcium-binding protein CML |
| GH_D04G1886 | tan | AT1G60890 | -- | 1-phosphatidylinositol-4-phosphate 5-kinase |
Disclaimer/Publisher’s Note: The statements, opinions and data contained in all publications are solely those of the individual author(s) and contributor(s) and not of MDPI and/or the editor(s). MDPI and/or the editor(s) disclaim responsibility for any injury to people or property resulting from any ideas, methods, instructions or products referred to in the content. |
© 2024 by the authors. Licensee MDPI, Basel, Switzerland. This article is an open access article distributed under the terms and conditions of the Creative Commons Attribution (CC BY) license (https://creativecommons.org/licenses/by/4.0/).
Share and Cite
Song, S.; Li, Y.; Zhang, Y.; Liu, F.; Zhu, Q.-H.; Zhang, X.; Sun, J.; Li, Y. Transcriptome-Based Gene Modules and Soluble Sugar Content Analyses Reveal the Defense Response of Cotton Leaves to Verticillium dahliae. Int. J. Mol. Sci. 2024, 25, 13326. https://doi.org/10.3390/ijms252413326
Song S, Li Y, Zhang Y, Liu F, Zhu Q-H, Zhang X, Sun J, Li Y. Transcriptome-Based Gene Modules and Soluble Sugar Content Analyses Reveal the Defense Response of Cotton Leaves to Verticillium dahliae. International Journal of Molecular Sciences. 2024; 25(24):13326. https://doi.org/10.3390/ijms252413326
Chicago/Turabian StyleSong, Shenglong, Yongtai Li, Yong Zhang, Feng Liu, Qian-Hao Zhu, Xinyu Zhang, Jie Sun, and Yanjun Li. 2024. "Transcriptome-Based Gene Modules and Soluble Sugar Content Analyses Reveal the Defense Response of Cotton Leaves to Verticillium dahliae" International Journal of Molecular Sciences 25, no. 24: 13326. https://doi.org/10.3390/ijms252413326
APA StyleSong, S., Li, Y., Zhang, Y., Liu, F., Zhu, Q.-H., Zhang, X., Sun, J., & Li, Y. (2024). Transcriptome-Based Gene Modules and Soluble Sugar Content Analyses Reveal the Defense Response of Cotton Leaves to Verticillium dahliae. International Journal of Molecular Sciences, 25(24), 13326. https://doi.org/10.3390/ijms252413326

