Alterations in the Rice Coleoptile Metabolome During Elongation Under Submergence Stress
Abstract
1. Introduction
2. Results
2.1. Elongation of Rice Seedlings Under Submergence Conditions
2.2. Viability of Rice Seedlings Under Submergence Conditions
2.3. Metabolic Profiling of Rice Coleoptiles Under Submergence Conditions
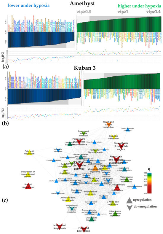
2.3.1. Metabolic Profiling of Rice Coleoptiles After 3 Days of Submergence
2.3.2. Metabolic Profiling of Rice Coleoptiles After 5 Days of Submergence
2.3.3. Metabolic Profiling of Rice Coleoptiles After 7 Days of Submergence
2.3.4. Differences Between Varieties Under Hypoxia
2.3.5. The Influence of Hypoxia on the Correlation Links Between Metabolite Pools
3. Discussion
4. Materials and Methods
4.1. Plant Material, Growing Conditions and Imposition of Submergence Conditions
4.2. Coleoptile Length Measurement
4.3. Electrolyte Leakage Test
4.4. Sample Preparation for Metabolic Profiling
4.5. Gas Chromatography–Mass Spectrometry (GC-MS)
4.6. Interpretation of GC-MS Results
4.7. Statistical Analysis
5. Conclusions
Supplementary Materials
Author Contributions
Funding
Institutional Review Board Statement
Informed Consent Statement
Data Availability Statement
Acknowledgments
Conflicts of Interest
References
- Mommer, L.; Visser, E.J.W. Underwater photosynthesis in flooded terrestrial plants: A matter of leaf plasticity. Ann. Bot. 2005, 96, 581–589. [Google Scholar] [CrossRef] [PubMed]
- Bailey-Serres, J.; Voesenek, L.A.C.J. Flooding stress: Acclimations and genetic diversity. Annu. Rev. Plant Biol. 2008, 59, 313–339. [Google Scholar] [CrossRef] [PubMed]
- Polko, J.K.; Voesenek, L.A.C.J.; Peeters, A.J.M.; Pierik, R. Petiole hyponasty: An ethylene-driven, adaptive response to changes in the environment. AoB Plants 2011, 2011, plr031. [Google Scholar] [CrossRef] [PubMed]
- Sauter, M. Root responses to flooding. Curr. Opin. Plant Biol. 2013, 16, 282–286. [Google Scholar] [CrossRef]
- Voesenek, L.A.C.J.; Bailey-Serres, J. Flood adaptive traits and processes: An overview. New Phytol. 2015, 206, 57–73. [Google Scholar] [CrossRef]
- Chirkova, T.; Yemelyanov, V. The study of plant adaptation to oxygen deficiency in Saint Petersburg University. Biol. Commun. 2018, 63, 17–31. [Google Scholar] [CrossRef]
- Yeung, E.; Bailey-Serres, J.; Sasidharan, R. After the deluge: Plant revival post-flooding. Trends Plant Sci. 2019, 24, 443–454. [Google Scholar] [CrossRef]
- Magneschi, L.; Kudahettige, R.L.; Alpi, A.; Perata, P. Comparative analysis of anoxic coleoptile elongation in rice varieties: Relationship between coleoptile length and carbohydrate levels, fermentative metabolism and anaerobic gene expression. Plant Biol. 2009, 11, 561–573. [Google Scholar] [CrossRef]
- Ricoult, C.; Echeverria, L.O.; Cliquet, J.B.; Limami, A.M. Characterization of alanine aminotransferase (AlaAT) multigene family and hypoxic response in young seedlings of the model legume Medicago truncatula. J. Exp. Bot. 2006, 57, 3079–3089. [Google Scholar] [CrossRef]
- Yemelyanov, V.V.; Puzanskiy, R.K.; Shishova, M.F. Plant life with and without oxygen: A metabolomics approach. Int. J. Mol. Sci. 2023, 24, 16222. [Google Scholar] [CrossRef]
- Shingaki-Wells, R.N.; Huang, S.; Taylor, N.L.; Carroll, A.J.; Zhou, W.; Harvey Millar, A. Differential molecular responses of rice and wheat coleoptiles to anoxia reveal novel metabolic adaptations in amino acid metabolism for tissue tolerance. Plant Physiol. 2011, 156, 1706–1724. [Google Scholar] [CrossRef] [PubMed]
- Locke, A.M.; Barding, G.A., Jr.; Sathnur, S.; Larive, C.K.; Bailey-Serres, J. Rice SUB1A constrains remodelling of the transcriptome and metabolome during submergence to facilitate post-submergence recovery. Plant Cell Environ. 2018, 41, 721–736. [Google Scholar] [CrossRef] [PubMed]
- Fukushima, A.; Kuroha, T.; Nagai, K.; Hattori, Y.; Kobayashi, M.; Nishizawa, T.; Kojima, M.; Utsumi, Y.; Oikawa, A.; Seki, M.; et al. Metabolite and phytohormone profiling illustrates metabolic reprogramming as an escape strategy of deepwater rice during partially submerged stress. Metabolites 2020, 10, 68. [Google Scholar] [CrossRef] [PubMed]
- Bogdanova, E.M.; Bertova, A.D.; Kirpichnikova, A.A.; Biktasheva, M.O.; Kondratieva, A.V.; Shapiro, A.S.; Puzanskiy, R.K.; Korotenko, T.L.; Mukhina, Z.M.; Yemelyanov, V.V.; et al. Growth and viability of coleoptiles under oxygen deficiency in Oryza sativa L. from the collection of the Federal rice research center. Agric. Biol. 2023, 58, 538–553. [Google Scholar] [CrossRef]
- Ridge, J. Ethylene and growth control in amphibious plants. In Plant Life in Aquatic Amphibious Habitats; Crawford, R.M.M., Ed.; Blackwell Scientific Publications: Oxford, UK, 1987; pp. 57–76. [Google Scholar]
- Bailey-Serres, J.; Lee, S.C.; Brinton, E. Waterproofing crops: Effective flooding survival strategies. Plant Physiol. 2012, 160, 1698–1709. [Google Scholar] [CrossRef]
- Summers, J.E.; Jackson, M.B. Anaerobic promotion of stem extension in Potamogeton pectinatus. Roles for carbon dioxide, acidification and hormones. Physiol. Plant 1996, 96, 615–622. [Google Scholar] [CrossRef]
- Samarakoon, A.B.; Woodrow, L.; Horton, R.F. Ethylene-and submergence-promoted growth in Ranunculus sceleratus L. petioles: The effect of cobalt ions. Aquat. Bot. 1985, 21, 33–41. [Google Scholar] [CrossRef]
- van Veen, H.; Akman, M.; Jamar, D.C.L.; Vreugdenhil, D.; Kooiker, M.; van Tienderen, P.; Voesenek, L.A.C.J.; Schranz, M.E.; Sasidharan, R. Group VII Ethylene Response Factor diversification and regulation in four species from flood-prone environments. Plant Cell Environ. 2014, 37, 2421–2432. [Google Scholar] [CrossRef]
- Musgrave, A.; Walters, J. Ethylene and buoyancy control of rachis elongation of semi-aquatic fern Regnellidium diphyllum. Planta 1974, 121, 51–56. [Google Scholar] [CrossRef]
- Puzanskiy, R.K.; Smirnov, P.D.; Vanisov, S.A.; Dubrovskiy, M.D.; Shavarda, A.L.; Shishova, M.F.; Yemelyanov, V.V. Metabolite profiling of leaves of three Epilobium species. Ecol. Genet. 2022, 20, 279–293. [Google Scholar] [CrossRef]
- Smirnov, P.D.; Puzanskiy, R.K.; Vanisov, S.A.; Dubrovskiy, M.D.; Shavarda, A.L.; Shishova, M.F.; Yemelyanov, V.V. Metabolic profiling of leaves of four Ranunculus species. Ecol. Genet. 2023, 21, 369–382. [Google Scholar] [CrossRef]
- Fernandez, O.; Bethencourt, L.; Quero, A.; Sangwan, R.S.; Clement, C. Trehalose and plant stress responses: Friend or foe? Trends Plant Sci. 2010, 15, 409–417. [Google Scholar] [CrossRef] [PubMed]
- Tsai, A.Y.-L.; Gazzarrini, S. Trehalose-6-phosphate and SnRK1 kinases in plant development and signaling: The emerging picture. Front. Plant Sci. 2014, 5, 119. [Google Scholar] [CrossRef] [PubMed]
- Kirpichnikova, A.A.; Kudoyarova, G.R.; Yemelyanov, V.V.; Shishova, M.F. The peculiarities of cell elongation growth of cereal coleoptiles under normal and flooding conditions. Ecol. Genet. 2023, 21, 401–417. [Google Scholar] [CrossRef]
- Kirpichnikova, A.; Chen, T.; Teplyakova, S.; Shishova, M. Proton pump and plant cell elongation. Biol. Commun. 2018, 63, 32–42. [Google Scholar] [CrossRef]
- Arsuffi, G.; Braybrook, S.A. Acid growth: An ongoing trip. J. Exp. Bot. 2018, 69, 137–146. [Google Scholar] [CrossRef]
- Pucciariello, C. Molecular mechanisms supporting rice germination and coleoptile elongation under low oxygen. Plants 2020, 9, 1037. [Google Scholar] [CrossRef]
- Du, Q.; Zou, T.; Wang, S.; Meng, L.; Zhang, W.; Geng, L. Phytohormone and energy metabolism of rice germination and coleoptile growth during submergence by RNA-seq and LC-MS/MS analysis. Plant Stress 2024, 12, 100441. [Google Scholar] [CrossRef]
- Emel’yanov, V.V.; Kirchikhina, N.A.; Lastochkin, V.V.; Chirkova, T.V. Hormonal balance of wheat and rice seedlings under anoxia. Russ. J. Plant Physiol. 2003, 50, 827–834. [Google Scholar] [CrossRef]
- Yemelyanov, V.V.; Lastochkin, V.V.; Chirkova, T.V.; Lindberg, S.M.; Shishova, M.F. Indoleacetic acid levels in wheat and rice seedlings under oxygen deficiency and subsequent reoxygenation. Biomolecules 2020, 10, 276. [Google Scholar] [CrossRef]
- Yemelyanov, V.V.; Shishova, M.F. The role of phytohormones in the control of plant adaptation to oxygen depletion. In Phytohormones and Abiotic Stress Tolerance in Plants; Khan, N.A., Nazar, R., Iqbal, A., Anjum, N.A., Eds.; Springer: Berlin/Heidelberg, Germany, 2012; pp. 229–248. [Google Scholar] [CrossRef]
- Kose, F.; Weckwerth, W.; Linke, T.; Fiehn, O. Visualizing plant metabolomic correlation networks using clique-metabolite matrices. Bioinformatics 2001, 17, 1198–1208. [Google Scholar] [CrossRef] [PubMed]
- Steuer, R. Review: On the analysis and interpretation of correlations in metabolomic data. Brief. Bioinform. 2006, 7, 151–158. [Google Scholar] [CrossRef] [PubMed]
- Rosato, A.; Tenori, L.; Cascante, M.; De Atauri Carulla, P.R.; Martins dos Santos, V.A.P.; Saccenti, E. From correlation to causation: Analysis of metabolomics data using systems biology approaches. Metabolomics 2018, 14, 37. [Google Scholar] [CrossRef] [PubMed]
- Morgenthal, K.; Weckwerth, W.; Steuer, R. Metabolomic networks in plants: Transitions from pattern recognition to biological interpretation. Biosystems 2006, 83, 108–117. [Google Scholar] [CrossRef]
- Fukushima, A.; Kusano, M.; Redestig, H.; Arita, M.; Saito, K. Metabolomic correlation-network modules in Arabidopsis based on a graph-clustering approach. BMC Syst. Biol. 2011, 5, 1. [Google Scholar] [CrossRef]
- Weckwerth, W.; Wenzel, K.; Fiehn, O. Process for the integrated extraction, identification and quantification of metabolites, proteins and RNA to reveal their co-regulation in biochemical networks. Proteomics 2004, 4, 78–83. [Google Scholar] [CrossRef]
- Szymanski, J.; Jozefczuk, S.; Nikoloski, Z.; Selbig, J.; Nikiforova, V.; Catchpole, G.; Willmitzer, L. Stability of metabolic correlations under changing environmental conditions in Escherichia coli: A systems approach. PLoS ONE 2009, 4, e7441. [Google Scholar] [CrossRef]
- Kotze, H.L.; Armitage, E.G.; Sharkey, K.J.; Allwood, J.W.; Dunn, W.B.; Williams, K.J.; Goodacre, R. A novel untargeted metabolomics correlation-based network analysis incorporating human metabolic reconstructions. BMC Syst. Biol. 2013, 7, 107. [Google Scholar] [CrossRef]
- Camacho, D.; de la Fuente, A.; Mendes, P. The origin of correlations in metabolomics data. Metabolomics 2005, 1, 53–63. [Google Scholar] [CrossRef]
- Lee, J.M.; Gianchandani, E.P.; Eddy, J.A.; Papin, J.A. Dynamic analysis of integrated signaling, metabolic, and regulatory networks. PLoS Comput. Biol. 2008, 4, e1000086. [Google Scholar] [CrossRef]
- Puzanskiy, R.K.; Yemelyanov, V.V.; Kliukova, M.S.; Shavarda, A.L.; Shtark, O.Y.; Yurkov, A.P.; Shishova, M.F. Optimization of metabolite profiling for black medick (Medicago lupulina) and peas (Pisum sativum). Appl. Biochem. Microbiol. 2018, 54, 442–448. [Google Scholar] [CrossRef]
- Johnsen, L.G.; Skou, P.B.; Khakimov, B.; Bro, R. Gas chromatography—Mass spectrometry data processing made easy. J. Chromatogr. A 2017, 1503, 57–64. [Google Scholar] [CrossRef] [PubMed]
- Hummel, J.; Selbig, J.; Walther, D.; Kopka, J. The Golm Metabolome Database: A Database for GC-MS based metabolite profiling. In Metabolomics; Nielsen, J., Jewett, M.C., Eds.; Topics in Current Genetics; Springer: Berlin/Heidelberg, Germany, 2007; Volume 18, pp. 75–95. [Google Scholar] [CrossRef]
- R Core Team. R: A Language and Environment for Statistical Computing; R Foundation for Statistical Computing: Vienna, Austria, 2022; Available online: https://www.r-project.org/ (accessed on 13 November 2024).
- Komsta, L. Outliers: Tests for Outliers. R Package Version 0.15. 2022. Available online: https://CRAN.R-project.org/package=outliers (accessed on 9 December 2024).
- Hastie, T.; Tibshirani, R.; Narasimhan, B.; Chu, G. impute: Imputation for Microarray Data. R Package Version 1.70.0. 2022. Available online: https://bioconductor.org/packages/release/bioc/html/impute.html (accessed on 9 December 2024). [CrossRef]
- Stacklies, W.; Redestig, H.; Scholz, M.; Walther, D.; Selbig, J. PcaMethods—A Bioconductor package providing PCA methods for incomplete data. Bioinformatics 2007, 23, 1164–1167. [Google Scholar] [CrossRef]
- Thevenot, E.A.; Roux, A.; Xu, Y.; Ezan, E.; Junot, C. Analysis of the human adult urinary metabolome variations with age, body mass index and gender by implementing a comprehensive workflow for univariate and OPLS statistical analyses. J. Proteome Res. 2015, 14, 3322–3335. [Google Scholar] [CrossRef] [PubMed]
- Gu, Z.; Eils, R.; Schlesner, M. Complex heatmaps reveal patterns and correlations in multidimensional genomic data. Bioinformatics 2016, 32, 2847–2849. [Google Scholar] [CrossRef] [PubMed]
- Korotkevich, G.; Sukhov, V.; Sergushichev, A. Fast gene set enrichment analysis. bioRxiv 2019. bioRxiv:060012v3. [Google Scholar] [CrossRef]
- Kanehisa, M.; Furumichi, M.; Sato, Y.; Kawashima, M.; Ishiguro-Watanabe, M. KEGG for taxonomy-based analysis of pathways and genomes. Nucleic Acids Res. 2022, 51, 587–592. [Google Scholar] [CrossRef]
- Tenenbaum, D. KEGGREST: Client-Side REST Access to the Kyoto Encyclopedia of Genes and Genomes (KEGG). R Package Version 1.36.2. 2022. Available online: https://bioconductor.org/packages/release/bioc/html/KEGGREST.html (accessed on 9 December 2024). [CrossRef]
- Shannon, P.; Markiel, A.; Ozier, O.; Baliga, N.S.; Wang, J.T.; Ramage, D.; Amin, N.; Schwikowski, B.; Ideker, T. Cytoscape: A software environment for integrated models of biomolecular interaction networks. Genome Res. 2003, 13, 2498–2504. [Google Scholar] [CrossRef]









Disclaimer/Publisher’s Note: The statements, opinions and data contained in all publications are solely those of the individual author(s) and contributor(s) and not of MDPI and/or the editor(s). MDPI and/or the editor(s) disclaim responsibility for any injury to people or property resulting from any ideas, methods, instructions or products referred to in the content. |
© 2024 by the authors. Licensee MDPI, Basel, Switzerland. This article is an open access article distributed under the terms and conditions of the Creative Commons Attribution (CC BY) license (https://creativecommons.org/licenses/by/4.0/).
Share and Cite
Yemelyanov, V.V.; Puzanskiy, R.K.; Bogdanova, E.M.; Vanisov, S.A.; Kirpichnikova, A.A.; Biktasheva, M.O.; Mukhina, Z.M.; Shavarda, A.L.; Shishova, M.F. Alterations in the Rice Coleoptile Metabolome During Elongation Under Submergence Stress. Int. J. Mol. Sci. 2024, 25, 13256. https://doi.org/10.3390/ijms252413256
Yemelyanov VV, Puzanskiy RK, Bogdanova EM, Vanisov SA, Kirpichnikova AA, Biktasheva MO, Mukhina ZM, Shavarda AL, Shishova MF. Alterations in the Rice Coleoptile Metabolome During Elongation Under Submergence Stress. International Journal of Molecular Sciences. 2024; 25(24):13256. https://doi.org/10.3390/ijms252413256
Chicago/Turabian StyleYemelyanov, Vladislav V., Roman K. Puzanskiy, Ekaterina M. Bogdanova, Sergey A. Vanisov, Anastasia A. Kirpichnikova, Maria O. Biktasheva, Zhanna M. Mukhina, Alexey L. Shavarda, and Maria F. Shishova. 2024. "Alterations in the Rice Coleoptile Metabolome During Elongation Under Submergence Stress" International Journal of Molecular Sciences 25, no. 24: 13256. https://doi.org/10.3390/ijms252413256
APA StyleYemelyanov, V. V., Puzanskiy, R. K., Bogdanova, E. M., Vanisov, S. A., Kirpichnikova, A. A., Biktasheva, M. O., Mukhina, Z. M., Shavarda, A. L., & Shishova, M. F. (2024). Alterations in the Rice Coleoptile Metabolome During Elongation Under Submergence Stress. International Journal of Molecular Sciences, 25(24), 13256. https://doi.org/10.3390/ijms252413256

