Comprehensive Analysis of the OASTL Gene Family in Potato (Solanum tuberosum L.) and Its Expression Under Abiotic Stress
Abstract
1. Introduction
2. Results
2.1. Identification of OASTL Gene Family Members and Phylogenetic Analysis
2.2. Chromosome Localization and Gene Replication Event Analysis of StOASTLs
2.3. Analysis of Gene Structure and Conserved Motif of Potato OASTL Family
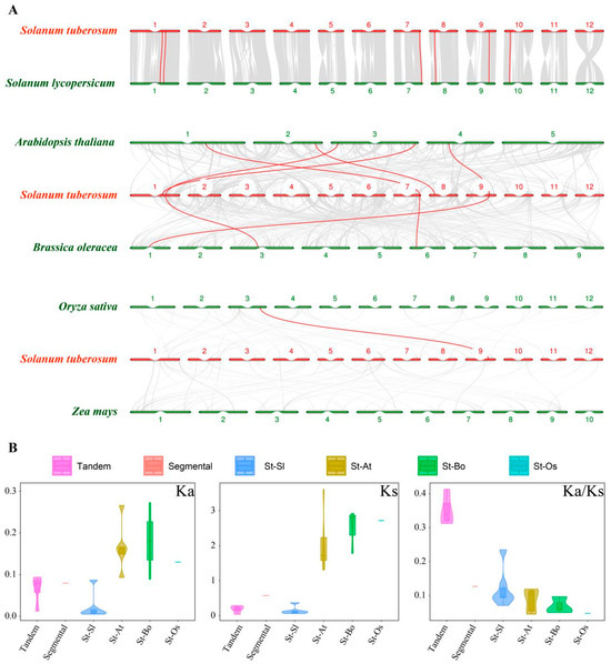
2.4. Analysis of Synteny Between Potato and Other Species
2.5. Analysis of StOASTLs Expression in Different Tissues of DM Potato
2.6. Analysis of StOASTLs Expression Under Abiotic/Biotic Stress and Hormone Treatment
2.7. Cloning and Functional Analysis of StOASTL Gene
3. Discussion
4. Materials and Methods
4.1. Identification and Physicochemical Analysis of the StOASTL Gene Family Members
4.2. Construction of OASTLs Phylogenetic Tree
4.3. Analysis of Gene Duplication Events of StOASTLs and Homology with Other Species
4.4. Characterization of Conserved Motif and Gene Structure of OASTLs
4.5. Expression Analysis of StOASTLs
4.6. Cloning of Candidate Genes
4.7. Verification of Salt Tolerance and Heavy Metal Toxicity of Potato
5. Conclusions
Supplementary Materials
Author Contributions
Funding
Institutional Review Board Statement
Informed Consent Statement
Data Availability Statement
Conflicts of Interest
References
- Rajabi-Farshmi, M.; Shirzadian-khorramabad, R.; Abedi, A.; Rezadoost, M.-H. Phylogenetic, structural and expression study of OASTL-Like gene family in the genome wide of Arabidopsis and rice using in silico approaches. J. Plant Res. (Iran. J. Biol.) 2022, 37, 30–43. [Google Scholar] [CrossRef]
 - Romero, L.C.; Domínguez-Solís, J.R.; Gutiérrez-Alcalá, G.; Gotor, C. Salt regulation of O-acetylserine(thiol)lyase in Arabidopsis thaliana and increased tolerance in yeast. Plant Physiol. Biochem. 2001, 39, 643–647. [Google Scholar] [CrossRef]
 - Liu, D.; Lu, J.; Li, H.; Wang, J.; Pei, Y. Characterization of the O-acetylserine(thiol)lyase gene family in Solanum lycopersicum L. Plant Mol. Biol. 2019, 99, 123–134. [Google Scholar] [CrossRef]
 - Khare, R.; Kumar, S.; Shukla, T.; Ranjan, A.; Trivedi, P.K. Differential sulphur assimilation mechanism regulates response of Arabidopsis thaliana natural variation towards arsenic stress under limiting sulphur condition. J. Hazard. Mater. 2017, 337, 198–207. [Google Scholar] [CrossRef]
 - Romero, L.C.; Aroca, M.; Laureano-Marín, A.M.; Moreno, I.; García, I.; Gotor, C. Cysteine and cysteine-related signaling pathways in Arabidopsis thaliana. Mol. Plant 2014, 7, 264–276. [Google Scholar] [CrossRef] [PubMed]
 - Heeg, C.; Kruse, C.; Jost, R.; Gutensohn, M.; Ruppert, T.; Wirtz, M.; Hell, R.D. Analysis of the Arabidopsis O-Acetylserine(thiol)lyase Gene Family Demonstrates Compartment-Specific Differences in the Regulation of Cysteine Synthesis. Plant Cell 2008, 20, 168–185. [Google Scholar] [CrossRef]
 - Averill-Bates, D.A. The antioxidant glutathione. Vitam. Horm. 2023, 121, 109–141. [Google Scholar] [CrossRef]
 - Gérard-Monnier, D.; Chaudiere, J. Metabolism and antioxidant function of glutathione. Pathol. -Biol. 1996, 44, 77–85. [Google Scholar]
 - Sheteiwy, M.S.; Ali, D.F.I.; Xiong, Y.C.; Brestic, M.; Skalicky, M.; Hamoud, Y.A.; Ulhassan, Z.; Shaghaleh, H.; AbdElgawad, H.; Farooq, M.; et al. Physiological and biochemical responses of soybean plants inoculated with Arbuscular mycorrhizal fungi and Bradyrhizobium under drought stress. BMC Plant Biol. 2021, 21, 195. [Google Scholar] [CrossRef]
 - Hussein, H.A.; Alshammari, S.O. Cysteine mitigates the effect of NaCl salt toxicity in flax (Linum usitatissimum L) plants by modulating antioxidant systems. Sci. Rep. 2022, 12, 11359. [Google Scholar] [CrossRef]
 - Liu, H.; Wang, J.; Liu, J.; Liu, T.; Xue, S. Hydrogen sulfide (H(2)S) signaling in plant development and stress responses. aBIOTECH 2021, 2, 32–63. [Google Scholar] [CrossRef] [PubMed]
 - Chen, J.; Wu, F.H.; Wang, W.H.; Zheng, C.J.; Lin, G.H.; Dong, X.J.; He, J.X.; Pei, Z.M.; Zheng, H.L. Hydrogen sulphide enhances photosynthesis through promoting chloroplast biogenesis, photosynthetic enzyme expression, and thiol redox modification in Spinacia oleracea seedlings. J. Exp. Bot. 2011, 62, 4481–4493. [Google Scholar] [CrossRef] [PubMed]
 - Fu, Y.; Tang, J.; Yao, G.F.; Huang, Z.Q.; Li, Y.H.; Han, Z.; Chen, X.Y.; Hu, L.Y.; Hu, K.D.; Zhang, H. Central Role of Adenosine 5′-Phosphosulfate Reductase in the Control of Plant Hydrogen Sulfide Metabolism. Front. Plant Sci. 2018, 9, 1404. [Google Scholar] [CrossRef] [PubMed]
 - Jin, Z.; Xue, S.; Luo, Y.; Tian, B.; Fang, H.; Li, H.; Pei, Y. Hydrogen sulfide interacting with abscisic acid in stomatal regulation responses to drought stress in Arabidopsis. Plant Physiol. Biochem. 2013, 62, 41–46. [Google Scholar] [CrossRef]
 - Luo, S.; Calderón-Urrea, A.; Yu, J.; Liao, W.; Xie, J.; Lv, J.; Feng, Z.; Tang, Z. The role of hydrogen sulfide in plant alleviates heavy metal stress. Plant Soil 2020, 449, 1–10. [Google Scholar] [CrossRef]
 - Gutierrez-Alcala, G.; Gotor, C.; Meyer, A.J.; Fricker, M.; Vega, J.M.; Romero, L.C. Glutathione biosynthesis in Arabidopsis trichome cells. Proc. Natl. Acad. Sci. USA 2000, 97, 11108–11113. [Google Scholar] [CrossRef]
 - Alvarez, C.; Calo, L.; Romero, L.C.; García, I.; Gotor, C. An O-acetylserine(thiol)lyase homolog with L-cysteine desulfhydrase activity regulates cysteine homeostasis in Arabidopsis. Plant Physiol. 2010, 152, 656–669. [Google Scholar] [CrossRef]
 - Ravina, C.G.; Chang, C.-I.; Tsakraklides, G.P.; McDermott, J.P.; Vega, J.M.; Leustek, T.; Gotor, C.; Davies, J.P. The sac mutants of Chlamydomonas reinhardtii reveal transcriptional and posttranscriptional control of cysteine biosynthesis. Plant Physiol. 2002, 130, 2076–2084. [Google Scholar] [CrossRef]
 - Tahir, J.; Watanabe, M.; Jing, H.C.; Hunter, D.A.; Tohge, T.; Nunes-Nesi, A.; Brotman, Y.; Fernie, A.R.; Hoefgen, R.; Dijkwel, P.P. Activation of R-mediated innate immunity and disease susceptibility is affected by mutations in a cytosolic O-acetylserine (thiol) lyase in Arabidopsis. Plant J. 2013, 73, 118–130. [Google Scholar] [CrossRef]
 - Tai, C.H.; Cook, P.F. O-acetylserine sulfhydrylase. Adv. Enzymol. Relat. Areas Mol. Biol. 2000, 74, 185–234. [Google Scholar] [CrossRef]
 - Chen, Y.; Li, Y.; Luo, G.; Luo, C.; Xiao, Z.; Lu, Y.; Xiang, Z.; Hou, Z.; Xiao, Q.; Zhou, Y.; et al. Gene identification, expression analysis, and molecular docking of SAT and OASTL in the metabolic pathway of selenium in Cardamine hupingshanensis. Plant Cell Rep. 2024, 43, 148. [Google Scholar] [CrossRef] [PubMed]
 - Wang, C.; Zheng, L.; Tang, Z.; Sun, S.; Ma, J.F.; Huang, X.Y.; Zhao, F.J. OASTL-A1 functions as a cytosolic cysteine synthase and affects arsenic tolerance in rice. J. Exp. Bot. 2020, 71, 3678–3689. [Google Scholar] [CrossRef] [PubMed]
 - Fediuc, E.; Lips, S.H.; Erdei, L. O-acetylserine (thiol) lyase activity in Phragmites and Typha plants under cadmium and NaCl stress conditions and the involvement of ABA in the stress response. J. Plant Physiol. 2005, 162, 865–872. [Google Scholar] [CrossRef] [PubMed]
 - Harada, E.; Choi, Y.-E.; Tsuchisaka, A.; Obata, H.; Sano, H. Transgenic tobacco plants expressing a rice cysteine synthase gene are tolerant to toxic levels of cadmium. J. Plant Physiol. 2001, 158, 655–661. [Google Scholar] [CrossRef]
 - Noji, M.; Saito, M.; Nakamura, M.; Aono, M.; Saji, H.; Saito, K. Cysteine synthase overexpression in tobacco confers tolerance to sulfur-containing environmental pollutants. Plant Physiol. 2001, 126, 973–980. [Google Scholar] [CrossRef]
 - Youssefian, S.; Nakamura, M.; Orudgev, E.; Kondo, N. Increased cysteine biosynthesis capacity of transgenic tobacco overexpressing an O-acetylserine(thiol) lyase modifies plant responses to oxidative stress. Plant Physiol. 2001, 126, 1001–1011. [Google Scholar] [CrossRef]
 - Sirko, A.; Błaszczyk, A.; Liszewska, F. Overproduction of SAT and/or OASTL in transgenic plants: A survey of effects. J. Exp. Bot. 2004, 55, 1881–1888. [Google Scholar] [CrossRef]
 - Riemenschneider, A.; Riedel, K.; Hoefgen, R.; Papenbrock, J.; Hesse, H.J.P.P. Impact of Reduced O-Acetylserine(thiol)lyase Isoform Contents on Potato Plant Metabolism1. Plant Physiol. 2005, 137, 892–900. [Google Scholar] [CrossRef]
 - Domínguez-Solís, J.R.; López-Martín, M.C.; Ager, F.J.; Ynsa, M.D.; Romero, L.C.; Gotor, C. Increased cysteine availability is essential for cadmium tolerance and accumulation in Arabidopsis thaliana. Plant Biotechnol. J. 2004, 2, 469–476. [Google Scholar] [CrossRef]
 - Wirtz, M.; Hell, R. Functional analysis of the cysteine synthase protein complex from plants: Structural, biochemical and regulatory properties. J. Plant Physiol. 2006, 163, 273–286. [Google Scholar] [CrossRef]
 - Akbudak, M.A.; Filiz, E.; Cevik, S.J.M.B.R. Identification of O-acetylserine(thiol)lyase (OASTL) genes in sorghum (Sorghum bicolor) and gene expression analysis under cadmium stress. Mol. Biol. Rep. 2018, 46, 343–354. [Google Scholar] [CrossRef]
 - Xu, X.; Pan, S.; Cheng, S.; Zhang, B.; Mu, D.; Ni, P.; Zhang, G.; Yang, S.; Li, R.; Wang, J.; et al. Genome sequence and analysis of the tuber crop potato. Nature 2011, 475, 189–195. [Google Scholar] [CrossRef] [PubMed]
 - Spooner, D.M.; McLean, K.; Ramsay, G.; Waugh, R.; Bryan, G.J. A single domestication for potato based on multilocus amplified fragment length polymorphism genotyping. Proc. Natl. Acad. Sci. USA 2005, 102, 14694–14699. [Google Scholar] [CrossRef] [PubMed]
 - Liu, Z.; Coulter, J.A.; Li, Y.; Zhang, X.; Meng, J.; Zhang, J.; Liu, Y. Genome-wide identification and analysis of the Q-type C2H2 gene family in potato (Solanum tuberosum L.). Int. J. Biol. Macromol. 2020, 153, 327–340. [Google Scholar] [CrossRef]
 - Cannon, S.B.; Mitra, A.; Baumgarten, A.; Young, N.D.; May, G. The roles of segmental and tandem gene duplication in the evolution of large gene families in Arabidopsis thaliana. BMC Plant Biol. 2004, 4, 10. [Google Scholar] [CrossRef]
 - Xiao, J.; Hu, R.; Gu, T.; Han, J.; Qiu, D.; Su, P.; Feng, J.; Chang, J.; Yang, G.; He, G. Genome-wide identification and expression profiling of trihelix gene family under abiotic stresses in wheat. BMC Genom. 2019, 20, 287. [Google Scholar] [CrossRef]
 - García, I.; Castellano, J.M.; Vioque, B.; Solano, R.; Gotor, C.; Romero, L.C. Mitochondrial ß-cyanoalanine synthase is essential for root hair formation in Arabidopsis thaliana. Plant Cell 2010, 22, 3268–3279. [Google Scholar] [CrossRef]
 - Arenas-Alfonseca, L.; Gotor, C.; Romero, L.C.; Garcia, I. ß-Cyanoalanine Synthase Action in Root Hair Elongation is Exerted at Early Steps of the Root Hair Elongation Pathway and is Independent of Direct Cyanide Inactivation of NADPH Oxidase. Plant Cell Physiol. 2018, 59, 1072–1083. [Google Scholar] [CrossRef]
 - Arenas-Alfonseca, L.; Gotor, C.; Romero, L.C.; García, I. Role of mitochondrial cyanide detoxification in Arabidopsis root hair development. Plant Signal. Behav. 2018, 13, e1537699. [Google Scholar] [CrossRef]
 - López-Martín, M.; Becana, M.; Romero, L.C.; Gotor, C. Knocking Out Cytosolic Cysteine Synthesis Compromises the Antioxidant Capacity of the Cytosol to Maintain Discrete Concentrations of Hydrogen Peroxide in Arabidopsis. Plant Physiol. 2008, 147, 562–572. [Google Scholar] [CrossRef]
 - Shirzadian-Khorramabad, R.; Jing, H.-C.; Everts, G.E.; Schippers, J.H.M.; Hille, J.; Dijkwel, P.P. A mutation in the cytosolic O-acetylserine (thiol) lyase induces a genome-dependent early leaf death phenotype in Arabidopsis. BMC Plant Biol. 2010, 10, 80. [Google Scholar] [CrossRef]
 - Barroso, C.; Romero, L.C.; Cejudo, F.J.; Vega, J.M.; Gotor, C. Salt-specific regulation of the cytosolic O-acetylserine(thiol)lyase gene from Arabidopsis thaliana is dependent on abscisic acid. Plant Mol. Biol. 1999, 40, 729–736. [Google Scholar] [CrossRef] [PubMed]
 - Domínguez-Solís, J.R.; Gutiérrez-Alcalá, G.; Romero, L.C.; Gotor, C. The Cytosolic O-Acetylserine(thiol)lyase Gene Is Regulated by Heavy Metals and Can Function in Cadmium Tolerance. J. Biol. Chem. 2001, 276, 9297–9302. [Google Scholar] [CrossRef]
 - Noji, M.; Saito, K. Molecular and biochemical analysis of serine acetyltransferase and cysteine synthase towards sulfur metabolic engineering in plants. Amino Acids 2002, 22, 231–243. [Google Scholar] [CrossRef]
 - Watanabe, M.; Kusano, M.; Oikawa, A.; Fukushima, A.; Noji, M.; Saito, K. Physiological roles of the ß-substituted alanine synthase gene family in Arabidopsis. Plant Physiol. 2008, 146, 310–320. [Google Scholar] [CrossRef]
 - Ning, H.; Zhang, C.; Yao, Y.; Yu, D. Overexpression of a soybean O-acetylserine (thiol) lyase-encoding gene GmOASTL4 in tobacco increases cysteine levels and enhances tolerance to cadmium stress. Biotechnol. Lett. 2010, 32, 557–564. [Google Scholar] [CrossRef]
 - Zhao, H.; Yao, P.; Zhao, J.; Wu, H.; Wang, S.; Chen, Y.; Hu, M.; Wang, T.; Li, C.; Wu, Q. A Novel R2R3-MYB Transcription Factor FtMYB22 Negatively Regulates Salt and Drought Stress through ABA-Dependent Pathway. Int. J. Mol. Sci. 2022, 23, 14549. [Google Scholar] [CrossRef]
 - Fang, H.; Liu, Z.; Jin, Z.; Zhang, L.; Liu, D.; Pei, Y. An emphasis of hydrogen sulfide-cysteine cycle on enhancing the tolerance to chromium stress in Arabidopsis. Environ. Pollut. 2016, 213, 870–877. [Google Scholar] [CrossRef]
 - Jia, H.; Wang, X.; Dou, Y.; Liu, D.; Si, W.; Fang, H.; Zhao, C.; Chen, S.; Xi, J.; Li, J. Hydrogen sulfide—Cysteine cycle system enhances cadmium tolerance through alleviating cadmium-induced oxidative stress and ion toxicity in Arabidopsis roots. Sci. Rep. 2016, 6, 39702. [Google Scholar] [CrossRef]
 - Bolser, D.M.; Staines, D.M.; Perry, E.; Kersey, P.J. Ensembl Plants: Integrating Tools for Visualizing, Mining, and Analyzing Plant Genomic Data. In Plant Genomics Databases: Methods and Protocols; van Dijk, A.D.J., Ed.; Springer: New York, NY, USA, 2017; pp. 1–31. [Google Scholar]
 - Swarbreck, D.; Wilks, C.; Lamesch, P.; Berardini, T.Z.; Garcia-Hernandez, M.; Foerster, H.; Li, D.; Meyer, T.; Muller, R.; Ploetz, L.; et al. The Arabidopsis Information Resource (TAIR): Gene structure and function annotation. Nucleic Acids Res. 2007, 36, D1009–D1014. [Google Scholar] [CrossRef]
 - Paysan-Lafosse, T.; Blum, M.; Chuguransky, S.; Grego, T.; Pinto, B.L.; Salazar, G.A.; Bileschi, M.L.; Bork, P.; Bridge, A.; Colwell, L.; et al. InterPro in 2022. Nucleic Acids Res. 2023, 51, D418–D427. [Google Scholar] [CrossRef]
 - Letunic, I.; Khedkar, S.; Bork, P. SMART: Recent updates, new developments and status in 2020. Nucleic Acids Res. 2021, 49, D458–D460. [Google Scholar] [CrossRef] [PubMed]
 - Kanehisa, M.; Goto, S. KEGG: Kyoto encyclopedia of genes and genomes. Nucleic Acids Res. 2000, 28, 27–30. [Google Scholar] [CrossRef] [PubMed]
 - Duvaud, S.; Gabella, C.; Lisacek, F.; Stockinger, H.; Ioannidis, V.; Durinx, C. Expasy, the Swiss Bioinformatics Resource Portal, as designed by its users. Nucleic Acids Res. 2021, 49, W216–W227. [Google Scholar] [CrossRef] [PubMed]
 - Voorrips, R.E. MapChart: Software for the Graphical Presentation of Linkage Maps and QTLs. J. Hered. 2002, 93, 77–78. [Google Scholar] [CrossRef]
 - Hall, B.G. Building phylogenetic trees from molecular data with MEGA. Mol. Biol. Evol. 2013, 30, 1229–1235. [Google Scholar] [CrossRef]
 - Yupeng, W.; Haibao, T.; Debarry, J.D.; Xu, T.; Jingping, L.; Xiyin, W.; Tae-Ho, L.; Huizhe, J.; Barry, M.; Hui, G. MCScanX: A toolkit for detection and evolutionary analysis of gene synteny and collinearity. Nucleic Acids Res. 2012, 40, e49. [Google Scholar]
 - Krzywinski, M.; Schein, J.; Birol, I.; Connors, J.; Gascoyne, R.; Horsman, D.; Jones, S.J.; Marra, M.A. Circos: An information aesthetic for comparative genomics. Genome Res. 2009, 19, 1639–1645. [Google Scholar] [CrossRef]
 - Wang, D.; Zhang, Y.; Zhang, Z.; Zhu, J.; Yu, J. KaKs_Calculator 2.0: A toolkit incorporating gamma-series methods and sliding window strategies. Genom. Proteom. Bioinform. 2010, 8, 77–80. [Google Scholar] [CrossRef]
 - Bailey, T.L.; Boden, M.; Buske, F.A.; Frith, M.; Grant, C.E.; Clementi, L.; Ren, J.; Li, W.W.; Noble, W.S. MEME SUITE: Tools for motif discovery and searching. Nucleic Acids Res. 2009, 37, W202–W208. [Google Scholar] [CrossRef]
 - Hu, B.; Jin, J.; Guo, A.Y.; Zhang, H.; Luo, J.; Gao, G. GSDS 2.0: An upgraded gene feature visualization server. Bioinformatics 2015, 31, 1296–1297. [Google Scholar] [CrossRef]
 - Chen, C.; Chen, H.; Zhang, Y.; Thomas, H.R.; Frank, M.H.; He, Y.; Xia, R. TBtools: An Integrative Toolkit Developed for Interactive Analyses of Big Biological Data. Mol. Plant 2020, 13, 1194–1202. [Google Scholar] [CrossRef]
 







Disclaimer/Publisher’s Note: The statements, opinions and data contained in all publications are solely those of the individual author(s) and contributor(s) and not of MDPI and/or the editor(s). MDPI and/or the editor(s) disclaim responsibility for any injury to people or property resulting from any ideas, methods, instructions or products referred to in the content.  | 
© 2024 by the authors. Licensee MDPI, Basel, Switzerland. This article is an open access article distributed under the terms and conditions of the Creative Commons Attribution (CC BY) license (https://creativecommons.org/licenses/by/4.0/).
Share and Cite
Tian, T.; Zhu, J.; Li, Z.; Wang, W.; Bao, M.; Qiu, X.; Yao, P.; Bi, Z.; Sun, C.; Li, Y.; et al. Comprehensive Analysis of the OASTL Gene Family in Potato (Solanum tuberosum L.) and Its Expression Under Abiotic Stress. Int. J. Mol. Sci. 2024, 25, 13170. https://doi.org/10.3390/ijms252313170
Tian T, Zhu J, Li Z, Wang W, Bao M, Qiu X, Yao P, Bi Z, Sun C, Li Y, et al. Comprehensive Analysis of the OASTL Gene Family in Potato (Solanum tuberosum L.) and Its Expression Under Abiotic Stress. International Journal of Molecular Sciences. 2024; 25(23):13170. https://doi.org/10.3390/ijms252313170
Chicago/Turabian StyleTian, Ting, Jinyong Zhu, Zhitao Li, Weilu Wang, Minmin Bao, Xiaoqiang Qiu, Panfeng Yao, Zhenzhen Bi, Chao Sun, Yuanming Li, and et al. 2024. "Comprehensive Analysis of the OASTL Gene Family in Potato (Solanum tuberosum L.) and Its Expression Under Abiotic Stress" International Journal of Molecular Sciences 25, no. 23: 13170. https://doi.org/10.3390/ijms252313170
APA StyleTian, T., Zhu, J., Li, Z., Wang, W., Bao, M., Qiu, X., Yao, P., Bi, Z., Sun, C., Li, Y., Liu, Z., & Liu, Y. (2024). Comprehensive Analysis of the OASTL Gene Family in Potato (Solanum tuberosum L.) and Its Expression Under Abiotic Stress. International Journal of Molecular Sciences, 25(23), 13170. https://doi.org/10.3390/ijms252313170
        
