AlphaFold2-Based Characterization of Apo and Holo Protein Structures and Conformational Ensembles Using Randomized Alanine Sequence Scanning Adaptation: Capturing Shared Signature Dynamics and Ligand-Induced Conformational Changes
Abstract
1. Introduction
2. Results and Discussion
2.1. Structural Analysis of Datasets of Apo and Holo Protein Pairs Reveals Conformational Variability and Different Motions Induced by Ligand Binding
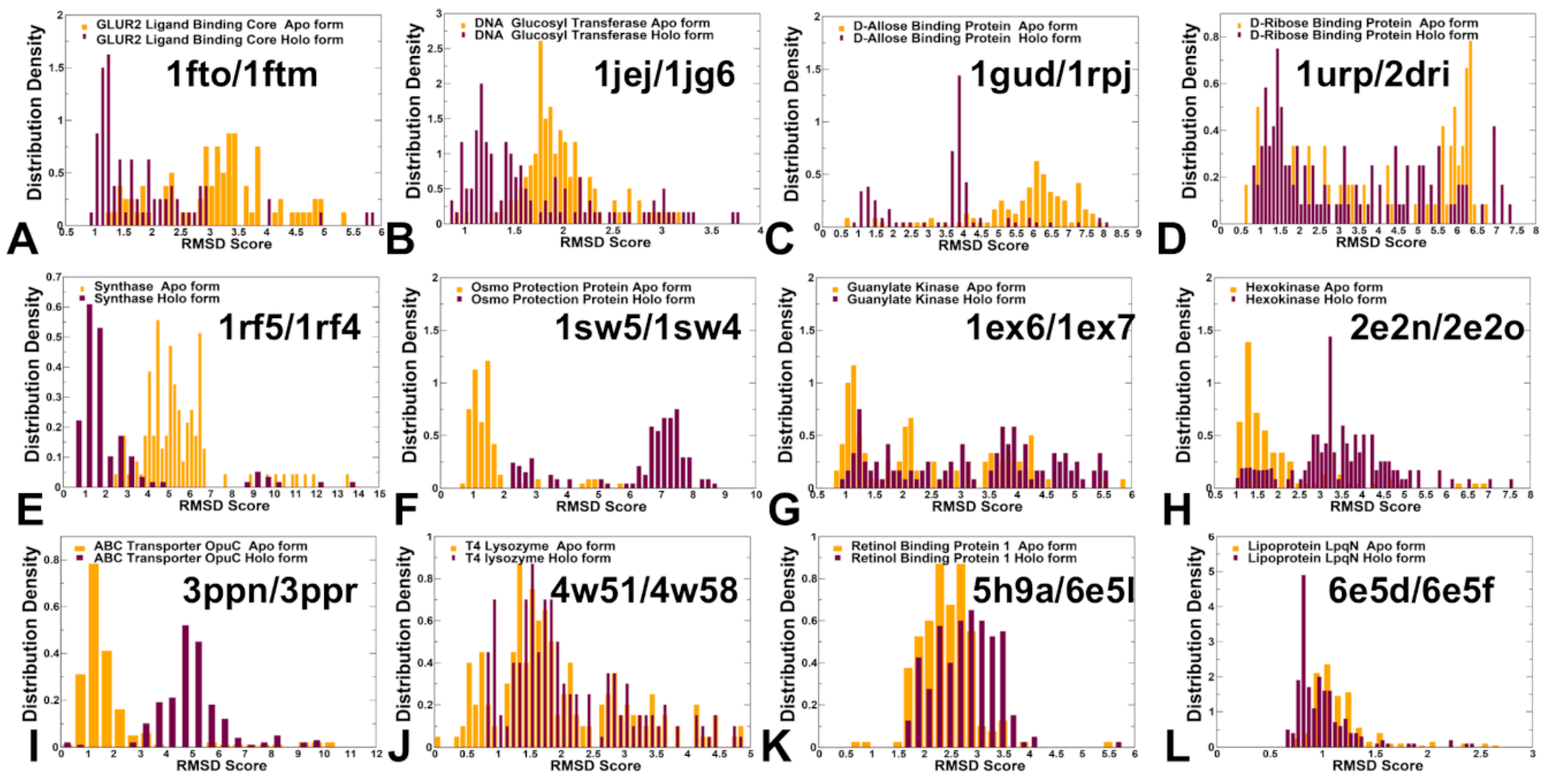
2.2. AF2-RASS Adaptation Can Capture Structures and Conformational Ensembles of Apo and Holo Protein Forms
3. Materials and Methods
3.1. AF2 with MSA Shallow Subsampling
3.2. AF2 with Randomized Alanine Sequence Scanning and Shallow Subsampling of MSAs
4. Conclusions
Supplementary Materials
Author Contributions
Funding
Institutional Review Board Statement
Informed Consent Statement
Data Availability Statement
Acknowledgments
Conflicts of Interest
References
- Jumper, J.; Evans, R.; Pritzel, A.; Green, T.; Figurnov, M.; Ronneberger, O.; Tunyasuvunakool, K.; Bates, R.; Žídek, A.; Potapenko, A.; et al. Highly Accurate Protein Structure Prediction with AlphaFold. Nature 2021, 596, 583–589. [Google Scholar] [CrossRef] [PubMed]
- Tunyasuvunakool, K.; Adler, J.; Wu, Z.; Green, T.; Zielinski, M.; Žídek, A.; Bridgland, A.; Cowie, A.; Meyer, C.; Laydon, A.; et al. Highly Accurate Protein Structure Prediction for the Human Proteome. Nature 2021, 596, 590–596. [Google Scholar] [CrossRef] [PubMed]
- Bahdanau, D.; Cho, K.; Bengio, Y. Neural Machine Translation by Jointly Learning to Align and Translate. arXiv 2014. [Google Scholar] [CrossRef]
- Vaswani, A.; Shazeer, N.; Parmar, N.; Uszkoreit, J.; Jones, L.; Gomez, A.; Kaiser, L.; Polosukhin, I. Attention is all you need. Adv. Neural Inf. Process. Syst. 2017, 30, 5998–6008. [Google Scholar]
- Rives, A.; Meier, J.; Sercu, T.; Goyal, S.; Lin, Z.; Liu, J.; Guo, D.; Ott, M.; Zitnick, C.L.; Ma, J.; et al. Biological Structure and Function Emerge from Scaling Unsupervised Learning to 250 Million Protein Sequences. Proc. Natl. Acad. Sci. USA 2021, 118, e2016239118. [Google Scholar] [CrossRef]
- Lin, Z.; Akin, H.; Rao, R.; Hie, B.; Zhu, Z.; Lu, W.; Smetanin, N.; Verkuil, R.; Kabeli, O.; Shmueli, Y.; et al. Evolutionary-Scale Prediction of Atomic-Level Protein Structure with a Language Model. Science 2023, 379, 1123–1130. [Google Scholar] [CrossRef]
- Wu, R.; Ding, F.; Wang, R.; Shen, R.; Zhang, X.; Luo, S.; Su, C.; Wu, Z.; Xie, Q.; Berger, B.; et al. High-Resolution de Novo Structure Prediction from Primary Sequence. bioRxiv 2022. [Google Scholar] [CrossRef]
- Fleishman, S.J.; Horovitz, A. Extending the New Generation of Structure Predictors to Account for Dynamics and Allostery. J. Mol. Biol. 2021, 433, 167007. [Google Scholar] [CrossRef]
- Sala, D.; Engelberger, F.; Mchaourab, H.S.; Meiler, J. Modeling Conformational States of Proteins with AlphaFold. Curr. Opin. Struct. Biol. 2023, 81, 102645. [Google Scholar] [CrossRef]
- Yin, R.; Feng, B.Y.; Varshney, A.; Pierce, B.G. Benchmarking AlphaFold for Protein Complex Modeling Reveals Accuracy Determinants. Protein Sci. 2022, 31, e4379. [Google Scholar] [CrossRef]
- Kryshtafovych, A.; Montelione, G.T.; Rigden, D.J.; Mesdaghi, S.; Karaca, E.; Moult, J. Breaking the Conformational Ensemble Barrier: Ensemble Structure Modeling Challenges in CASP15. Proteins 2023, 91, 1903–1911. [Google Scholar] [CrossRef] [PubMed]
- Bret, H.; Gao, J.; Zea, D.J.; Andreani, J.; Guerois, R. From Interaction Networks to Interfaces, Scanning Intrinsically Disordered Regions Using AlphaFold2. Nat. Commun. 2024, 15, 597. [Google Scholar] [CrossRef] [PubMed]
- Saldaño, T.; Escobedo, N.; Marchetti, J.; Zea, D.J.; Mac Donagh, J.; Velez Rueda, A.J.; Gonik, E.; García Melani, A.; Novomisky Nechcoff, J.; Salas, M.N.; et al. Impact of Protein Conformational Diversity on AlphaFold Predictions. Bioinformatics 2022, 38, 2742–2748. [Google Scholar] [CrossRef] [PubMed]
- Chakravarty, D.; Porter, L.L. AlphaFold2 Fails to Predict Protein Fold Switching. Protein Sci. 2022, 31, e4353. [Google Scholar] [CrossRef]
- Ma, P.; Li, D.; Brüschweiler, R. Predicting Protein Flexibility with AlphaFold. Proteins 2023, 91, 847–855. [Google Scholar] [CrossRef]
- Versini, R.; Sritharan, S.; Aykac Fas, B.; Tubiana, T.; Aimeur, S.Z.; Henri, J.; Erard, M.; Nüsse, O.; Andreani, J.; Baaden, M.; et al. A Perspective on the Prospective Use of AI in Protein Structure Prediction. J. Chem. Inf. Model. 2024, 64, 26–41. [Google Scholar] [CrossRef]
- Yang, Z.; Zeng, X.; Zhao, Y.; Chen, R. AlphaFold2 and Its Applications in the Fields of Biology and Medicine. Signal Transduct. Target. Ther. 2023, 8, 115. [Google Scholar] [CrossRef]
- Wang, L.; Wen, Z.; Liu, S.-W.; Zhang, L.; Finley, C.; Lee, H.-J.; Fan, H.-J.S. Overview of AlphaFold2 and Breakthroughs in Overcoming Its Limitations. Comput. Biol. Med. 2024, 176, 108620. [Google Scholar] [CrossRef]
- Del Alamo, D.; Sala, D.; Mchaourab, H.S.; Meiler, J. Sampling Alternative Conformational States of Transporters and Receptors with AlphaFold2. Elife 2022, 11, e75751. [Google Scholar] [CrossRef]
- Stein, R.A.; Mchaourab, H.S. SPEACH_AF: Sampling Protein Ensembles and Conformational Heterogeneity with Alphafold2. PLoS Comput. Biol. 2022, 18, e1010483. [Google Scholar] [CrossRef]
- Bryant, P.; Noé, F. Structure Prediction of Alternative Protein Conformations. Nat. Commun. 2024, 15, 7328. [Google Scholar] [CrossRef] [PubMed]
- Wayment-Steele, H.K.; Ojoawo, A.; Otten, R.; Apitz, J.M.; Pitsawong, W.; Hömberger, M.; Ovchinnikov, S.; Colwell, L.; Kern, D. Predicting multiple conformations via sequence clustering and AlphaFold2. Nature 2024, 625, 832–839. [Google Scholar] [CrossRef] [PubMed]
- Chakravarty, D.; Schafer, J.W.; Chen, E.A.; Thole, J.F.; Ronish, L.A.; Lee, M.; Porter, L.L. AlphaFold Predictions of Fold-Switched Conformations Are Driven by Structure Memorization. Nat. Commun. 2024, 15, 7296. [Google Scholar] [CrossRef] [PubMed]
- Sala, D.; Hildebrand, P.W.; Meiler, J. Biasing AlphaFold2 to Predict GPCRs and Kinases with User-Defined Functional or Structural Properties. Front. Mol. Biosci. 2023, 10, 1121962. [Google Scholar] [CrossRef]
- Faezov, B.; Dunbrack, R.L., Jr. AlphaFold2 Models of the Active Form of All 437 Catalytically Competent Human Protein Kinase Domains. bioRxiv 2023. [Google Scholar] [CrossRef]
- Herrington, N.B.; Li, Y.C.; Stein, D.; Pandey, G.; Schlessinger, A. A Comprehensive Exploration of the Druggable Conformational Space of Protein Kinases Using AI-Predicted Structures. PLoS Comput. Biol. 2024, 20, e1012302. [Google Scholar] [CrossRef]
- Monteiro da Silva, G.; Cui, J.Y.; Dalgarno, D.C.; Lisi, G.P.; Rubenstein, B.M. High-Throughput Prediction of Protein Conformational Distributions with Subsampled AlphaFold2. Nat. Commun. 2024, 15, 2464. [Google Scholar] [CrossRef]
- Raisinghani, N.; Alshahrani, M.; Gupta, G.; Tian, H.; Xiao, S.; Tao, P.; Verkhivker, G. Interpretable Atomistic Prediction and Functional Analysis of Conformational Ensembles and Allosteric States in Protein Kinases Using AlphaFold2 Adaptation with Randomized Sequence Scanning and Local Frustration Profiling. bioRxiv 2024. [Google Scholar] [CrossRef]
- Krishnan, K.; Tian, H.; Tao, P.; Verkhivker, G.M. Probing Conformational Landscapes and Mechanisms of Allosteric Communication in the Functional States of the ABL Kinase Domain Using Multiscale Simulations and Network-Based Mutational Profiling of Allosteric Residue Potentials. J. Chem. Phys. 2022, 157, 245101. [Google Scholar] [CrossRef]
- Raisinghani, N.; Alshahrani, M.; Gupta, G.; Tian, H.; Xiao, S.; Tao, P.; Verkhivker, G.M. Integration of a Randomized Sequence Scanning Approach in AlphaFold2 and Local Frustration Profiling of Conformational States Enable Interpretable Atomistic Characterization of Conformational Ensembles and Detection of Hidden Allosteric States in the ABL1 Protein Kinase. J. Chem. Theory Comput. 2024, 20, 5317–5336. [Google Scholar] [CrossRef]
- Seeliger, D.; de Groot, B.L. Conformational Transitions upon Ligand Binding: Holo-Structure Prediction from Apo Conformations. PLoS Comput. Biol. 2010, 6, e1000634. [Google Scholar] [CrossRef] [PubMed]
- Ahmed, A.; Smith, R.D.; Clark, J.J.; Dunbar, J.B., Jr.; Carlson, H.A. Recent Improvements to Binding MOAD: A Resource for Protein–Ligand Binding Affinities and Structures. Nucleic Acids Res. 2015, 43, D465–D469. [Google Scholar] [CrossRef] [PubMed]
- Clark, J.J.; Benson, M.L.; Smith, R.D.; Carlson, H.A. Inherent versus Induced Protein Flexibility: Comparisons within and between Apo and Holo Structures. PLoS Comput. Biol. 2019, 15, e1006705. [Google Scholar] [CrossRef] [PubMed]
- Brylinski, M.; Skolnick, J. What Is the Relationship between the Global Structures of Apo and Holo Proteins? Proteins 2008, 70, 363–377. [Google Scholar] [CrossRef]
- Zhang, J.; Li, H.; Zhao, X.; Wu, Q.; Huang, S.-Y. Holo Protein Conformation Generation from Apo Structures by Ligand Binding Site Refinement. J. Chem. Inf. Model. 2022, 62, 5806–5820. [Google Scholar] [CrossRef]
- Chang, D.T.-H.; Yao, T.-J.; Fan, C.-Y.; Chiang, C.-Y.; Bai, Y.-H. AH-DB: Collecting Protein Structure Pairs before and after Binding. Nucleic Acids Res. 2012, 40, D472–D478. [Google Scholar] [CrossRef]
- Feidakis, C.P.; Krivak, R.; Hoksza, D.; Novotny, M. AHoJ: Rapid, Tailored Search and Retrieval of Apo and Holo Protein Structures for User-Defined Ligands. Bioinformatics 2022, 38, 5452–5453. [Google Scholar] [CrossRef]
- Feidakis, C.P.; Krivak, R.; Hoksza, D.; Novotny, M. AHoJ-DB: A PDB-Wide Assignment of Apo & Holo Relationships Based on Individual Protein–Ligand Interactions. J. Mol. Biol. 2024, 436, 168545. [Google Scholar] [CrossRef]
- Monzon, A.M.; Rohr, C.O.; Fornasari, M.S.; Parisi, G. CoDNaS 2.0: A Comprehensive Database of Protein Conformational Diversity in the Native State. Database 2016, 2016, baw038. [Google Scholar] [CrossRef]
- Escobedo, N.; Tunque Cahui, R.R.; Caruso, G.; García Ríos, E.; Hirsh, L.; Monzon, A.M.; Parisi, G.; Palopoli, N. CoDNaS-Q: A Database of Conformational Diversity of the Native State of Proteins with Quaternary Structure. Bioinformatics 2022, 38, 4959–4961. [Google Scholar] [CrossRef]
- Evans, R.; O’Neill, M.; Pritzel, A.; Antropova, N.; Senior, A.; Green, T.; Žídek, A.; Bates, R.; Blackwell, S.; Yim, J.; et al. Protein Complex Prediction with AlphaFold-Multimer. bioRxiv 2021. [Google Scholar] [CrossRef]
- Gao, M.; Nakajima An, D.; Parks, J.M.; Skolnick, J. AF2Complex Predicts Direct Physical Interactions in Multimeric Proteins with Deep Learning. Nat. Commun. 2022, 13, 1744. [Google Scholar] [CrossRef] [PubMed]
- Meller, A.; Ward, M.; Borowsky, J.; Kshirsagar, M.; Lotthammer, J.M.; Oviedo, F.; Ferres, J.L.; Bowman, G.R. Predicting Locations of Cryptic Pockets from Single Protein Structures Using the PocketMiner Graph Neural Network. Nat. Commun. 2023, 14, 1177. [Google Scholar] [CrossRef] [PubMed]
- Heaslet, H.; Harris, M.; Fahnoe, K.; Sarver, R.; Putz, H.; Chang, J.; Subramanyam, C.; Barreiro, G.; Miller, J.R. Structural Comparison of Chromosomal and Exogenous Dihydrofolate Reductase from Staphylococcus Aureus in Complex with the Potent Inhibitor Trimethoprim. Proteins 2009, 76, 706–717. [Google Scholar] [CrossRef]
- Melly, G.C.; Stokas, H.; Dunaj, J.L.; Hsu, F.F.; Rajavel, M.; Su, C.-C.; Yu, E.W.; Purdy, G.E. Structural and Functional Evidence That Lipoprotein LpqN Supports Cell Envelope Biogenesis in Mycobacterium Tuberculosis. J. Biol. Chem. 2019, 294, 15711–15723. [Google Scholar] [CrossRef]
- Blamey, C.J.; Ceccarelli, C.; Naik, U.P.; Bahnson, B.J. The Crystal Structure of Calcium- and Integrin-binding Protein 1: Insights into Redox Regulated Functions. Protein Sci. 2005, 14, 1214–1221. [Google Scholar] [CrossRef]
- Lang, J.; Vigouroux, A.; Planamente, S.; El Sahili, A.; Blin, P.; Aumont-Nicaise, M.; Dessaux, Y.; Moréra, S.; Faure, D. Agrobacterium Uses a Unique Ligand-Binding Mode for Trapping Opines and Acquiring A Competitive Advantage in the Niche Construction on Plant Host. PLoS Pathog. 2014, 10, e1004444. [Google Scholar] [CrossRef]
- Chaudhuri, B.N.; Ko, J.; Park, C.; Jones, T.A.; Mowbray, S.L. Structure of d -Allose Binding Protein from Escherichia Coli Bound to d-Allose at 1.8 Å Resolution. J. Mol. Biol. 1999, 286, 1519–1531. [Google Scholar] [CrossRef]
- Björkman, A.J.; Mowbray, S.L. Multiple Open Forms of Ribose-Binding Protein Trace the Path of Its Conformational Change. J. Mol. Biol. 1998, 279, 651–664. [Google Scholar] [CrossRef]
- Raisinghani, N.; Alshahrani, M.; Gupta, G.; Verkhivker, G. Predicting Mutation-Induced Allosteric Changes in Structures and Conformational Ensembles of the ABL Kinase Using AlphaFold2 Adaptations with Alanine Sequence Scanning. Int. J. Mol. Sci. 2024, 25, 10082. [Google Scholar] [CrossRef]
- Raisinghani, N.; Alshahrani, M.; Gupta, G.; Tian, H.; Xiao, S.; Tao, P.; Verkhivker, G. Probing Functional Allosteric States and Conformational Ensembles of the Allosteric Protein Kinase States and Mutants: Atomistic Modeling and Comparative Analysis of AlphaFold2, OmegaFold, and AlphaFlow Approaches and Adaptations. J. Phys. Chem. B 2024, 128, 11088–11107. [Google Scholar] [CrossRef] [PubMed]
- Zhang, Y. TM-Align: A Protein Structure Alignment Algorithm Based on the TM-Score. Nucleic Acids Res. 2005, 33, 2302–2309. [Google Scholar] [CrossRef] [PubMed]
- Zhang, Y.; Skolnick, J. Scoring Function for Automated Assessment of Protein Structure Template Quality. Proteins 2004, 57, 702–710. [Google Scholar] [CrossRef] [PubMed]
- Zhang, Y.; Doruker, P.; Kaynak, B.; Zhang, S.; Krieger, J.; Li, H.; Bahar, I. Intrinsic Dynamics Is Evolutionarily Optimized to Enable Allosteric Behavior. Curr. Opin. Struct. Biol. 2020, 62, 14–21. [Google Scholar] [CrossRef]
- Schiefner, A.; Holtmann, G.; Diederichs, K.; Welte, W.; Bremer, E. Structural Basis for the Binding of Compatible Solutes by ProX from the Hyperthermophilic Archaeon Archaeoglobus Fulgidus. J. Biol. Chem. 2004, 279, 48270–48281. [Google Scholar] [CrossRef]
- Du, Y.; Shi, W.-W.; He, Y.-X.; Yang, Y.-H.; Zhou, C.-Z.; Chen, Y. Structures of the Substrate-Binding Protein Provide Insights into the Multiple Compatible Solute Binding Specificities of the Bacillus Subtilis ABC Transporter OpuC. Biochem. J. 2011, 436, 283–289. [Google Scholar] [CrossRef]
- Abramson, J.; Adler, J.; Dunger, J.; Evans, R.; Green, T.; Pritzel, A.; Ronneberger, O.; Willmore, L.; Ballard, A.J.; Bambrick, J.; et al. Accurate Structure Prediction of Biomolecular Interactions with AlphaFold 3. Nature 2024, 630, 493–500. [Google Scholar] [CrossRef]
- Callaway, E. AI protein-prediction tool AlphaFold3 is now more open. Nature 2024, 635, 531–532. [Google Scholar] [CrossRef]
- Mirdita, M.; Schütze, K.; Moriwaki, Y.; Heo, L.; Ovchinnikov, S.; Steinegger, M. ColabFold: Making Protein Folding Accessible to All. Nat. Methods 2022, 19, 679–682. [Google Scholar] [CrossRef]
- Steinegger, M.; Söding, J. MMseqs2 Enables Sensitive Protein Sequence Searching for the Analysis of Massive Data Sets. Nat. Biotechnol. 2017, 35, 1026–1028. [Google Scholar] [CrossRef]
- van Kempen, M.; Kim, S.S.; Tumescheit, C.; Mirdita, M.; Lee, J.; Gilchrist, C.L.M.; Söding, J.; Steinegger, M. Fast and Accurate Protein Structure Search with Foldseek. Nat. Biotechnol. 2024, 42, 243–246. [Google Scholar] [CrossRef] [PubMed]
- Brown, B.P.; Stein, R.A.; Meiler, J.; Mchaourab, H.S. Approximating Projections of Conformational Boltzmann Distributions with AlphaFold2 Predictions: Opportunities and Limitations. J. Chem. Theory Comput. 2024, 20, 1434–1447. [Google Scholar] [CrossRef] [PubMed]
- Gu, X.; Aranganathan, A.; Tiwary, P. Empowering AlphaFold2 for Protein Conformation Selective Drug Discovery with AlphaFold2-RAVE. eLife 2024, 13, RP99702. [Google Scholar] [CrossRef] [PubMed]
- Jing, B.; Berger, B.; Jaakkola, T. AlphaFold Meets Flow Matching for Generating Protein Ensembles. arXiv 2024. [Google Scholar] [CrossRef]











Disclaimer/Publisher’s Note: The statements, opinions and data contained in all publications are solely those of the individual author(s) and contributor(s) and not of MDPI and/or the editor(s). MDPI and/or the editor(s) disclaim responsibility for any injury to people or property resulting from any ideas, methods, instructions or products referred to in the content. |
© 2024 by the authors. Licensee MDPI, Basel, Switzerland. This article is an open access article distributed under the terms and conditions of the Creative Commons Attribution (CC BY) license (https://creativecommons.org/licenses/by/4.0/).
Share and Cite
Raisinghani, N.; Parikh, V.; Foley, B.; Verkhivker, G. AlphaFold2-Based Characterization of Apo and Holo Protein Structures and Conformational Ensembles Using Randomized Alanine Sequence Scanning Adaptation: Capturing Shared Signature Dynamics and Ligand-Induced Conformational Changes. Int. J. Mol. Sci. 2024, 25, 12968. https://doi.org/10.3390/ijms252312968
Raisinghani N, Parikh V, Foley B, Verkhivker G. AlphaFold2-Based Characterization of Apo and Holo Protein Structures and Conformational Ensembles Using Randomized Alanine Sequence Scanning Adaptation: Capturing Shared Signature Dynamics and Ligand-Induced Conformational Changes. International Journal of Molecular Sciences. 2024; 25(23):12968. https://doi.org/10.3390/ijms252312968
Chicago/Turabian StyleRaisinghani, Nishank, Vedant Parikh, Brandon Foley, and Gennady Verkhivker. 2024. "AlphaFold2-Based Characterization of Apo and Holo Protein Structures and Conformational Ensembles Using Randomized Alanine Sequence Scanning Adaptation: Capturing Shared Signature Dynamics and Ligand-Induced Conformational Changes" International Journal of Molecular Sciences 25, no. 23: 12968. https://doi.org/10.3390/ijms252312968
APA StyleRaisinghani, N., Parikh, V., Foley, B., & Verkhivker, G. (2024). AlphaFold2-Based Characterization of Apo and Holo Protein Structures and Conformational Ensembles Using Randomized Alanine Sequence Scanning Adaptation: Capturing Shared Signature Dynamics and Ligand-Induced Conformational Changes. International Journal of Molecular Sciences, 25(23), 12968. https://doi.org/10.3390/ijms252312968

