Transcriptomic Analysis Reveals the Potential Mechanism of Cardamine circaeoides Hook.f. & Thomson in Lowering Serum Uric Acid by Reducing Inflammatory State Through CCR7 Target
Abstract
1. Introduction
2. Results
2.1. Chemical Composition Identification of CCE
2.2. CCE Exhibits Improvement in Rats with Potassium Oxonate-Induced Hyperuricemia
2.3. CCE Improves Liver and Renal Function in Rats with Hyperuricemia
2.4. CCE Reduces Serum Inflammation in Rats with Hyperuricemia
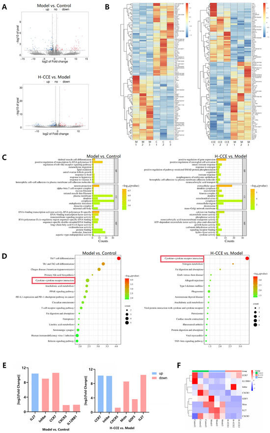
2.5. CCE Alters the Renal Transcriptome and Regulates the Genes Involved in Cytokine–Cytokine Receptor Interaction
3. Discussion
4. Materials and Methods
4.1. Preparation of CCE
4.2. Analysis of the CCE Chemical Composition
4.3. Experimental Design
4.4. Serum Biochemical Assay
4.5. Histopathology of Renal and Liver Tissues
4.6. Renal Transcriptomics Sequencing
4.7. Identification of the Uric Acid Lowering Effect of CCE on the Hyperuricemia Gene Induced by Potassium Oxazinate
4.8. GO and KEGG Enrichment Analysis
4.9. RT-qPCR Validation
4.10. Molecular Docking
4.11. Western Blotting Validation
4.12. Statistical Analysis
5. Conclusions
Supplementary Materials
Author Contributions
Funding
Institutional Review Board Statement
Informed Consent Statement
Data Availability Statement
Acknowledgments
Conflicts of Interest
References
- Gliozzi, M.; Malara, N.; Muscoli, S.; Mollace, V. The treatment of hyperuricemia. Int. J. Cardiol. 2016, 213, 23–27. [Google Scholar] [CrossRef] [PubMed]
- FitzGerald, J.D.; Dalbeth, N.; Mikuls, T.; Brignardello-Petersen, R.; Guyatt, G.; Abeles, A.M.; Gelber, A.C.; Harrold, L.R.; Khanna, D.; King, C.; et al. American College of Rheumatology Guideline for the Management of Gout. Arthritis Rheumatol. 2020, 72, 879–895. [Google Scholar] [CrossRef] [PubMed]
- Kuo, C.F.; Grainge, M.J.; Mallen, C.; Zhang, W.; Doherty, M. Comorbidities in patients with gout prior to and following diagnosis: Case-control study. Ann. Rheum. Dis. 2016, 75, 210–217. [Google Scholar] [CrossRef] [PubMed]
- Colantonio, L.D.; Saag, K.G.; Singh, J.A.; Chen, L.; Reynolds, R.J.; Gaffo, A.; Plante, T.B.; Curtis, J.R.; Bridges, S.L., Jr.; Levitan, E.B.; et al. Gout is associated with an increased risk for incident heart failure among older adults: The REasons for Geographic And Racial Differences in Stroke (REGARDS) cohort study. Arthritis Res. Ther. 2020, 22, 86. [Google Scholar] [CrossRef]
- Bardin, T.; Richette, P. Impact of comorbidities on gout and hyperuricaemia: An update on prevalence and treatment options. BMC Med. 2017, 151, 123. [Google Scholar] [CrossRef]
- Zhou, H.; Yang, J.; Yuan, X.; Song, X.; Zhang, X.; Cao, T.; Zhang, J. Hyperuricemia research progress in model construction and traditional Chinese medicine interventions. Front. Pharmacol. 2024, 15, 1294755. [Google Scholar] [CrossRef]
- Liu, R.; Yin, H.Q.; Li, L.; Huang, K.W.; Li, H.X.; Zhao, Z.L.; Mao, Z.C. First Report of Meloidogyne incognita on Cardamine violifolia in China. Plant Dis. 2022, 106, 1998. [Google Scholar] [CrossRef]
- Zhu, S.; Du, C.; Yu, T.; Cong, X.; Liu, Y.; Chen, S.; Li, Y. Antioxidant Activity of Selenium-Enriched Peptides from the Protein Hydrolysate of Cardamine violifolia. J. Food Sci. 2019, 84, 3504–3511. [Google Scholar] [CrossRef]
- Yu, T.; Guo, J.; Zhu, S.; Li, M.; Zhu, Z.; Cheng, S.; Wang, S.; Sun, Y.; Cong, X. Protective effects of selenium-enriched peptides from Cardamine violifolia against high-fat diet induced obesity and its associated metabolic disorders in mice. RSC Adv. 2020, 10, 31411–31424. [Google Scholar] [CrossRef]
- Zuo, S.; Fan, J.; Liu, J.; Li, Y.; Fan, B.; Ma, L.; Cong, X.; Yu, T.; Tian, H. Study on subchronic toxicity of Cardamine circaeoides Hook.f. & Thomson. J. Toxicol. 2020, 34, 3. [Google Scholar] [CrossRef]
- Qu, J.; Yu, T.; Tian, J.; Qu, W.; Li, Y.; Fan, B. Study on the teratogenicity of Cardamine violifolia. Chin. J. Health Lab. Technol. 2020, 30, 19. Available online: https://kns.cnki.net/kcms2/article/abstract?v=SQNd6s98mAyO3gvRfDRXwnKcY0P-UaKxeH_WC-rqDhAEQTaRNKUaOJTvn3-pIhIdS8Nf5e053k1gK9KUGtqionLPt9Rg-9oRCPP67svS1rkHOGpYstXGzM4AX1oxO-hhoVH-TIt6r_YTum9EM9cPIw89_LGxCZSuf0tydCAuYH8Dv1m7eMChj9olqQFft0l31wIZ4f67q8A=&uniplatform=NZKPT&language=CHS (accessed on 23 September 2024).
- Zhu, Y.; Di, S.; Li, Y.; Liang, W.; Liu, J.; Nuermaimaiti, R.; Fei, W.; Wang, C.; Wang, L.; Zhang, J. Integrative metabolomic and network pharmacological analysis reveals potential mechanisms of Cardamine circaeoides Hook.f. & Thomson in al-leviating potassium oxonate-induced asymptomatic hyperuricemia in rats. Front. Pharmacol. 2023, 14, 1281411. [Google Scholar] [CrossRef]
- Du, L.; Zong, Y.; Li, H.; Wang, Q.; Xie, L.; Yang, B.; Pang, Y.; Zhang, C.; Zhong, Z.; Gao, J. Hyperuricemia and its related diseases: Mechanisms and advances in therapy. Signal Transduct. Target. Ther. 2024, 9, 212. [Google Scholar] [CrossRef] [PubMed]
- Qiu, K.; Zeng, T.; Liao, Y.; Min, J.; Zhang, N.; Peng, M.; Kong, W.; Chen, L.L. Identification of Inflammation-Related Biomarker Pro-ADM for Male Patients With Gout by Comprehensive Analysis. Front. Immunol. 2022, 12, 798719. [Google Scholar] [CrossRef]
- Hsin, K.Y.; Ghosh, S.; Kitano, H. Combining machine learning systems and multiple docking simulation packages to improve docking prediction reliability for network pharmacology. PLoS ONE 2013, 8, e83922. [Google Scholar] [CrossRef]
- El Ridi, R.; Tallima, H. Physiological functions and pathogenic potential of uric acid: A review. J. Adv. Res. 2017, 8, 487–493. [Google Scholar] [CrossRef]
- Jung, S.W.; Kim, S.M.; Kim, Y.G.; Lee, S.H.; Moon, J.Y. Uric acid and inflammation in kidney disease. Am. J. Physiol.-Ren. Physiol. 2020, 318, F1327–F1340. [Google Scholar] [CrossRef]
- Black, S.; Kushner, I.; Samols, D. C-reactive Protein. J. Biol. Chem. 2004, 279, 48487–48490. [Google Scholar] [CrossRef]
- Gabay, C.; Kushner, I. Acute-phase proteins and other systemic responses to inflammation. N. Engl. J. Med. 1999, 340, 448–454. [Google Scholar] [CrossRef]
- Kirilmaz, B.; Asgun, F.; Alioglu, E.; Ercan, E.; Tengiz, I.; Turk, U.; Saygi, S.; Ozerkan, F. High inflammatory activity related to the number of metabolic syndrome components. J. Clin. Hypertens. 2010, 12, 136–144. [Google Scholar] [CrossRef]
- Wiesolek, H.L.; Bui, T.M.; Lee, J.J.; Dalal, P.; Finkielsztein, A.; Batra, A.; Thorp, E.B.; Sumagin, R. Intercellular Adhesion Molecule 1 Functions as an Efferocytosis Receptor in Inflammatory Macrophages. Am. J. Pathol. 2020, 190, 874–885. [Google Scholar] [CrossRef] [PubMed]
- Arrizabalaga, P.; Solé, M.; Abellana, R.; de las Cuevas, X.; Soler, J.; Pascual, J.; Ascaso, C. Tubular and interstitial expression of ICAM-1 as a marker of renal injury in IgA nephropathy. Am. J. Nephrol. 2003, 23, 121–128. [Google Scholar] [CrossRef] [PubMed]
- Wang, X.Y.; Song, J.Y.; Xie, C.X.; Han, J.P.; Chen, S.L. [RNA-Seq and genuine traditional Chinese medicine]. Yao Xue Xue Bao 2014, 49, 1650–1657. [Google Scholar] [PubMed]
- Costa, V.; Angelini, C.; De Feis, I.; Ciccodicola, A. Uncovering the complexity of transcriptomes with RNA-Seq. J. Biomed. Biotechnol. 2010, 2010, 853916. [Google Scholar] [CrossRef] [PubMed]
- Zheng, J.; Chen, D.; Xu, J.; Ding, X.; Wu, Y.; Shen, H.C.; Tan, X. Small molecule approaches to treat autoimmune and inflammatory diseases (Part III): Targeting cytokines and cytokine receptor complexes. Bioorg. Med. Chem. Lett. 2021, 48, 128229. [Google Scholar] [CrossRef]
- Huang, L.; Deng, J.; Chen, G.; Zhou, M.; Liang, J.; Yan, B.; Shu, J.; Liang, Y.; Huang, H. The anti-hyperuricemic effect of four astilbin stereoisomers in Smilax glabra on hyperuricemic mice. J. Ethnopharmacol. 2019, 238, 111777. [Google Scholar] [CrossRef]
- Mo, S.F.; Zhou, F.; Lv, Y.Z.; Hu, Q.H.; Zhang, D.M.; Kong, L.D. Hypouricemic action of selected flavonoids in mice: Structure-activity relation-ships. Biol. Pharm. Bull. 2007, 30, 1551–1556. [Google Scholar] [CrossRef]
- Fabbi, M.; Carbotti, G.; Ferrini, S. Dual Roles of IL-27 in Cancer Biology and Immunotherapy. Mediat. Inflamm. 2017, 2017, 3958069. [Google Scholar] [CrossRef]
- Düster, M.; Becker, M.; Gnirck, A.C.; Wunderlich, M.; Panzer, U.; Turner, J.E. T cell-derived IFN-γ downregulates protective group 2 innate lymphoid cells in murine lupus erythematosus. Eur. J. Immunol. 2018, 48, 1364–1375. [Google Scholar] [CrossRef]
- Lee, M.H.; Gallo, P.M.; Hooper, K.M.; Corradetti, C.; Ganea, D.; Caricchio, R.; Gallucci, S. The cytokine network type I IFN-IL-27-IL-10 is augmented in murine and human lupus. J. Leukoc. Biol. 2019, 106, 967–975. [Google Scholar] [CrossRef]
- Deaton, A.M.; Dubey, A.; Ward, L.D.; Dornbos, P.; Flannick, J.; AMP-T2D-GENES Consortium; Yee, E.; Ticau, S.; Noetzli, L.; Parker, M.M.; et al. Rare loss of function variants in the hepatokine gene INHBE protect from abdominal obesity. Nat. Commun. 2022, 13, 4319. [Google Scholar] [CrossRef] [PubMed]
- Akbari, P.; Sosina, O.A.; Bovijn, J.; Landheer, K.; Nielsen, J.B.; Kim, M.; Aykul, S.; De, T.; Haas, M.E.; Hindy, G.; et al. Multiancestry exome sequencing reveals INHBE mutations associated with favorable fat distribution and protection from diabetes. Nat. Commun. 2022, 13, 4844. [Google Scholar] [CrossRef] [PubMed]
- Hashimoto, O.; Funaba, M.; Sekiyama, K.; Doi, S.; Shindo, D.; Satoh, R.; Itoi, H.; Oiwa, H.; Morita, M.; Suzuki, C.; et al. Activin E Controls Energy Homeostasis in Both Brown and White Adipose Tissues as a Hepatokine. Cell Rep. 2018, 25, 1193–1203. [Google Scholar] [CrossRef] [PubMed]
- Qin, G.; Zhao, Y.; Gan, Y.; Yu, X.; Zhao, Y.; Peng, H.; Fang, S. Alterations in gene expressions of Caco-2 cell responses to LPS and ploy(I:C) stimulation. PeerJ 2023, 11, e15459. [Google Scholar] [CrossRef] [PubMed]
- Brandum, E.P.; Jørgensen, A.S.; Rosenkilde, M.M.; Hjortø, G.M. Dendritic Cells and CCR7 Expression: An Important Factor for Autoimmune Diseases, Chronic Inflammation, and Cancer. Int. J. Mol. Sci. 2021, 22, 8340. [Google Scholar] [CrossRef] [PubMed]
- Saeki, H.; Moore, A.M.; Brown, M.J.; Hwang, S.T. Cutting edge: Secondary lymphoid-tissue chemokine (SLC) and CC chemokine receptor 7 (CCR7) participate in the emigration pathway of mature dendritic cells from the skin to regional lymph nodes. J. Immunol. 1999, 162, 2472–2475. [Google Scholar] [CrossRef] [PubMed]
- Xin, J.; Han, C.; Wang, Y.; Zhang, H.; Sun, J.; Zhang, Z.; Li, Q. The correlation between chemokine CCL21, its receptor CCR7 and coronary vulnerable. J. Clin. Cardiol. 2015, 31, 1293–1296. [Google Scholar] [CrossRef]
- Wu, C.; Hu, Q.; Peng, X.; Luo, J.; Zhang, G. Marine Fish Protein Peptide Regulating Potassium Oxonate-Induced Intestinal Dysfunction in Hyperuricemia Rats Helps Alleviate Kidney Inflammation. J. Agric. Food Chem. 2023, 71, 320–330. [Google Scholar] [CrossRef]
- Qiao, S.; Ren, H.; Shi, Y.; Liu, W. Allogeneic compact bone-derived mesenchymal stem cell transplantation increases survival of mice exposed to lethal total body irradiation: A potential immunological mechanism. Chin. Med. J. 2014, 127, 475–482. [Google Scholar] [PubMed]
- Zhu, Y.; Zhang, J.; Wang, C.; Zheng, T.; Di, S.; Wang, Y.; Fei, W.; Liang, W.; Wang, L. Ameliorative Effect of Ethanolic Echinacea purpurea against Hyperthy-roidism-Induced Oxidative Stress via AMRK and PPAR Signal Pathway Using Transcriptomics and Network Pharmacology Analysis. Int. J. Mol. Sci. 2022, 24, 187. [Google Scholar] [CrossRef]








| No. | Time (min) | m/z | m/z | ppm | Formula | Weight | Name | |
|---|---|---|---|---|---|---|---|---|
| 1 | 1.93 | [M − H]− | 290.087 | 290.0881 | −3.9 | C11H17NO8 | 291.10 | N-Fructosyl pyroglutamate |
| 2 | 2.61 | [M − H]− | 243.0627 | 243.0623 | 1.8 | C9H12N2O6 | 244.07 | Uridine |
| 3 | 3.38 | [M − H]− | 344.0405 | 344.0402 | 1 | C10H12N5O7P | 345.05 | Cyclic guanosine monophosphate Guanosine |
| 4 | 5.66 | [M − H]− | 282.0834 | 282.0844 | −3.5 | C10H13N5O5 | 283.09 | Guanosine |
| 5 | 9.08 | [M − H]− | 203.0828 | 203.0826 | 1.0 | C11H12N2O2 | 204.09 | L-tryptophan |
| 6 | 9.17 | [M − H]− | 235.1081 | 235.1088 | −3 | C12H16N2O3 | 236.12 | Phenylalanylalanine |
| 7 | 11.89 | [M − H]− | 210.0782 | 210.0772 | 4.8 | C10H13NO4 | 211.08 | 3-Methoxy-L-tyrosine |
| 8 | 12.59 | [M − H]− | 385.1128 | 385.114 | −3.2 | C17H22O10 | 386.12 | Sinapoylglucose |
| 9 | 12.59 | [M + FA − H]− | 431.1932 | 431.1923 | 2.2 | C19H30O8 | 386.19 | Komaroveside A or isomer |
| 10 | 12.97 | [M − H]− | 787.1938 | 787.1938 | −0.1 | C33H40O22 | 788.20 | Quercetin 3-sophoroside 7-glucoside |
| 11 | 13.61 | [M + FA − H]− | 449.2016 | 449.2028 | −2.8 | C19H32O9 | 404.20 | Komaroveside C |
| 12 | 14.55 | [M − H]− | 771.1974 | 771.1989 | −2 | C33H40O21 | 772.21 | Kaempferol 3-sophoroside 7-glucoside |
| 13 | 15.95 | [M − H]− | 625.1403 | 625.141 | −1.2 | C27H30O17 | 626.15 | Quercetin-3-O-sophoroside |
| 14 | 16.56 | [M + FA − H]− | 433.208 | 433.2079 | 0.2 | C19H32O8 | 388.21 | Corchoionoside A |
| 15 | 16.91 | [M − H]− | 223.0615 | 223.0612 | 1.4 | C11H12O5 | 224.07 | Sinapic acid |
| 16 | 18.60 | [M − H]− | 609.1451 | 609.1461 | −1.7 | C27H30O16 | 610.15 | Kaempferol-3-O-sophoroside |
| 17 | 19.81 | [M − H]− | 463.0903 | 463.0882 | 4.5 | C21H20O12 | 464.10 | Hyperoside |
| 18 | 23.67 | [M − H]− | 433.1119 | 433.114 | −4.9 | C21H22O10 | 434.12 | Naringenin-7-O-glucoside |
| 19 | 24.51 | [M − H]− | 447.0917 | 447.0933 | −3.5 | C21H20O11 | 448.10 | Astragalin |
| 20 | 33.20 | [M − H]− | 959.2803 | 959.2827 | −2.5 | C45H52O23 | 960.29 | 1,2,2′-Trisinapoylgentiobioside |
| 21 | 35.14 | [M − H]− | 327.2172 | 327.2177 | −1.5 | C18H32O5 | 328.23 | Trihydroxyoctadecadienoic acid |
| 22 | 35.74 | [M − H]− | 329.2328 | 329.2333 | −1.7 | C18H34O5 | 330.24 | Trihydroxyoctadecenoic acid |
| Components | Binding Energy/kcal·mol−1 | ||
|---|---|---|---|
| IL27 | Inhbe | CCR7 | |
| N-Fructosyl pyroglutamate | −6.4 | −6 | −6.4 |
| Uridine | −6.3 | −6.4 | −6.7 |
| Cyclic guanosine monophosphate Guanosine | −7.3 | −7 | −7.2 |
| Guanosine | −6.5 | −7.2 | −7.2 |
| L-tryptophan | −6.8 | −6.7 | −5.8 |
| Phenylalanylalanine | −6.7 | −6.3 | −6.4 |
| 3-Methoxy-L-tyrosine | −5.9 | −5.5 | −6.2 |
| Sinapoylglucose | −7.3 | −6.8 | −7.1 |
| Komaroveside A or isomer | −7 | −6.6 | −7.8 |
| Quercetin 3-sophoroside 7-glucoside | −7.6 | −8.3 | −9 |
| Komaroveside C | −6.5 | −6.1 | −6.8 |
| Kaempferol 3-sophoroside 7-glucoside | −8 | −8 | −9.1 |
| Quercetin-3-O-sophoroside | −7.3 | −8 | −9.4 |
| Corchoionoside A | −6.9 | −6.5 | −7.1 |
| Sinapic acid | −6.1 | −5.7 | −5.8 |
| Kaempferol-3-O-sophoroside | −7.4 | −8.2 | −8.8 |
| Hyperoside | −6.7 | −7.7 | −7.9 |
| Naringenin-7-O-glucoside | −8.9 | −7.7 | −8.7 |
| Astragalin | −6.9 | −7.4 | −7.9 |
| 1,2,2′-Trisinapoylgentiobioside | −8.7 | −8.5 | −8.5 |
| Trihydroxyoctadecadienoic acid | −5.1 | −5.7 | −5.3 |
| Trihydroxyoctadecenoic acid | −4.9 | −4.9 | −5.6 |
Disclaimer/Publisher’s Note: The statements, opinions and data contained in all publications are solely those of the individual author(s) and contributor(s) and not of MDPI and/or the editor(s). MDPI and/or the editor(s) disclaim responsibility for any injury to people or property resulting from any ideas, methods, instructions or products referred to in the content. |
© 2024 by the authors. Licensee MDPI, Basel, Switzerland. This article is an open access article distributed under the terms and conditions of the Creative Commons Attribution (CC BY) license (https://creativecommons.org/licenses/by/4.0/).
Share and Cite
Di, S.; Li, Y.; Fu, X.; Xie, C.; Jiang, Y.; Liang, W.; Wang, Z.; Wang, C.; Wang, L.; Zhu, Y.; et al. Transcriptomic Analysis Reveals the Potential Mechanism of Cardamine circaeoides Hook.f. & Thomson in Lowering Serum Uric Acid by Reducing Inflammatory State Through CCR7 Target. Int. J. Mol. Sci. 2024, 25, 12967. https://doi.org/10.3390/ijms252312967
Di S, Li Y, Fu X, Xie C, Jiang Y, Liang W, Wang Z, Wang C, Wang L, Zhu Y, et al. Transcriptomic Analysis Reveals the Potential Mechanism of Cardamine circaeoides Hook.f. & Thomson in Lowering Serum Uric Acid by Reducing Inflammatory State Through CCR7 Target. International Journal of Molecular Sciences. 2024; 25(23):12967. https://doi.org/10.3390/ijms252312967
Chicago/Turabian StyleDi, Songrui, Yipeng Li, Xiangchen Fu, Chenyu Xie, Yanxin Jiang, Weican Liang, Zixu Wang, Chun Wang, Linyuan Wang, Yingli Zhu, and et al. 2024. "Transcriptomic Analysis Reveals the Potential Mechanism of Cardamine circaeoides Hook.f. & Thomson in Lowering Serum Uric Acid by Reducing Inflammatory State Through CCR7 Target" International Journal of Molecular Sciences 25, no. 23: 12967. https://doi.org/10.3390/ijms252312967
APA StyleDi, S., Li, Y., Fu, X., Xie, C., Jiang, Y., Liang, W., Wang, Z., Wang, C., Wang, L., Zhu, Y., & Zhang, J. (2024). Transcriptomic Analysis Reveals the Potential Mechanism of Cardamine circaeoides Hook.f. & Thomson in Lowering Serum Uric Acid by Reducing Inflammatory State Through CCR7 Target. International Journal of Molecular Sciences, 25(23), 12967. https://doi.org/10.3390/ijms252312967

