5-Aminolevulinic Acid (5-ALA)-Induced Drought Resistance in Maize Seedling Root at Physiological and Transcriptomic Levels
Abstract
1. Introduction
2. Results
2.1. Effects of Exogenous 5-ALA on Maize Seedling Growth
2.2. Effect of Exogenous 5-ALA on the Root Growth of Maize Seedlings
2.3. Effects of Exogenous 5-ALA on the Root/Shoot Ratio, Lateral Root Number, and Relative Water Content (RWC) of Maize Seedlings
2.4. Effects of Exogenous 5-ALA on the Root Physiological Characteristics of Maize Seedlings
2.5. Sequencing Results and Analysis
2.5.1. Statistics of Sequencing Results
2.5.2. Repeated Relevance Assessment
2.5.3. Differential Gene Expression Gene Statistics and Analysis
2.5.4. Gene Ontology (GO) Enrichment Analysis of Differentially Expressed Genes (DGEs)
Go Analysis of Two Inbred Lines
Go Analysis of Two Inbred Lines Treated with Exogenous 5-ALA
2.5.5. Kyoto Encyclopedia of Genes and Genomes (KEGG) Enrichment Analysis of DEGs
2.6. Validation of DEGs by qRT-PCR Analysis
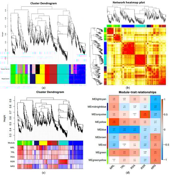
2.7. Weighted Gene Co-Expression Network Analysis (WGCNA)
2.7.1. Construction of Gene Co-Expression Modules Based on WGCNA
2.7.2. Gene Functional Analysis of Related Modules
2.7.3. Analysis of Hub Gene Interaction Networks in the Modules
3. Discussion
3.1. Analysis of the Root Growth and Physiological Characteristics of Maize Seedlings Under Drought Stress After the Application of 5-ALA
3.2. Transcriptomic Analysis of Drought Responses in Different Inbred Lines Treated with 5-ALA
4. Materials and Methods
4.1. Test Materials
4.2. Test Methods
4.3. Measurement Items and Methods
4.3.1. Measurement of Growth Parameters and Physiological and Biochemical Indices
4.3.2. Construction and Sequencing of the RNA-Seq Library
4.3.3. Quality Assessment of Sequencing Results
4.3.4. Analysis of Differentially Expressed Genes
4.3.5. qRT-PCR Verification of Differentially Expressed Genes
4.4. Statistics Analysis of Data
5. Conclusions
Supplementary Materials
Author Contributions
Funding
Institutional Review Board Statement
Informed Consent Statement
Data Availability Statement
Conflicts of Interest
References
- Wang, F.; Peng, Y.L.; Fang, Y.F.; Mu, P.; Wang, W. Effects of post-flowering drought stress on leaf senescence of maize with different green holding types. Bull. Soil Water Conserv. 2018, 38, 60–66. [Google Scholar]
- Zhang, Y.S.; Mi, N.; Chen, P.S.; Ji, R.P. Research progress on effects of soil water stress on maize growth and development. Chin. Agric. Sci. Bull. 2012, 28, 1–7. [Google Scholar] [CrossRef]
- Boerjan, W.; Cervera, M.T.; Delarue, M.; Beeckman, T.; Dewitte, W.; Bellini, C.; Caboche, M.; Onckelen, H.V.; Montagu, M.V.; Inzé, D. Super root, a recessive mutation in Arabidopsis, confers auxin overproduction. Plant Cell 1995, 7, 1405–1419. [Google Scholar] [CrossRef] [PubMed]
- Michael, R.; Ondrej, N.; Miroslav, S.; Thomas, S. Arabidopsis cytokinin receptor mutants reveal functions in shoot growth, leaf senescence, seed size, germination, root development, and cytokinin metabolism. Plant Cell 2006, 18, 40–54. [Google Scholar] [CrossRef]
- Olga, O.; Monica, P.; Rachel, J.C.; Liam, D. Ethylene modulates stem cell division in the Arabidopsis thaliana root. Science 2007, 317, 507–510. [Google Scholar] [CrossRef]
- Signora, L.; Smet, I.D.; Foyer, C.H.; Zhang, H. ABA plays a central role in mediating the regulatory effects of nitrate on root branching in Arabidopsis. Plant J. 2001, 28, 655–662. [Google Scholar] [CrossRef]
- Patrick, A.; Andi, G.; Soizic, C.; Malek, A.; Stijn, D.; Frederik, C.; Gerrit, T.S.B.; Pascal, G. Gibberellin signaling controls cell proliferation rate in Arabidopsis. Curr. Biol. CB 2009, 19, 1188–1193. [Google Scholar] [CrossRef]
- Wu, Y. Effect and Mechanism of Exogenous 5-Aminolevulinic acid (ALA) on Alleviating Salt Stress in Cucumber Seedlings. Ph.D. Thesis, Gansu Agricultural University, Lanzhou, China, 2018. [Google Scholar]
- Bindu, R.C.; Vivekanandan, M. Hormonal activities of 5-aminolevulinic acid in callus induction and micropropagation. Plant Growth Regul. 1998, 26, 15–18. [Google Scholar] [CrossRef]
- Wang, L.G.; Liu, W.Q.; Sun, G.R.; Wang, J.B.; Jiang, W.B.; Liu, H.; Li, Z.Q.; Zhuang, M. Effects of ALA on photosynthesis and chlorophyll fluorescence characteristics of radish leaves at different positions. Acta Bot. Boreali-Occident. Sin. 2005, 25, 488–496. [Google Scholar]
- Wang, L.G.; Wang, Z.H.; Li, Z.Q.; Liu, H.; Liu, W.Q.; Chen, Z.Y.; Yan, P.; Sun, D.Q. Effect of 5-aminolevulinic acid on promoting apple fruit coloring. J. Fruit Sci. 2004, 21, 512–515. [Google Scholar]
- Liu, D.; Pei, Z.F.; Naeem, M.S.; Ming, D.F.; Liu, H.; Khan, B.F.; Zhou, W.J. 5-aminolevulinic acid activates antioxidative defence system and seedling growth in Brassica napus L. under water-deficit stress. J. Agron. Crop Sci. 2011, 197, 284–295. [Google Scholar] [CrossRef]
- Yan, F. Studies on Physiological Regulation Mechanism of Exogenous ALA to Cucumber Seedlings Under Salt Stress. Master’s Thesis, Northwest A&F University, Xianyang, China, 2014. [Google Scholar]
- An, Y.Y.; Cheng, D.X.; Rao, Z.X.; Sun, X.Q.; Tang, Q.; Wang, L.G. 5-aminolevulinic acid (ALA) promotes primary root elongation through modulation of auxin transport in Arabidopsis. Acta Physiol. Plant. 2019, 41, 85. [Google Scholar] [CrossRef]
- Rao, Z.; An, Y.; Cao, R.X.; Tang, Q.; Wang, L.J. Study on the mechanism of exogenous ALA alleviating ABA inhibition of strawberry root elongation. Acta Hortic. Sin. 2023, 50, 461–474. [Google Scholar] [CrossRef]
- Ning, L.; John, A.D.; James, A.T.; Victor, R.; Anna, I.R.; Bart, M.G.S.; Jill, D.H.; Michael, N.G.; Ron, M.S. Christina Kendziorski. EB-Seq: An empirical Bayes hierarchical model for inference in RNA-seq experiments. Bioinformatics 2013, 29, 1035–1043. [Google Scholar] [CrossRef]
- Yue, Y.; Yu, N.C.; Turner, Y.H.; Feng, M.L.; Chao, F.; Li, J.G.; Jian, S.Y. Benefits and limitations to straw- and plastic-film mulch on maize yield and water use efficiency: A meta-analysis across hydrothermal gradients. Eur. J. Agron. 2018, 99, 138–147. [Google Scholar] [CrossRef]
- Yin, W.; Chen, G.P.; Chai, Q.; Zhao, C.; Feng, F.X.; Yu, A.Z.; Hu, F.L.; Guo, Y. Effects of previous wheat straw treatment methods on soil hydrothermal characteristics of mulched maize fields in Hexi Corridor. Sci. Agric. Sin. 2016, 49, 2898–2908. [Google Scholar] [CrossRef]
- Turner, N.C.; Wright, G.C.; Siddique, K.H. Adaptation of grain legumes(pulses)to water-limited environments. Adv. Agron. 2001, 71, 193–231. [Google Scholar] [CrossRef]
- Subbarao, G.V.; Johansen, C.; Slinkard, A.E.; Rao, N.; Saxena, N.P.; Chauhan, Y.S. Strategies for improving drought resistance in grain legumes. Crit. Rev. Plant Sci. 1995, 14, 469–523. [Google Scholar] [CrossRef]
- Chen, X.Y.; Gao, Z.H.; Luo, Y.P. Root crown relationship of plants. Plant Physiol. J. 2005, 41, 6–13. [Google Scholar]
- Toorchi, M.; Shashidhar, H.E.; Hittalmani, S.; Gireesha, T.M. Rice root morphology under contrasting moisture regimes and contribution of molecular marker heterozygosity. Euphytica 2002, 126, 251–257. [Google Scholar] [CrossRef]
- Liu, R.; Li, Z.H.; Zhang, X.X.; Zhao, X.D.; Liu, M.T.; Chai, Q. Effects of interaction between water retaining agent and NPK fertilizer on growth physiology of perennial ryegrass under drought stress. North. Hortic. 2022, 12, 64–71. [Google Scholar]
- Ehdaie, B.; Merhaut, D.J.; Ahmadian, S.; Hoops, A.C. Root system size influences water-nutrient uptake and nitrate leaching potentialin wheat. Agron. Crop Sci. 2010, 196, 455–466. [Google Scholar] [CrossRef]
- Yamauchi, A.; Pardales, J.R., Jr.; Kono, Y. Root system structure and its relation to stress tolerance. In Dynamics of Roots and Nitrogen in Cropping Systems of the Semi-Arid Tropics; Cultio Corporation: Tsukuba, Japan, 1996. [Google Scholar]
- Mu, Z.X.; Zhang, S.Q.; Hao, W.F.; Liang, A.H.; Liang, Z.S. Regulation of root morphological traits and spatial distribution on water use efficiency in maize. Acta Ecol. Sin. 2005, 25, 103–108. [Google Scholar]
- Li, W.H.; Liu, J.H.; Kang, F.W. Effects of foliar application of ALA on root morphology of several seedlings. J. Northwest For. Univ. 2010, 25, 90–94. [Google Scholar]
- Fang, Z.W.; Lu, Y.F.; Ding, F.G.; Wang, N.; Kang, Z.; Ho, Z.H.; Zhang, Y.X.; Wang, S.P.; Ma, D.F.; Liu, Y.K.; et al. Effects of drought stress on physiological characteristics of common buckwheat seedlings. J. Yangtze Univ. (Nat. Sci. Ed.) 2021, 18, 107–114. [Google Scholar]
- Li, Z.J.; Xu, X.J.; Qi, H.Z.; Wang, E.; Song, S.Y.; Wang, X.Y.; Zhao, B.W. The effect of MeJA soaking on maize seed germination and seedling physiological characteristics under drought stress. J. Henan Agric. Sci. 2017, 46, 36–41. [Google Scholar] [CrossRef]
- Lu, X.M.; Cao, L.R.; Zhang, Q.J.; Wei, X.; Guo, J.S.; Wang, Z.H.; Zhang, X. Physiological response mechanisms of drought rehydration in maize inbred lines of different genotypes during seedling stage. J. Maize Sci. 2018, 26, 71–80. [Google Scholar] [CrossRef]
- Fan, S.L.; Yuan, Z.H.; Feng, L.J.; Wang, X.H.; Ding, X.M.; Zhen, H.L. Effects of drought stress on physiological and biochemical indexes of Dahlia pinnata. Chin. J. Appl. Ecol. 2011, 22, 651–657. [Google Scholar] [CrossRef]
- Zhao, L.Y.; Deng, X.P.; Shan, L. Study on the effects of sustained drought and rehydration on physiological and biochemical indicators of maize seedlings. Chin. J. Eco-Agric. 2004, 12, 64–66. [Google Scholar]
- Hao, J.H.; Yi, Y.; Shang, Q.M.; Dong, C.J.; Zhang, Z.G. The effect of exogenous salicylic acid on membrane lipid peroxidation and photosynthetic characteristics of cucumber seedlings under drought stress. Chin. J. Appl. Ecol. 2012, 23, 717–723. [Google Scholar]
- Pei, W.; Zhang, G.C.; Zhang, S.Y. Effects of soil drought stress on photosynthesis and antioxidant enzyme activities of Sea Buckthorn roots. Acta Ecol. Sin. 2013, 33, 1386–1396. [Google Scholar]
- Colom, M.R.; Vazzana, C. Photosynthesis and PSII functionality of drought-resistant and drought-sensitive weeping lovegrass plants. Environ. Exp. Bot 2003, 49, 135–144. [Google Scholar] [CrossRef]
- Liu, D.W.; Duan, Y.X.; Chen, L.J.; Luo, X.; Liu, D.D. Physiological mechanism of gray skinned black beans against soybean cyst nematode race 3. Soybean Sci. 2010, 29, 471–473. [Google Scholar]
- Pei, Y.J.; Zheng, J.L.; Yu, H.; Wang, J.S.; Ding, Q.S.; Guo, D.S.; Guo, C.R. Physiological and biochemical indicators for drought resistance identification of maize varieties. Acta Agric. Boreali-Sin. 1992, 7, 31–35. [Google Scholar] [CrossRef]
- Bente, J.G.; Inger, G.A.; Rasmus, E. The impact of temperature regimes on development, dormancy breaking and germination of dwarf shrub seeds from arctic, alpine and boreal sites. Plant Ecol. 2008, 198, 275–284. [Google Scholar] [CrossRef]
- Zhao, C.F.; Wang, C.G.; Li, H.J.; Zheng, X.H.; Yang, M.; Zhang, R. The effect of exogenous melatonin on photosynthesis in maize leaves under drought and rehydration conditions. Acta Ecol. Sin. 2021, 41, 1431–1439. [Google Scholar] [CrossRef]
- Zhou, M.Y.; Zhao, B.B.; Li, H.S.; Ren, W.; Zhang, Q.; Liu, Y.; Zhao, J.R. Comprehensive analysis of MAPK cascade genes in sorghum (Sorghum bicolor L.) reveals SbMPK14 as a potential target for drought sensitivity regulation. Genomics 2022, 114, 110311. [Google Scholar] [CrossRef]
- Chen, L.; Zhang, B.; Xia, L.J.; Yue, D.D.; Han, B.; Sun, W.N.; Wang, F.J.; Lindsey, K.; Zhang, X.L.; Yang, X.Y. The GhMAP3K62-GhMKK16-GhMPK32 kinase cascade regulates drought tolerance by activating GhEDT1-mediated ABA accumulation in cotton. J. Adv. Res. 2023, 51, 13–25. [Google Scholar] [CrossRef]
- Liu, Y.; Yu, T.F.; Li, Y.T.; Zheng, L.; Lu, Z.W.; Zhou, Y.B.; Chen, J.; Chen, M.; Zhang, J.P.; Sun, G.Z.; et al. Mitogen-activated protein kinase TaMPK3 suppresses ABA response by destabilising TaPYL4 receptor in wheat. New Phytol. 2022, 236, 114–131. [Google Scholar] [CrossRef]
- Zhang, X.L. Study on the Differences and Mechanisms of Drought Tolerance Genotypes in Wild Barley in Evolutionary Valley. Master’s Thesis, Zhejiang University, Hangzhou, China, 2017. [Google Scholar]
- Li, L.L.; Li, Y.; Ding, G.J. Response mechanism of carbon metabolism of Pinus massoniana to gradient high temperature and drought stress. BMC Genom. 2024, 25, 166. [Google Scholar] [CrossRef]
- Li, Y.; Jiang, D.; Liu, X.Y.; Li, M.; Tang, Y.F.; Mi, J.; Ren, G.X.; Liu, C.S. Multi-omics analysis provides crucial insights into the drought adaptation of Glycyrrhiza uralensis fisch. J. Agric. Food Chem. 2023, 71, 5391–5402. [Google Scholar] [CrossRef] [PubMed]
- Wang, P.; Wang, T.B.; Wang, R.; Yan, R.; Shi, Z.; Chang, Q.L.; Wang, F. Effects of exogenous 5-ALA on physiological characteristics and antioxidant enzyme gene expression of maize seedlings under drought stress. Agric. Res. Arid Areas 2021, 39, 75–81. [Google Scholar] [CrossRef]
- Peng, Y.L.; Zhao, X.Q.; Yan, H.P.; Wu, J.H. Evaluation of deep sowing tolerance and genetic diversity analysis of different maize inbred lines. Acta Pratacult. Sin. 2016, 25, 73–86. [Google Scholar] [CrossRef]
- Barrs, H.D. A re-examination of the relative turgidity technique for estimating water deficits in leaves. Aust. J. Biol. Sci. 1962, 15, 413–428. [Google Scholar] [CrossRef]
- Ren, Y.; Liu, J.; Li, Z.X.; Li, Q. Root morphology and dry matter accumulation of maize seedlings in response to low iron stress. Crops 2020, 6, 69–79. [Google Scholar]
- Zou, Q. Experimental Guidance of Plant Physiology; China Agriculture Press: Beijing, China, 2003. [Google Scholar]
- Wei, Z.J.; Niu, B.J.; Wang, Y.X.; Zhao, X.; Zhu, H.; Guo, X.P.; Qiao, D. Effects of methyl jasmonate on seed germination and seedling growth of Medicago sativa ‘Pianguan’ under salt stress. Acta Agrestia Sin. 2019, 28, 998–1005. [Google Scholar]
- Florea, L.; Song, L.; Salzberg, S.L. Thousands of exon skipping events differentiate among splicing patterns in sixteen human tissues. F1000 Research 2013, 2, 188. [Google Scholar] [CrossRef]
- Love, M.I.; Huber, W.; Anders, S. Moderated estimation of fold change and dispersion for RNA-seq data with DESeq2. Genome Biol. 2014, 15, 550. [Google Scholar] [CrossRef]
- Livak, K.J.; Schmittgen, T. Analysis of relative gene expression data using real-time quantitative PCR and the 2-DDCt method. Methods 2001, 25, 402–408. [Google Scholar] [CrossRef]











| Varieties | Treatments | Seedling Length (cm) | Seedling Fresh Weight (g) | Shoot Dry Weight (g) | Plant Biomass (g) |
|---|---|---|---|---|---|
| Zheng58 | CK | 33.10 ± 0.70 a | 0.82 ± 0.005 b | 0.08 ± 0.003 a | 0.14 ± 0.002 a |
| PEG | 27.30 ± 0.50 b | 0.74 ± 0.185 b | 0.07 ± 0.013 a | 0.12 ± 0.016 a | |
| AP | 32.80 ± 0.10 a | 1.16 ± 0.040 a | 0.08 ± 0.004 a | 0.12 ± 0.003 a | |
| TS141 | CK | 31.15 ± 0.75 a | 0.90 ± 0.035 b | 0.10 ± 0.009 a | 0.14 ± 0.003 a |
| PEG | 27.75 ± 3.65 a | 0.67 ± 0.010 c | 0.05 ± 0.003 b | 0.08 ± 0.004 b | |
| AP | 29.80 ± 4.30 a | 1.17 ± 0.030 a | 0.09 ± 0.003 a | 0.14 ± 0.014 a |
| Cultivar | Treatment | Root Dry Weight (g) | Root Average Diameter (cm) | Main Root Length (cm) | Total Root Length (cm) | Root Surface Area (cm2) |
|---|---|---|---|---|---|---|
| Zheng58 | CK | 0.056 ± 0.003 a | 0.46 ± 0.016 a | 22.80 ± 4.78 a | 386.59 ± 16.02b | 56.31 ± 2.64 b |
| PEG | 0.035 ± 0.003 a | 0.46 ± 0.005 a | 15.33 ± 2.37 a | 358.48 ± 20.53b | 52.00 ± 4.04 b | |
| AP | 0.044 ± 0.001 b | 0.48 ± 0.008 a | 22.30 ± 2.01 a | 468.43 ± 15.41a | 70.02 ± 2.31 a | |
| TS141 | CK | 0.046 ± 0.006 b | 0.47 ± 0.015 a | 33.87 ± 1.53 a | 431.08 ± 6.91b | 66.35 ± 1.83 ab |
| PEG | 0.057 ± 0.002 a | 0.44 ± 0.007 a | 26.57 ± 2.54 b | 422.39 ± 6.72b | 58.50 ± 2.01 b | |
| AP | 0.058 ± 0.016 a | 0.47 ± 0.004 a | 35.47 ± 2.07 a | 492.83 ± 8.03a | 68.80 ± 2.30 a |
| Gene ID | Forward Primer | Reverse Primer |
|---|---|---|
| Action | TGAAACCTTCGAATGCCCAG | GATTGGAACCGTGTGGCTCA |
| Zm00001d048444 | GGACATGGCGGTGGTGATGAAG | AGCAGCTCGATCTCCTCCTTGG |
| Zm00001d041922 | GCTTGCCGTGGCGTTCTGG | GGAGGAGGTGTGACGACTGGAG |
| Zm00001d048189 | GCTGCCATCACCATCGCTCTTC | CAACCAGAAGGAATGCCAGGAAGG |
| Zm00001d048894 | CTGCCTGTGCCGTAGCGT | TGTGACGACTGGAGGTGGC |
Disclaimer/Publisher’s Note: The statements, opinions and data contained in all publications are solely those of the individual author(s) and contributor(s) and not of MDPI and/or the editor(s). MDPI and/or the editor(s) disclaim responsibility for any injury to people or property resulting from any ideas, methods, instructions or products referred to in the content. |
© 2024 by the authors. Licensee MDPI, Basel, Switzerland. This article is an open access article distributed under the terms and conditions of the Creative Commons Attribution (CC BY) license (https://creativecommons.org/licenses/by/4.0/).
Share and Cite
Shi, Y.; Jin, Z.; Wang, J.; Zhou, G.; Wang, F.; Peng, Y. 5-Aminolevulinic Acid (5-ALA)-Induced Drought Resistance in Maize Seedling Root at Physiological and Transcriptomic Levels. Int. J. Mol. Sci. 2024, 25, 12963. https://doi.org/10.3390/ijms252312963
Shi Y, Jin Z, Wang J, Zhou G, Wang F, Peng Y. 5-Aminolevulinic Acid (5-ALA)-Induced Drought Resistance in Maize Seedling Root at Physiological and Transcriptomic Levels. International Journal of Molecular Sciences. 2024; 25(23):12963. https://doi.org/10.3390/ijms252312963
Chicago/Turabian StyleShi, Yaqiong, Zihao Jin, Jingyi Wang, Guangkuo Zhou, Fang Wang, and Yunling Peng. 2024. "5-Aminolevulinic Acid (5-ALA)-Induced Drought Resistance in Maize Seedling Root at Physiological and Transcriptomic Levels" International Journal of Molecular Sciences 25, no. 23: 12963. https://doi.org/10.3390/ijms252312963
APA StyleShi, Y., Jin, Z., Wang, J., Zhou, G., Wang, F., & Peng, Y. (2024). 5-Aminolevulinic Acid (5-ALA)-Induced Drought Resistance in Maize Seedling Root at Physiological and Transcriptomic Levels. International Journal of Molecular Sciences, 25(23), 12963. https://doi.org/10.3390/ijms252312963

