Weighted Gene Co-Expression Network Based on Transcriptomics: Unravelling the Differentiation Dynamics of 3T3-L1 Preadipocytes and the Regulatory Mechanism of Protopanaxatriol
Abstract
1. Introduction
2. Results
2.1. The Effect of Ginsenosides on the Viability of 3T3-L1 Preadipocytes (Undifferentiated Cells) and Mature Adipocytes (Differentiated Cells)
2.2. Morphological Changes of 3T3-L1 Preadipocytes at Different Stages of Differentiation
2.3. Ginsenosides Inhibit Lipid Accumulation and the Degree of Differentiation of 3T3-L1 Preadipocytes
2.4. Transcriptional Regulation During Differentiation of 3T3-L1 Preadipocytes
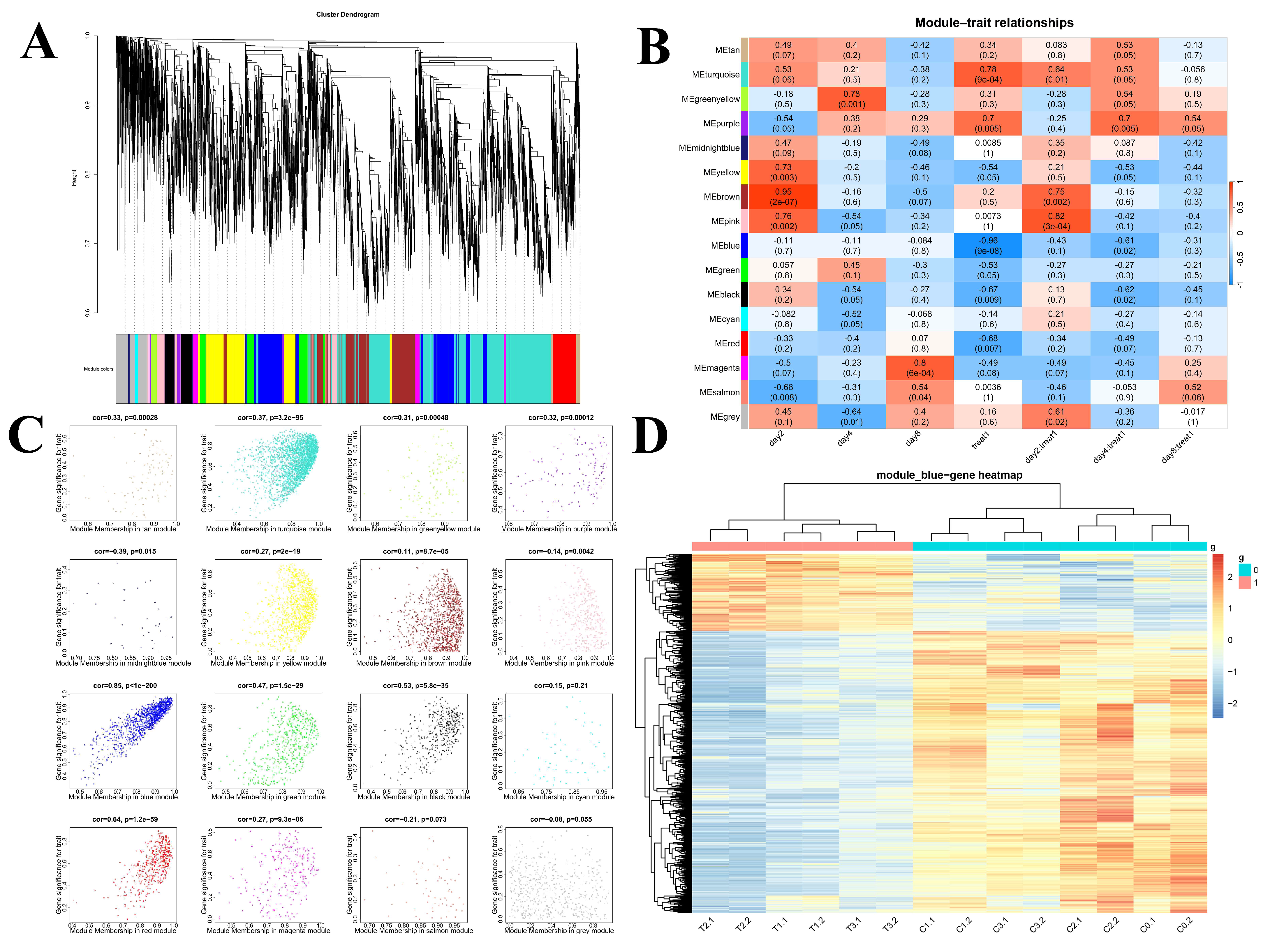
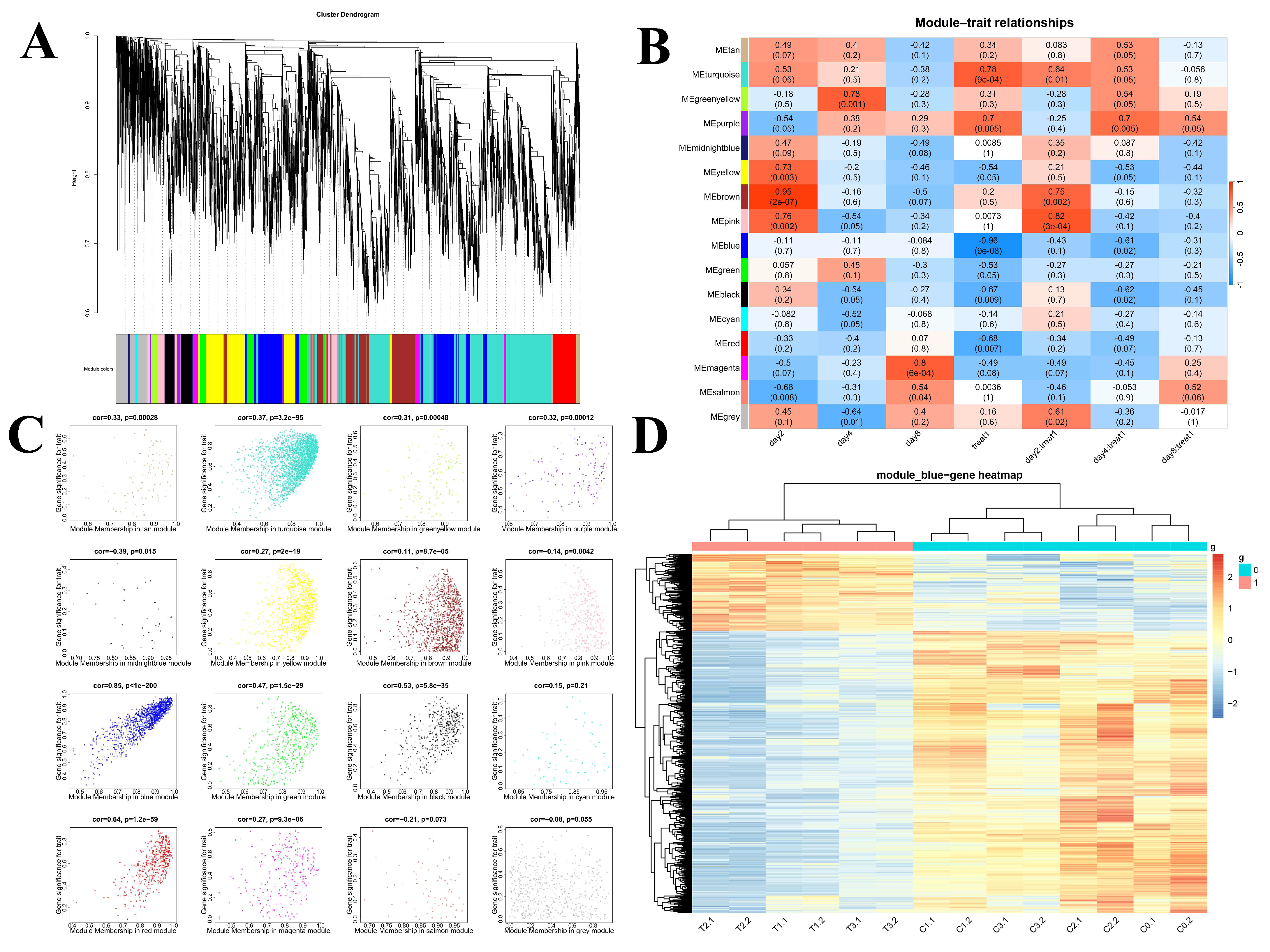
2.5. Construction of Weighted Gene Co-Expression Modules
2.6. Identifying the Most Relevant Module
2.7. A Functional Enrichment Analysis Was Conducted on the Genes Within the Blue Module
2.8. PPI (Protein–Protein Interaction) Network Analysis of the Hub Genes
2.9. Expression and Validation of Core Genes in 3T3-L1 Preadipocytes at Different Differentiation Stages
2.10. Molecular Modeling
3. Discussion
4. Methods
4.1. Materials
4.2. Cell Culture and Differentiation
4.3. CCK-8 Assay for Cell Activity in Each Group
4.4. Oil Red O Staining and Lipid Measurement
4.5. RNA Extraction and Sequencing
4.6. Differential Gene Expression Analysis
4.7. Weighted Co-Expression Network Construction
4.8. Gene Ontology and Pathway Enrichment Analysis
4.9. The Construction of a Protein–Protein Interaction Network
4.10. Quantitative Real-Time RT-PCR
4.11. Molecular Modeling
4.12. Statistical Analysis
5. Conclusions
Supplementary Materials
Author Contributions
Funding
Institutional Review Board Statement
Informed Consent Statement
Data Availability Statement
Conflicts of Interest
Abbreviations
| PPT | Protopanaxatriol |
| WGCNA | Weighted Gene Co-expression Network Analysis |
| PIKfyve | 1-phosphatidylinositol-3-phosphate 5-kinase |
| STAT3 | Signal transducer and activator of transcription 3 |
| JAK1 | Janus kinase 1 |
| CTTN | Src substrate cortactin |
| TYK2 | Non-receptor tyrosine-protein kinase |
| INS | Insulin |
| IBMX | 3-Isobutyl-1-methylxanthine |
| KEGG | Kyoto Encyclopedia of Genes and Genomes |
| PPI | Protein–protein interaction |
| CCK-8 | Cell Counting Kit-8 |
| GS | Gene significance |
| JAK3 | Janus Kinase 3 |
| STAT2 | Signal transducer and activator of transcription 2 |
| STAT5b | Signal transducer and activator of transcription 5b |
| SOCS3 | Suppressor of cytokine signaling 3 |
| IRF9 | Interferon regulatory factor9 |
| NF-κB | Nuclear factor-ĸB |
| DMEM | Dulbecco’s modified Eagle’s medium |
| GO | Gene Ontology |
| DEX | Dexamethasone |
| MEs | Module eigengenes |
| FBS | Fetal bovine serum |
| PDQ | Pseudo-ginsenoside DQ |
| MM | Module membership |
References
- Wang, Y.C.; McPherson, K.; Marsh, T.; Gortmaker, S.L. Health and economic burden of the projected obesity trends in the USA and the UK. Lancet 2011, 378, 815–825. [Google Scholar] [CrossRef]
- Wu, Y.; Ma, Y. CCL2-CCR2 signaling axis in obesity and metabolic diseases. J. Cell. Physiol. 2024, 239. [Google Scholar] [CrossRef]
- Xu, X.-Y.; Zhao, C.-N.; Li, B.-Y.; Tang, G.-Y.; Shang, A.; Gan, R.-Y.; Feng, Y.-B.; Li, H.-B. Effects and mechanisms of tea on obesity. Crit. Rev. Food Sci. Nutr. 2023, 63, 3716–3733. [Google Scholar] [CrossRef]
- Takanezawa, Y.; Kashiwano, Y.; Nakamura, R.; Ohshiro, Y.; Uraguchi, S.; Kiyono, M. Methylmercury drives lipid droplet formation and adipokine expression during the late stages of adipocyte differentiation in 3T3-L1 cells. Toxicology 2023, 486, 153446. [Google Scholar] [CrossRef]
- Jeffery, E.; Church, C.D.; Holtrup, B.; Colman, L.; Rodeheffer, M.S. Rapid depot-specific activation of adipocyte precursor cells at the onset of obesity. Nat. Cell Biol. 2015, 17, 376–385. [Google Scholar] [CrossRef]
- Dusseault, J.; Li, B.; Haider, N.; Goyette, M.-A.; Cté, J.-F.; Larose, L. Nck2 Deficiency in Mice Results in Increased Adiposity Associated With Adipocyte Hypertrophy and Enhanced Adipogenesis. Diabetes 2016, 65, 2652–2666. [Google Scholar] [CrossRef]
- Cawthorn, W.P.; Scheller, E.L.; MacDougald, O.A. Adipose tissue stem cells meet preadipocyte commitment: Going back to the future. J. Lipid Res. 2012, 53, 227–246. [Google Scholar] [CrossRef]
- Farmer, S.R. Transcriptional control of adipocyte formation. Cell Metab. 2006, 4, 263–273. [Google Scholar] [CrossRef]
- Banyard, D.A.; Sarantopoulos, C.; Tassey, J.; Ziegler, M.; Chnari, E.; Evans, G.R.; Widgerow, A.D. Regenerative Medicine and Plastic Surgery; Springer International Publishing: Cham, Switzerland, 2019; pp. 71–89. [Google Scholar] [CrossRef]
- Abuhattum, S.; Kotzbeck, P.; Schlüßler, R.; Harger, A.; de Schellenberger, A.A.; Kim, K.; Escolano, J.-C.; Müller, T.; Braun, J.; Wabitsch, M.; et al. Adipose cells and tissues soften with lipid accumulation while in diabetes adipose tissue stiffens. Sci. Rep. 2022, 12, 1–17. [Google Scholar] [CrossRef]
- Ikonomov, O.C.; Sbrissa, D.; Mlak, K.; Shisheva, A. Requirement for PIKfyve Enzymatic Activity in Acute and Long-Term Insulin Cellular Effects. Endocrinology 2002, 143, 4742–4754. [Google Scholar] [CrossRef]
- Peng, H.; Lin, X.; Wang, Y.; Chen, J.; Zhao, Q.; Chen, S.; Cheng, Q.; Chen, C.; Sang, T.; Zhou, H.; et al. Epigallocatechin gallate suppresses mitotic clonal expansion and adipogenic differentiation of preadipocytes through impeding JAK2/STAT3-mediated transcriptional cascades. Phytomedicine 2024, 129, 155563. [Google Scholar] [CrossRef] [PubMed]
- Zhang, K.; Guo, W.; Yang, Y.; Wu, J. JAK2/STAT3 pathway is involved in the early stage of adipogenesis through regulating C/EBPβ transcription. J. Cell. Biochem. 2011, 112, 488–497. [Google Scholar] [CrossRef] [PubMed]
- Richard, A.J.; Stephens, J.M. Emerging roles of JAK–STAT signaling pathways in adipocytes. Trends Endocrinol. Metab. 2011, 22, 325–332. [Google Scholar] [CrossRef] [PubMed]
- Kim, J.-H. Pharmacological and medical applications of Panax ginseng and ginsenosides: A review for use in cardiovascular diseases. J. Ginseng Res. 2017, 42, 264–269. [Google Scholar] [CrossRef] [PubMed]
- Liu, H.; Wang, J.; Liu, M.; Zhao, H.; Yaqoob, S.; Zheng, M.; Cai, D.; Liu, J. Antiobesity Effects of Ginsenoside Rg1 on 3T3-L1 Preadipocytes and High Fat Diet-Induced Obese Mice Mediated by AMPK. Nutrients 2018, 10, 830. [Google Scholar] [CrossRef]
- Yuan, H.-D.; Kim, J.-T.; Kim, S.-H.; Chung, S.-H. Ginseng and Diabetes: The Evidences from In Vitro, Animal and Human Studies. J. Ginseng Res. 2012, 36, 27–39. [Google Scholar] [CrossRef]
- Liu, Y.; Jin, Z.-Y.; Wang, J.-X.; Wang, D.; Liu, H.; Li, D.; Zhu, J.; Luo, Z.-B.; Han, S.-Z.; Chang, S.-Y.; et al. Ginsenoside Rg1 activates brown adipose tissue to counteract obesity in high-fat diet-fed mice by regulating gut microbes and bile acid composition. Food Funct. 2023, 14, 4696–4705. [Google Scholar] [CrossRef]
- Burrell, J.A.; Boudreau, A.; Stephens, J.M. Latest advances in STAT signaling and function in adipocytes. Clin. Sci. 2020, 134, 629–639. [Google Scholar] [CrossRef]
- Hammarstedt, A.; Gogg, S.; Hedjazifar, S.; Nerstedt, A.; Smith, U. Impaired Adipogenesis and Dysfunctional Adipose Tissue in Human Hypertrophic Obesity. Physiol. Rev. 2018, 98, 1911–1941. [Google Scholar] [CrossRef]
- Aguilar, V.; Annicotte, J.-S.; Escote, X.; Vendrell, J.; Langin, D.; Fajas, L. Cyclin G2 Regulates Adipogenesis through PPARγ Coactivation. Endocrinology 2010, 151, 5247–5254. [Google Scholar] [CrossRef]
- Lefterova, M.I.; Lazar, M.A. New developments in adipogenesis. Trends Endocrinol. Metab. 2009, 20, 107–114. [Google Scholar] [CrossRef] [PubMed]
- Deng, J.; Liu, Y.; Duan, Z.; Zhu, C.; Hui, J.; Mi, Y.; Ma, P.; Ma, X.; Fan, D.; Yang, H. Protopanaxadiol and Protopanaxatriol-Type Saponins Ameliorate Glucose and Lipid Metabolism in Type 2 Diabetes Mellitus in High-Fat Diet/Streptozocin-Induced Mice. Front. Pharmacol. 2017, 8, 506. [Google Scholar] [CrossRef] [PubMed]
- Ni, J.; Liu, Z.; Jiang, M.; Li, L.; Deng, J.; Wang, X.; Su, J.; Zhu, Y.; He, F.; Mao, J.; et al. Ginsenoside Rg3 ameliorates myocardial glucose metabolism and insulin resistance via activating the AMPK signaling pathway. J. Ginseng Res. 2021, 46, 235–247. [Google Scholar] [CrossRef] [PubMed]
- Liu, Z.; Li, W.; Li, X.; Zhang, M.; Chen, L.; Zheng, Y.-N.; Sun, G.-Z.; Ruan, C.-C. Antidiabetic effects of malonyl ginsenosides from Panax ginseng on type 2 diabetic rats induced by high-fat diet and streptozotocin. J. Ethnopharmacol. 2013, 145, 233–240. [Google Scholar] [CrossRef] [PubMed]
- Ikonomov, O.C.; Sbrissa, D.; Shisheva, A. Small molecule PIKfyve inhibitors as cancer therapeutics: Translational promises and limitations. Toxicol. Appl. Pharmacol. 2019, 383, 114771. [Google Scholar] [CrossRef]
- Shisheva, A. Phosphoinositides and Disease; Springer International Publishing: Dordrecht, The Netherlands, 2012; pp. 127–162. [Google Scholar] [CrossRef]
- Saltiel, A.R.; E Pessin, J. Insulin signaling pathways in time and space. Trends Cell Biol. 2002, 12, 65–71. [Google Scholar] [CrossRef]
- Stephens, J.M.; Morrison, R.F.; Pilch, P.F. The Expression and Regulation of STATs during 3T3-L1 Adipocyte Differentiation. J. Biol. Chem. 1996, 271, 10441–10444. [Google Scholar] [CrossRef]
- Deng, J.; Hua, K.; Lesser, S.S.; Harp, J.B. Activation of Signal Transducer and Activator of Transcription-3 during Proliferative Phases of 3T3-L1 Adipogenesis. Endocrinology 2000, 141, 2370–2376. [Google Scholar] [CrossRef]
- Rahman, N.; Jeon, M.; Song, H.-Y.; Kim, Y.-S. Cryptotanshinone, a compound of Salvia miltiorrhiza inhibits pre-adipocytes differentiation by regulation of adipogenesis-related genes expression via STAT3 signaling. Phytomedicine 2015, 23, 58–67. [Google Scholar] [CrossRef]
- Floyd, Z.E.; Stephens, J.M. STAT5A Promotes Adipogenesis in Nonprecursor Cells and Associates With the Glucocorticoid Receptor During Adipocyte Differentiation. Diabetes 2003, 52, 308–314. [Google Scholar] [CrossRef]
- Teglund, S.; McKay, C.; Schuetz, E.; van Deursen, J.M.; Stravopodis, D.; Wang, D.; Brown, M.; Bodner, S.; Grosveld, G.; Ihle, J.N. Stat5a and Stat5b Proteins Have Essential and Nonessential, or Redundant, Roles in Cytokine Responses. Cell 1998, 93, 841–850. [Google Scholar] [CrossRef] [PubMed]
- Kim, H.-S.; Sung, H.-Y.; Kim, M.S.; Kim, J.-L.; Kang, M.-K.; Gong, J.-H.; Park, H.-S.; Kang, Y.-H. Oleanolic acid suppresses resistin induction in adipocytes by modulating Tyk-STAT signaling. Nutr. Res. 2013, 33, 144–153. [Google Scholar] [CrossRef] [PubMed]
- Yoshimura, A.; Naka, T.; Kubo, M. SOCS proteins, cytokine signalling and immune regulation. Nat. Rev. Immunol. 2007, 7, 454–465. [Google Scholar] [CrossRef] [PubMed]
- Yoshimura, A.; Ito, M.; Mise-Omata, S.; Ando, M. SOCS: Negative regulators of cytokine signaling for immune tolerance. Int. Immunol. 2021, 33, 711–716. [Google Scholar] [CrossRef]
- Xu, K.; Zhang, X.; Wang, Z.; Hu, Y.; Sinha, R. Epigenome-wide association analysis revealed that SOCS3 methylation influences the effect of cumulative stress on obesity. Biol. Psychol. 2016, 131, 63–71. [Google Scholar] [CrossRef]
- Mori, H.; Hanada, R.; Hanada, T.; Aki, D.; Mashima, R.; Nishinakamura, H.; Torisu, T.; Chien, K.R.; Yasukawa, H.; Yoshimura, A. Socs3 deficiency in the brain elevates leptin sensitivity and confers resistance to diet-induced obesity. Nat. Med. 2004, 10, 739–743. [Google Scholar] [CrossRef]
- Ueki, K.; Tatsuya, K.; Kahn, C.R. Suppressor of Cytokine Signaling 1 (SOCS-1) and SOCS-3 Cause Insulin Resistance through Inhibition of Tyrosine Phosphorylation of Insulin Receptor Substrate Proteins by Discrete Mechanisms. Mol. Cell. Biol. 2004, 24, 5434–5446. [Google Scholar] [CrossRef]
- Steinberg, G.R.; McAinch, A.J.; Chen, M.B.; O’brien, P.E.; Dixon, J.B.; Cameron-Smith, D.; Kemp, B.E. The Suppressor of Cytokine Signaling 3 Inhibits Leptin Activation of AMP-Kinase in Cultured Skeletal Muscle of Obese Humans. J. Clin. Endocrinol. Metab. 2006, 91, 3592–3597. [Google Scholar] [CrossRef]
- Emanuelli, B.; Peraldi, P.; Filloux, C.; Chavey, C.; Freidinger, K.; Hilton, D.J.; Hotamisligil, G.S.; Van Obberghen, E. SOCS-3 Inhibits Insulin Signaling and Is Up-regulated in Response to Tumor Necrosis Factor-α in the Adipose Tissue of Obese Mice. J. Biol. Chem. 2001, 276, 47944–47949. [Google Scholar] [CrossRef]
- Shi, H.; Cave, B.; Inouye, K.; Bjørbæk, C.; Flier, J.S. Overexpression of Suppressor of Cytokine Signaling 3 in Adipose Tissue Causes Local but Not Systemic Insulin Resistance. Diabetes 2006, 55, 699–707. [Google Scholar] [CrossRef]
- Zhang, X.-J.; Wang, P.-X.; Zhang, P.; Li, H. Reply to: “Interferon regulatory factor 9 plays a dual function in health and disease”. J. Hepatol. 2015, 62, 1447–1448. [Google Scholar] [CrossRef] [PubMed][Green Version]
- Hashimoto, T.; Hirano, K. Effects of mifepristone on adipocyte differentiation in mouse 3T3-L1 cells. Cell. Mol. Biol. Lett. 2024, 29, 1–28. [Google Scholar] [CrossRef] [PubMed]
- Lee, C.W.; Seo, J.Y.; Kim, S.-L.; Lee, J.; Choi, J.W.; Park, Y.I. Corn silk maysin ameliorates obesity in vitro and in vivo via suppression of lipogenesis, differentiation, and function of adipocytes. Biomed. Pharmacother. 2017, 93, 267–275. [Google Scholar] [CrossRef]
- Love, M.I.; Huber, W.; Anders, S. Moderated estimation of fold change and dispersion for RNA-seq data with DESeq2. Genome Biol. 2014, 15, 550. [Google Scholar] [CrossRef]
- Chen, H.; Boutros, P.C. VennDiagram: A package for the generation of highly-customizable Venn and Euler diagrams in R. BMC Bioinform. 2011, 12, 35. [Google Scholar] [CrossRef]
- Langfelder, P.; Horvath, S. WGCNA: An R package for weighted correlation network analysis. BMC Bioinform. 2008, 9, 559. [Google Scholar] [CrossRef]
- Yu, G.; Wang, L.-G.; Han, Y.; He, Q.-Y. clusterProfiler: An R Package for Comparing Biological Themes Among Gene Clusters. OMICS J. Integr. Biol. 2012, 16, 284–287. [Google Scholar] [CrossRef]






| Gene | Forward Primer (5′–3′) | Reverse Primer (5′–3′) |
|---|---|---|
| JAK1 | GAAGTGATGGTGACTGGGAATCT | TTGTTCCACTCTTCCCGGATCTT |
| TYK2 | ATGTCTGGTCCTTCGGGG TG | ATGAGATGATAGACCTCACAGGGAC |
| STAT3 | CTCTTGGGACCTGGTGTGAATTA | GCTCCCGCTCCTTACTGATAAAG |
| JAK3 | GACCCTCACTTCCTGCTGTATC | TGTCAGCAGGGATCTTGTGAAAT |
| STAT2 | CAGTTGGCAGTTCTCCTCCTATG | ATGCGTCCATCATTCCAGAGATC |
| SOCS3 | TCGCCACCTACTGAACCCTC | TGGTCCAGGAACTCCCGAAT |
| STAT5b | CACAGCTCCAGAACACGTATGA | CTGGTTGATCTGGAGGTGTTTCT |
| IRF9 | GTGGTGCATGAGATCCAGGT | AGTGGGTCAGGTCTGGGAAA |
| PIKfyve | ATGGCCACAGATGACAAGAGTTCC | CAGACTGTGTTCTTGAAGGG |
| CTTN | TGGATAAGTCAGCTGTCGGC | TACTTGCCGCCAAAACCACT |
| GAPDH | AGAAGGCTGGGGCTCATTTG | AGGGGCCATCCACAGTCTTC |
Disclaimer/Publisher’s Note: The statements, opinions and data contained in all publications are solely those of the individual author(s) and contributor(s) and not of MDPI and/or the editor(s). MDPI and/or the editor(s) disclaim responsibility for any injury to people or property resulting from any ideas, methods, instructions or products referred to in the content. |
© 2024 by the authors. Licensee MDPI, Basel, Switzerland. This article is an open access article distributed under the terms and conditions of the Creative Commons Attribution (CC BY) license (https://creativecommons.org/licenses/by/4.0/).
Share and Cite
Zhao, Y.; Wang, X.; Teng, H.; Zhao, T.; Nadembega, W.M.C.; Fan, X.; Zhang, W.; Fan, B.; Chi, Y.; Zhao, Y.; et al. Weighted Gene Co-Expression Network Based on Transcriptomics: Unravelling the Differentiation Dynamics of 3T3-L1 Preadipocytes and the Regulatory Mechanism of Protopanaxatriol. Int. J. Mol. Sci. 2024, 25, 12254. https://doi.org/10.3390/ijms252212254
Zhao Y, Wang X, Teng H, Zhao T, Nadembega WMC, Fan X, Zhang W, Fan B, Chi Y, Zhao Y, et al. Weighted Gene Co-Expression Network Based on Transcriptomics: Unravelling the Differentiation Dynamics of 3T3-L1 Preadipocytes and the Regulatory Mechanism of Protopanaxatriol. International Journal of Molecular Sciences. 2024; 25(22):12254. https://doi.org/10.3390/ijms252212254
Chicago/Turabian StyleZhao, Yaru, Xv Wang, Hongbo Teng, Tianyi Zhao, Wendyam Marie Christelle Nadembega, Xinhua Fan, Wenxin Zhang, Bowen Fan, Yuye Chi, Yan Zhao, and et al. 2024. "Weighted Gene Co-Expression Network Based on Transcriptomics: Unravelling the Differentiation Dynamics of 3T3-L1 Preadipocytes and the Regulatory Mechanism of Protopanaxatriol" International Journal of Molecular Sciences 25, no. 22: 12254. https://doi.org/10.3390/ijms252212254
APA StyleZhao, Y., Wang, X., Teng, H., Zhao, T., Nadembega, W. M. C., Fan, X., Zhang, W., Fan, B., Chi, Y., Zhao, Y., & Liu, S. (2024). Weighted Gene Co-Expression Network Based on Transcriptomics: Unravelling the Differentiation Dynamics of 3T3-L1 Preadipocytes and the Regulatory Mechanism of Protopanaxatriol. International Journal of Molecular Sciences, 25(22), 12254. https://doi.org/10.3390/ijms252212254

