Transcriptome-Based Spatiotemporal Analysis of Drought Response Mechanisms in Two Distinct Peanut Cultivars
Abstract
1. Introduction
2. Results
2.1. Morphological Characteristics and Water Content of Shoot
2.2. Physiological and Biochemical Characteristics of Peanut Shoots
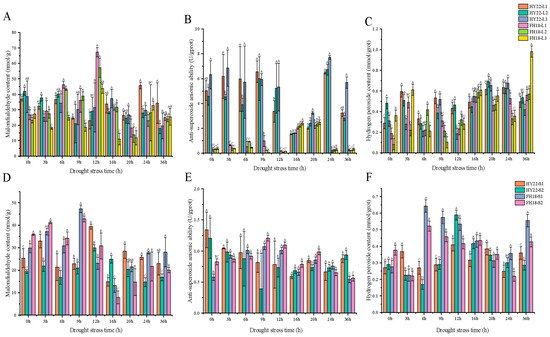
2.2.1. Membrane and ROS System Damage
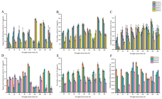
2.2.2. Antioxidant Enzyme
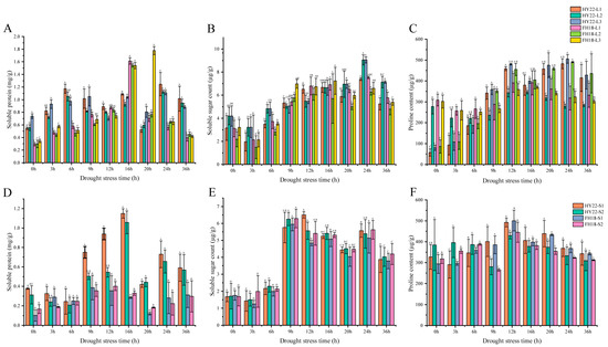
2.2.3. Osmotic Adjustments
2.3. Anatomical Structures of the Peanut Shoots
2.4. Chlorophyll Fluorescence Analysis
2.5. Transcription Analysis of Peanut Shoots
2.5.1. RNA Sample Quality Monitoring
2.5.2. Analysis of Differential Gene Expression
2.6. Kyoto Encyclopedia of Genes and Genomes (KEGG) Enrichment Analysis of Differentially Expressed Genes
2.7. Analysis of Weighted Gene Co-Expression Network Analyses (WGGNA) Under Drought Stress
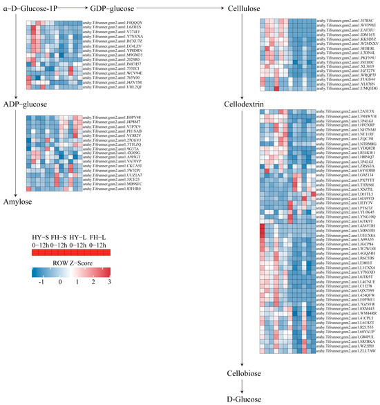
2.8. Pathway Changes in Peanut Shoots in Response to Drought Stress
3. Discussion
3.1. Effects of Drought Stress on the Morphological Characteristics and Water Content of Peanut
3.2. Effects of Drought Stress on Shoot Physiology, Biochemistry, and Regulation Mechanisms
3.3. Effects of Drought Stress on Peanut Shoot Anatomy Structures
3.4. Effects of Drought Stress on Peanut Photosynthetic Regulation Mechanisms
4. Materials and Methods
4.1. Materials and Experimental Design
4.2. Drought-Related Indicators
4.3. Transcript Sequencing of Drought-Stressed Plant Parts
4.3.1. RNA Extraction, cDNA Library Construction, and Sequencing
4.3.2. Weighted Correlation Network Analysis
4.3.3. qRT-PCR Analysis
4.4. Statistical Analysis
5. Conclusions
Supplementary Materials
Author Contributions
Funding
Institutional Review Board Statement
Informed Consent Statement
Data Availability Statement
Conflicts of Interest
References
- Zhang, Z.M.; Hu, W.G.; Xu, T.T.; Gao, X.H. The Advantage Analysis and Development of the Peanut Producti on of China. J. Peanut Sci. 2005, 34, 6–10. [Google Scholar]
- Devi, M.J.; Sinclair, T.R.; Vadez, V.; Shekoofa, A.; Puppala, N. Strategies to Enhance Drought Tolerance in Peanut and Molecular Marker for Crop Improvement. In Genomics Assisted Breeding of Crops for Abiotic Stress Tolerance, Vol. II, Sustainable Development and Biodiversity 21; Rajpal, V.R., Sehgal, D., Kumar, A., Raina, S.N., Eds.; Springer Nature: Cham, Switzerland, 2019; pp. 131–143. ISBN 978-3-319-99572-4. [Google Scholar] [CrossRef]
- Xie, M.H.; Chen, H.L.; Zhang, G.L.; Lin, L.L.; Su, W.H. Effects of Temperature, Soil Moisture and Sowing Depth on Peanut Seed Germination and Seedling Growth. J. Peanut Sci. 2017, 46, 52–59. [Google Scholar]
- Wu, L.X.; Ding, X.X.; Li, P.W.; Du, X.H.; Zhou, H.Y.; Bai, Y.Z.; Zhang, L.X. Aflatoxin Contamination of Peanuts at Harvest in China from 2010 to 2013 and its Relationship with Climatic Conditions. Food Control 2016, 60, 117–123. [Google Scholar] [CrossRef]
- He, X.S.; Wang, Y.J.; Xu, L.C.; Gong, C.; Yu, Y.C. Effects of Drought Stress on Leaf Anatomical Structure of Different Camellia oleifera Cultivars. J. Cent. South Univ. For. Technol. 2020, 40, 1–17. [Google Scholar] [CrossRef]
- Liu, X.; Su, L.; Li, L.; Zhang, Z.; Li, X.; Liang, Q.; Li, L. Transcriptome Profiling Reveals Characteristics of Hairy Root and the Role of AhGLK1 in Response to Drought Stress and Post-Drought Recovery in Peanut. BMC Genom. 2023, 24, 119. [Google Scholar] [CrossRef]
- Wang, S.; Zheng, J.; Wang, Y.; Yang, Q.; Chen, T.; Chen, Y.; Chi, D.; Xia, G.; Siddique, K.H.M.; Wang, T. Photosynthesis, Chlorophyll Fluorescence, and Yield of Peanut in Response to Biochar Application. Front. Plant Sci. 2021, 12, 650432. [Google Scholar] [CrossRef]
- Zhao, Y.; Du, Q.; Wang, H.J.; Li, Y.J.; Zhao, S.L.; Jiang, C.J.; Wang, X.G.; Wang, J.; Zhao, X.H.; Yu, H.Q. Identification, Screening and Physiological Changes of Drought Resistance of Peanut Varieties. In China Crop Society—2015 Academic Annual Meeting Paper Abstracts Collection; The Crop Science Society of China: Beijing, China, 2015. [Google Scholar]
- Cao, Y.Q.; Li, X.H.; Lu, J.; Zhang, R.N. Analysis of Drought Characteristics of Maize Growth Period in Liaoning Province Based on SPEI. Acta Ecol. Sin. 2021, 41, 1–13. [Google Scholar]
- Bangar, P.; Chaudhury, A.; Tiwari, B.; Kumar, S.; Kumari, R.; Bhat, K.V. Morphophysiological and Biochemical Response of Mungbean [Vigna radiata (L.) Wilczek] Varieties at Different Developmental Stages under Drought Stress. Turk. J. Biol. 2019, 43, 58–69. [Google Scholar] [CrossRef]
- Li, Q.; Gao, Y.; Hamani, A.K.M.; Fu, Y.; Liu, J.; Wang, H.; Wang, X. Effects of Warming and Drought Stress on the Coupling of Photosynthesis and Transpiration in Winter Wheat (Triticum aestivum L.). Appl. Sci. 2023, 13, 2759. [Google Scholar] [CrossRef]
- Pratt, R.B.; Jacobsen, A.L. Conflicting Demands on Angiosperm Xylem: Tradeoffs among Storage, Transport and Biomechanics. Plant Cell Environ. 2017, 40, 897–913. [Google Scholar] [CrossRef]
- Banik, P.; Zeng, W.; Tai, H.; Bizimungu, B.; Tanino, K. Effects of Drought Acclimation on Drought Stress Resistance in Potato (Solanum tuberosum L.) Genotypes. Environ. Exp. Bot. 2016, 126, 76–89. [Google Scholar] [CrossRef]
- Koch, G.; Rolland, G.; Dauzat, M.; Bédiée, A.; Baldazzi, V.; Bertin, N.; Guédon, Y.; Granier, C. Leaf Production and Expansion: A Generalized Response to Drought Stresses from Cells to Whole Leaf Biomass—A Case Study in the Tomato Compound Leaf. Plants 2019, 8, 409. [Google Scholar] [CrossRef] [PubMed]
- Sun, L.; Tang, B.; Gao, R. Response and Adaptability of Anatomical Structure of Plant Stem to the Arid Environment. For. Investig. Des. 2016, 2, 43–46. (In Chinese) [Google Scholar]
- Li, Y.; Liu, Y.; Jin, L.; Peng, R. Crosstalk between Ca2+ and Other Regulators Assists Plants in Responding to Abiotic Stress. Plants 2022, 11, 1351. [Google Scholar] [CrossRef]
- Ren, H.L.; Zhu, X.; Zhang, F.Y.; Zhang, B.X.; Wang, J.J.; Wang, J.S.; Wu, J.J.; Wang, G.J.; Qiu, L.J. Effect of Drought Stress and Research Progress of Drought Resistance. Mol. Plant Breed. 2024; on line first. (In Chinese) [Google Scholar]
- Yang, Y.J.; Bi, M.-H.; Nie, Z.F.; Jiang, H.; Liu, X.D.; Fang, X.W.; Brodribb, T.J. Evolution of Stomatal Closure to Optimize Water-Use Efficiency in Response to Dehydration in Ferns and Seed Plants. New Phytol. 2021, 230, 2001–2010. [Google Scholar] [CrossRef]
- Kalaji, H.M.; Schansker, G.; Ladle, R.J. Frequently Asked Questions About in Vivo Chlorophyll Fluorescence: Practical Issues. Photosynth. Res. 2014, 122, 121–158. [Google Scholar] [CrossRef]
- Liang, G.; Bu, J.; Zhang, S.; Jing, G.; Zhang, G.; Liu, X. Effects of Drought Stress on the Photosynthetic Physiological Parameters of Populus × Euramericana “Neva”. J. For. Res. 2019, 30, 409–416. [Google Scholar] [CrossRef]
- Dai, L.H.; Liu, M.J.; Cheng, B.; Zhang, Z.M.; Kang, T.; Dong, H.; Ci Qin, F.F.; Yu, Q.G. Effect of Drought on Development and Photosynthate Accumulation of Peanut. J. Peanut Sci. 2014, 43, 6. [Google Scholar] [CrossRef]
- Efeoğlu, B.; Ekmekçi, Y.; Çiçek, N. Physiological Responses of Three Maize Cultivars to Drought Stress and Recovery. S. Afr. J. Bot. 2009, 75, 34–42. [Google Scholar] [CrossRef]
- Lata, C.; Muthamilarasan, M.; Prasad, M. Drought Stress Responses and Signal Transduction in Plants. In Elucidation of Abiotic Stress Signaling in Plants; Springer: New York, NY, USA, 2015; pp. 195–225. ISBN 9781493925391. [Google Scholar]
- Xu, Y.; Chen, J.L.; Chen, Y.M.; Li, L.L.; Li, H.M.; Qin, X.M. Transcriptome and MiRNA Sequencing of Peanut and Related Genes Expression Under Drought Stress. Guizhou Agric. Sci. 2021, 49, 1–9. (In Chinese) [Google Scholar]
- Wang, J.; Yu, Y.; Jiang, C.; Sun, Z.; Wang, X.; Wang, Z.; Ren, J.; Wang, Z.; Wang, X.; Yang, Z.; et al. Comparative Analysis of Physiology-Anatomy and Transcriptome-Metabolome Involving Acute Drought Stress Response of Root between Two Distinct Peanut Cultivars at Seedling Stage. Environ. Exp. Bot. 2023, 214, 105442. [Google Scholar] [CrossRef]
- Taleshi, K.; Osoli, N. Influence of drought stress, vermicompost and N fertilizer on safflower leaves antioxidant enzymes activity. Agric. Biol. Sci. 2015, 55–60. [Google Scholar] [CrossRef]
- Bu, R.; Zhang, H.; Zhang, S.; Wang, L.; Peng, C.; Zhao, X.; Zhang, X.; Xie, J. Silicon Alleviates Autotoxicity by Regulating Membrane Lipid Peroxidation and Improving Photosynthetic Efficiency in Cucumber Seedlings (Cucumis sativus L.). Sci. Hortic. 2024, 325, 112692. [Google Scholar] [CrossRef]
- Zhang, L.X.; Su, M.; Ma, T.; Ma, X.Y.; Yan, X.Q.; Peng, X.J.; Chen, S.Y.; Cheng, L.Q.; Liu, G.S. Cloning and Analysis of the Δ1-Pyrroline-5-Carboxylate Synthetase (LcP5CS1) from Leymus Chinensis. Acta Prataculturae Sin. 2013, 22, 197–204. [Google Scholar] [CrossRef]
- Sui, Z.; Luo, J.; Yao, R.; Huang, C.; Zhao, Y.; Kong, L. Functional Characterization and Correlation Analysis of Phenylalanine Ammonia-Lyase (PAL) in Coumarin Biosynthesis from Peucedanum praeruptorum Dunn. Phytochemistry 2019, 158, 35–45. [Google Scholar] [CrossRef]
- Malinova, I.; Alseekh, S.; Feil, R.; Fernie, A.R.; Baumann, O.; Schöttler, M.A.; Lunn, J.E.; Fettke, J. Starch Synthase 4 and Plastidal Phosphorylase Differentially Affect Starch Granule Number and Morphology. Plant Physiol. 2017, 174, 73–85. [Google Scholar] [CrossRef]
- Fan, Y.; Lin, S.; Li, T.; Shi, F.; Shan, G.; Zeng, F. The Plasmodesmata-Located β-1, 3-Glucanase Enzyme PdBG4 Regulates Trichomes Growth in Arabidopsis thaliana. Cells 2022, 11, 2856. [Google Scholar] [CrossRef]
- Gorka, M.; Golbeck, J.H. Generating Dihydrogen by Tethering an [FeFe] Hydrogenase via a Molecular Wire to the A1A/A1B Sites of Photosystem I. Photosynth. Res. 2020, 143, 155–163. [Google Scholar] [CrossRef]
- Chen, H.; Chen, G.; Li, H.Y. Progress of Genetic Engineering Researches on Lipid Biosynthesis of Oil Crop. J. Jilin Agric. Univ. 2012, 34, 198–203. [Google Scholar]
- Henry, R.J.; Furtado, A.; Rangan, P. Pathways of Photosynthesis in Non-Leaf Tissues. Biology 2020, 9, 438. [Google Scholar] [CrossRef]
- Wang, J.; Sun, Z.X.; Tian, L.; Sun, W.; Wang, X.N.; Wang, Z.H.; Wang, Z.Y.; Li, Z.; Liu, W.; Ma, Q.C.; et al. Transcriptome-metabolome and Anatomy Conjoint Analysis of Vital Component Change of Photosynthesis of Foxtail millet under Different Drought Conditions. J. Integr. Agric. 2024. [Google Scholar] [CrossRef]
- Liu, Y.H.; Shen, Y.; Chen, Z.D. Identification and Evaluation of Drought Resistance of Peanut Germplasm at Seedling Stage. Jiangsu Agric. Sci. 2014, 42, 108–111. (In Chinese) [Google Scholar]
- Wang, Z.Q.; Huang, H.; Wang, H.; Peňuelas, J.; Niinemets, Ü.; Niklas, K.J.; Li, Y.; Xie, J.B.; Wright, I.J. Leaf Water Content Contributes to Global Leaf Trait Relationships. Nat. Commun. 2022, 13, 5525. [Google Scholar] [CrossRef] [PubMed]
- Akter, N.; Brishty, T.A.; Karim, M.A.; Ahmed, M.J.U.; Islam, M.R. Leaf Water Status and Biochemical Adjustments as a Mechanism of Drought Tolerance in Two Contrasting Wheat (Triticum aestivum L.) Varieties. Acta Physiol. Plant 2023, 45, 50. [Google Scholar] [CrossRef]
- Meher; Shivakrishna, P.; Ashok Reddy, K.; Manohar Rao, D. Effect of PEG-6000 Imposed Drought Stress on RNA Content, Relative Water Content (RWC), and Chlorophyll Content in Peanut Leaves and Roots. Saudi J. Biol. Sci. 2018, 25, 285–289. [Google Scholar] [CrossRef]
- Guo, M.X.; Liu, J.J.; Hou, L.; Zhang, X.T.; Liu, H.X. Research Progress on the Production and Clearance Mechanisms of Reactive Oxygen Species in Plants. Sci. Technol. Vis. 2021, 104–106. [Google Scholar] [CrossRef]
- Wu, Y.; Gao, H.C.; Zhang, B.C.; Zhang, H.L.; Wang, Q.W.; Liu, X.L.; Luan, X.Y.; Ma, Y.S. Effects of 24-Brassinolide on the Fertility, Physiological Characteristics and Cell Ultra-Structure of Soybean Under Saline-Alkali Stress. Sci. Agric. Sin. 2017, 50, 811–821. [Google Scholar] [CrossRef]
- Ding, H.; Zhang, Z.M.; Xu, Y.; Zhang, G.C.; Guo, Q.; Qin, F.F.; Dai, L.X. Physiological and Transcriptional Regulation Mechanisms of Nitrogen Alleviating Drought Stress in Peanut. Acta Agron. Sin. 2023, 49, 225–238. [Google Scholar]
- Iker, H.; Cela, J.; Alegre, L.; Munné-Bosch, S. Antioxidant Defenses Against Drought Stress. In Plant Responses to Drought Stress; Aroca, R., Ed.; Springer: Berlin/Heidelberg, Germany, 2012; pp. 231–258. ISBN 978-3-642-32652-3. [Google Scholar] [CrossRef]
- Li, X.; Zhong, Y.; Pang, X.; Yuan, Y.; Liu, Y.; Zhang, Z. Trypsin and Ascorbic Acid Have a Synergistic Effect on the Quality of Apple Processing by Protecting Apple Cells from Oxidative Damage. J. Food Biochem. 2018, 42, e12582. [Google Scholar] [CrossRef]
- Sofo, A.; Cicco, N.; Paraggio, M.; Scopa, A. Regulation of the Ascorbate-Glutathione Cycle in Plants Under Drought Stress. In Ascorbate-Glutathione Pathway and Stress Tolerance in Plants; Anjum, N.A., Chan, M.-T., Umar, S., Eds.; Springer: Dordrecht, The Netherlands, 2010; pp. 137–189. ISBN 978-90-481-9403-2. [Google Scholar] [CrossRef]
- Mahmood, Q.; Ahmad, R.; Kwak, S.-S.; Rashid, A.; Anjum, N.A. Ascorbate and Glutathione: Protectors of Plants in Oxidative Stress. In Ascorbate-Glutathione Pathway and Stress Tolerance in Plants; Anjum, N.A., Chan, M.-T., Umar, S., Eds.; Springer: Dordrecht, The Netherlands, 2010; pp. 209–229. ISBN 978-90-481-9403-2. [Google Scholar] [CrossRef]
- Tzafrir, I.; Pena-Muralla, R.; Dickerman, A.; Berg, M.; Rogers, R.; Hutchens, S.; Sweeney, T.C.; McElver, J.; Aux, G.; Patton, D.; et al. Identification of Genes Required for Embryo Development in Arabidopsis. Plant Physiol. 2004, 135, 1206–1220. [Google Scholar] [CrossRef]
- Marty, L.; Siala, W.; Schwarzländer, M.; Fricker, M.D.; Wirtz, M.; Sweetlove, L.J.; Meyer, Y.; Meyer, A.J.; Reichheld, J.-P.; Hell, R. The NADPH-Dependent Thioredoxin System Constitutes a Functional Backup for Cytosolic Glutathione Reductase in Arabidopsis. Proc. Natl. Acad. Sci. USA 2009, 106, 9109–9114. [Google Scholar] [CrossRef] [PubMed]
- Huang, H.X.; Yang, Q.Q.; Cui, P.; Lu, P.; Han, G.J. Changes in Morphological and Physiological Characteristics of Gymnocarpos przewalskii Roots in Response to Water Stress. Acta Pratacult. Sin. 2021, 30, 197–207. [Google Scholar] [CrossRef]
- Zhu, G.L.; Cao, Z.Z. Free Proline in Pollen and Its Physiological Function. Plant Physiol. Commun. 1985, 4, 7–12. [Google Scholar]
- Deng, G.; Liang, J.; Xu, D.; Long, H.; Pan, Z.; Yu, M. The Relationship between Proline Content, the Expression Level of P5CS (Δ1-Pyrroline-5-Carboxylate Synthetase), and Drought Tolerance in Tibetan Hulless Barley (Hordeum vulgare Var. Nudum). Russ. J. Plant Physiol. 2013, 60, 693–700. [Google Scholar] [CrossRef]
- Goharrizi, K.J.; Baghizadeh, A.; Karami, S.; Nazari, M.; Afroushteh, M. Expression of the W36, P5CS, P5CR, MAPK3, and MAPK6 Genes and Proline Content in Bread Wheat Genotypes under Drought Stress. Cereal Res. Commun. 2022, 51, 545–556. [Google Scholar] [CrossRef]
- Székely, G.; Ábrahám, E.; Cséplő, Á.; Rigó, G.; Zsigmond, L.; Csiszár, J.; Ayaydin, F.; Strizhov, N.; Jásik, J.; Schmelzer, E.; et al. Duplicated P5CS Genes of Arabidopsis Play Distinct Roles in Stress Regulation and Developmental Control of Proline Biosynthesis. Plant J. 2008, 53, 11–28. [Google Scholar] [CrossRef]
- Ghosh, D.; Sen, S.; Mohapatra, S. Modulation of Proline Metabolic Gene Expression in Arabidopsis thaliana under Water-Stressed Conditions by a Drought-Mitigating Pseudomonas putida Strain. Ann. Microbiol. 2017, 67, 655–668. [Google Scholar] [CrossRef]
- Kamruzzaman, M.; Beyene, M.A.; Siddiqui, M.N.; Ballvora, A.; Léon, J.; Naz, A.A. Pinpointing Genomic Loci for Drought-Induced Proline and Hydrogen Peroxide Accumulation in Bread Wheat under Feld Conditions. BMC Plant Biol. 2022, 22, 584. [Google Scholar] [CrossRef]
- Giberti, S.; Funck, D.; Forlani, G. D1-Pyrroline-5-Carboxylate Reductase from Arabidopsis Thaliana: Stimulation or Inhibition by Chloride Ions and Feedback Regulation by Proline Depend on Whether NADPH or NADH Acts as Co-Substrate. New Phytol. 2014, 20, 911–919. [Google Scholar] [CrossRef]
- Verslues, P.E.; Kim, Y.-S.; Zhu, J.-K. Altered ABA, Proline and Hydrogen Peroxide in an Arabidopsis Glutamate:Glyoxylate Aminotransferase Mutant. Plant Mol. Biol. 2007, 64, 205–217. [Google Scholar] [CrossRef]
- Sharma, S.; Verslues, P.E. Mechanisms Independent of Abscisic Acid (ABA) or Proline Feedback Have a Predominant Role in Transcriptional Regulation of Proline Metabolism during Low Water Potential and Stress Recovery: Regulation of Proline Metabolism during Low Water Potential and Recovery. Plant Cell Environ. 2010, 33, 1838–1851. [Google Scholar] [CrossRef] [PubMed]
- Sharma, S.; Villamor, J.G.; Verslues, P.E. Essential Role of Tissue-Specific Proline Synthesis and Catabolism in Growth and Redox Balance at Low Water Potential. Plant Physiol. 2011, 157, 292–304. [Google Scholar] [CrossRef] [PubMed]
- Ren, J.Y.; Wang, J.; Ai, X.; Zhao, S.L.; Li, R.Y.; Jiang, C.J.; Zhao, X.H.; Yin, D.M.; Yu, H.Q. Physiological Response of Peanut at Seedling Stage under Drought Stress. Chin. J. Oil Crop Sci. 2022, 44, 138–146. [Google Scholar] [CrossRef]
- Wang, Y.Z.; Han, X.Y.; Zhang, J.C.; Li, Z.C.; Liu, H.; Huo, X.L.; Gao, X.P. Changes in the Contents of Some Osmoprotectants in Grape Leaves under Water Stress. Acta Agric. Boreali-Sin. 2003, 18, 72–75. [Google Scholar]
- Xu, W.; Cui, K.; Xu, A.; Nie, L.; Huang, J.; Peng, S. Drought Stress Condition Increases Root to Shoot Ratio via Alteration of Carbohydrate Partitioning and Enzymatic Activity in Rice Seedlings. Acta Physiol. Plant 2015, 37, 9. [Google Scholar] [CrossRef]
- Dien, D.C.; Thu, T.T.P.; Moe, K.; Yamakawa, T. Proline and Carbohydrate Metabolism in Rice Varieties (Oryza sativa L.) under Various Drought and Recovery Conditions. Plant Physiol. Rep. 2019, 24, 376–387. [Google Scholar] [CrossRef]
- Rosa, M.; Prado, C.; Podazza, G.; Interdonato, R.; González, J.A.; Hilal, M.; Prado, F.E. Soluble Sugars—Metabolism, Sensing and Abiotic Stress: A Complex Network in the Life of Plants. Plant Signal. Behav. 2009, 4, 388–393. [Google Scholar] [CrossRef]
- Ai, Y.F.; Chen, G.S.; Zhong, C.F.; Ke, Y.Q. Effects of Drought Stress on Moisture Condition and Osmotic Regulation Substances of Pennisetum Sinese Roxb Seedlings. Jiangsu Agric. Sci. 2015, 43, 344–347. [Google Scholar] [CrossRef]
- Kulkarni, M.; Schneider, B.; Raveh, E.; Tel-Zur, N. Leaf Anatomical Characteristics and Physiological Responses to Short-Term Drought in Ziziphus mauritiana (Lamk.). Sci. Hortic. 2010, 124, 316–322. [Google Scholar] [CrossRef]
- Martínez-Vilalta, J.; Poyatos, R.; Aguadé, D.; Retana, J.; Mencuccini, M. A New Look at Water Transport Regulation in Plants. New Phytol. 2014, 204, 105–115. [Google Scholar] [CrossRef]
- Qaderi, M.M.; Martel, A.B.; Dixon, S.L. Environmental factors influence plant vascular system and water regulation. Plants 2019, 8, 65. [Google Scholar] [CrossRef] [PubMed]
- Köcher, P.; Horna, V.; Leuschner, C. Environmental Control of Daily Stem Growth Patterns in Five Temperate Broad-Leaved Tree Species. Tree Physiol. 2012, 32, 1021–1032. [Google Scholar] [CrossRef] [PubMed]
- Patel, V.R.; Pramod, S.; Rao, K.S. Cambial Activity, Annual Rhythm of Xylem Production in Relation to Phenology and Climatic Factors and Lignification Pattern during Xylogenesis in Drum-Stick Tree (Moringa oleifera). Flora 2014, 209, 556–566. [Google Scholar] [CrossRef]
- Barrios-Masias, F.H.; Knipfer, T.; McElrone, A.J. Differential Responses of Grapevine Rootstocks to Water Stress Are Associated with Adjustments in Fine Root Hydraulic Physiology and Suberization. J. Exp. Bot. 2015, 66, 6069–6078. [Google Scholar] [CrossRef] [PubMed]
- Li, H.Y.; Li, Z.Y.; Shi, W.G.; Li, X.Y.; Liu, L. Leaf Anatomic Indexes and the Relations with Drought Resistance of the Six Forage of Leguminosae. Acta Bot. Boreai-Occident. Sin. 2010, 30, 1989–1994. [Google Scholar]
- Yao, Y.C.; Gao, X.H.; Cheng, J.H. Study on Identification of Drought-Resistance of Several Apple Species. VII. Changes of the growth and the leaf morphological character of young apple trees under the soil drought. J. Beijing Agric. Coll. 2001, 16, 16–21. [Google Scholar] [CrossRef]
- Li, G.-H.; Wan, Y.-S.; Liu, F.-Z.; Zhang, K. Morphological and Physiological Traits of Root in Different Drought Resistant Peanut Cultivars. Zuo Wu Xue Bao 2014, 40, 531. [Google Scholar] [CrossRef]
- Cai, Z.X.; Chen, Q.H.; Ruan, X.R.; Lian, F.S.; Zou, S.Q. Effect of Drought Stress on Chlorophyll Fluorescence Parameters and Physiological and Biochemical Indicators of Gradenia jasminoides. Subtrop. Agric. Res. 2023, 19, 179–187. [Google Scholar] [CrossRef]
- Wang, K.L.; Gao, Y.Z.; Li, S.; Zhang, M.L.; Wu, Z.H.; Liu, L.T.; Sun, H.C.; Li, C.D.; Zhang, L.J. Response of Leaf Stomata and Photosynthetic Parameters to Short-Term Drought Stress in Cotton (Gossypium hirsutum L.). Chin. J. Eco-Agric. 2019, 27, 901–907. [Google Scholar] [CrossRef]
- Luo, J.; Zhang, M.Q.; Lin, Y.Q.; Zhang, H.; Chen, R.K. Studies on the Relationship of Chlorophyll Fluorescence Characters and Drought Tolerance in Seedling of Sugarcane Under Water Stress. Sci. Agric. Sin. 2004, 37, 1718–1721. [Google Scholar] [CrossRef]
- Yi, X.; Hargett, S.R.; Frankel, L.K.; Bricker, T.M. The PsbQ Protein Is Required in Arabidopsis for Photosystem II Assembly/Stability and Photoautotrophy under Low Light Conditions. J. Biol. Chem. 2006, 281, 26260–26267. [Google Scholar] [CrossRef] [PubMed]
- De Las Rivas, J.; Heredia, P.; Roman, A. Oxygen-Evolving Extrinsic Proteins (PsbO,P,Q,R): Bioinformatic and Functional Analysis. Biochim. Biophys. Acta 2007, 1767, 575–582. [Google Scholar] [CrossRef] [PubMed]
- Suorsa, M.; Sirpiö, S.; Paakkarinen, V.; Kumari, N.; Holmström, M.; Aro, E.-M. Two Proteins Homologous to PsbQ Are Novel Subunits of the Chloroplast NAD(P)H Dehydrogenase. Plant Cell Physiol. 2010, 51, 877–883. [Google Scholar] [CrossRef] [PubMed]
- Yabuta, S.; Ifuku, K.; Takabayashi, A.; Ishihara, S.; Ido, K.; Ishikawa, N.; Endo, T.; Sato, F. Three PsbQ-like Proteins Are Required for the Function of the Chloroplast NAD(P)H Dehydrogenase Complex in Arabidopsis. Plant Cell Physiol. 2010, 51, 866–876. [Google Scholar] [CrossRef]
- Xiao, Y.; Huang, G.; You, X.; Zhu, Q.; Wang, W.; Kuang, T.; Han, G.; Sui, S.-F.; Shen, J.-R. Structural Insights into Cyanobacterial Photosystem II Intermediates Associated with Psb28 and Tsl0063. Nat. Plants 2021, 7, 1132–1142. [Google Scholar] [CrossRef]
- Martin, C.E.; Mas, E.J.; Lu, C.; Ong, B.L. The Photosynthetic Pathway of the Roots of twelve epiphytic orchids with CAM Leaves. Photosynthetica 2010, 48, 42–50. [Google Scholar] [CrossRef]
- Nutbeam, A.R.; Duffus, C.M. Evidence for C4 Photosynthesis in Barley Pericarp Tissue. Biochem. Biophys. Res. Commun. 1976, 70, 1198–1203. [Google Scholar] [CrossRef]
- Hibberd, J.M.; Quick, W.P. Characteristics of C4 Photosynthesis in Stems and Petioles of C3 Flowering Plants. Nature 2002, 415, 451–454. [Google Scholar] [CrossRef]
- Jia, S.; Lv, J.; Jiang, S.; Liang, T.; Liu, C.; Jing, Z. Response of Wheat Ear Photosynthesis and Photosynthate Carbon Distribution to Water Deficit. Photosynthetica 2015, 53, 95–109. [Google Scholar] [CrossRef]
- Rangan, P.; Furtado, A.; Henry, R.J. New Evidence for Grain Specific C4 Photosynthesis in Wheat. Sci. Rep. 2016, 6, 31721. [Google Scholar] [CrossRef]
- Sui, X.; Shan, N.; Hu, L.; Zhang, C.; Yu, C.; Ren, H.; Turgeon, R.; Zhang, Z. The Complex Character of Photosynthesis in Cucumber Fruit. J. Exp. Bot. 2017, 68, 1625–1637. [Google Scholar] [CrossRef] [PubMed]
- Pedersen, O. Jack of All Trades—C4 Photosynthesis, CAM and HCO3− Use in the Same Tissue. A Commentary on: “Structural Basis for C4 Photosynthesis without Kranz Anatomy in Leaves of the Submerged Freshwater Plant Ottelia Alismoides”. Ann. Bot. 2020, 125, iv. [Google Scholar] [CrossRef] [PubMed]
- Rivera-Amado, C.; Trujillo-Negrellos, E.; Molero, G.; Reynolds, M.P.; Sylvester-Bradley, R.; Foulkes, M.J. Optimizing Dry-Matter Partitioning for Increased Spike Growth, Grain Number and Harvest Index in Spring Wheat. Field Crops Res. 2019, 240, 154–167. [Google Scholar] [CrossRef]
- AuBuchon-Elder, T.; Coneva, V.; Goad, D.M.; Jenkins, L.M.; Yu, Y.; Allen, D.K.; Kellogg, E.A. Sterile Spikelets Contribute to Yield in Sorghum and Related Grasses. Plant Cell 2020, 32, 3500–3518. [Google Scholar] [CrossRef]
- Lawson, T.; Milliken, A.L. Photosynthesis—Beyond the Leaf. New Phytol. 2023, 238, 55–61. [Google Scholar] [CrossRef]
- McMorrow, E.M.; Bradbeer, J.W. Separation, Purification, and Comparative Properties of Chloroplast and Cytoplasmic Phosphoglycerate Kinase from Barley Leaves. Plant Physiol. 1990, 93, 374–383. [Google Scholar] [CrossRef]
- Shah, N.; Bradbeer, J.W. The Occurrence of Chloroplastic and Cytosolic Isoenzymes of Phosphoglycerate Kinase in a Range of Plant Species. Planta 1994, 193, 232–237. [Google Scholar] [CrossRef]
- Joshi, R.; Karan, R.; Singla-Pareek, S.L.; Pareek, A. Ectopic Expression of Pokkali Phosphoglycerate Kinase-2 (OsPGK2-P) Improves Yield in Tobacco Plants under Salinity Stress. Plant Cell Rep. 2016, 35, 27–41. [Google Scholar] [CrossRef]
- Gao, Y.; Jiang, T.; Xiang, Y.; He, X.; Zhang, Z.; Wen, S.; Zhang, J. Epi-Brassinolide Positively Affects Chlorophyll Content and Dark-Reaction Enzymes of Maize Seedlings. Phyton 2021, 90, 1465–1476. [Google Scholar] [CrossRef]
- Serrato, A.J.; de Dios Barajas-Lopez, J.; Chueca, A.; Sahrawy, M. Changing Sugar Partitioning in FBPase-Manipulated Plants. J. Exp. Bot. 2009, 60, 2923–2931. [Google Scholar] [CrossRef]
- Raines, C.A. The Calvin Cycle Revisited. Photosynth. Res. 2003, 75, 1–10. [Google Scholar] [CrossRef] [PubMed]
- Uematsu, K.; Suzuki, N.; Iwamae, T.; Inui, M.; Yukawa, H. Increased Fructuose 1,6-bisphosphate Aldolase in Plastids Enhances Growth and Photosynthesis of Tobacco Plants. J. Exp. Bot. 2012, 63, 3001–3009. [Google Scholar] [CrossRef] [PubMed]
- Gong, H.Y.; Li, Y.; Fang, G.; Hu, D.H.; Jin, W.B.; Wang, Z.H.; Li, Y.S. Transgenic Rice Expressing Ictb and FBP/SBPase Derived from Cyanobacteria Exhibits Enhanced Photosynthesis and Mesophyll Conductance to CO2. PLoS ONE 2015, 10, e0140928. [Google Scholar] [CrossRef] [PubMed]
- Gong, H.Y.; Li, Y.; Fang, G.; Hu, D.H.; Wang, Z.H.; Yu, G.H.; Li, Y.S. CcaA and FBP/SBPase Derived from Cyanobacteria Improved Photosynthetic Capacity in Rice. Plant Mol. Biol. Rep. 2017, 35, 619–633. [Google Scholar] [CrossRef]
- Mattiello, E.M.; Ruiz, H.A.; Neves, J.C.L.; Ventrella, M.C.; Araújo, W.L. Zinc Deficiency Affects Physiological and Anatomical Characteristics in Maize Leaves. J. Plant Physiol. 2015, 183, 138–143. [Google Scholar] [CrossRef]
- Mohamed, I.A.A.; Shalby, N.; El-Badri, A.M.; Batool, M.; Wang, C.; Wang, Z.; Salah, A.; Rady, M.M.; Jie, K.; Wang, B.; et al. RNA-Seq Analysis Revealed Key Genes Associated with Salt Tolerance in Rapeseed Germination through Carbohydrate Metabolism, Hormone, and MAPK Signaling Pathways. Ind. Crops Prod. 2022, 176, 114262. [Google Scholar] [CrossRef]
- Chen, S.; Qi, X.; Feng, J.; Chen, H.; Qin, Z.; Wang, H.; Deng, Y. Biochemistry and Transcriptome Analyses Reveal Key Genes and Pathways Involved in High-Aluminum Stress Response and Tolerance in Hydrangea Sepals. Plant Physiol. Biochem. 2022, 185, 268–278. [Google Scholar] [CrossRef]
- Zhou, C.; Song, H.; Feng, J.; Hu, Z.; Yu, Z.-L.; Yang, M.-J.; Shi, P.; Li, Y.-R.; Guo, Y.-J.; Zhang, T. RNA-Seq Analysis and WGCNA Reveal Dynamic Molecular Responses to Air Exposure in the Hard Clam Mercenaria Mercenaria. Genomics 2021, 113, 2847–2859. [Google Scholar] [CrossRef]
- Wang, M.; Wang, L.; Pu, L.; Li, K.; Feng, T.; Zheng, P.; Li, S.; Sun, M.; Yao, Y.; Jin, L. LncRNAs Related Key Pathways and Genes in Ischemic Stroke by Weighted Gene Co-Expression Network Analysis (WGCNA). Genomics 2020, 112, 2302–2308. [Google Scholar] [CrossRef]
- Yao, D.; Zhang, X.; Zhao, X.; Liu, C.; Wang, C.; Zhang, Z.; Zhang, C.; Wei, Q.; Wang, Q.; Yan, H.; et al. Transcriptome Analysis Reveals Salt-Stress-Regulated Biological Processes and Key Pathways in Roots of Cotton (Gossypium hirsutum L.). Genomics 2011, 98, 47–55. [Google Scholar] [CrossRef]
- Zhang, Y.; Zhang, C.; Zhu, S.; Soliman, M.M.; Li, H.; Liu, X. Transcriptome Analysis Revealing the Mechanism of Soybean Protein Isolates and Soybean Peptides on Lacticaseibacillus Rhamnosus Lra05. Food Biosci. 2022, 47, 101681. [Google Scholar] [CrossRef]
















| Drought Stress (h) | Leaf Thickness (μm) | Palisade Tissue Thickness (μm) | Spongy Tissue Thickness (μm) | Ratio of Palisade to Spongy Tissue | ||||
|---|---|---|---|---|---|---|---|---|
| HY22 | FH18 | HY22 | FH18 | HY22 | FH18 | HY22 | FH18 | |
| 0 | 341.94 ± 8.72 a | 358.82 ± 27.12 a | 153.33 ± 2.57 c | 150.56 ± 2.29 c | 66.04 ± 2.10 a | 62.43 ± 2.01 a | 2.32 ± 0.09 c | 2.41 ± 0.11 c |
| 9 | 325.38 ± 10.42 ab | 323.78 ± 8.80 ab | 172.55 ± 2.35 a | 166.58 ± 1.44 a | 58.37 ± 1.21 c | 58.23 ± 0.75 b | 2.96 ± 0.05 a | 2.86 ± 0.04 a |
| 12 | 305.88 ± 15.76 b | 293.70 ± 10.80 b | 166.76 ± 1.42 b | 159.87 ± 1.47 b | 61.62 ± 0.74 b | 61.29 ± 0.91 ab | 2.71 ± 0.05 b | 2.61 ± 0.02 b |
Disclaimer/Publisher’s Note: The statements, opinions and data contained in all publications are solely those of the individual author(s) and contributor(s) and not of MDPI and/or the editor(s). MDPI and/or the editor(s) disclaim responsibility for any injury to people or property resulting from any ideas, methods, instructions or products referred to in the content. |
© 2024 by the authors. Licensee MDPI, Basel, Switzerland. This article is an open access article distributed under the terms and conditions of the Creative Commons Attribution (CC BY) license (https://creativecommons.org/licenses/by/4.0/).
Share and Cite
Sun, Z.; Liu, W.; Wang, X.; Ai, X.; Li, Z.; Zhou, D.; Ma, Q.; Li, Y.; Wang, J.; Ma, X.; et al. Transcriptome-Based Spatiotemporal Analysis of Drought Response Mechanisms in Two Distinct Peanut Cultivars. Int. J. Mol. Sci. 2024, 25, 11895. https://doi.org/10.3390/ijms252211895
Sun Z, Liu W, Wang X, Ai X, Li Z, Zhou D, Ma Q, Li Y, Wang J, Ma X, et al. Transcriptome-Based Spatiotemporal Analysis of Drought Response Mechanisms in Two Distinct Peanut Cultivars. International Journal of Molecular Sciences. 2024; 25(22):11895. https://doi.org/10.3390/ijms252211895
Chicago/Turabian StyleSun, Zexin, Wei Liu, Xinning Wang, Xin Ai, Zhao Li, Dongying Zhou, Qianchi Ma, Yujiao Li, Jiaqi Wang, Xinlei Ma, and et al. 2024. "Transcriptome-Based Spatiotemporal Analysis of Drought Response Mechanisms in Two Distinct Peanut Cultivars" International Journal of Molecular Sciences 25, no. 22: 11895. https://doi.org/10.3390/ijms252211895
APA StyleSun, Z., Liu, W., Wang, X., Ai, X., Li, Z., Zhou, D., Ma, Q., Li, Y., Wang, J., Ma, X., Wang, X., Zhong, C., Jiang, C., Zhao, S., Zhang, H., Zhao, X., Kang, S., Wang, J., & Yu, H. (2024). Transcriptome-Based Spatiotemporal Analysis of Drought Response Mechanisms in Two Distinct Peanut Cultivars. International Journal of Molecular Sciences, 25(22), 11895. https://doi.org/10.3390/ijms252211895

