High-Level Production of a Recombinant Protein in Nicotiana benthamiana Leaves Through Transient Expression Using a Double Terminator
Abstract
1. Introduction
2. Results
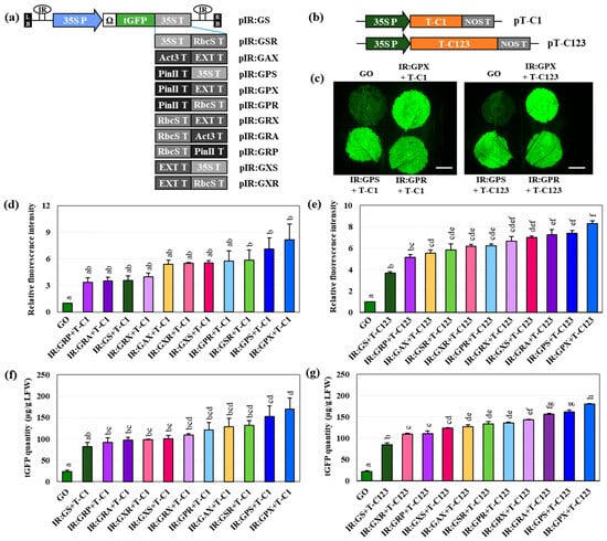
2.1. Double Terminators Increase tGFP Expression
2.2. Fluorescence Intensity of tGFP Is Significantly Stronger When It Is Co-Expressed with TYLCV Rep Than Without TYLCV Rep
2.3. Transient tGFP Expression Was Enhanced with P19 Co-Expression
2.4. tGFP Quantity Accumulates in Sodium Dodecyl-Sulfate Polyacrylamide Gel Electrophoresis and Enzyme-Linked Immunosorbent Assay
2.5. PA Site Changes When It Is Located in the Second Terminator
3. Discussion
4. Materials and Methods
4.1. Plant Materials and Growth Conditions
4.2. Vector Construction
4.3. Transient Expression in N. benthamiana Leaves
4.4. tGFP Fluorescence Analysis and Quantification
4.5. Protein Extraction and SDS-PAGE
4.6. ELISA
4.7. cRT-PCR for Analyzing the PA Sites
4.8. Polyadenylation Site Analysis Using Next-Generation Sequencing
Supplementary Materials
Author Contributions
Funding
Institutional Review Board Statement
Informed Consent Statement
Data Availability Statement
Conflicts of Interest
References
- Walsh, G. Biopharmaceutical benchmarks 2018. Nat. Biotechnol. 2018, 36, 1136–1145. [Google Scholar] [CrossRef] [PubMed]
- Mardanova, E.S.; Blokhina, E.A.; Tsybalova, L.M.; Peyret, H.; Lomonossoff, G.P.; Ravin, N.V. Efficient Transient Expression of Recombinant Proteins in Plants by the Novel pEff Vector Based on the Genome of Potato Virus X. Front. Plant Sci. 2017, 8, 247. [Google Scholar] [CrossRef] [PubMed]
- Tripathi, N.K.; Shrivastava, A. Recent Developments in Bioprocessing of Recombinant Proteins: Expression Hosts and Process Development. Front. Bioeng. Biotechnol. 2019, 7, 420. [Google Scholar] [CrossRef] [PubMed]
- Xu, J.; Zhang, N. On the way to commercializing plant cell culture platform for biopharmaceuticals: Present status and prospect. Pharm. Bioprocess. 2014, 2, 499–518. [Google Scholar] [CrossRef] [PubMed]
- Shanmugaraj, B.; CJ, I.B.; Phoolcharoen, W. Plant Molecular Farming: A Viable Platform for Recombinant Biopharmaceutical Production. Plants 2020, 9, 842. [Google Scholar] [CrossRef]
- Lee, J.; Lee, S.K.; Park, J.S.; Lee, K.R. Plant-made pharmaceuticals: Exploring studies for the production of recombinant protein in plants and assessing challenges ahead. Plant Biotechnol. Rep. 2023, 17, 53–65. [Google Scholar] [CrossRef]
- Peyret, H.; Lomonossoff, G.P. When plant virology met Agrobacterium: The rise of the deconstructed clones. Plant Biotechnol. J. 2015, 13, 1121–1135. [Google Scholar] [CrossRef]
- Dugdale, B.; Mortimer, C.L.; Kato, M.; James, T.A.; Harding, R.M.; Dale, J.L. In plant activation: An inducible, hyperexpression platform for recombinant protein production in plants. Plant Cell 2013, 25, 2429–2443. [Google Scholar] [CrossRef]
- Circelli, P.; Donini, M.; Villani, M.E.; Benvenuto, E.; Marusic, C. Efficient Agrobacterium-based transient expression system for the production of biopharmaceuticals in plants. Bioeng. Bugs 2010, 1, 221–224. [Google Scholar] [CrossRef][Green Version]
- Ahlquist, P. RNA-dependent RNA polymerases, viruses, and RNA silencing. Science 2002, 296, 1270–1273. [Google Scholar] [CrossRef]
- Norkunas, K.; Harding, R.; Dale, J.; Dugdale, B. Improving agroinfiltration-based transient gene expression in Nicotiana benthamiana. Plant Methods 2018, 14, 71. [Google Scholar] [CrossRef] [PubMed]
- Garabagi, F.; Gilbert, E.; Loos, A.; McLean, M.D.; Hall, J.C. Utility of the P19 suppressor of gene-silencing protein for production of therapeutic antibodies in Nicotiana expression hosts. Plant Biotechnol. J. 2012, 10, 1118–1128. [Google Scholar] [CrossRef] [PubMed]
- Webster, G.R.; Teh, A.Y.; Ma, J.K. Synthetic gene design-The rationale for codon optimization and implications for molecular pharming in plants. Biotechnol. Bioeng. 2017, 114, 492–502. [Google Scholar] [CrossRef] [PubMed]
- Liu, H.; Timko, M.P. Improving Protein Quantity and Quality-The Next Level of Plant Molecular Farming. Int. J. Mol. Sci. 2022, 23, 1326. [Google Scholar] [CrossRef]
- Sheikh, A.H.; Raghuram, B.; Eschen-Lippold, L.; Scheel, D.; Lee, J.; Sinha, A.K. Agroinfiltration by cytokinin-producing Agrobacterium sp. strain GV3101 primes defense responses in Nicotiana tabacum. Mol. Plant Microbe Interact. 2014, 27, 1175–1185. [Google Scholar] [CrossRef]
- Diamos, A.G.; Rosenthal, S.H.; Mason, H.S. 5′ and 3′ Untranslated Regions Strongly Enhance Performance of Geminiviral Replicons in Nicotiana benthamiana Leaves. Front. Plant Sci. 2016, 7, 200. [Google Scholar] [CrossRef]
- Yamamoto, T.; Hoshikawa, K.; Ezura, K.; Okazawa, R.; Fujita, S.; Takaoka, M.; Mason, H.S.; Ezura, H.; Miura, K. Improvement of the transient expression system for production of recombinant proteins in plants. Sci. Rep. 2018, 8, 4755. [Google Scholar] [CrossRef]
- Tian, C.; Zhang, Y.; Li, J.; Wang, Y. Benchmarking Intrinsic Promoters and Terminators for Plant Synthetic Biology Research. BioDesign Res. 2022, 2022, 9834989. [Google Scholar] [CrossRef]
- Cao, J.; Novoa, E.M.; Zhang, Z.; Chen, W.C.W.; Liu, D.; Choi, G.C.G.; Wong, A.S.L.; Wehrspaun, C.; Kellis, M.; Lu, T.K. High-throughput 5′ UTR engineering for enhanced protein production in non-viral gene therapies. Nat. Commun. 2021, 12, 4138. [Google Scholar] [CrossRef]
- Kumar, A.; Clerici, M.; Muckenfuss, L.M.; Passmore, L.A.; Jinek, M. Mechanistic insights into mRNA 3′-end processing. Curr. Opin. Struct. Biol. 2019, 59, 143–150. [Google Scholar] [CrossRef]
- de Felippes, F.F.; Shand, K.; Waterhouse, P.M. Identification of a Transferrable Terminator Element That Inhibits Small RNA Production and Improves Transgene Expression Levels. Front. Plant Sci. 2022, 13, 877793. [Google Scholar] [CrossRef] [PubMed]
- He, Z.; Duan, Y.; Zhai, W.; Zhang, X.; Shi, J.; Zhang, X.; Xu, Z. Evaluating Terminator Strength Based on Differentiating Effects on Transcription and Translation. Chembiochem 2020, 21, 2067–2072. [Google Scholar] [CrossRef] [PubMed]
- Ciechanowska, K.; Pokornowska, M.; Kurzyńska-Kokorniak, A. Genetic Insight into the Domain Structure and Functions of Dicer-Type Ribonucleases. Int. J. Mol. Sci. 2021, 22, 616. [Google Scholar] [CrossRef] [PubMed]
- Baeg, K.; Iwakawa, H.O.; Tomari, Y. The poly(A) tail blocks RDR6 from converting self mRNAs into substrates for gene silencing. Nat. Plants 2017, 3, 17036. [Google Scholar] [CrossRef]
- de Felippes, F.; McHale, M.; Doran, R.L.; Roden, S.; Eamens, A.L.; Finnegan, E.J.; Waterhouse, P.M. The key role of terminators on the expression and post-transcriptional gene silencing of transgenes. Plant J. 2020, 104, 96–112. [Google Scholar] [CrossRef]
- Rosenthal, S.H.; Diamos, A.G.; Mason, H.S. An intronless form of the tobacco extensin gene terminator strongly enhances transient gene expression in plant leaves. Plant Mol. Biol. 2018, 96, 429–443. [Google Scholar] [CrossRef]
- Engler, C.; Youles, M.; Gruetzner, R.; Ehnert, T.M.; Werner, S.; Jones, J.D.; Patron, N.J.; Marillonnet, S. A golden gate modular cloning toolbox for plants. ACS Synth. Biol. 2014, 3, 839–843. [Google Scholar] [CrossRef]
- Luo, Z.; Chen, Z. Improperly terminated, unpolyadenylated mRNA of sense transgenes is targeted by RDR6-mediated RNA silencing in Arabidopsis. Plant Cell 2007, 19, 943–958. [Google Scholar] [CrossRef]
- Sanfaçon, H.; Brodmann, P.; Hohn, T. A dissection of the cauliflower mosaic virus polyadenylation signal. Genes. Dev. 1991, 5, 141–149. [Google Scholar] [CrossRef]
- Hefferon, K.L. DNA Virus Vectors for Vaccine Production in Plants: Spotlight on Geminiviruses. Vaccines 2014, 2, 642–653. [Google Scholar] [CrossRef]
- Diamos, A.G.; Mason, H.S. Modifying the Replication of Geminiviral Vectors Reduces Cell Death and Enhances Expression of Biopharmaceutical Proteins in Nicotiana benthamiana Leaves. Front. Plant Sci. 2018, 9, 1974. [Google Scholar] [CrossRef] [PubMed]
- Wang, C.; Fan, S.; Xu, N.; Li, Z.; Zhang, S.; Zhu, S. Structural basis of DNA recognition of tomato yellow leaf curl virus replication-associated protein. Int. J. Biol. Macromol. 2022, 205, 316–328. [Google Scholar] [CrossRef] [PubMed]
- Lozano-Durán, R. Geminiviruses for biotechnology: The art of parasite taming. New Phytol. 2016, 210, 58–64. [Google Scholar] [CrossRef] [PubMed]
- Prasad, A.; Sharma, N.; Hari-Gowthem, G.; Muthamilarasan, M.; Prasad, M. Tomato Yellow Leaf Curl Virus: Impact, Challenges, and Management. Trends Plant Sci. 2020, 25, 897–911. [Google Scholar] [CrossRef] [PubMed]
- Diamos, A.G.; Mason, H.S. Chimeric 3′ flanking regions strongly enhance gene expression in plants. Plant Biotechnol. J. 2018, 16, 1971–1982. [Google Scholar] [CrossRef] [PubMed]
- Beyene, G.; Buenrostro-Nava, M.T.; Damaj, M.B.; Gao, S.J.; Molina, J.; Mirkov, T.E. Unprecedented enhancement of transient gene expression from minimal cassettes using a double terminator. Plant Cell Rep. 2011, 30, 13–25. [Google Scholar] [CrossRef]
- Kim, N.-S.; Lee, K.-R.; Lee, J.; Kil, E.-J.; Lee, J.; Lee, S.-K. High production of recombinant protein using geminivirus-based deconstructed vectors in Nicotiana benthamiana. Front. Plant Sci. 2024, 15, 1407240. [Google Scholar] [CrossRef]
- Loke, J.C.; Stahlberg, E.A.; Strenski, D.G.; Haas, B.J.; Wood, P.C.; Li, Q.Q. Compilation of mRNA polyadenylation signals in Arabidopsis revealed a new signal element and potential secondary structures. Plant Physiol. 2005, 138, 1457–1468. [Google Scholar] [CrossRef]
- Wang, P.H.; Kumar, S.; Zeng, J.; McEwan, R.; Wright, T.R.; Gupta, M. Transcription Terminator-Mediated Enhancement in Transgene Expression in Maize: Preponderance of the AUGAAU Motif Overlapping With Poly(A) Signals. Front. Plant Sci. 2020, 11, 570778. [Google Scholar] [CrossRef]
- Jay, F.; Brioudes, F.; Voinnet, O. A contemporary reassessment of the enhanced transient expression system based on the tombusviral silencing suppressor protein P19. Plant J. 2023, 113, 186–204. [Google Scholar] [CrossRef]
- Kim, K.I.; Sunter, G.; Bisaro, D.M.; Chung, I.S. Improved expression of recombinant GFP using a replicating vector based on Beet curly top virus in leaf-disks and infiltrated Nicotiana benthamiana leaves. Plant Mol. Biol. 2007, 64, 103–112. [Google Scholar] [PubMed]
- Huang, Z.; Chen, Q.; Hjelm, B.; Arntzen, C.; Mason, H. A DNA replicon system for rapid high-level production of virus-like particles in plants. Biotechnol. Bioeng. 2009, 103, 706–714. [Google Scholar] [PubMed]
- Huang, Z.; Phoolcharoen, W.; Lai, H.; Piensook, K.; Cardineau, G.; Zeitlin, L.; Whaley, K.J.; Arntzen, C.J.; Mason, H.S.; Chen, Q. High-level rapid production of full-size monoclonal antibodies in plants by a single-vector DNA replicon system. Biotechnol. Bioeng. 2010, 106, 9–17. [Google Scholar] [PubMed]
- Lutz, C.S.; Moreira, A. Alternative mRNA polyadenylation in eukaryotes: An effective regulator of gene expression. Wiley Interdiscip. Rev. RNA 2011, 2, 23–31. [Google Scholar] [PubMed]
- Hunt, A.G. RNA regulatory elements and polyadenylation in plants. Front. Plant Sci. 2011, 2, 109. [Google Scholar] [CrossRef] [PubMed]
- Siyao, G.; Shuibin, L. mRNA alternative polyadenylation (APA) in regulation of gene expression and diseases. Genes. & Diseases 2023, 10, 165–174. [Google Scholar]
- Ji, Z.; Tian, B. Reprogramming of 3′ untranslated regions of mRNAs by alternative polyadenylation in generation of pluripotent stem cells from different cell types. PLoS ONE 2009, 4, e8419. [Google Scholar]
- de Felippes, F.F.; Waterhouse, P.M. Plant terminators: The unsung heroes of gene expression. J. Exp. Bot. 2023, 74, 2239–2250. [Google Scholar]
- Yamazaki, K. Nutrient Solution Culture. Pak-kyo Co.: Tokyo, Japan, 1982. (In Japanese) [Google Scholar]
- Höfgen, R.; Willmitzer, L. Storage of competent cells for Agrobacterium transformation. Nucleic Acids Res. 1988, 16, 9877. [Google Scholar]
- Magoč, T.; Salzberg, S.L. FLASH: Fast length adjustment of short reads to improve genome assemblies. Bioinformatics 2011, 27, 2957–2963. [Google Scholar] [CrossRef]





| Construct | Terminator | Putative FUE Motif | Putative NUE Motif | Ranking in Arabidopsis Gene NUEs [38] | 10 nt Sequence Before the Polyadenylation Site | Read Rate (%) |
|---|---|---|---|---|---|---|
| GO | OCS | UUGUA | AUGAAU | 39 | CGTTCAATTT | 75.06 |
| UAAAAU | 20 | TATTGTGCTG | 5.66 | |||
| GP | PinII | AUGUA GUGUA | GAAUAA | 32 | TTCTTATCCT | 69.06 |
| GATCATCCAT | 12.27 | |||||
| CATATTTCTT | 5.22 | |||||
| GPR | PinII | AUGUA GUGUA | GAAUAA | 32 | TTCTTATCCT | 66.79 |
| GATCATCCAT | 15.04 | |||||
| CATATTTCTT | 6.09 | |||||
| RbcS | AUGUA | UAAUAA or AAUAAU | 3 9 | TTGTTTCTTT | 35.19 | |
| TAATAATAGT | 27.25 | |||||
| TTTCTTTACT | 18.15 | |||||
| CATTTGTTTC | 17.53 | |||||
| e | RbcS | AUGUA | UAAUAA or AAUAAU | 3 9 | TTTCTTTACT | 33.80 |
| TTGTTTCTTT | 28.63 | |||||
| TAATAATAGT | 8.11 | |||||
| TAATAGTAAT | 7.87 | |||||
| CATTTGTTTC | 7.72 | |||||
| Act3 | UUGUA | AUGAAA | 29 | AGTTCATGTT | 28.81 | |
| AUAUAU | 7 | TTGTCAGTTC | 24.95 | |||
| UAUAUA | 8 | CTTGTCAGTT | 12.50 | |||
| GTTGTATGTG | 8.35 | |||||
| AUUUUU | 72 | TTTTGGTATC | 7.46 | |||
| GRP | RbcS | AUGUA | UAAUAA or AAUAAU | 3 9 | TTTCTTTACT | 34.21 |
| TTGTTTCTTT | 29.65 | |||||
| CATTTGTTTC | 7.71 | |||||
| TAATAATAGT | 7.01 | |||||
| TAATAGTAAT | 6.72 | |||||
| PinII | AUGUA | GAAUAA | 32 | TTCTTATCCT | 79.60 | |
| GUGUA | AAUGAA | 21 | TTCTTTGATG | 15.32 |
Disclaimer/Publisher’s Note: The statements, opinions and data contained in all publications are solely those of the individual author(s) and contributor(s) and not of MDPI and/or the editor(s). MDPI and/or the editor(s) disclaim responsibility for any injury to people or property resulting from any ideas, methods, instructions or products referred to in the content. |
© 2024 by the authors. Licensee MDPI, Basel, Switzerland. This article is an open access article distributed under the terms and conditions of the Creative Commons Attribution (CC BY) license (https://creativecommons.org/licenses/by/4.0/).
Share and Cite
Lee, J.; Lee, K.-R.; Kim, N.-S.; Lee, J.; Lee, S.-K.; Lee, S. High-Level Production of a Recombinant Protein in Nicotiana benthamiana Leaves Through Transient Expression Using a Double Terminator. Int. J. Mol. Sci. 2024, 25, 11573. https://doi.org/10.3390/ijms252111573
Lee J, Lee K-R, Kim N-S, Lee J, Lee S-K, Lee S. High-Level Production of a Recombinant Protein in Nicotiana benthamiana Leaves Through Transient Expression Using a Double Terminator. International Journal of Molecular Sciences. 2024; 25(21):11573. https://doi.org/10.3390/ijms252111573
Chicago/Turabian StyleLee, Jihyea, Kyeong-Ryeol Lee, Nan-Sun Kim, Juho Lee, Seon-Kyeong Lee, and Sichul Lee. 2024. "High-Level Production of a Recombinant Protein in Nicotiana benthamiana Leaves Through Transient Expression Using a Double Terminator" International Journal of Molecular Sciences 25, no. 21: 11573. https://doi.org/10.3390/ijms252111573
APA StyleLee, J., Lee, K.-R., Kim, N.-S., Lee, J., Lee, S.-K., & Lee, S. (2024). High-Level Production of a Recombinant Protein in Nicotiana benthamiana Leaves Through Transient Expression Using a Double Terminator. International Journal of Molecular Sciences, 25(21), 11573. https://doi.org/10.3390/ijms252111573

