Hydroxyacid Oxidase 1, a Glutamine Metabolism-Associated Protein, Predicts Poor Patient Outcome in Luminal Breast Cancer
Abstract
1. Introduction
2. Results
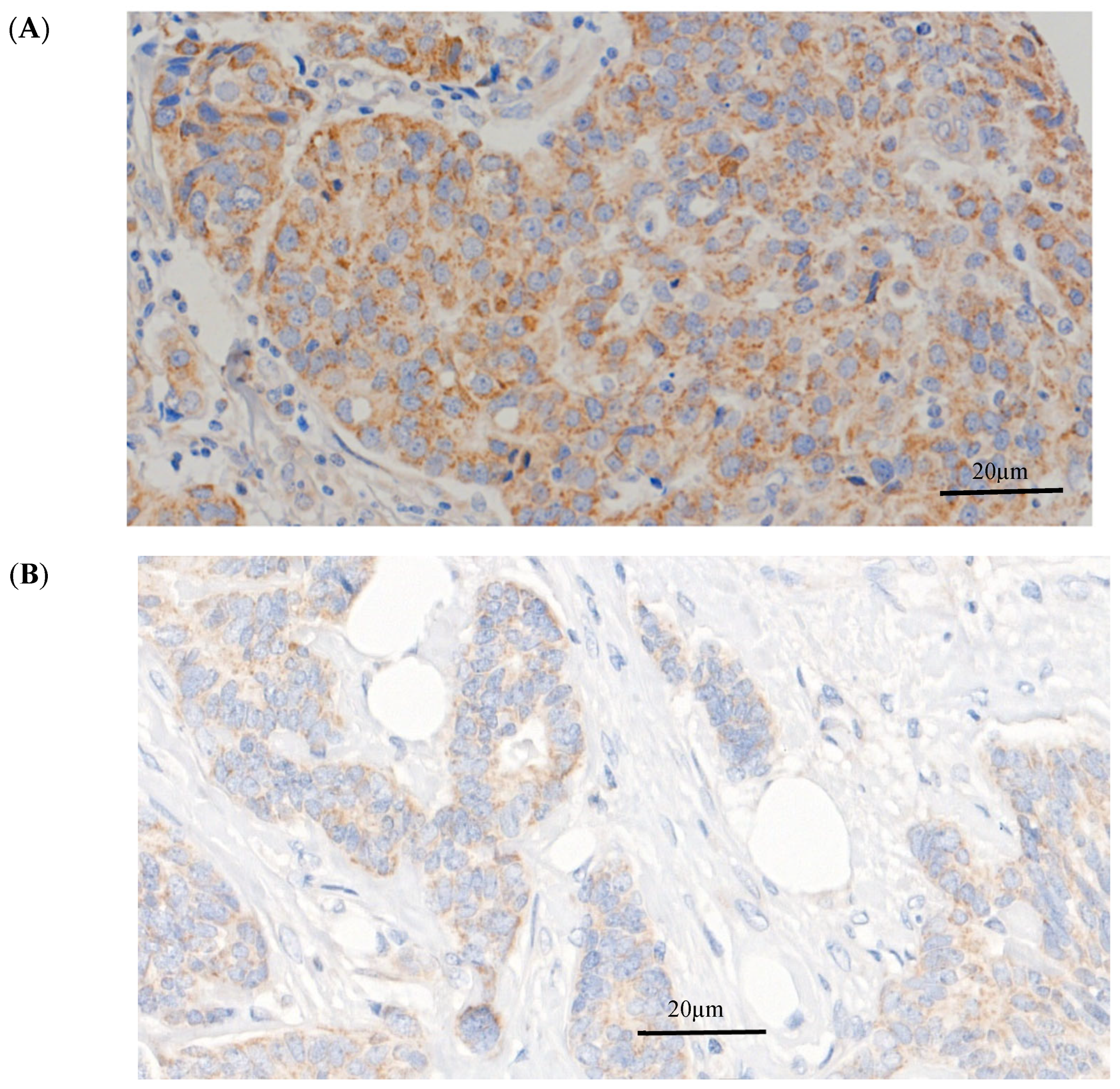
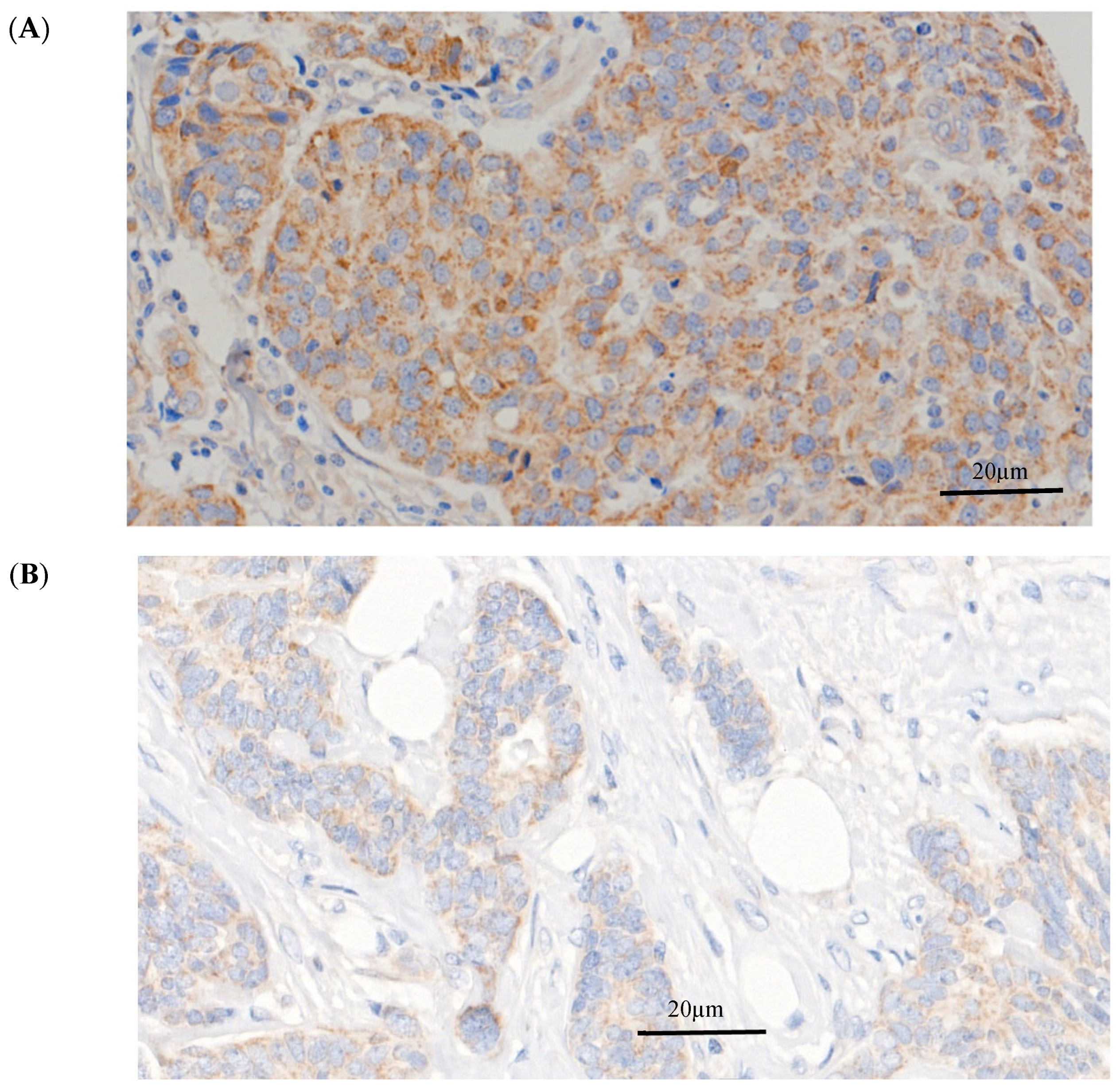
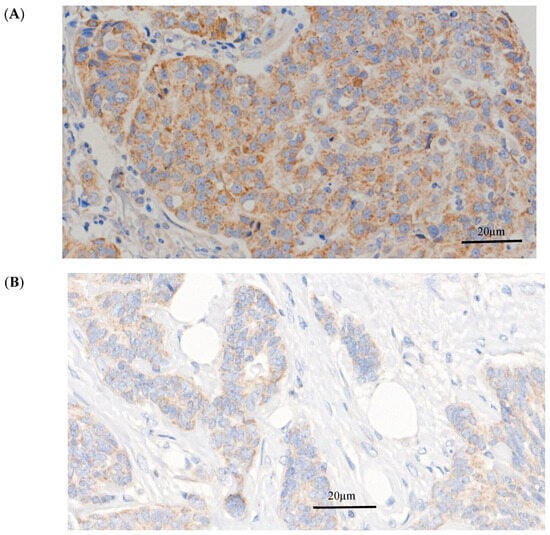
2.1. HAO1 Expression in Invasive Luminal Breast Cancer
2.2. Impact of SLC Knockdown on HAO1 Expression
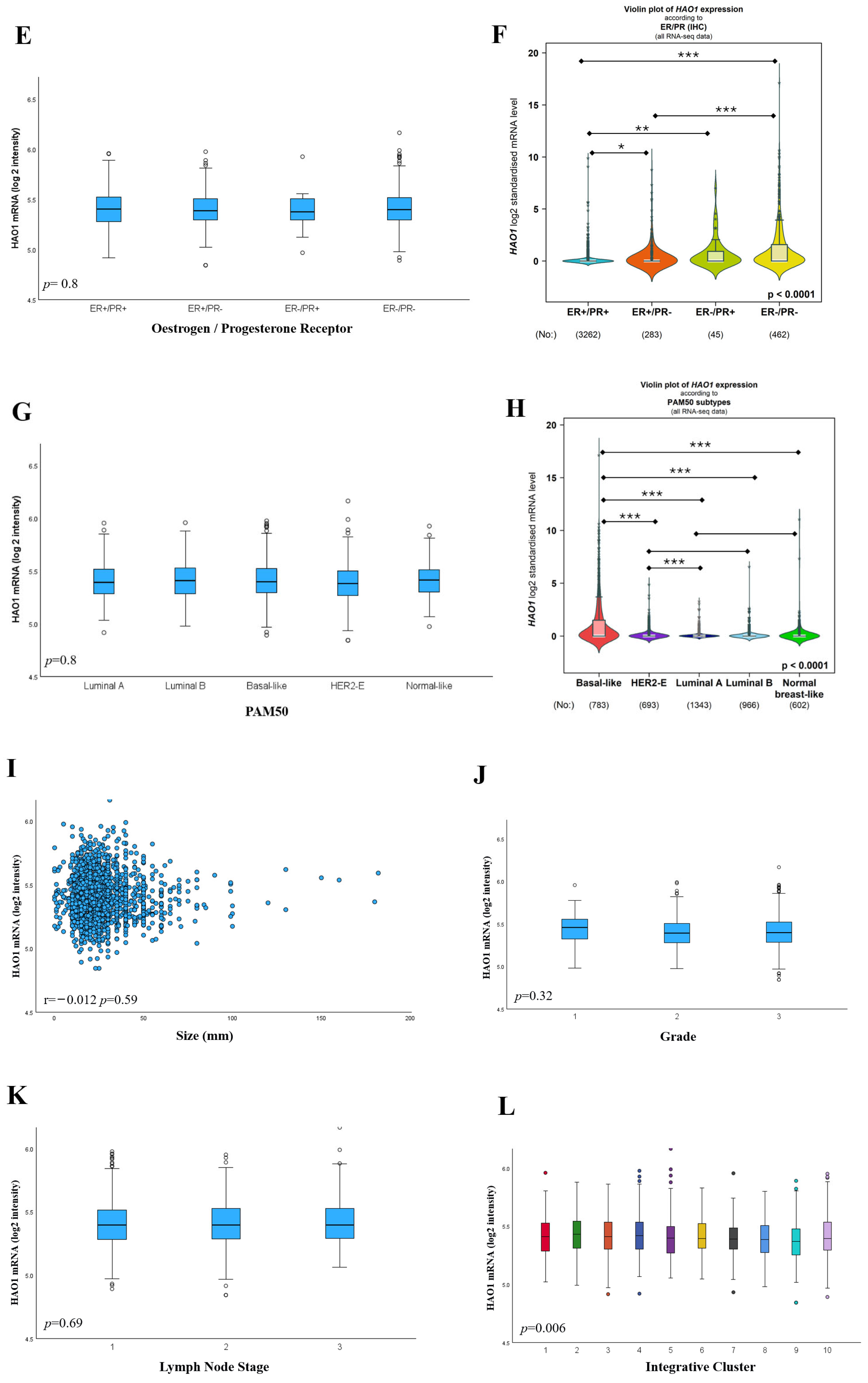
2.3. Bioinformatics Analysis of HAO1 with Clinicopathological Invasive Breast Cancer Characteristics
2.4. Bioinformatics Analysis of HAO1 Expression with Invasive Breast Cancer Biological Subtypes
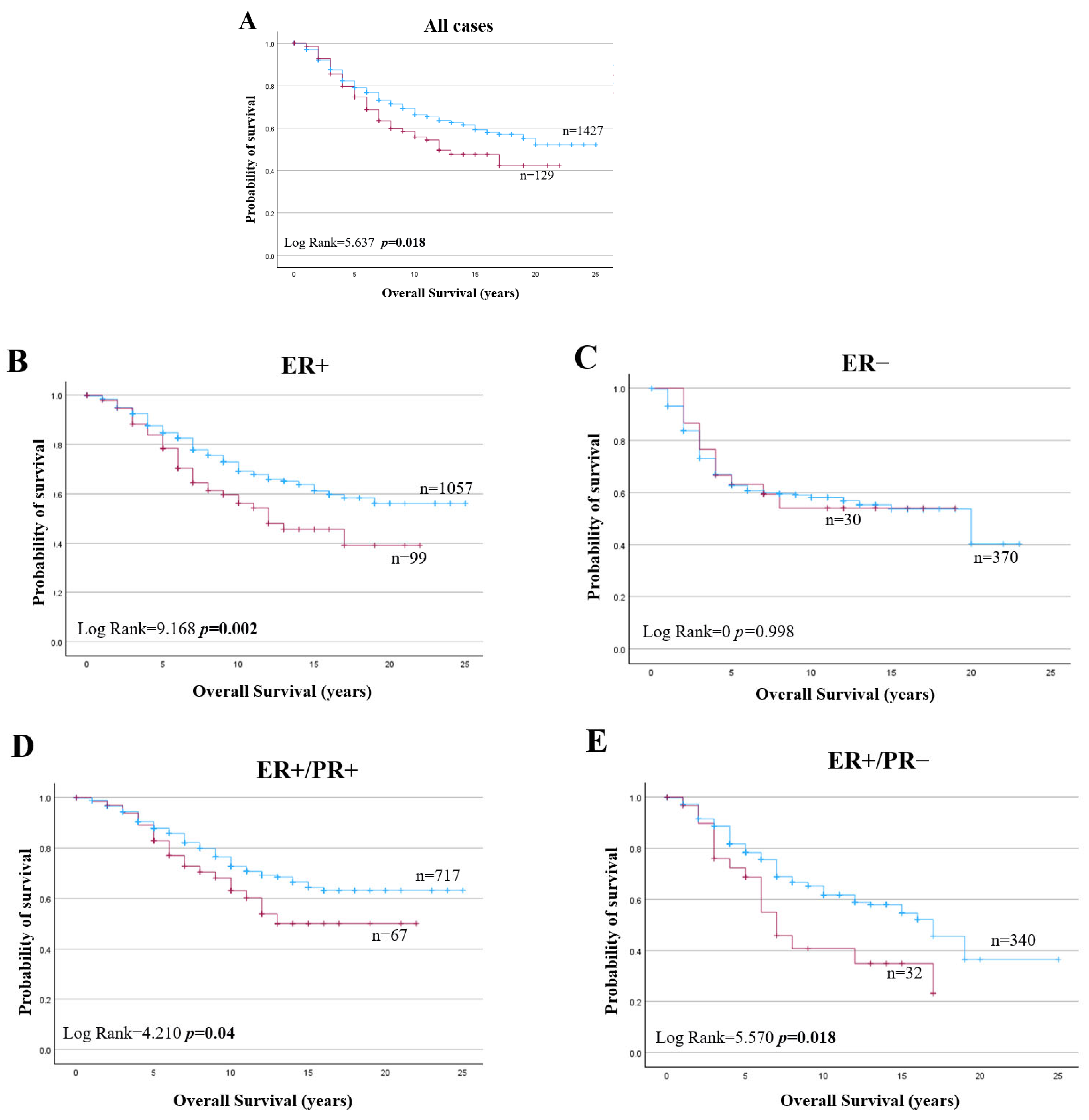
2.5. Bioinformatics Analysis of HAO1 in Invasive Breast Cancer and Patient Outcome
3. Discussion
4. Materials and Methods
4.1. Gene Selection
4.2. Gene Copy and Expression Analysis
4.3. Expression and Methylation Patterns of HAO1 in Breast Invasive Carcinoma
4.4. Protein Analysis
4.5. Western Blotting
4.6. siRNA Knockdown of Solute Carriers
4.7. Immunohistochemistry
4.8. Immunohistochemical Scoring
4.9. Statistical Analysis
Supplementary Materials
Author Contributions
Funding
Institutional Review Board Statement
Informed Consent Statement
Data Availability Statement
Conflicts of Interest
References
- Sung, H.; Ferlay, J.; Siegel, R.L.; Laversanne, M.; Soerjomataram, I.; Jemal, A.; Bray, F. Global cancer statistics 2020: Globocan estimates of incidence and mortality worldwide for 36 cancers in 185 countries. CA Cancer J. Clin. 2021, 71, 209–249. [Google Scholar] [CrossRef] [PubMed]
- Habashy, H.O.; Powe, D.G.; Abdel-Fatah, T.M.; Gee, J.M.; Nicholson, R.I.; Green, A.R.; Rakha, E.A.; Ellis, I.O. A review of the biological and clinical characteristics of luminal-like oestrogen receptor-positive breast cancer. Histopathology 2012, 60, 854–863. [Google Scholar] [CrossRef] [PubMed]
- Tsang, J.Y.S.; Tse, G.M. Molecular classification of breast cancer. Adv. Anat. Pathol. 2020, 27, 27–35. [Google Scholar] [CrossRef] [PubMed]
- Warburg, O. On the origin of cancer cells. Science 1956, 123, 309–314. [Google Scholar] [CrossRef] [PubMed]
- Alberghina, L.; Gaglio, D. Redox control of glutamine utilization in cancer. Cell Death Dis. 2014, 5, e1561. [Google Scholar] [CrossRef]
- Choi, Y.-K.; Park, K.-G. Targeting glutamine metabolism for cancer treatment. Biomol. Ther. 2018, 26, 19. [Google Scholar] [CrossRef]
- El-Ansari, R.; Craze, M.L.; Alfarsi, L.; Soria, D.; Diez-Rodriguez, M.; Nolan, C.C.; Ellis, I.O.; Rakha, E.A.; Green, A.R. The combined expression of solute carriers is associated with a poor prognosis in highly proliferative ER+ breast cancer. Breast Cancer Res. Treat. 2019, 175, 27–38. [Google Scholar] [CrossRef]
- O’Hagan, S.; Kell, D.B. Structural Similarities between Some Common Fluorophores Used in Biology, Marketed Drugs, Endogenous Metabolites, and Natural Products. Mar. Drugs 2020, 18, 582. [Google Scholar] [CrossRef]
- Bensimon, A.; Pizzagalli, M.D.; Kartnig, F.; Dvorak, V.; Essletzbichler, P.; Winter, G.E.; Superti-Furga, G. Targeted Degradation of SLC Transporters Reveals Amenability of Multi-Pass Transmembrane Proteins to Ligand-Induced Proteolysis. Cell Chem. Biol. 2020, 27, 728–739.e9. [Google Scholar] [CrossRef]
- Wu, T.; Yoon, H.; Xiong, Y.; Dixon-Clarke, S.E.; Nowak, R.P.; Fischer, E.S. Targeted Protein Degradation as a Powerful Research Tool in Basic Biology and Drug Target Discovery. Nat. Struct. Mol. Biol. 2020, 27, 605–614. [Google Scholar] [CrossRef]
- Perou, C.M.; Sorlie, T.; Eisen, M.B.; van de Rijn, M.; Jeffrey, S.S.; Rees, C.A.; Pollack, J.R.; Ross, D.T.; Johnsen, H.; Akslen, L.A.; et al. Molecular portraits of human breast tumours. Nature 2000, 406, 747–752. [Google Scholar] [CrossRef] [PubMed]
- Alfarsi, L.H.; Elansari, R.; Toss, M.S.; Diez-Rodriguez, M.; Nolan, C.C.; Ellis, I.O.; Rakha, E.A.; Green, A.R. Kinesin family member-18A (KIF18A) is a predictive biomarker of poor benefit from endocrine therapy in early ER+ breast cancer. Breast Cancer Res. Treat. 2019, 173, 93–102. [Google Scholar] [CrossRef] [PubMed]
- Rondón-Lagos, M.; Villegas, V.E.; Rangel, N.; Sánchez, M.C.; Zaphiropoulos, P.G. Tamoxifen resistance: Emerging molecular targets. Int. J. Mol. Sci. 2016, 17, 1357. [Google Scholar] [CrossRef] [PubMed]
- Phan, L.M.; Yeung, S.C.; Lee, M.H. Cancer metabolic reprogramming: Importance, main features, and potentials for precise targeted anti-cancer therapies. Cancer Biol. Med. 2014, 11, 1–19. [Google Scholar] [CrossRef] [PubMed] [PubMed Central]
- Souba, W.W. Glutamine and cancer. Ann. Surg. 1993, 218, 715–728. [Google Scholar] [CrossRef] [PubMed] [PubMed Central]
- Zeng, Z.; Xu, S.; Wang, F.; Peng, X.; Zhang, W.; Zhan, Y.; Ding, Y.; Liu, Z.; Liang, L. HAO1-mediated oxalate metabolism promotes lung pre-metastatic niche formation by inducing neutrophil extracellular traps. Oncogene 2022, 41, 3719–3731. [Google Scholar] [CrossRef] [PubMed] [PubMed Central]
- Schnedler, N.; Burckhardt, G.; Burckhardt, B. Glyoxylate is a substrate of the sulfateoxalate exchanger, sat-1, and increases its expression in HepG2 cells. J. Hepatol. 2011, 54, 513–520. [Google Scholar] [CrossRef]
- Baker, P.; Cramer, S.; Kennedy, M.; Assimos, D.; Holmes, R. Glycolate and glyoxylate metabolism in HepG2 cells. Am. J. Physiol. Cell Physiol. 2004, 287, C1359–C1365. [Google Scholar] [CrossRef]
- Castellaro, A.; Tonda, A.; Cejas, H.; Ferreyra, H.; Caputto, B.; Pucci, O.; Gil, G.A. Oxalate induces breast cancer. BMC Cancer 2015, 15, 761. [Google Scholar] [CrossRef]
- Bartel, D.P. MicroRNAs: Genomics, biogenesis, mechanism, and function. Cell 2004, 116, 281–297. [Google Scholar] [CrossRef]
- Altman, B.J.; Stine, Z.E.; Dang, C.V. From Krebs to clinic: Glutamine metabolism to cancer therapy. Nat. Rev. Cancer 2016, 16, 619–634. [Google Scholar] [CrossRef] [PubMed]
- Junttila, M.R.; de Sauvage, F.J. Influence of tumour micro-environment heterogeneity on therapeutic response. Nature 2013, 501, 346–354. [Google Scholar] [CrossRef]
- Ansari, R.E.; Craze, M.L.; Althobiti, M.; Alfarsi, L.; Ellis, I.O.; Rakha, E.A.; Green, A.R. Enhanced glutamine uptake influences composition of immune cell infiltrates in breast cancer. Br. J. Cancer 2020, 122, 94–101. [Google Scholar] [CrossRef] [PubMed]
- Ehrlich, M.; Woods, C.; Yu, M.; Dubeau, L.; Yang, F.; Campan, M.; Weisenberger, D.J.; Long, T.I.; Youn, B.; Fiala, E.S.; et al. Quantitative analysis of association between DNA hypermethylation, hypomethylation, and DNMT RNA levels in ovarian tumors. Oncogene 2006, 25, 2636–2645. [Google Scholar] [CrossRef] [PubMed]
- Park, S.Y.; Yoo, E.J.; Cho, N.Y.; Kim, N.; Kang, G.H. Comparison of CpG island hypermethylation and repetitive DNA hypomethylation in premalignant stages of gastric cancer, stratified for Helicobacter pylori infection. J. Pathol. 2009; epub ahead of print. [Google Scholar]
- Hanahan, D.; Weinberg, R.A. Hallmarks of cancer: The next generation. Cell 2011, 144, 646–674. [Google Scholar] [CrossRef] [PubMed]
- Pavlova, N.N.; Thompson, C.B. The emerging hallmarks of cancer metabolism. Cell Metab. 2016, 23, 27–47. [Google Scholar] [CrossRef]
- Curtis, C.; Shah, S.P.; Chin, S.F.; Turashvili, G.; Rueda, O.M.; Dunning, M.J.; Speed, D.; Lynch, A.G.; Samarajiwa, S.; Yuan, Y.; et al. The genomic and transcriptomic architecture of 2,000 breast tumours reveals novel subgroups. Nature 2012, 486, 346–352. [Google Scholar] [CrossRef]
- Chandrashekar, D.S.; Bashel, B.; Balasubramanya, S.A.H.; Creighton, C.J.; Ponce-Rodriguez, I.; Chakravarthi, B.V.; Varambally, S. UALCAN: A Portal for Facilitating Tumor Subgroup Gene Expression and Survival Analyses. Neoplasia 2017, 19, 649–658. [Google Scholar] [CrossRef]
- El Ansari, R.; Craze, M.L.; Miligy, I.; Diez-Rodriguez, M.; Nolan, C.C.; Ellis, I.O.; Rakha, E.A. The amino acid transporter SLC7A5 confers a poor prognosis in the highly proliferative breast cancer subtypes and is a key therapeutic target in luminal B tumours. Breast Cancer Res. 2018, 20, 21. [Google Scholar] [CrossRef]
- Alfarsi, L.H.; El Ansari, R.; Craze, M.L.; Masisi, B.K.; Ellis, I.O.; Green, A.R.; Rakha, E.A. SLC1A5 co-expression with TALDO1 associates with endocrine therapy failure in estrogen receptor-positive breast cancer. Breast Cancer Res. Treat. 2021, 189, 615–626. [Google Scholar] [CrossRef]
- Camp, R.L.; Dolled-Filhart, M.; Rimm, D.L. ‘X-tile’: A new bio-informatics tool for biomarker assessment and outcome-based cut-point optimization. Clin. Cancer Res. 2004, 10, 7252–7259. [Google Scholar] [CrossRef] [PubMed]












| HAO1 Protein | ||
|---|---|---|
| Correlation | p-Value | |
| SLC1A5 | 0.07 | 0.04 |
| SLC7A5 | 0.13 | 0.0001 |
| SLC3A2 | 0.05 | 0.18 |
| HAO1 Copy Number | ||||||
|---|---|---|---|---|---|---|
| Loss n (%) | Neutral n (%) | Gain n (%) | χ2 (p-Value) | Total n | ||
| Histological Type | ||||||
| Ductal carcinoma, No Special Type | 24 (2) | 1378 (89) | 142 (9) | 24.4 (0.007) | 1544 | |
| Lobular mixed | 0 (0) | 81 (90) | 9 (10) | 90 | ||
| Tubular | 0 (0) | 67 (100) | 0 (0) | 67 | ||
| Mucinous | 2 (4) | 44 (96) | 0 (0) | 46 | ||
| Medullary | 0 (0) | 32 (100) | 0 (0) | 32 | ||
| Lobular | 2 (1) | 139 (95) | 6 (4) | 147 | ||
| Tumour Size | ||||||
| <2.0 cm | 0 (0) | 12 (80) | 3 (20) | 2.8 (0.250) | 15 | |
| ≥2.0 cm | 27 (2) | 1756 (90) | 162 (8) | 1960 | ||
| Grade | ||||||
| 1 | 3 (2) | 159 (93) | 8 (5) | 6.2 (0.188) | 170 | |
| 2 | 8 (1) | 703 (91) | 59 (8) | 770 | ||
| 3 | 16 (2) | 847 (89) | 89 (9) | 952 | ||
| Lymph Node Stage | ||||||
| 1 | 14 (1) | 943 (91) | 78 (8) | 1.8 (0.773) | 1035 | |
| 2 | 9 (1) | 555 (89) | 58 (10) | 622 | ||
| 3 | 5 (1) | 284 (90) | 27 (9) | 316 | ||
| Receptor Status | ||||||
| ER | + | 23 (1) | 1355 (90) | 128 (9) | 0.8 (0.660) | 1506 |
| − | 5 (1) | 432 (91) | 37 (8) | 474 | ||
| PR | + | 13 (1) | 941 (91) | 86 (8) | 0.4 (0.802) | 1040 |
| − | 15 (2) | 846 (90) | 79 (8) | 940 | ||
| HER2 | + | 4 (1) | 229 (93) | 14 (6) | 2.7 (0.262) | 247 |
| − | 24 (1) | 1558 (90) | 151 (9) | 1733 | ||
| PAM50 Subtypes | ||||||
| Luminal A | 6 (1) | 665 (93) | 47 (6) | 25.6 (0.001) | 718 | |
| Luminal B | 14 (3) | 417 (85) | 57 (12) | 488 | ||
| HER2-E | 3 (1) | 216 (90) | 21 (9) | 240 | ||
| Basal-like | 4 (1) | 295 (90) | 30 (9) | 329 | ||
| Normal-like | 1 (1) | 189 (95) | 9 (5) | 199 | ||
| HAO1 Protein | ||||
|---|---|---|---|---|
| Low n (%) | High n (%) | χ2 (p-Value) | ||
| Histological type | ||||
| Ductal carcinoma, No Special Type (NST) | 870 (77) | 261 (23) | ||
| Lobular including Lobular Mixed | 163 (91) | 16 (9) | 19.5 | |
| Metaplastic carcinoma | 6 (86) | 1 (14) | (0.0006) | |
| Other special tumour types | 75 (82) | 16 (18) | ||
| Mixed NST and other special types | 301 (79) | 84 (22) | ||
| Tumour size | ||||
| <2.0 cm | 799 (80) | 198 (20) | 2 | |
| ≥2.0 cm | 616 (77) | 180 (23) | (0.156) | |
| Grade | ||||
| 1 | 226 (81) | 54 (19) | 12.1 | |
| 2 | 569 (83) | 121 (17) | (0.002) | |
| 3 | 620 (75) | 203 (25) | ||
| Lymph Node Stage | ||||
| 1 | 888 (80) | 228 (20) | 0.8 | |
| 2 | 407 (79) | 110 (21) | 0.376 | |
| 3 | 119 (75) | 40 (25) | ||
| Receptor Status | ||||
| ER | + | 1101 (80) | 269 (20) | 8.4 |
| − | 306 (74) | 109 (26) | (0.004) | |
| PR | + | 814 (79) | 213 (21) | 0.3 |
| − | 567 (78) | 158 (22) | (0.6) | |
| HER2 | + | 188 (83) | 40 (17) | 2.1 |
| − | 1191 (78) | 333 (22) | (0.138) | |
| Mitosis | ||||
| 1 | 643 (83) | 131 (17) | 17.2 | |
| 2 | 283 (79) | 76 (21) | (0.0001) | |
| 3 | 489 (74) | 171 (26) | ||
| Pleomorphism | ||||
| 1 | 39 (87) | 6 (13) | ||
| 2 | 520 (83) | 106 (17) | 12.7 | |
| 3 | 856 (76) | 266 (24) | (0.001) | |
| Tubule formation | ||||
| 1 | 103 (82) | 23 (18) | 2.3 | |
| 2 | 411 (77) | 124 (23) | (0.312) | |
| 3 | 901 (80) | 231 (20) | ||
| Nottingham Prognostic Index | ||||
| Good | 484 (82) | 107 (18) | 8 | |
| Moderate | 724 (79) | 197 (21) | (0.018) | |
| Poor | 206 (74) | 74 (26) | ||
| HAO1 mRNA | ||||||
|---|---|---|---|---|---|---|
| All Cases | ER+ | ER− | ||||
| Hazard Ratio (95% CI) | p-Value | Hazard Ratio (95% CI) | p-Value | Hazard Ratio (95% CI) | p-Value | |
| Tumour Size | 0.839 (0.498–1.411) | 0.14 | 0.613 (0.323–1.163) | 0.14 | 1.676 (0.712–3.947) | 0.53 |
| Grade | 0.822 (0.492–1.373) | 0.48 | 0.598 (0.317–1.127) | 0.59 | 1.661 (0.696–3.964) | 0.86 |
| Nodal Stage | 0.808 (0.486–1.343) | 0.33 | 0.575 (0.308–1.072) | 0.32 | 1.738 (0.722–4.185) | 0.68 |
Disclaimer/Publisher’s Note: The statements, opinions and data contained in all publications are solely those of the individual author(s) and contributor(s) and not of MDPI and/or the editor(s). MDPI and/or the editor(s) disclaim responsibility for any injury to people or property resulting from any ideas, methods, instructions or products referred to in the content. |
© 2024 by the authors. Licensee MDPI, Basel, Switzerland. This article is an open access article distributed under the terms and conditions of the Creative Commons Attribution (CC BY) license (https://creativecommons.org/licenses/by/4.0/).
Share and Cite
Erkan, B.; MacIntyre, S.; Brown, C.; Fakroun, A.; Lashen, A.G.; Mongan, N.P.; Ellis, I.O.; Rakha, E.A.; Green, A.R. Hydroxyacid Oxidase 1, a Glutamine Metabolism-Associated Protein, Predicts Poor Patient Outcome in Luminal Breast Cancer. Int. J. Mol. Sci. 2024, 25, 11572. https://doi.org/10.3390/ijms252111572
Erkan B, MacIntyre S, Brown C, Fakroun A, Lashen AG, Mongan NP, Ellis IO, Rakha EA, Green AR. Hydroxyacid Oxidase 1, a Glutamine Metabolism-Associated Protein, Predicts Poor Patient Outcome in Luminal Breast Cancer. International Journal of Molecular Sciences. 2024; 25(21):11572. https://doi.org/10.3390/ijms252111572
Chicago/Turabian StyleErkan, Busra, Skye MacIntyre, Charlotte Brown, Ali Fakroun, Ayat G. Lashen, Nigel P. Mongan, Ian O. Ellis, Emad A. Rakha, and Andrew R. Green. 2024. "Hydroxyacid Oxidase 1, a Glutamine Metabolism-Associated Protein, Predicts Poor Patient Outcome in Luminal Breast Cancer" International Journal of Molecular Sciences 25, no. 21: 11572. https://doi.org/10.3390/ijms252111572
APA StyleErkan, B., MacIntyre, S., Brown, C., Fakroun, A., Lashen, A. G., Mongan, N. P., Ellis, I. O., Rakha, E. A., & Green, A. R. (2024). Hydroxyacid Oxidase 1, a Glutamine Metabolism-Associated Protein, Predicts Poor Patient Outcome in Luminal Breast Cancer. International Journal of Molecular Sciences, 25(21), 11572. https://doi.org/10.3390/ijms252111572

