The Glutamine Synthetases Are Required for Sensory Hair Cell Formation and Auditory Function in Zebrafish
Abstract
1. Introduction
2. Results
2.1. The Glula and Glulb Genes Are Expressed in the Otic Vesicles and Neuromasts of Zebrafish
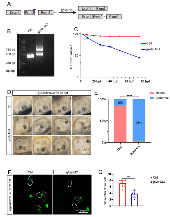
2.2. Knockdown of Glula Reduced Survival Rates and Abnormal Otolith Development in Zebrafish
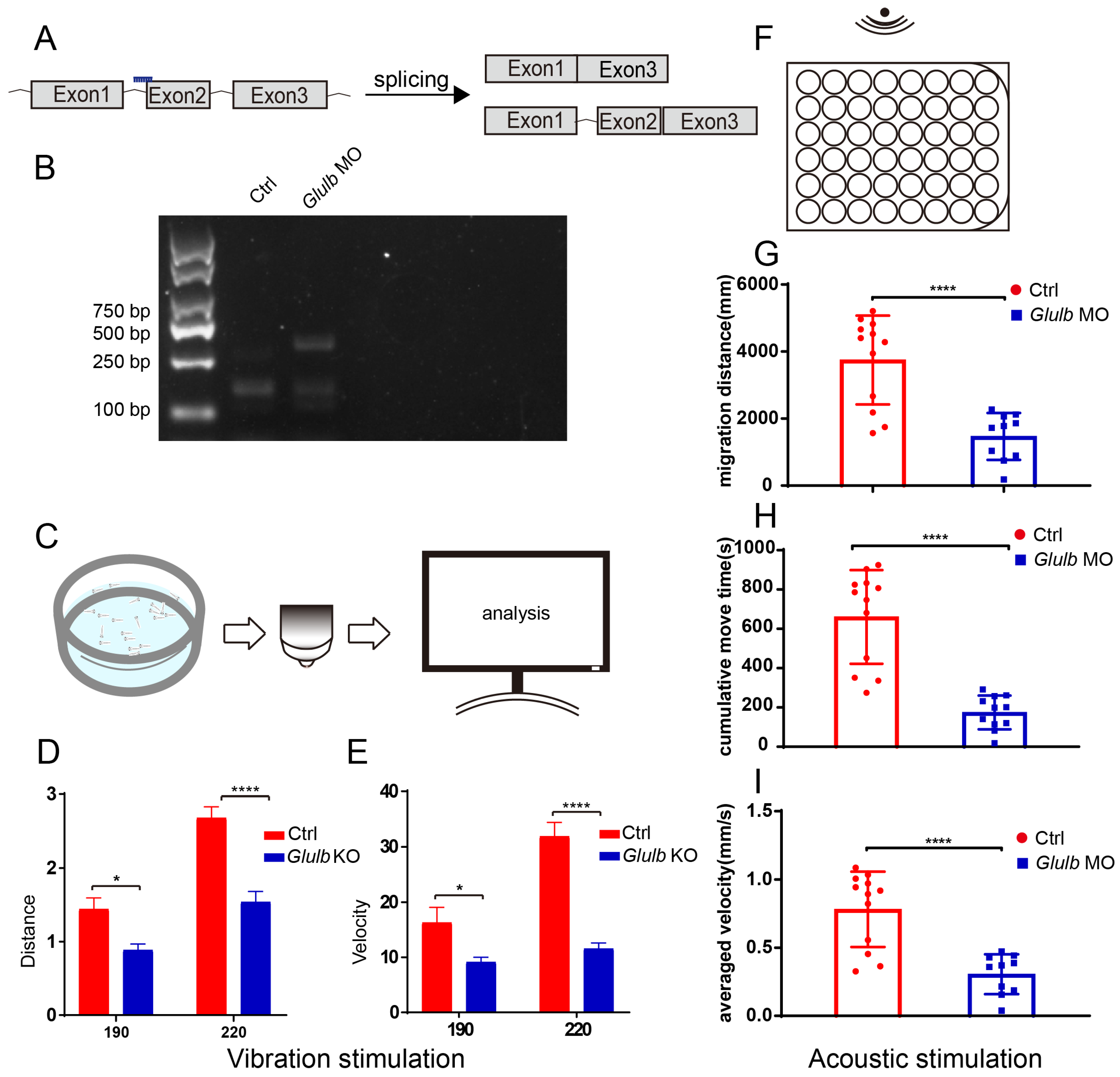
2.3. Repression of Glulb Expression Elicits Aberrant Behavioral Patterns in Zebrafish
2.4. Knockdown of Glulb Leads to Aberrant Hair Cell Development in Zebrafish
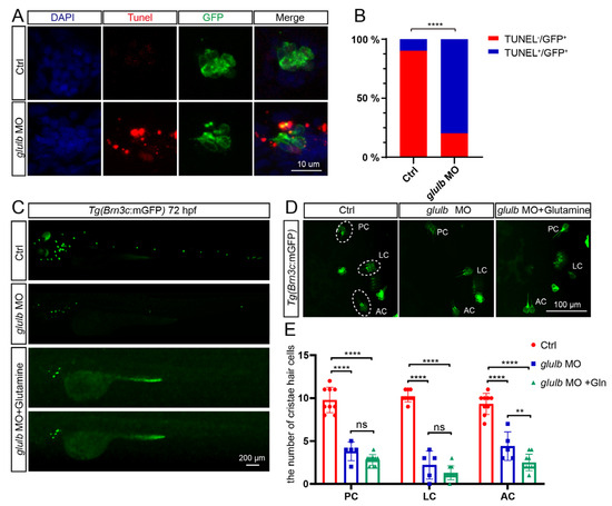
2.5. Knockdown of Glulb Resulted in Apoptosis in Zebrafish Hair Cells, and Supplementation with Glutamine Failed to Rescue This Effect
2.6. Transcriptomic Analysis of Glula or Glulb Knockdown in Zebrafish
3. Discussion
4. Materials and Methods
4.1. Zebrafish Embryos
4.2. Whole-Mount In Situ Hybridization Technique
4.3. Morpholino Microinjection and Its Efficiency Validation
4.4. Synthesis of sgRNA/Cas9 mRNA, Microinjection, and Identification of Mutants
4.5. mRNA Synthesis and Rescue Experiments
4.6. Startle Response
4.7. Immunofluorescence Staining
4.8. Imaging and Statistical Analysis
4.9. Glutamine Treatment
4.10. Transcriptome Sequencing and Analysis
4.11. Ethical Statement
Supplementary Materials
Author Contributions
Funding
Institutional Review Board Statement
Informed Consent Statement
Data Availability Statement
Acknowledgments
Conflicts of Interest
References
- Martini, A.; Sorrentino, F.; Sorrentino, U.; Cassina, M. Genetics & Epigenetics of Hereditary Deafness: An Historical Overview. Audiol. Res. 2021, 11, 629–635. [Google Scholar] [CrossRef] [PubMed]
- Haile, L.M.; Kamenov, K.; Briant, P.S.; Orji, A.U.; Steinmetz, J.D.; Abdoli, A.; Abdollahi, M.; Abu-Gharbieh, E.; Afshin, A.; Ahmed, H.; et al. Hearing loss prevalence and years lived with disability, 1990–2019: Findings from the Global Burden of Disease Study 2019. Lancet 2021, 397, 996–1009. [Google Scholar] [CrossRef] [PubMed]
- Corwin, J.T.; Warchol, M.E.; Kelley, M.W. Hair cell development. Curr. Opin. Neurobiol. 1993, 3, 32–37. [Google Scholar] [CrossRef] [PubMed]
- Bever, M.M.; Fekete, D.M. Atlas of the developing inner ear in zebrafish. Dev. Dyn. Off. Publ. Am. Assoc. Anat. 2002, 223, 536–543. [Google Scholar] [CrossRef] [PubMed]
- Ghysen, A.; Dambly-Chaudière, C. Development of the zebrafish lateral line. Curr. Opin. Neurobiol. 2004, 14, 67–73. [Google Scholar] [CrossRef]
- Camps, J.; Castañé, H.; Rodríguez-Tomàs, E.; Baiges-Gaya, G.; Hernández-Aguilera, A.; Arenas, M.; Iftimie, S.; Joven, J. On the role of paraoxonase-1, chemokine (CC motif) ligand 2 and metabolism in oxidation, inflammation and disease. A 2021 Update. Biomolecules 2021, 11, 971. [Google Scholar] [CrossRef]
- Eelen, G.; Dubois, C.; Cantelmo, A.R.; Goveia, J.; Brüning, U.; DeRan, M.; Jarugumilli, G.; van Rijssel, J.; Saladino, G.; Comitani, F.; et al. Role of glutamine synthetase in angiogenesis beyond glutamine synthesis. Nature 2018, 561, 63–69. [Google Scholar] [CrossRef]
- Wang, Y.; Fan, S.; Lu, J.; Zhang, Z.; Wu, D.; Wu, Z.; Zheng, Y. GLUL promotes cell proliferation in breast cancer. J. Cell. Biochem. 2017, 118, 2018–2025. [Google Scholar] [CrossRef]
- Look AHEAD Research Group. Prospective association of GLUL rs10911021 with cardiovascular morbidity and mortality among individuals with type 2 diabetes: The Look AHEAD study. Diabetes 2016, 65, 297–302. [Google Scholar] [CrossRef]
- Lin, Y.; Yu, M.; Lin, S.; Lee, S.; Chen, C.; Chen, D.; Chen, P. Genome-wide association analysis identifies a GLUL haplotype for familial hepatitis B virus-related hepatocellular carcinoma. Cancer 2017, 123, 3966–3976. [Google Scholar] [CrossRef]
- Dhanasiri, A.K.; Fernandes, J.M.; Kiron, V. Glutamine synthetase activity and the expression of three glul paralogues in zebrafish during transport. Comp. Biochem. Physiol. Part B Biochem. Mol. Biol. 2012, 163, 274–284. [Google Scholar] [CrossRef] [PubMed]
- Qian, F.; Wei, G.; Gao, Y.; Wang, X.; Gong, J.; Guo, C.; Wang, X.; Zhang, X.; Zhao, J.; Wang, C.; et al. Single-cell RNA-sequencing of zebrafish hair cells reveals novel genes potentially involved in hearing loss. Cell Mol. Life Sci. 2022, 79, 385. [Google Scholar] [CrossRef] [PubMed]
- Stewart, G.; Mann, A.; Fentem, P. Enzymes of glutamate formation: Glutamate dehydrogenase, glutamine synthetase, and glutamate synthase. In Amino Acids and Derivatives; Elsevier: Amsterdam, The Netherlands, 1980; pp. 271–327. [Google Scholar]
- Jayakumar, A.R.; Norenberg, M.D. Glutamine synthetase: Role in neurological disorders. Glutamate/GABA-Glutamine Cycle Amino Acid Neurotransm. Homeost. 2016, 13, 327–350. [Google Scholar]
- Cooper, A.J.L.; Jeitner, T.M. Central role of glutamate metabolism in the maintenance of nitrogen homeostasis in normal and hyperammonemic brain. Biomolecules 2016, 6, 16. [Google Scholar] [CrossRef]
- Tu, H.; Zhang, A.; Fu, X.; Xu, S.; Bai, X.; Wang, H.; Gao, J. SMPX deficiency causes stereocilia degeneration and progressive hearing loss in CBA/CaJ mice. Front. Cell Dev. Biol. 2021, 9, 750023. [Google Scholar] [CrossRef]
- Cristóvão, J.S.; Gomes, C.M. S100 proteins in Alzheimer’s disease. Front. Neurosci. 2019, 13, 446874. [Google Scholar] [CrossRef]
- Manchanda, A.; Chatterjee, P.; Bonventre, J.A.; Haggard, D.E.; Kindt, K.S.; Tanguay, R.L.; Johnson, C.P. Otoferlin depletion results in abnormal synaptic ribbons and altered intracellular calcium levels in zebrafish. Sci. Rep. 2019, 9, 14273. [Google Scholar] [CrossRef]
- Lustig, L.; Peng, H. Chromosome location and characterization of the human nicotinic acetylcholine receptor subunit alpha (α) 9 (CHRNA9) gene. Cytogenet. Genome Res. 2002, 98, 154–159. [Google Scholar] [CrossRef]
- Chou, S.-W.; Hwang, P.; Gomez, G.; Fernando, C.A.; West, M.C.; Pollock, L.M.; Lin-Jones, J.; Burnside, B.; McDermott, B.M. Fascin 2b is a component of stereocilia that lengthens actin-based protrusions. PLoS ONE 2011, 6, e14807. [Google Scholar] [CrossRef]
- Ott, E.; Hoff, S.; Indorf, L.; Ditengou, F.A.; Müller, J.; Renschler, G.; Lienkamp, S.S.; Kramer-Zucker, A.; Bergmann, C.; Epting, D. A novel role for the chloride intracellular channel protein Clic5 in ciliary function. Sci. Rep. 2023, 13, 17647. [Google Scholar] [CrossRef]
- Barta, C.L. Transcriptome Characterization of Adult Zebrafish Inner Ear Hair Cells; Creighton University: Omaha, NE, USA, 2016. [Google Scholar]
- Liu, H.; Pecka, J.L.; Zhang, Q.; Soukup, G.A.; Beisel, K.W.; He, D.Z. Characterization of transcriptomes of cochlear inner and outer hair cells. J. Neurosci. 2014, 34, 11085–11095. [Google Scholar] [CrossRef] [PubMed]
- Yang, S.; Xie, B.-L.; Dong, X.-P.; Wang, L.-X.; Zhu, G.-H.; Wang, T.; Wu, W.-J.; Lai, R.-S.; Tao, R.; Guan, M.-X.; et al. cdh23 affects congenital hearing loss through regulating purine metabolism. Front. Mol. Neurosci. 2023, 16, 1079529. [Google Scholar] [CrossRef] [PubMed]
- Wei, G.; Zhang, X.; Cai, C.; Sheng, J.; Xu, M.; Wang, C.; Gu, Q.; Guo, C.; Chen, F.; Liu, D.; et al. Dual-specificity phosphatase 14 regulates Zebrafish hair cell formation through activation of p38 signaling pathway. Front. Cell. Neurosci. 2022, 16, 840143. [Google Scholar] [CrossRef] [PubMed]
- Gong, J.; Wang, X.; Zhu, C.; Dong, X.; Zhang, Q.; Wang, X.; Duan, X.; Qian, F.; Shi, Y.; Gao, Y.; et al. Insm1a regulates motor neuron development in zebrafish. Front. Mol. Neurosci. 2017, 10, 274. [Google Scholar] [CrossRef] [PubMed]
- Yin, G.; Qian, F.; Yao, J.; Wang, Z.; Wang, X.; Liu, D.; Wang, C. ftr82 is necessary for hair cell morphogenesis and auditory function during zebrafish development. J. Genet. Genom. 2023, 50, 77–86. [Google Scholar] [CrossRef] [PubMed]
- Yang, M.; Logothetis, N.K.; Eschenko, O. Phasic activation of the locus coeruleus attenuates the acoustic startle response by increasing cortical arousal. Sci. Rep. 2021, 11, 1409. [Google Scholar] [CrossRef]
- Love, M.; Anders, S.; Huber, W. Differential analysis of count data–the DESeq2 package. Genome Biol. 2014, 15, 550. [Google Scholar]
- Yu, G.; Wang, L.-G.; Han, Y.; He, Q.-Y. clusterProfiler: An R package for comparing biological themes among gene clusters. OMICS J. Integr. Biol. 2012, 16, 284–287. [Google Scholar] [CrossRef]
- Von Mering, C.; Huynen, M.; Jaeggi, D.; Schmidt, S.; Bork, P.; Snel, B. STRING: A database of predicted functional associations between proteins. Nucleic Acids Res. 2003, 31, 258–261. [Google Scholar] [CrossRef]
- Shannon, P.; Markiel, A.; Ozier, O.; Baliga, N.S.; Wang, J.T.; Ramage, D.; Amin, N.; Schwikowski, B.; Ideker, T. Cytoscape: A software environment for integrated models of biomolecular interaction networks. Genome Res. 2003, 13, 2498–2504. [Google Scholar] [CrossRef]






| Disclaimer/Publisher’s Note: The statements, opinions and data contained in all publications are solely those of the individual author(s) and contributor(s) and not of MDPI and/or the editor(s). MDPI and/or the editor(s) disclaim responsibility for any injury to people or property resulting from any ideas, methods, instructions or products referred to in the content. | 
© 2024 by the authors. Licensee MDPI, Basel, Switzerland. This article is an open access article distributed under the terms and conditions of the Creative Commons Attribution (CC BY) license (https://creativecommons.org/licenses/by/4.0/).
Share and Cite
Zhao, Y.; Wang, Z.; Xu, M.; Qian, F.; Wei, G.; Liu, D. The Glutamine Synthetases Are Required for Sensory Hair Cell Formation and Auditory Function in Zebrafish. Int. J. Mol. Sci. 2024, 25, 11561. https://doi.org/10.3390/ijms252111561
Zhao Y, Wang Z, Xu M, Qian F, Wei G, Liu D. The Glutamine Synthetases Are Required for Sensory Hair Cell Formation and Auditory Function in Zebrafish. International Journal of Molecular Sciences. 2024; 25(21):11561. https://doi.org/10.3390/ijms252111561
Chicago/Turabian StyleZhao, Yuanrong, Ziyang Wang, Mengting Xu, Fuping Qian, Guanyun Wei, and Dong Liu. 2024. "The Glutamine Synthetases Are Required for Sensory Hair Cell Formation and Auditory Function in Zebrafish" International Journal of Molecular Sciences 25, no. 21: 11561. https://doi.org/10.3390/ijms252111561
APA StyleZhao, Y., Wang, Z., Xu, M., Qian, F., Wei, G., & Liu, D. (2024). The Glutamine Synthetases Are Required for Sensory Hair Cell Formation and Auditory Function in Zebrafish. International Journal of Molecular Sciences, 25(21), 11561. https://doi.org/10.3390/ijms252111561
 
        

