Amelanotic Melanoma—Biochemical and Molecular Induction Pathways
Abstract
1. Introduction
2. Molecular Characteristics of Amelanotic Melanoma
2.1. Absence of Melanin Pigment and Its Implications
2.2. Genetic Alterations and Mutations Associated with Amelanotic Melanoma
2.3. Differences in Gene Expression Profiles Compared to Pigmented Melanoma
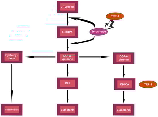
3. Biochemical Pathways Involved in Melanin Production
3.1. Overview of the Melanogenesis Pathway
3.2. Key Enzymes and Cofactors Involved in Melanin Synthesis
3.3. Regulation of Melanin Production by Cellular Signaling Pathways
4. Dysregulation of Melanogenesis in Amelanotic Melanoma
5. Molecular Induction Pathways in Amelanotic Melanoma
5.1. Role of Oncogenic Signaling Pathways (e.g., MAPK, PI3K/Akt) in Tumor Initiation and Progression
5.2. Dysregulation of Cell Cycle Control and Apoptosis Pathways
5.3. Immune Evasion Mechanisms Employed by Melanoma Cells
6. Biomarkers and Diagnostic Approaches
6.1. Identification of Biomarkers for the Early Detection of Amelanotic Melanoma
6.2. Imaging Techniques and Molecular Profiling for Diagnosis and Staging
6.3. Challenges in Distinguishing Amelanotic Melanoma from Other Skin Lesions
7. Therapeutic Strategies for Amelanotic Melanoma
7.1. Targeted Therapies Against Oncogenic Signaling Pathways
7.2. Immunotherapy Approaches for Enhancing Anti-Tumor Immune Response
7.3. Combination Therapies to Overcome Resistance and Improve Treatment Outcomes
8. Experimental Models and Preclinical Studies
8.1. In Vitro Models for Studying Molecular Pathways in Amelanotic Melanoma
8.2. In Vivo Models for Evaluating Therapeutic Efficacy and Toxicity
8.3. Advancements in Personalized Medicine Approaches for Patient-Specific Treatment
9. Clinical Management and Prognosis
9.1. Surgical and Non-Surgical Treatment Options for Amelanotic Melanoma
9.2. Prognostic Factors Influencing Patient Outcomes
9.3. Emerging Strategies for the Surveillance and Management of Recurrent Diseases
10. Future Directions and Challenges
10.1. Unraveling the Complexity of Amelanotic Melanoma Heterogeneity
10.2. Development of Targeted Therapies Based on Molecular Subtype Classification
10.3. Integration of Biomarkers and Imaging Techniques for Precision Medicine Approaches
11. Conclusions
11.1. Recap of the Key Findings Regarding Biochemical and Molecular Pathways in Amelanotic Melanoma
11.2. Importance of Ongoing Research Efforts for Improving Diagnosis and Treatment
11.3. Potential Impact on Patient Care and Outcomes in the Future
Author Contributions
Funding
Conflicts of Interest
References
- Gong, H.Z.; Zheng, H.Y.; Li, J. Amelanotic Melanoma. Melanoma Res. 2019, 29, 221–230. [Google Scholar] [CrossRef] [PubMed]
- Thomas, N.E.; Kricker, A.; Waxweiler, W.T.; Dillon, P.M.; Busam, K.J.; From, L.; Groben, P.A.; Armstrong, B.K.; Anton-Culver, H.; Gruber, S.B.; et al. Comparison of Clinicopathologic Features and Survival of Histopathologically Amelanotic and Pigmented Melanomas: A Population-Based Study. JAMA Dermatol. 2014, 150, 1306–1314. [Google Scholar] [CrossRef]
- Cheung, W.L.; Patel, R.R.; Leonard, A.; Firoz, B.; Meehan, S.A. Amelanotic Melanoma: A Detailed Morphologic Analysis with Clinicopathologic Correlation of 75 Cases. J. Cutan. Pathol. 2012, 39, 33–39. [Google Scholar] [CrossRef]
- Koch, S.E.; Lange, J.R. Amelanotic Melanoma: The Great Masquerader. J. Am. Acad. Dermatol. 2000, 42, 731–734. [Google Scholar] [CrossRef] [PubMed]
- De Giorgi, V.; Gori, A.; Savarese, I.; D’Errico, A.; Papi, F.; Grazzini, M.; Scarfì, F.; Covarelli, P.; Massi, D. Clinical and Dermoscopic Features of Truly Amelanotic Plantar Melanoma. Melanoma Res. 2017, 27, 224–230. [Google Scholar] [CrossRef] [PubMed]
- Lan, J.; Wen, J.; Cao, S.; Yin, T.; Jiang, B.; Lou, Y.; Zhu, J.; An, X.; Suo, H.; Li, D.; et al. The Diagnostic Accuracy of Dermoscopy and Reflectance Confocal Microscopy for Amelanotic/Hypomelanotic Melanoma: A Systematic Review and Meta-analysis. Br. J. Dermatol. 2020, 183, 210–219. [Google Scholar] [CrossRef] [PubMed]
- Cordoro, K.M.; Gupta, D.; Frieden, I.J.; McCalmont, T.; Kashani-Sabet, M. Pediatric Melanoma: Results of a Large Cohort Study and Proposal for Modified ABCD Detection Criteria for Children. J. Am. Acad. Dermatol. 2013, 68, 913–925. [Google Scholar] [CrossRef]
- Militaru, I.V.; Rus, A.A.; Munteanu, C.V.A.; Manica, G.; Petrescu, S.M. New Panel of Biomarkers to Discriminate between Amelanotic and Melanotic Metastatic Melanoma. Front. Oncol. 2023, 12, 1061832. [Google Scholar] [CrossRef]
- McClain, S.E.; Mayo, K.B.; Shada, A.L.; Smolkin, M.E.; Patterson, J.W.; Slingluff, C.L. Amelanotic Melanomas Presenting as Red Skin Lesions: A Diagnostic Challenge with Potentially Lethal Consequences. Int. J. Dermatol. 2012, 51, 420–426. [Google Scholar] [CrossRef]
- Wee, E.; Wolfe, R.; Mclean, C.; Kelly, J.W.; Pan, Y. Clinically Amelanotic or Hypomelanotic Melanoma: Anatomic Distribution, Risk Factors, and Survival. J. Am. Acad. Dermatol. 2018, 79, 645–651.e4. [Google Scholar] [CrossRef]
- Strazzulla, L.C.; Li, X.; Zhu, K.; Okhovat, J.P.; Lee, S.J.; Kim, C.C. Clinicopathologic, Misdiagnosis, and Survival Differences between Clinically Amelanotic Melanomas and Pigmented Melanomas. J. Am. Acad. Dermatol. 2019, 80, 1292–1298. [Google Scholar] [CrossRef] [PubMed]
- Stojkovic-Filipovic, J.; Kittler, H. Dermatoscopy of Amelanotic and Hypomelanotic Melanoma. JDDG J. Der Dtsch. Dermatol. Ges. 2014, 12, 467–472. [Google Scholar] [CrossRef] [PubMed]
- Rayner, J.E.; McMeniman, E.K.; Duffy, D.L.; De’Ambrosis, B.; Smithers, B.M.; Jagirdar, K.; Lee, K.J.; Soyer, H.P.; Sturm, R.A. Phenotypic and Genotypic Analysis of Amelanotic and Hypomelanotic Melanoma Patients. J. Eur. Acad. Dermatol. Venereol. 2019, 33, 1076–1083. [Google Scholar] [CrossRef] [PubMed]
- Rayner, J.E.; Duffy, D.L.; Smit, D.J.; Jagirdar, K.; Lee, K.J.; De’Ambrosis, B.; Smithers, B.M.; McMeniman, E.K.; McInerney-Leo, A.M.; Schaider, H.; et al. Germline and Somatic Albinism Variants in Amelanotic/Hypomelanotic Melanoma: Increased Carriage of TYR and OCA2 Variants. PLoS ONE 2020, 15, e0238529. [Google Scholar] [CrossRef] [PubMed]
- Chacón, M.; Pfluger, Y.; Angel, M.; Waisberg, F.; Enrico, D. Uncommon Subtypes of Malignant Melanomas: A Review Based on Clinical and Molecular Perspectives. Cancers 2020, 12, 2362. [Google Scholar] [CrossRef]
- Vernali, S.; Waxweiler, W.T.; Dillon, P.M.; Kanetsky, P.A.; Orlow, I.; Luo, L.; Busam, K.J.; Kricker, A.; Armstrong, B.K.; Anton-Culver, H.; et al. Association of Incident Amelanotic Melanoma With Phenotypic Characteristics, MC1R Status, and Prior Amelanotic Melanoma. JAMA Dermatol. 2017, 153, 1026–1031. [Google Scholar] [CrossRef]
- Hartman, M.L.; Czyz, M. MITF in Melanoma: Mechanisms behind Its Expression and Activity. Cell Mol. Life Sci. 2015, 72, 1249–1260. [Google Scholar] [CrossRef]
- Hartman, M.L.; Czyz, M. Pro-Survival Role of MITF in Melanoma. J. Investg. Dermatol. 2015, 135, 352–358. [Google Scholar] [CrossRef]
- Sturm, R.A.; Fox, C.; McClenahan, P.; Jagirdar, K.; Ibarrola-Villava, M.; Banan, P.; Abbott, N.C.; Ribas, G.; Gabrielli, B.; Duffy, D.L.; et al. Phenotypic Characterization of Nevus and Tumor Patterns in MITF E318K Mutation Carrier Melanoma Patients. J. Investg. Dermatol. 2014, 134, 141–149. [Google Scholar] [CrossRef]
- Ghiorzo, P.; Pastorino, L.; Pizzichetta, M.A.; Bono, R.; Queirolo, P.; Talamini, R.; Annessi, G.; Bruno, W.; Nasti, S.; Gargiulo, S.; et al. CDKN2A and MC1R Analysis in Amelanotic and Pigmented Melanoma. Melanoma Res. 2009, 19, 142–145. [Google Scholar] [CrossRef]
- Massi, D.; Pinzani, P.; Simi, L.; Salvianti, F.; De Giorgi, V.; Pizzichetta, M.A.; Mirri, F.; Steffan, A.; Orlando, C.; Santucci, M.; et al. BRAF and KIT Somatic Mutations Are Present in Amelanotic Melanoma. Melanoma Res. 2013, 23, 414–419. [Google Scholar] [CrossRef] [PubMed]
- Zhuang, L.; Tian, J.; Lai, B.; Zhang, G.; Li, H. Single-Cell RNA Sequencing Reveals Cellular Heterogeneity in an Acral Amelanotic Melanoma After Immunotherapy Treatment. Clin. Cosmet. Investig. Dermatol. 2023, 16, 1009–1018. [Google Scholar] [CrossRef] [PubMed]
- Soares, C.D.; Hernandez-Guerrero, J.C.; de Andrade, B.A.B.; Romañach, M.J.; Mosqueda-Taylor, A.; Carlos, R.; Macedo, M.R.S.; de Almeida, O.P.; Jorge, J. Comparative Expression of Cyclooxygenase 2 and Ki67 in Amelanotic and Conventional Oral Melanomas. Med. Oral Patol. Oral Cir. Bucal. 2020, 25, e728–e731. [Google Scholar] [CrossRef] [PubMed]
- Li, C.; Kuai, L.; Cui, R.; Miao, X. Melanogenesis and the Targeted Therapy of Melanoma. Biomolecules 2022, 12, 1874. [Google Scholar] [CrossRef] [PubMed]
- Slominski, R.M.; Sarna, T.; Płonka, P.M.; Raman, C.; Brożyna, A.A.; Slominski, A.T. Melanoma, Melanin, and Melanogenesis: The Yin and Yang Relationship. Front. Oncol. 2022, 12, 842496. [Google Scholar] [CrossRef]
- Wakamatsu, K.; Ito, A.; Tamura, Y.; Hida, T.; Kamiya, T.; Torigoe, T.; Honda, H.; Ito, S.; Jimbow, K. Molecular Events in the Melanogenesis Cascade as Novel Melanoma-Targeted Small Molecules: Principle and Development. Cancers 2022, 14, 5588. [Google Scholar] [CrossRef]
- Videira, I.F.d.S.; Lima Moura, D.F.; Vasconcelos Magina, S.B.L.M. Mechanisms Regulating Melanogenesis. Bras. Dermatol. 2013, 88, 76–83. [Google Scholar] [CrossRef]
- Pillaiyar, T.; Manickam, M.; Jung, S.H. Recent Development of Signaling Pathways Inhibitors of Melanogenesis. Cell Signal. 2017, 40, 99–115. [Google Scholar] [CrossRef]
- Kim, H.-D.; Choi, H.; Abekura, F.; Park, J.-Y.; Yang, W.-S.; Yang, S.-H.; Kim, C.-H.; Kim, H.-D.; Choi, H.; Abekura, F.; et al. Naturally-Occurring Tyrosinase Inhibitors Classified by Enzyme Kinetics and Copper Chelation. Int. J. Mol. Sci. 2023, 24, 8226. [Google Scholar] [CrossRef]
- Hida, T.; Kamiya, T.; Kawakami, A.; Ogino, J.; Sohma, H.; Uhara, H.; Jimbow, K. Elucidation of Melanogenesis Cascade for Identifying Pathophysiology and Therapeutic Approach of Pigmentary Disorders and Melanoma. Int. J. Mol. Sci. 2020, 21, 6129. [Google Scholar] [CrossRef]
- Zhou, S.; Zeng, H.; Huang, J.; Lei, L.; Tong, X.; Li, S.; Zhou, Y.; Guo, H.; Khan, M.; Luo, L.; et al. Epigenetic Regulation of Melanogenesis. Ageing Res. Rev. 2021, 69, 101349. [Google Scholar] [CrossRef] [PubMed]
- Cichorek, M.; Wachulska, M.; Stasiewicz, A.; Tymińska, A. Skin Melanocytes: Biology and Development. Adv. Dermatol. Allergol./Postȩpy Dermatol. I Alergol. 2013, 30, 30. [Google Scholar] [CrossRef] [PubMed]
- Brombin, A.; Patton, E.E. Melanocyte Lineage Dynamics in Development, Growth and Disease. Development 2024, 151, dev201266. [Google Scholar] [CrossRef] [PubMed]
- Bento-Lopes, L.; Cabaço, L.C.; Charneca, J.; Neto, M.V.; Seabra, M.C.; Barral, D.C. Melanin’s Journey from Melanocytes to Keratinocytes: Uncovering the Molecular Mechanisms of Melanin Transfer and Processing. Int. J. Mol. Sci. 2023, 24, 11289. [Google Scholar] [CrossRef] [PubMed]
- Serre, C.; Busuttil, V.; Botto, J.M. Intrinsic and Extrinsic Regulation of Human Skin Melanogenesis and Pigmentation. Int. J. Cosmet. Sci. 2018, 40, 328–347. [Google Scholar] [CrossRef] [PubMed]
- Sitaram, A.; Dennis, M.K.; Chaudhuri, R.; De Jesus-Rojas, W.; Tenza, D.; Setty, S.R.G.; Wood, C.S.; Sviderskaya, E.V.; Bennett, D.C.; Raposo, G.; et al. Differential Recognition of a Dileucine-Based Sorting Signal by AP-1 and AP-3 Reveals a Requirement for Both BLOC-1 and AP-3 in Delivery of OCA2 to Melanosomes. Mol. Biol. Cell 2012, 23, 3178. [Google Scholar] [CrossRef]
- Hume, A.N.; Ushakov, D.S.; Tarafder, A.K.; Ferenczi, M.A.; Seabra, M.C. Rab27a and MyoVa Are the Primary Mlph Interactors Regulating Melanosome Transport in Melanocytes. J. Cell Sci. 2007, 120, 3111–3122. [Google Scholar] [CrossRef]
- Carreira, S.; Goodall, J.; Aksan, I.; La Rocca, S.A.; Galibert, M.D.; Denat, L.; Larue, L.; Goding, C.R. Mitf Cooperates with Rb1 and Activates P21Cip1 Expression to Regulate Cell Cycle Progression. Nature 2005, 433, 764–769. [Google Scholar] [CrossRef]
- Loercher, A.E.; Tank, E.M.H.; Delston, R.B.; Harbour, J.W. MITF Links Differentiation with Cell Cycle Arrest in Melanocytes by Transcriptional Activation of INK4A. J. Cell Biol. 2005, 168, 35–40. [Google Scholar] [CrossRef]
- Chiaverini, C.; Beuret, L.; Flori, E.; Busca, R.; Abbe, P.; Bille, K.; Bahadoran, P.; Ortonne, J.P.; Bertolotto, C.; Ballotti, R. Microphthalmia-Associated Transcription Factor Regulates RAB27A Gene Expression and Controls Melanosome Transport. J. Biol. Chem. 2008, 283, 12635–12642. [Google Scholar] [CrossRef]
- Hushcha, Y.; Blo, I.; Oton-Gonzalez, L.; Di Mauro, G.; Martini, F.; Tognon, M.; De Mattei, M. MicroRNAs in the Regulation of Melanogenesis. Int. J. Mol. Sci. 2021, 22, 6104. [Google Scholar] [CrossRef] [PubMed]
- Chang, T.S. Natural Melanogenesis Inhibitors Acting Through the Down-Regulation of Tyrosinase Activity. Materials 2012, 5, 1661–1685. [Google Scholar] [CrossRef]
- D’Mello, S.A.N.; Finlay, G.J.; Baguley, B.C.; Askarian-Amiri, M.E. Signaling Pathways in Melanogenesis. Int. J. Mol. Sci. 2016, 17, 1144. [Google Scholar] [CrossRef] [PubMed]
- Lu, Y.; Tonissen, K.F.; Di Trapani, G. Modulating Skin Colour: Role of the Thioredoxin and Glutathione Systems in Regulating Melanogenesis. Biosci. Rep. 2021, 41, BSR20210427. [Google Scholar] [CrossRef] [PubMed]
- Filimon, A.; Zurac, S.A.; Milac, A.L.; Sima, L.E.; Petrescu, S.M.; Negroiu, G. Value of Dopachrome Tautomerase Detection in the Assessment of Melanocytic Tumors. Melanoma Res. 2014, 24, 219–236. [Google Scholar] [CrossRef]
- Skoniecka, A.; Zauszkiewicz-Pawlak, A.; Tyminska, A.; Cichorek, M. Melanization of Bomirski Hamster Amelanotic Melanoma Cells (Ab Line) Depends on the Type of Culture Medium. Folia Histochem. Cytobiol. 2018, 56, 207–214. [Google Scholar] [CrossRef]
- Beyeler, M.; Dummer, R. Cutaneous Melanoma: Uncommon Presentations. Clin. Dermatol. 2005, 23, 587–592. [Google Scholar] [CrossRef]
- Popa, I.L.; Milac, A.L.; Sima, L.E.; Alexandru, P.R.; Pastrama, F.; Munteanu, C.V.A.; Negroiu, G. Cross-Talk between Dopachrome Tautomerase and Caveolin-1 Is Melanoma Phenotype-Specific and Potentially Involved in Tumor Progression. J. Biol. Chem. 2016, 291, 12481. [Google Scholar] [CrossRef]
- Beberok, A.; Rok, J.; Rzepka, Z.; Marciniec, K.; Boryczka, S.; Wrześniok, D. The Role of MITF and Mcl-1 Proteins in the Antiproliferative and Proapoptotic Effect of Ciprofloxacin in Amelanotic Melanoma Cells: In Silico and In Vitro Study. Toxicol. Vitro 2020, 66, 104884. [Google Scholar] [CrossRef]
- Pouryazdanparast, P.; Brenner, A.; Haghighat, Z.; Guitart, J.; Rademaker, A.; Gerami, P. The Role of 8q24 Copy Number Gains and C-MYC Expression in Amelanotic Cutaneous Melanoma. Mod. Pathol. 2012, 25, 1221–1226. [Google Scholar] [CrossRef]
- Du, J.; Widlund, H.R.; Horstmann, M.A.; Ramaswamy, S.; Ross, K.; Huber, W.E.; Nishimura, E.K.; Golub, T.R.; Fisher, D.E. Critical Role of CDK2 for Melanoma Growth Linked to Its Melanocyte-Specific Transcriptional Regulation by MITF. Cancer Cell 2004, 6, 565–576. [Google Scholar] [CrossRef] [PubMed]
- Yang, K.; Oak, A.S.W.; Slominski, R.M.; Brożyna, A.A.; Slominski, A.T. Current Molecular Markers of Melanoma and Treatment Targets. Int. J. Mol. Sci. 2020, 21, 3535. [Google Scholar] [CrossRef] [PubMed]
- Sidor-Kaczmarek, J.; Cichorek, M.; Spodnik, J.H.; Wójcik, S.; Moryś, J. Proteasome Inhibitors against Amelanotic Melanoma. Cell Biol. Toxicol. 2017, 33, 557–573. [Google Scholar] [CrossRef]
- Cichorek, M.; Kozłowska, K.; Wachulska, M.; Zielińska, K.Z. Spontaneous Apoptosis of Melanotic and Amelanotic Melanoma Cells in Different Phases of Cell Cycle: Relation to Tumor Growth. Folia Histochem. Cytobiol. 2006, 44, 31–36. [Google Scholar]
- Eddy, K.; Chen, S. Overcoming Immune Evasion in Melanoma. Int. J. Mol. Sci. 2020, 21, 8984. [Google Scholar] [CrossRef] [PubMed]
- Shirley, C.A.; Chhabra, G.; Amiri, D.; Chang, H.; Ahmad, N. Immune Escape and Metastasis Mechanisms in Melanoma: Breaking down the Dichotomy. Front. Immunol. 2024, 15, 1336023. [Google Scholar] [CrossRef]
- Armand-Labit, V.; Pradines, A. Circulating Cell-Free MicroRNAs as Clinical Cancer Biomarkers. Biomol. Concepts 2017, 8, 61–81. [Google Scholar] [CrossRef]
- Kanemaru, H.; Fukushima, S.; Yamashita, J.; Honda, N.; Oyama, R.; Kakimoto, A.; Masuguchi, S.; Ishihara, T.; Inoue, Y.; Jinnin, M.; et al. The Circulating MicroRNA-221 Level in Patients with Malignant Melanoma as a New Tumor Marker. J. Dermatol. Sci. 2011, 61, 187–193. [Google Scholar] [CrossRef]
- Li, P.; He, Q.Y.; Luo, C.Q.; Qian, L.Y. Circulating MiR-221 Expression Level and Prognosis of Cutaneous Malignant Melanoma. Med. Sci. Monit. 2014, 20, 2472–2474. [Google Scholar] [CrossRef]
- Xu, S.J.; Xu, W.J.; Zeng, Z.; Zhang, M.; Zhang, D.Y. MiR-424 Functions as Potential Diagnostic and Prognostic Biomarker in Melanoma. Clin. Lab. 2020, 66, 1207–1213. [Google Scholar] [CrossRef]
- Wu, N.; Sun, H.; Sun, Q.; Zhang, F.; Ma, L.; Hu, Y.; Cong, X. Circulating MicroRNAs as Diagnostic Biomarkers for Melanoma: A Systematic Review and Meta-Analysis. BMC Cancer 2023, 23, 414. [Google Scholar] [CrossRef] [PubMed]
- Alegre, E.; Zubiri, L.; Perez-Gracia, J.L.; González-Cao, M.; Soria, L.; Martín-Algarra, S.; González, A. Circulating Melanoma Exosomes as Diagnostic and Prognosis Biomarkers. Clin. Chim. Acta 2016, 454, 28–32. [Google Scholar] [CrossRef] [PubMed]
- Vereecken, P.; Cornelis, F.; Van Baren, N.; Vandersleyen, V.; Baurain, J.-F. A Synopsis of Serum Biomarkers in Cutaneous Melanoma Patients. Dermatol. Res. Pract. 2012, 2012, 260643. [Google Scholar] [CrossRef] [PubMed]
- Rosendahl, C.; Cameron, A.; Tschandl, P.; Bulinska, A.; Kittler, H.; Zalaudek, I. Prediction without Pigment: A Decision Algorithm for Non-Pigmented Skin Malignancy. Dermatol. Pract. Concept 2014, 4, 59–66. [Google Scholar] [CrossRef] [PubMed]
- Piłat, P.; Borzęcki, A.; Jazienicki, M.; Krasowska, D. Skin Melanoma Imaging Using Ultrasonography: A Literature Review. Adv. Dermatol. Allergol. 2018, 35, 238–242. [Google Scholar] [CrossRef]
- Faldetta, C.; Kaleci, S.; Chester, J.; Ruini, C.; Ciardo, S.; Manfredini, M.; Guida, S.; Chello, C.; Cantisani, C.; Young, J.N.; et al. Melanoma Clinicopathological Groups Characterized and Compared with Dermoscopy and Reflectance Confocal Microscopy. J. Am. Acad. Dermatol. 2024, 90, 309–318. [Google Scholar] [CrossRef]
- Michielin, O.; Van Akkooi, A.C.J.; Ascierto, P.A.; Dummer, R.; Keilholz, U. Cutaneous Melanoma: ESMO Clinical Practice Guidelines for Diagnosis, Treatment and Follow-Up†. Ann. Oncol. 2019, 30, 1884–1901. [Google Scholar] [CrossRef]
- Fonti, R.; Conson, M.; Del Vecchio, S. PET/CT in Radiation Oncology. Semin. Oncol. 2019, 46, 202–209. [Google Scholar] [CrossRef]
- Nielsen, F.L.; Sepehri, M. Amelanotic Melanomas Are Often Diagnosed at an Advanced Stage. Ugeskr. Laeger 2023, 185, V10220605. [Google Scholar]
- Deng, W.; Yu, R.; Cui, Y.; Zheng, Z. Amelanotic Acral Melanoma Misdiagnosed as Verruca Plantaris. Bras. Dermatol. 2019, 94, 86–88. [Google Scholar] [CrossRef]
- Joshi, P.V.; Lele, V.R.; Aland, N.J.; Bhat, G.; Ajinkya, S.P.; Patel, R.P. Malignant Amelanotic Melanoma—A Diagnostic Surprise: Flurodeoxyglocose Positron Emission Tomography-Computed Tomography and Immunohistochemistry Clinch the “Final Diagnosis”. J. Cancer Res. Ther. 2012, 8, 451–453. [Google Scholar] [CrossRef] [PubMed]
- Forrest, L.J. Computed Tomography Imaging in Oncology. Vet. Clin. N. Am. Small Anim. Pract. 2016, 46, 499–513. [Google Scholar] [CrossRef] [PubMed]
- Karnwal, A.; Hadjihannas, E.; Sherif, A.; Grumett, S.; Karnwal, S.; Mathews, J. Amelanotic Melanoma Presenting with Cervical Lymphadenopathy. Case Rep. 2009, 2009, bcr0620080101. [Google Scholar] [CrossRef] [PubMed]
- Kim, H.J.; Kim, Y.H. Molecular Frontiers in Melanoma: Pathogenesis, Diagnosis, and Therapeutic Advances. Int. J. Mol. Sci. 2024, 25, 2984. [Google Scholar] [CrossRef] [PubMed]
- Hamijoyo, L.; Yaddin, D.F.; Wijaya, I.; Fianza, P.I.; Usman, H.A.; Hernowo, B.S.; Ceana, H.Y.; Pangastuti, M.; Hartantri, Y. Generalized Reddish Skin Nodules. Acta Med. Indones 2023, 55, 223–225. [Google Scholar]
- Cassalia, F.; Danese, A.; Cocchi, E.; Danese, E.; Ambrogio, F.; Cazzato, G.; Mazza, M.; Zambello, A.; Belloni Fortina, A.; Melandri, D. Misdiagnosis and Clinical Insights into Acral Amelanotic Melanoma—A Systematic Review. J. Pers. Med. 2024, 14, 518. [Google Scholar] [CrossRef]
- Titinchi, F.; Opperman, J.; Jones, M.D. Metastatic Amelanotic Melanoma to the Mandible Mimicking Benign Odontogenic Neoplasm. Oral Oncol. 2021, 116, 105141. [Google Scholar] [CrossRef]
- Neto, T.; Nunes, R.; Amado, I.; Balhau, R.; Marques, H.; Sanz, D.; Mesquita, M.; Pinto, I.; Correia-Sá, I.; Ferreira, A. Parotid Metastasis of an Amelanotic Melanoma of the Scalp: The Great Masquerader. Head Neck 2016, 38, E91-4. [Google Scholar] [CrossRef]
- Kaizer-Salk, K.A.; Herten, R.J.; Ragsdale, B.D.; Sengelmann, R.D. Amelanotic Melanoma: A Unique Case Study and Review of the Literature. BMJ Case Rep. 2018, 2018, bcr-2017-222751. [Google Scholar] [CrossRef]
- Kuceki, G.; Deacon, D.C.; Secrest, A.M. Amelanotic Melanoma Treated as Fungal Infection for Years. Case Rep. Dermatol. Med. 2022, 2022, 2598965. [Google Scholar] [CrossRef]
- Tétu, P.; Baroudjian, B.; Lebbe, C. Targeting BRAF and MEK Inhibitors in Melanoma in the Metastatic, Neoadjuvant and Adjuvant Setting. Curr. Opin. Oncol. 2020, 32, 85–90. [Google Scholar] [CrossRef] [PubMed]
- Fujimura, T.; Hidaka, T.; Kambayashi, Y.; Aiba, S. BRAF Kinase Inhibitors for Treatment of Melanoma: Developments from Early-Stage Animal Studies to Phase II Clinical Trials. Expert Opin. Investig. Drugs 2019, 28, 143–148. [Google Scholar] [CrossRef] [PubMed]
- Long, G.V.; Flaherty, K.T.; Stroyakovskiy, D.; Gogas, H.; Levchenko, E.; de Braud, F.; Larkin, J.; Garbe, C.; Jouary, T.; Hauschild, A.; et al. Dabrafenib plus Trametinib versus Dabrafenib Monotherapy in Patients with Metastatic BRAF V600E/K-Mutant Melanoma: Long-Term Survival and Safety Analysis of a Phase 3 Study. Ann. Oncol. 2017, 28, 1631–1639. [Google Scholar] [CrossRef] [PubMed]
- Buchbinder, E.I.; Desai, A. CTLA-4 and PD-1 Pathways: Similarities, Differences, and Implications of Their Inhibition. Am. J. Clin. Oncol. 2016, 39, 98–106. [Google Scholar] [CrossRef]
- Larkin, J.; Chiarion-Sileni, V.; Gonzalez, R.; Grob, J.-J.; Rutkowski, P.; Lao, C.D.; Cowey, C.L.; Schadendorf, D.; Wagstaff, J.; Dummer, R.; et al. Five-Year Survival with Combined Nivolumab and Ipilimumab in Advanced Melanoma. N. Engl. J. Med. 2019, 381, 1535–1546. [Google Scholar] [CrossRef]
- Wolchok, J.D.; Chiarion-Sileni, V.; Gonzalez, R.; Grob, J.-J.; Rutkowski, P.; Lao, C.D.; Cowey, C.L.; Schadendorf, D.; Wagstaff, J.; Dummer, R.; et al. Long-Term Outcomes With Nivolumab Plus Ipilimumab or Nivolumab Alone Versus Ipilimumab in Patients With Advanced Melanoma. J. Clin. Oncol. 2022, 40, 127–137. [Google Scholar] [CrossRef]
- Robert, C.; Ribas, A.; Schachter, J.; Arance, A.; Grob, J.-J.; Mortier, L.; Daud, A.; Carlino, M.S.; McNeil, C.M.; Lotem, M.; et al. Pembrolizumab versus Ipilimumab in Advanced Melanoma (KEYNOTE-006): Post-Hoc 5-Year Results from an Open-Label, Multicentre, Randomised, Controlled, Phase 3 Study. Lancet Oncol. 2019, 20, 1239–1251. [Google Scholar] [CrossRef]
- Olson, D.J.; Eroglu, Z.; Brockstein, B.; Poklepovic, A.S.; Bajaj, M.; Babu, S.; Hallmeyer, S.; Velasco, M.; Lutzky, J.; Higgs, E.; et al. Pembrolizumab Plus Ipilimumab Following Anti-PD-1/L1 Failure in Melanoma. J. Clin. Oncol. 2021, 39, 2647–2655. [Google Scholar] [CrossRef]
- Routy, B.; Lenehan, J.G.; Miller, W.H.; Jamal, R.; Messaoudene, M.; Daisley, B.A.; Hes, C.; Al, K.F.; Martinez-Gili, L.; Punčochář, M.; et al. Fecal Microbiota Transplantation plus Anti-PD-1 Immunotherapy in Advanced Melanoma: A Phase I Trial. Nat. Med. 2023, 29, 2121–2132. [Google Scholar] [CrossRef]
- Ribas, A.; Medina, T.; Kirkwood, J.M.; Zakharia, Y.; Gonzalez, R.; Davar, D.; Chmielowski, B.; Campbell, K.M.; Bao, R.; Kelley, H.; et al. Overcoming PD-1 Blockade Resistance with CpG-A Toll-Like Receptor 9 Agonist Vidutolimod in Patients with Metastatic Melanoma. Cancer Discov. 2021, 11, 2998–3007. [Google Scholar] [CrossRef]
- Kjeldsen, J.W.; Lorentzen, C.L.; Martinenaite, E.; Ellebaek, E.; Donia, M.; Holmstroem, R.B.; Klausen, T.W.; Madsen, C.O.; Ahmed, S.M.; Weis-Banke, S.E.; et al. A Phase 1/2 Trial of an Immune-Modulatory Vaccine against IDO/PD-L1 in Combination with Nivolumab in Metastatic Melanoma. Nat. Med. 2021, 27, 2212–2223. [Google Scholar] [CrossRef] [PubMed]
- Tawbi, H.A.; Schadendorf, D.; Lipson, E.J.; Ascierto, P.A.; Matamala, L.; Castillo Gutiérrez, E.; Rutkowski, P.; Gogas, H.J.; Lao, C.D.; De Menezes, J.J.; et al. Relatlimab and Nivolumab versus Nivolumab in Untreated Advanced Melanoma. N. Engl. J. Med. 2022, 386, 24–34. [Google Scholar] [CrossRef] [PubMed]
- Ellingsen, E.B.; Bounova, G.; Kerzeli, I.; Anzar, I.; Simnica, D.; Aamdal, E.; Guren, T.; Clancy, T.; Mezheyeuski, A.; Inderberg, E.M.; et al. Characterization of the T Cell Receptor Repertoire and Melanoma Tumor Microenvironment upon Combined Treatment with Ipilimumab and HTERT Vaccination. J. Transl. Med. 2022, 20, 419. [Google Scholar] [CrossRef] [PubMed]
- Aamdal, E.; Inderberg, E.M.; Ellingsen, E.B.; Rasch, W.; Brunsvig, P.F.; Aamdal, S.; Heintz, K.M.; Vodák, D.; Nakken, S.; Hovig, E.; et al. Combining a Universal Telomerase Based Cancer Vaccine With Ipilimumab in Patients With Metastatic Melanoma—Five-Year Follow Up of a Phase I/IIa Trial. Front. Immunol. 2021, 12, 663865. [Google Scholar] [CrossRef] [PubMed]
- Ott, P.A.; Hu-Lieskovan, S.; Chmielowski, B.; Govindan, R.; Naing, A.; Bhardwaj, N.; Margolin, K.; Awad, M.M.; Hellmann, M.D.; Lin, J.J.; et al. A Phase Ib Trial of Personalized Neoantigen Therapy Plus Anti-PD-1 in Patients with Advanced Melanoma, Non-Small Cell Lung Cancer, or Bladder Cancer. Cell 2020, 183, 347–362.e24. [Google Scholar] [CrossRef]
- Hall, M.S.; Mullinax, J.E.; Cox, C.A.; Hall, A.M.; Beatty, M.S.; Blauvelt, J.; Innamarato, P.; Nagle, L.; Branthoover, H.; Wiener, D.; et al. Combination Nivolumab, CD137 Agonism, and Adoptive Cell Therapy with Tumor-Infiltrating Lymphocytes for Patients with Metastatic Melanoma. Clin. Cancer Res. 2022, 28, 5317–5329. [Google Scholar] [CrossRef]
- Hickman, J.A.; Graeser, R.; de Hoogt, R.; Vidic, S.; Brito, C.; Gutekunst, M.; van der Kuip, H. Imi Predect consortium Three-Dimensional Models of Cancer for Pharmacology and Cancer Cell Biology: Capturing Tumor Complexity In Vitro/Ex Vivo. Biotechnol. J. 2014, 9, 1115–1128. [Google Scholar] [CrossRef]
- Soares, A.I.; Reis, R.L.; Marques, A.P. 3D In Vitro Cutaneous Melanoma Models. Biomater. 3D Tumor Model. 2020, 2020, 287–303. [Google Scholar] [CrossRef]
- Beaumont, K.A.; Mohana-Kumaran, N.; Haass, N.K. Modeling Melanoma In Vitro and In Vivo. Healthcare 2013, 2, 27–46. [Google Scholar] [CrossRef]
- Rok, J.; Rzepka, Z.; Kowalska, J.; Banach, K.; Beberok, A.; Rok, J.; Rzepka, Z.; Kowalska, J.; Banach, K.; Beberok, A.; et al. The Anticancer Potential of Doxycycline and Minocycline—A Comparative Study on Amelanotic Melanoma Cell Lines. Int. J. Mol. Sci. 2022, 23, 831. [Google Scholar] [CrossRef]
- Wawszczyk, J.; Wolan, R.; Smolik, S.; Kapral, M. In Vitro and in Silico Study on the Effect of Carvedilol and Sorafenib Alone and in Combination on the Growth and Inflammatory Response of Melanoma Cells. Saudi Pharm. J. 2023, 31, 1306–1316. [Google Scholar] [CrossRef] [PubMed]
- Banach, K.; Kowalska, J.; Rzepka, Z.; Beberok, A.; Rok, J.; Wrześniok, D. The Role of UVA Radiation in Ketoprofen-Mediated BRAF-Mutant Amelanotic Melanoma Cells Death—A Study at the Cellular and Molecular Level. Toxicol. Vitro 2021, 72, 105108. [Google Scholar] [CrossRef] [PubMed]
- Skoniecka, A.; Cichorek, M.; Tyminska, A.; Pelikant-Malecka, I.; Dziewiatkowski, J. Melanization as Unfavorable Factor in Amelanotic Melanoma Cell Biology. Protoplasma 2021, 258, 935–948. [Google Scholar] [CrossRef] [PubMed]
- Carreira, S.; Goodall, J.; Denat, L.; Rodriguez, M.; Nuciforo, P.; Hoek, K.S.; Testori, A.; Larue, L.; Goding, C.R. Mitf Regulation of Dia1 Controls Melanoma Proliferation and Invasiveness. Genes Dev. 2006, 20, 3426–3439. [Google Scholar] [CrossRef] [PubMed]
- Chen, K.G.; Leapman, R.D.; Zhang, G.; Lai, B.; Valencia, J.C.; Cardarelli, C.O.; Vieira, W.D.; Hearing, V.J.; Gottesman, M.M. Influence of Melanosome Dynamics on Melanoma Drug Sensitivity. JNCI J. Natl. Cancer Inst. 2009, 101, 1259–1271. [Google Scholar] [CrossRef]
- Michielon, E.; López González, M.; Stolk, D.A.; Stolwijk, J.G.C.; Roffel, S.; Waaijman, T.; Lougheed, S.M.; de Gruijl, T.D.; Gibbs, S. A Reconstructed Human Melanoma-in-Skin Model to Study Immune Modulatory and Angiogenic Mechanisms Facilitating Initial Melanoma Growth and Invasion. Cancers 2023, 15, 2849. [Google Scholar] [CrossRef]
- Synowiec-Wojtarowicz, A.; Pawłowska-Góral, K.; Krawczyk, A.; Gawron, S.; Kimsa-Dudek, M. The Effect of a Static Magnetic Field and Baicalin or Baicalein Interactions on Amelanotic Melanoma Cell Cultures (C32). Mol. Biol. Rep. 2022, 49, 3157–3165. [Google Scholar] [CrossRef]
- Szlasa, W.; Szewczyk, A.; Drąg-Zalesińska, M.; Czapor-Irzabek, H.; Michel, O.; Kiełbik, A.; Cierluk, K.; Zalesińska, A.; Novickij, V.; Tarek, M.; et al. Mechanisms of Curcumin-Based Photodynamic Therapy and Its Effects in Combination with Electroporation: An in Vitro and Molecular Dynamics Study. Bioelectrochemistry 2021, 140, 107806. [Google Scholar] [CrossRef]
- Jakimiuk, K.; Szoka, Ł.; Surażyński, A.; Tomczyk, M. Using Flavonoid Substitution Status to Predict Anticancer Effects in Human Melanoma Cancers: An In Vitro Study. Cancers 2024, 16, 487. [Google Scholar] [CrossRef]
- Kaps, A.; Chodurek, E.; Orchel, A.; Jaworska-Kik, M.; Bębenek, E.; Boryczka, S.; Kasperczyk, J. Influence of 28-O-Propynoylbetulin on Proliferation and Apoptosis of Melanotic and Amelanotic Human Melanoma Cells. Postepy Hig. Med. Dosw. 2016, 70, 1404–1408. [Google Scholar] [CrossRef]
- Juszczak, A.M.; Czarnomysy, R.; Strawa, J.W.; Končić, M.Z.; Bielawski, K.; Tomczyk, M. In Vitro Anticancer Potential of Jasione Montana and Its Main Components against Human Amelanotic Melanoma Cells. Int. J. Mol. Sci. 2021, 22, 3345. [Google Scholar] [CrossRef] [PubMed]
- Dhomen, N.; Reis-Filho, J.S.; da Rocha Dias, S.; Hayward, R.; Savage, K.; Delmas, V.; Larue, L.; Pritchard, C.; Marais, R. Oncogenic Braf Induces Melanocyte Senescence and Melanoma in Mice. Cancer Cell 2009, 15, 294–303. [Google Scholar] [CrossRef] [PubMed]
- Tolleson, W.H.; Doss, J.C.; Latendresse, J.; Warbritton, A.R.; Melchior, W.B.; Chin, L.; Dubielzig, R.R.; Albert, D.M. Spontaneous Uveal Amelanotic Melanoma in Transgenic Tyr-RAS+ Ink4a/Arf−/− Mice. Arch. Ophthalmol. 2005, 123, 1088–1094. [Google Scholar] [CrossRef] [PubMed]
- Williams, E.A.; Montesion, M.; Shah, N.; Sharaf, R.; Pavlick, D.C.; Sokol, E.S.; Alexander, B.; Venstrom, J.; Elvin, J.A.; Ross, J.S.; et al. Melanoma with In-Frame Deletion of MAP2K1: A Distinct Molecular Subtype of Cutaneous Melanoma Mutually Exclusive from BRAF, NRAS, and NF1 Mutations. Mod. Pathol. 2020, 33, 2397–2406. [Google Scholar] [CrossRef]
- Milagre, C.; Dhomen, N.; Geyer, F.C.; Hayward, R.; Lambros, M.; Reis-Filho, J.S.; Marais, R. A Mouse Model of Melanoma Driven by Oncogenic KRAS. Cancer Res. 2010, 70, 5549–5557. [Google Scholar] [CrossRef]
- Respondek, M.; Beberok, A.; Rzepka, Z.; Rok, J.; Wrześniok, D. Mcl-1 Inhibitor Induces Cells Death in BRAF-Mutant Amelanotic Melanoma Trough GSH Depletion, DNA Damage and Cell Cycle Changes. Pathol. Oncol. Res. 2020, 26, 1465–1474. [Google Scholar] [CrossRef]
- Chaugule, S.S.; Finger, P.T. Regression Patterns of Iris Melanoma after Palladium-103 (103Pd) Plaque Brachytherapy. Ophthalmology 2017, 124, 1023–1030. [Google Scholar] [CrossRef]
- Blasi, M.A.; Laguardia, M.; Tagliaferri, L.; Scupola, A.; Villano, A.; Caputo, C.G.; Pagliara, M.M. Brachytherapy alone or with Neoadjuvant Photodynamic Therapy for Amelanotic Choroidal Melanoma: Functional Outcomes and Local Tumor Control. Retina 2016, 36, 2205–2212. [Google Scholar] [CrossRef]
- Long, G.V.; Swetter, S.M.; Menzies, A.M.; Gershenwald, J.E.; Scolyer, R.A. Cutaneous Melanoma. Lancet 2023, 402, 485–502. [Google Scholar] [CrossRef]
- O’Day, R.F.; Pejnovic, T.M.; Isaacs, T.; Muecke, J.S.; Glasson, W.J.; Campbell, W.G. Australian and New Zealand Study of Photodynamic Therapy in Choroidal Amelanotic Melanoma. Retina 2020, 40, 972–976. [Google Scholar] [CrossRef]
- Sharma, A.N.; Foulad, D.P.; Doan, L.; Lee, P.K.; Atanaskova Mesinkovska, N. Mohs Surgery for the Treatment of Lentigo Maligna and Lentigo Maligna Melanoma—A Systematic Review. J. Dermatol. Treat. 2021, 32, 157–163. [Google Scholar] [CrossRef] [PubMed]
- Turkoglu, E.B.; Pointdujour-Lim, R.; Mashayekhi, A.; Shields, C.L. Photodynamic Therapy as Primary Treatment for Small Choroidal Melanoma. Retina 2019, 39, 1319–1325. [Google Scholar] [CrossRef] [PubMed]
- Kleemann, B.; Loos, B.; Scriba, T.J.; Lang, D.; Davids, L.M. St John’s Wort (Hypericum Perforatum L.) Photomedicine: Hypericin-Photodynamic Therapy Induces Metastatic Melanoma Cell Death. PLoS ONE 2014, 9, e103762. [Google Scholar] [CrossRef] [PubMed]
- Davids, L.M.; Kleemann, B. Combating Melanoma: The Use of Photodynamic Therapy as a Novel, Adjuvant Therapeutic Tool. Cancer Treat. Rev. 2011, 37, 465–475. [Google Scholar] [CrossRef] [PubMed]
- Rolfe, O.J.; Stark, A.L.; Hamilton, H.R.; D’Mellow, M.; Palmer, J.M.; McGrath, L.A.; Warrier, S.K.; Glasson, W.J. Combined Photodynamic Therapy and Transpupillary Thermotherapy for Small Choroidal Melanoma. Can. J. Ophthalmol. 2024, 24, 00034-6. [Google Scholar] [CrossRef]
- Brozyna, A.A.; Józwicki, W.; Roszkowski, K.; Filipiak, J.; Slominski, A.T. Melanin Content in Melanoma Metastases Affects the Outcome of Radiotherapy. Oncotarget 2016, 7, 17844. [Google Scholar] [CrossRef]
- Nicoll, K.; Robertson, J.; Lant, N.; Kelland, L.R.; Rogers, P.M.; Robins, D.J. Synthesis and Antimelanoma Activity of Reversed Amide Analogues of N-Acetyl-4-S-Cysteaminylphenol. Oncol. Res. 2006, 16, 97–106. [Google Scholar] [CrossRef]
- Pearson, V.C.; Ferguson, J.; Rogers, P.M.; Kelland, L.R.; Robins, D.J. Synthesis and Antimelanoma Activity of Tertiary Amide Analogues of N-Acetyl-4-S-Cysteaminylphenol. Oncol. Res. 2003, 13, 503–512. [Google Scholar] [CrossRef]
- Tamura, Y.; Ito, A.; Wakamatsu, K.; Kamiya, T.; Torigoe, T.; Honda, H.; Yamashita, T.; Uhara, H.; Ito, S.; Jimbow, K. Immunomodulation of Melanoma by Chemo-Thermo-Immunotherapy Using Conjugates of Melanogenesis Substrate NPrCAP and Magnetite Nanoparticles: A Review. Int. J. Mol. Sci. 2022, 23, 6457. [Google Scholar] [CrossRef]
- Hopkins, Z.H.; Carlisle, R.P.; Frost, Z.E.; Curtis, J.A.; Ferris, L.K.; Secrest, A.M. Risk Factors and Predictors of Survival Among Patients with Amelanotic Melanoma Compared to Melanotic Melanoma in the National Cancer Database. J. Clin. Aesthet. Dermatol. 2021, 14, 36. [Google Scholar]
- Furune, S.; Kondo, C.; Takano, Y.; Shimokata, T.; Sugishita, M.; Mitsuma, A.; Maeda, O.; Ando, Y. Vitiligo and Tumor Response in a Patient with Amelanotic Melanoma Undergoing Nivolumab Treatment. Int. Cancer Conf. J. 2021, 11, 46–48. [Google Scholar] [CrossRef] [PubMed]
- Lam, G.T.; Martini, C.; Brooks, T.; Prabhakaran, S.; Hopkins, A.M.; Ung, B.S.Y.; Tang, J.; Caruso, M.C.; Brooks, R.D.; Johnson, I.R.D.; et al. Insights into Melanoma Clinical Practice: A Perspective for Future Research. Cancers 2023, 15, 4631. [Google Scholar] [CrossRef] [PubMed]
- Cabrera, R.; Recule, F. Unusual Clinical Presentations of Malignant Melanoma: A Review of Clinical and Histologic Features with Special Emphasis on Dermatoscopic Findings. Am. J. Clin. Dermatol. 2018, 19, 15–23. [Google Scholar] [CrossRef] [PubMed]
- Camerin, M.; Moreno, M.; Marín, M.J.; Schofield, C.L.; Chambrier, I.; Cook, M.J.; Coppellotti, O.; Jori, G.; Russell, D.A. Delivery of a Hydrophobic Phthalocyanine Photosensitizer Using PEGylated Gold Nanoparticle Conjugates for the: In Vivo Photodynamic Therapy of Amelanotic Melanoma. Photochem. Photobiol. Sci. 2016, 15, 618–625. [Google Scholar] [CrossRef] [PubMed]
- Bansal, S.P.; Dhanawade, S.S.; Arvandekar, A.S.; Mehta, V.; Desai, R.S. Oral Amelanotic Melanoma: A Systematic Review of Case Reports and Case Series. Head Neck Pathol. 2022, 16, 513–524. [Google Scholar] [CrossRef]
- Jones, N.; Nonaka, T. Circulating MiRNAs as Biomarkers for the Diagnosis in Patients with Melanoma: Systematic Review and Meta-Analysis. Front. Genet 2024, 15, 1339357. [Google Scholar] [CrossRef]
- Kohoutova, D.; Worku, D.; Aziz, H.; Teare, J.; Weir, J.; Larkin, J. Malignant Melanoma of the Gastrointestinal Tract: Symptoms, Diagnosis, and Current Treatment Options. Cells 2021, 10, 327. [Google Scholar] [CrossRef]
- Pontes, F.S.C.; de Souza, L.L.; de Abreu, M.C.; Fernandes, L.A.; Rodrigues, A.L.M.; do Nascimento, D.M.; Vasconcelos, V.C.S.; Soares, C.D.; Corrêa, D.L.; Fonseca, F.P.; et al. Sinonasal Melanoma: A Systematic Review of the Prognostic Factors. Int. J. Oral Maxillofac. Surg. 2020, 49, 549–557. [Google Scholar] [CrossRef]
- Moreau, J.F.; Weissfeld, J.L.; Ferris, L.K. Characteristics and Survival of Patients with Invasive Amelanotic Melanoma in the USA. Melanoma Res. 2013, 23, 408–413. [Google Scholar] [CrossRef]
- Cheng, T.W.; Ahern, M.C.; Giubellino, A. The Spectrum of Spitz Melanocytic Lesions: From Morphologic Diagnosis to Molecular Classification. Front. Oncol. 2022, 12, 889223. [Google Scholar] [CrossRef]
- Stefanou, A.J. Anorectal Melanoma. Semin. Colon. Rectal. Surg. 2015, 26, 91–95. [Google Scholar] [CrossRef]
- Guo, W.; Yin, G.; Liu, H.; Duan, H.; Huang, Z.; Chen, X. Matched Analysis of the Prognosis of Amelanotic and Pigmented Melanoma in Head and Neck. Acta Otolaryngol. 2020, 140, 785–788. [Google Scholar] [CrossRef] [PubMed]
- Campbell, W.G.; Pejnovic, T.M. Treatment of Amelanotic Choroidal Melanoma with Photodynamic Therapy. Retina 2012, 32, 1356–1362. [Google Scholar] [CrossRef] [PubMed]
- Ruffolo, A.M.; Sampath, A.J.; Kozlow, J.H.; Neumeister, M.W. Melanoma of the Hands and Feet (with Reconstruction). Clin. Plast. Surg. 2021, 48, 687–698. [Google Scholar] [CrossRef] [PubMed]
- Elder, D.E.; Bastian, B.C.; Cree, I.A.; Massi, D.; Scolyer, R.A. The 2018 World Health Organization Classification of Cutaneous, Mucosal, and Uveal Melanoma: Detailed Analysis of 9 Distinct Subtypes Defined by Their Evolutionary Pathway. Arch. Pathol. Lab. Med. 2020, 144, 500–522. [Google Scholar] [CrossRef]
- DeWane, M.E.; Kelsey, A.; Oliviero, M.; Rabinovitz, H.; Grant-Kels, J.M. Melanoma on Chronically Sun-Damaged Skin: Lentigo Maligna and Desmoplastic Melanoma. J. Am. Acad. Dermatol. 2019, 81, 823–833. [Google Scholar] [CrossRef]
- Tzellos, T.; Kyrgidis, A.; Mocellin, S.; Chan, A.W.; Pilati, P.; Apalla, Z. Interventions for Melanoma In Situ, Including Lentigo Maligna. Cochrane Database Syst. Rev. 2014, 2014, CD010308. [Google Scholar] [CrossRef]
- Shaughnessy, M.; Klebanov, N.; Tsao, H. Clinical and Therapeutic Implications of Melanoma Genomics. Rev. Open Access J. Transl. Genet. Genom. 2018, 2, 14. [Google Scholar] [CrossRef][Green Version]
- Oliver, D.E.; Patel, K.R.; Switchenko, J.; Parker, D.; Lawson, D.H.; Delman, K.A.; Kudchadkar, R.R.; Khan, M.K. Roles of Adjuvant and Salvage Radiotherapy for Desmoplastic Melanoma. Melanoma Res. 2016, 26, 35–41. [Google Scholar] [CrossRef]
- Chen, L.L.; Jaimes, N.; Barker, C.A.; Busam, K.J.; Marghoob, A.A. Desmoplastic Melanoma: A Review. J. Am. Acad. Dermatol. 2013, 68, 825–833. [Google Scholar] [CrossRef]
- Turner, J.A.; Bemis, J.G.T.; Bagby, S.M.; Capasso, A.; Yacob, B.W.; Chimed, T.S.; Van Gulick, R.; Lee, H.; Tobin, R.; Tentler, J.J.; et al. BRAF Fusions Identified in Melanomas Have Variable Treatment Responses and Phenotypes. Oncogene 2018, 38, 1296–1308. [Google Scholar] [CrossRef] [PubMed]
- Gebhardt, K.; Edemir, B.; Groß, E.; Nemetschke, L.; Kewitz-Hempel, S.; Moritz, R.K.C.; Sunderkötter, C.; Gerloff, D. Braf/Ezh2 Signaling Represses Mir-129-5p Inhibition of Sox4 Thereby Modulating Brafi Resistance in Melanoma. Cancers 2021, 13, 2393. [Google Scholar] [CrossRef] [PubMed]
- Dratkiewicz, E.; Simiczyjew, A.; Pietraszek-Gremplewicz, K.; Mazurkiewicz, J.; Nowak, D. Characterization of Melanoma Cell Lines Resistant to Vemurafenib and Evaluation of Their Responsiveness to EGFR- and MET-Inhibitor Treatment. Int. J. Mol. Sci. 2019, 21, 113. [Google Scholar] [CrossRef] [PubMed]
- Wei, W.; Ehlerding, E.B.; Lan, X.; Luo, Q.; Cai, W. PET and SPECT Imaging of Melanoma: The State of the Art. Eur. J. Nucl. Med. Mol. Imaging 2017, 45, 132–150. [Google Scholar] [CrossRef]
- Yang, J.; Xu, J.; Gonzalez, R.; Lindner, T.; Kratochwil, C.; Miao, Y. 68Ga-DOTA-GGNle-CycMSHhex Targets the Melanocortin-1 Receptor for Melanoma Imaging. Sci. Transl. Med. 2018, 10, 4445. [Google Scholar] [CrossRef]
- Froidevaux, S.; Calame-Christe, M.; Schuhmacher, J.; Tanner, H.; Saffrich, R.; Henze, M.; Eberle, A.N. A Gallium-Labeled DOTA-Melanocyte-Stimulating Hormone Analog for PET Imaging of Melanoma Metastases. J. Nucl. Med. 2004, 45, 116–123. [Google Scholar]
- Hadfield, M.J.; Turshudzhyan, A.; Grant-Kels, J.M. Evolving Treatments and Future Therapeutic Targets in Desmoplastic Melanoma. Melanoma Manag. 2021, 8, 56. [Google Scholar] [CrossRef]
- Strom, T.; Caudell, J.J.; Han, D.; Zager, J.S.; Yu, D.; Cruse, C.W.; Marzban, S.S.; Messina, J.L.; Trotti, A.M.; Sondak, V.K.; et al. Radiotherapy Influences Local Control in Patients with Desmoplastic Melanoma. Cancer 2014, 120, 1369–1378. [Google Scholar] [CrossRef]
- Dobre, E.G.; Surcel, M.; Constantin, C.; Ilie, M.A.; Caruntu, A.; Caruntu, C.; Neagu, M. Skin Cancer Pathobiology at a Glance: A Focus on Imaging Techniques and Their Potential for Improved Diagnosis and Surveillance in Clinical Cohorts. Int. J. Mol. Sci. 2023, 24, 1079. [Google Scholar] [CrossRef]
- Psaty, E.L.; Halpern, A.C. Current and Emerging Technologies in Melanoma Diagnosis: The State of the Art. Clin. Dermatol. 2009, 27, 35–45. [Google Scholar] [CrossRef]
- Hjorth Mikkelsen, L. Molecular Biology in Conjunctival Melanoma and the Relationship to Mucosal Melanoma. Acta Ophthalmol. 2020, 98, 1–27. [Google Scholar] [CrossRef] [PubMed]
- Pusceddu, S.; Bajetta, E.; Carcangiu, M.L.; Formisano, B.; Ducceschi, M.; Buzzoni, R. A Literature Overview of Primary Cervical Malignant Melanoma: An Exceedingly Rare Cancer. Crit. Rev. Oncol. Hematol. 2012, 81, 185–195. [Google Scholar] [CrossRef] [PubMed]
- Tafreshi, N.K.; Huang, X.; Moberg, V.E.; Barkey, N.M.; Sondak, V.K.; Tian, H.; Morse, D.L.; Vagner, J. Synthesis and Characterization of a Melanoma-Targeted Fluorescence Imaging Probe by Conjugation of a Melanocortin 1 Receptor (MC1R) Specific Ligand. Bioconjug. Chem. 2012, 23, 2451–2459. [Google Scholar] [CrossRef] [PubMed]



| Abbreviation of a Variant of a Gene | The Explanation of the Abbreviation |
|---|---|
| OCA2 p.V443I | oculocutaneous albinism II |
| TYR p.A23T | tyrosinase |
| TYR p.T373K | tyrosinase |
| TYR p.P460L | tyrosinase |
| TYR R402Q | tyrosinase |
| MC1R R/R | melanocortin 1 receptor |
| MC1R r/r | melanocortin 1 receptor |
| MTAP | methylthioadenosine phosphorylase |
| PLA2G6 | patatin-like phospholipase domain-containing protein 9 |
| MITF E318K | microphthalmia-associated transcription factor |
| KIT | tyrosine protein kinase |
| CDKN2A | cyclin-dependent kinase inhibitor 2A |
| BRAF V600E | v-raf murine sarcoma viral oncogene homolog B1 |
Disclaimer/Publisher’s Note: The statements, opinions and data contained in all publications are solely those of the individual author(s) and contributor(s) and not of MDPI and/or the editor(s). MDPI and/or the editor(s) disclaim responsibility for any injury to people or property resulting from any ideas, methods, instructions or products referred to in the content. |
© 2024 by the authors. Licensee MDPI, Basel, Switzerland. This article is an open access article distributed under the terms and conditions of the Creative Commons Attribution (CC BY) license (https://creativecommons.org/licenses/by/4.0/).
Share and Cite
Misiąg, P.; Molik, K.; Kisielewska, M.; Typek, P.; Skowron, I.; Karwowska, A.; Kuźnicki, J.; Wojno, A.; Ekiert, M.; Choromańska, A. Amelanotic Melanoma—Biochemical and Molecular Induction Pathways. Int. J. Mol. Sci. 2024, 25, 11502. https://doi.org/10.3390/ijms252111502
Misiąg P, Molik K, Kisielewska M, Typek P, Skowron I, Karwowska A, Kuźnicki J, Wojno A, Ekiert M, Choromańska A. Amelanotic Melanoma—Biochemical and Molecular Induction Pathways. International Journal of Molecular Sciences. 2024; 25(21):11502. https://doi.org/10.3390/ijms252111502
Chicago/Turabian StyleMisiąg, Piotr, Klaudia Molik, Monika Kisielewska, Paulina Typek, Izabela Skowron, Anna Karwowska, Jacek Kuźnicki, Aleksandra Wojno, Marcin Ekiert, and Anna Choromańska. 2024. "Amelanotic Melanoma—Biochemical and Molecular Induction Pathways" International Journal of Molecular Sciences 25, no. 21: 11502. https://doi.org/10.3390/ijms252111502
APA StyleMisiąg, P., Molik, K., Kisielewska, M., Typek, P., Skowron, I., Karwowska, A., Kuźnicki, J., Wojno, A., Ekiert, M., & Choromańska, A. (2024). Amelanotic Melanoma—Biochemical and Molecular Induction Pathways. International Journal of Molecular Sciences, 25(21), 11502. https://doi.org/10.3390/ijms252111502

