Identification of Key Enzymes and Genes Modulating L-Ascorbic Acid Metabolism During Fruit Development of Lycium chinense by Integrating Metabolome, Transcriptome, and Physiological Analysis
Abstract
1. Introduction
2. Results
2.1. Phenotypic Analysis of L. chinense Fruits Across Three Developmental Stages
2.2. Analysis of Metabolites in L. chinense Fruits Across Three Developmental Stages
2.3. Nine Differential Metabolites in the AsA Synthesis Pathway of L. chinense Fruits Across Three Stages
- In GF, one metabolite (lactose) exhibited a high concentration, while two metabolites (L-(+)-Arabinose, and D-Fructose) were presented at low concentrations.
- In CCF, three metabolites (L-(+)-Arabinose, I-Inositol, and lactose) showed high concentrations, whereas two metabolites (α-D-Glucose, and 1D-Myo-Inositol-1,4-BP) were found at low concentrations.
- In RRF, five metabolites (lactose, 1D-Myo-Inositol-1,4-BP, D-Glucose-6-P, D-Galactose-1-P, and D-Fructose) exhibited high concentrations.
2.4. Analysis of the Transcripts of AsA Metabolism of L. chinense Fruits
2.5. Validation of the Differentially Expressed Genes in AsA Metabolism of L. chinense Fruits by RT–qPCR
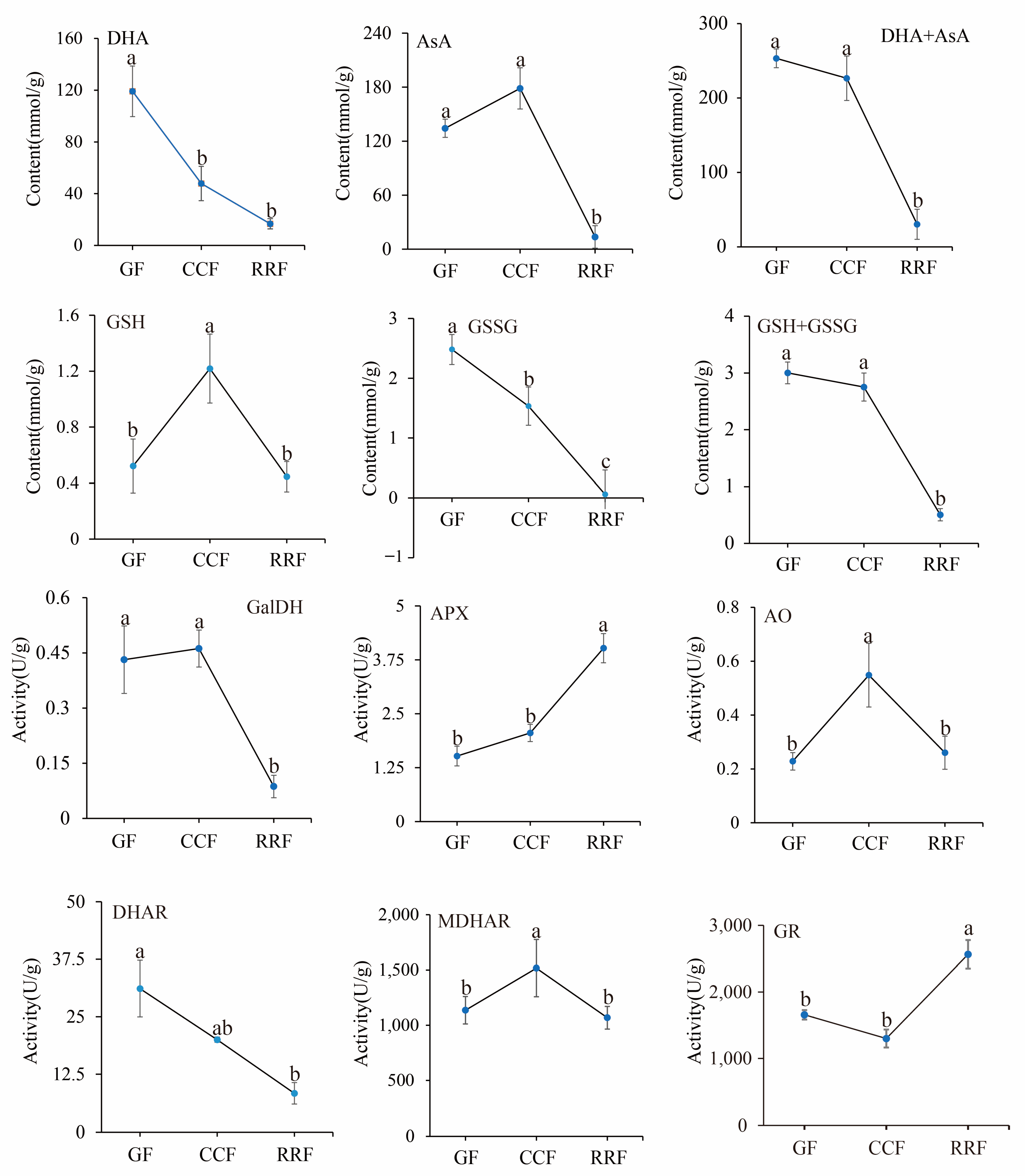
2.6. Analysis of Enzyme Activities Involved in the AsA-GSH Cycle of L. chinense Fruits Across Three Stages
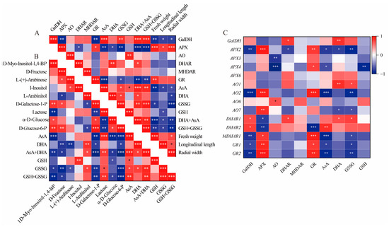
2.7. Correlation Analysis Between Physiological Indices and Gene Expression Related to the AsA-GSH Cycle in L. chinense Fruits
2.8. Correlation Analysis Between the Expressions of 38 Unigenes and 15 Metabolites Involved in AsA Metabolism in L. chinense Fruits
3. Discussion
4. Materials and Methods
4.1. Plant Materials
4.2. Preparation of Samples from the Fruits of L. chinense
4.3. LC–MS/MS Analysis
4.4. Qualitative and Quantitative Analysis of Metabolites
4.5. RNA-Seq Library Preparation and Sequencing
4.6. Transcript Assembly and Analysis
4.7. Gene Expression Analysis by RT-qPCR
4.8. Determination of Physiological Indices
4.9. Data Statistics and Analysis
5. Conclusions
Supplementary Materials
Author Contributions
Funding
Institutional Review Board Statement
Informed Consent Statement
Data Availability Statement
Conflicts of Interest
Abbreviations
References
- Lykkesfeldt, J.; Carr, A.C. Vitamin C. Adv. Nutr. 2024, 15, 100155. [Google Scholar] [CrossRef]
- Qi, S.; Luo, X.; Liu, S.; Ling, B.; Si, M.; Jin, H. Effect of vitamin B2, vitamin C, vitamin D, vitamin E and folic acid in adults with essential hypertension: A systematic review and network meta-analysis. BMJ Open 2024, 14, e074511. [Google Scholar] [CrossRef] [PubMed]
- Gordon, D.S.; Rudinsky, A.J.; Guillaumin, J.; Parker, V.J.; Creighton, K.J. Vitamin C in Health and Disease: A Companion Animal Focus. Top. Companion Anim. Med. 2020, 39, 100432. [Google Scholar] [CrossRef] [PubMed]
- Chaturvedi, S.; Khan, S.; Bhunia, R.K.; Kaur, K.; Tiwari, S. Metabolic engineering in food crops to enhance ascorbic acid production: Crop biofortification perspectives for human health. Physiol. Mol. Biol. Plants 2022, 28, 871–884. [Google Scholar] [CrossRef] [PubMed]
- Vargas, J.A.; Sculaccio, S.A.; Pinto, A.P.A.; Pereira, H.D.; Mendes, L.F.S.; Flores, J.F.; Cobos, M.; Castro, J.C.; Garratt, R.C.; Leonardo, D.A. Structural insights into the Smirnoff-Wheeler pathway for vitamin C production in the Amazon fruit camu-camu. J. Exp. Bot. 2024, 75, 2754–2771. [Google Scholar] [CrossRef]
- Moraes, F.P.d.; Costa, R.C.; de Morais, C.d.L.M.; Medeiros, F.G.M.d.; Fernandes, T.R.N.; Hoskin, R.T.; de Lima, K.M.G. Estimation of Ascorbic Acid in Intact Acerola (Malpighia emarginata DC) Fruit by NIRS and Chemometric Analysis. Horticulturae 2019, 5, 12. [Google Scholar] [CrossRef]
- Wang, Y.; Diao, S.; Li, H.; Ye, L.; Suo, Y.; Zheng, Y.; Sun, P.; Han, W.; Fu, J. Comparative Metabolomic and Transcriptomic Analyses Reveal Distinct Ascorbic Acid (AsA) Accumulation Patterns between PCA and PCNA Persimmon Developing Fruit. Int. J. Mol. Sci. 2023, 24, 15362. [Google Scholar] [CrossRef]
- Lu, D.; Wu, Y.; Pan, Q.; Zhang, Y.; Qi, Y.; Bao, W. Identification of key genes controlling L-ascorbic acid during Jujube (Ziziphus jujuba Mill.) fruit development by integrating transcriptome and metabolome analysis. Front. Plant Sci. 2022, 13, 950103. [Google Scholar] [CrossRef]
- Deng, H.; Xia, H.; Guo, Y.; Liu, X.; Lin, L.; Wang, J.; Xu, K.; Lv, X.; Hu, R.; Liang, D. Dynamic Changes in Ascorbic Acid Content during Fruit Development and Ripening of Actinidia latifolia (an Ascorbate-Rich Fruit Crop) and the Associated Molecular Mechanisms. Int. J. Mol. Sci. 2022, 23, 5808. [Google Scholar] [CrossRef]
- Guo, D.; Liao, Y.; Na, J.; Wu, L.; Yin, Y.; Mi, Z.; Fang, S.; Liu, X.; Huang, Y. The Involvement of Ascorbic Acid in Cancer Treatment. Molecules 2024, 29, 2295. [Google Scholar] [CrossRef]
- Yin, Y.; Wu, S. Ascorbic acid alleviates rheumatoid arthritis by inhibiting the production of autoantibodies. Cell Commun. Signal. 2024, 22, 373. [Google Scholar] [CrossRef] [PubMed]
- Ito, S.; Nagata, M.; Takino, Y.; Ishigami, A.; Senoo, T. Stability of ascorbic acid in human aqueous humor. BMC Res. Notes 2024, 17, 179. [Google Scholar] [CrossRef] [PubMed]
- Zheng, H.; Xu, Y.; Liehn, E.A.; Rusu, M. Vitamin C as Scavenger of Reactive Oxygen Species during Healing after Myocardial Infarction. Int. J. Mol. Sci. 2024, 25, 3114. [Google Scholar] [CrossRef] [PubMed]
- Fang, J.; Yang, Q.; Maas, R.G.C.; Buono, M.; Meijlink, B.; Lotgerink Bruinenberg, D.; Benavente, E.D.; Mokry, M.; van Mil, A.; Qian, L.; et al. Vitamin C facilitates direct cardiac reprogramming by inhibiting reactive oxygen species. Stem Cell Res. Ther. 2024, 15, 19. [Google Scholar] [CrossRef] [PubMed]
- Mellidou, I.; Koukounaras, A.; Kostas, S.; Patelou, E.; Kanellis, A.K. Regulation of Vitamin C Accumulation for Improved Tomato Fruit Quality and Alleviation of Abiotic Stress. Genes 2021, 12, 694. [Google Scholar] [CrossRef]
- Zhou, Z.-Q.; Xiao, J.; Fan, H.-X.; Yu, Y.; He, R.-R.; Feng, X.-L.; Kurihara, H.; So, K.-F.; Yao, X.-S.; Gao, H. Polyphenols from wolfberry and their bioactivities. Food Chem. 2017, 214, 644–654. [Google Scholar] [CrossRef]
- Liao, G.; Xu, Q.; Allan, A.C.; Xu, X. L-Ascorbic acid metabolism and regulation in fruit crops. Plant Physiol. 2023, 192, 1684–1695. [Google Scholar] [CrossRef]
- Ford, C.M.; Sweetman, C.; Fry, S.C. Ascorbate degradation: Pathways, products, and possibilities. J. Exp. Bot. 2024, 75, 2733–2739. [Google Scholar] [CrossRef]
- Zhurba, M.Y.; Klymenko, S.V.; Szot, I. Quality variation of fruits of species of the genus Lycium in Ukraine: A comparative morphological analysis. Regul. Mech. Biosyst. 2021, 12, 14–19. [Google Scholar] [CrossRef]
- Yeh, P.-T.; Chen, Y.-J.; Lin, N.-C.; Yeh, A.-I.; Yang, C.-H. The Ocular Protective Effects of Nano/Submicron Particles Prepared from Lycium barbarum Fruits Against Oxidative Stress in an Animal Model. J. Ocul. Pharmacol. Ther. Off. J. Assoc. Ocul. Pharmacol. Ther. 2020, 36, 179–189. [Google Scholar] [CrossRef]
- Lu, J.; Gao, Y.; Gong, Y.; Yue, Y.; Yang, Y.; Xiong, Y.; Zhang, Y.; Xiao, Y.; Wang, H.; Fan, H.; et al. Lycium barbarum L. Balanced intestinal flora with YAP1/FXR activation in drug-induced liver injury. Int. Immunopharmacol. 2024, 130, 111762. [Google Scholar] [CrossRef] [PubMed]
- Xia, N.; Ding, Z.; Dong, M.; Li, S.; Liu, J.; Xue, H.; Wang, Z.; Lu, J.; Chen, X. Protective Effects of Lycium ruthenicum Murray against Acute Alcoholic Liver Disease in Mice via the Nrf2/HO-1/NF-κB Signaling Pathway. Pharmaceuticals 2024, 17, 497. [Google Scholar] [CrossRef] [PubMed]
- Dong, W.; Huang, K.; Yan, Y.; Wan, P.; Peng, Y.; Zeng, X.; Cao, Y. Long-Term Consumption of 2-O-β-d-Glucopyranosyl-l-ascorbic Acid from the Fruits of Lycium barbarum Modulates Gut Microbiota in C57BL/6 Mice. J. Agric. Food Chem. 2020, 68, 8863–8874. [Google Scholar] [CrossRef] [PubMed]
- Masci, A.; Carradori, S.; Casadei, M.A.; Paolicelli, P.; Petralito, S.; Ragno, R.; Cesa, S. Lycium barbarum polysaccharides: Extraction, purification, structural characterisation and evidence about hypoglycaemic and hypolipidaemic effects. A review. Food Chem. 2018, 254, 377–389. [Google Scholar] [CrossRef]
- Xu, L.; Yang, L.; Xu, H.; Li, Y.; Peng, F.; Qiu, W.; Tang, C. Lycium barbarum glycopeptide ameliorates motor and visual deficits in autoimmune inflammatory diseases. Phytomed. Int. J. Phytother. Phytopharm. 2024, 129, 155610. [Google Scholar] [CrossRef]
- Lakshmanan, Y.; Wong, F.S.Y.; So, K.-F.; Chan, H.H.-L. Lycium barbarum glycopeptide promotes neuroprotection in ET-1 mediated retinal ganglion cell degeneration. J. Transl. Med. 2024, 22, 727. [Google Scholar] [CrossRef]
- Xie, Z.; Luo, Y.; Zhang, C.; An, W.; Zhou, J.; Jin, C.; Zhang, Y.; Zhao, J. Integrated Metabolome and Transcriptome during Fruit Development Reveal Metabolic Differences and Molecular Basis between Lycium barbarum and Lycium ruthenicum. Metabolites 2023, 13, 680. [Google Scholar] [CrossRef]
- Xiong, L.; Deng, N.; Zheng, B.; Li, T.; Liu, R.H. Goji berry (Lycium spp.) extracts exhibit antiproliferative activity via modulating cell cycle arrest, cell apoptosis, and the p53 signaling pathway. Food Funct. 2021, 12, 6513–6525. [Google Scholar] [CrossRef]
- Zhao, J.; Li, H.; Yin, Y.; An, W.; Qin, X.; Wang, Y.; Li, Y.; Fan, Y.; Cao, Y. Transcriptomic and metabolomic analyses of Lycium ruthenicum and Lycium barbarum fruits during ripening. Sci. Rep. 2020, 10, 4354. [Google Scholar] [CrossRef]
- Zheng, G.; Wang, Z.; Wei, J.; Zhao, J.; Zhang, C.; Mi, J.; Zong, Y.; Liu, G.; Wang, Y.; Xu, X.; et al. Fruit development and ripening orchestrating the biosynthesis and regulation of Lycium barbarum polysaccharides in goji berry. Int. J. Biol. Macromol. 2024, 254, 127970. [Google Scholar] [CrossRef]
- Liu, D.; Yuan, M.; Wang, Y.; Zhang, L.; Yao, W.; Feng, M. Integrated metabolome and transcriptome analysis of differences in quality of ripe Lycium barbarum L. fruits harvested at different periods. BMC Plant Biol. 2024, 24, 82. [Google Scholar] [CrossRef] [PubMed]
- Teixeira, F.; Silva, A.M.; Delerue-Matos, C.; Rodrigues, F. Lycium barbarum Berries (Solanaceae) as Source of Bioactive Compounds for Healthy Purposes: A Review. Int. J. Mol. Sci. 2023, 24, 4777. [Google Scholar] [CrossRef] [PubMed]
- Wang, J.; Zhang, Z.; Huang, R. Regulation of ascorbic acid synthesis in plants. Plant Signal. Behav. 2013, 8, e24536. [Google Scholar] [CrossRef] [PubMed]
- Valpuesta, V.; Botella, M.A. Biosynthesis of L-ascorbic acid in plants: New pathways for an old antioxidant. Trends Plant Sci. 2004, 9, 573–577. [Google Scholar] [CrossRef] [PubMed]
- Smirnoff, N. L-ascorbic acid biosynthesis. Vitam. Horm. 2001, 61, 241–266. [Google Scholar] [CrossRef]
- Li, S.; Deng, B.; Tian, S.; Guo, M.; Liu, H.; Zhao, X. Metabolic and transcriptomic analyses reveal different metabolite biosynthesis profiles between leaf buds and mature leaves in Ziziphus jujuba mill. Food Chem. 2021, 347, 129005. [Google Scholar] [CrossRef]
- Imai, T.; Ban, Y.; Terakami, S.; Yamamoto, T.; Moriguchi, T. L-Ascorbate biosynthesis in peach: Cloning of six L-galactose pathway-related genes and their expression during peach fruit development. Physiol. Plant. 2009, 136, 139–149. [Google Scholar] [CrossRef]
- Zhang, L.; Zhang, F.; Wang, Y.; Ma, X.; Shen, Y.; Wang, X.; Yang, H.; Zhang, W.; Lakshmanan, P.; Hu, Y.; et al. Physiological and metabolomic analysis reveals maturity stage-dependent nitrogen regulation of vitamin C content in pepper fruit. Front. Plant Sci. 2023, 13, 1049785. [Google Scholar] [CrossRef]
- Sami, A.; Han, S.; Haider, M.Z.; Khizar, R.; Ali, Q.; Shafiq, M.; Tabassum, J.; Khalid, M.N.; Javed, M.A.; Sajid, M.; et al. Genetics aspect of vitamin C (Ascorbic Acid) biosynthesis and signaling pathways in fruits and vegetables crops. Funct. Integr. Genomics 2024, 24, 73. [Google Scholar] [CrossRef]
- Fenech, M.; Amaya, I.; Valpuesta, V.; Botella, M.A. Vitamin C Content in Fruits: Biosynthesis and Regulation. Front. Plant Sci. 2019, 9, 2006. [Google Scholar] [CrossRef]
- Liao, G.; Chen, L.; He, Y.; Li, X.; Lv, Z.; Yi, S.; Zhong, M.; Huang, C.; Jia, D.; Qu, X.; et al. Three metabolic pathways are responsible for the accumulation and maintenance of high AsA content in kiwifruit (Actinidia eriantha). BMC Genom. 2021, 22, 13. [Google Scholar] [CrossRef] [PubMed]
- Huang, J.; Chen, X.; He, A.; Ma, Z.; Gong, T.; Xu, K.; Chen, R. Integrative Morphological, Physiological, Proteomics Analyses of Jujube Fruit Development Provide Insights Into Fruit Quality Domestication From Wild Jujube to Cultivated Jujube. Front. Plant Sci. 2021, 12, 773825. [Google Scholar] [CrossRef] [PubMed]
- Chiaiese, P.; Corrado, G.; Minutolo, M.; Barone, A.; Errico, A. Transcriptional Regulation of Ascorbic Acid During Fruit Ripening in Pepper (Capsicum annuum) Varieties with Low and High Antioxidants Content. Plants 2019, 8, 206. [Google Scholar] [CrossRef] [PubMed]
- Castro, J.C.; Castro, C.G.; Cobos, M. Genetic and biochemical strategies for regulation of L-ascorbic acid biosynthesis in plants through the L-galactose pathway. Front. Plant Sci. 2023, 14, 1099829. [Google Scholar] [CrossRef]
- Suekawa, M.; Fujikawa, Y.; Inoue, A.; Kondo, T.; Uchida, E.; Koizumi, T.; Esaka, M. High levels of expression of multiple enzymes in the Smirnoff-Wheeler pathway are important for high accumulation of ascorbic acid in acerola fruits. Biosci. Biotechnol. Biochem. 2019, 83, 1713–1716. [Google Scholar] [CrossRef]
- Tao, J.; Wu, H.; Li, Z.; Huang, C.; Xu, X. Molecular Evolution of GDP-D-Mannose Epimerase (GME), a Key Gene in Plant Ascorbic Acid Biosynthesis. Front. Plant Sci. 2018, 9, 1293. [Google Scholar] [CrossRef]
- Koukounaras, A.; Mellidou, I.; Patelou, E.; Kostas, S.; Shukla, V.; Engineer, C.; Papaefthimiou, D.; Amari, F.; Chatzopoulos, D.; Mattoo, A.K.; et al. Over-expression of GGP1 and GPP genes enhances ascorbate content and nutritional quality of tomato. Plant Physiol. Biochem. 2022, 193, 124–138. [Google Scholar] [CrossRef]
- Munir, S.; Mumtaz, M.A.; Ahiakpa, J.K.; Liu, G.; Chen, W.; Zhou, G.; Zheng, W.; Ye, Z.; Zhang, Y. Genome-wide analysis of Myo-inositol oxygenase gene family in tomato reveals their involvement in ascorbic acid accumulation. BMC Genom. 2020, 21, 284. [Google Scholar] [CrossRef]
- Jiang, Z.-Y.; Zhong, Y.; Zheng, J.; Ali, M.; Liu, G.-D.; Zheng, X.-L. L-ascorbic acid metabolism in an ascorbate-rich kiwifruit (Actinidia. Eriantha Benth.) cv. ‘White’ during postharvest. Plant Physiol. Biochem. 2018, 124, 20–28. [Google Scholar] [CrossRef]
- Alós, E.; Rey, F.; Gil, J.V.; Rodrigo, M.J.; Zacarias, L. Ascorbic Acid Content and Transcriptional Profiling of Genes Involved in Its Metabolism during Development of Petals, Leaves, and Fruits of Orange (Citrus sinensis cv. Valencia Late). Plants 2021, 10, 2590. [Google Scholar] [CrossRef]
- Livak, K.J.; Schmittgen, T.D. Analysis of relative gene expression data using real-time quantitative PCR and the 2(-Delta Delta C(T)) Method. Methods 2001, 25, 402–408. [Google Scholar] [CrossRef] [PubMed]
- Lwalaba, J.L.W.; Zvobgo, G.; Gai, Y.; Issaka, J.H.; Mwamba, T.M.; Louis, L.T.; Fu, L.; Nazir, M.M.; Ansey Kirika, B.; Kazadi Tshibangu, A.; et al. Transcriptome analysis reveals the tolerant mechanisms to cobalt and copper in barley. Ecotoxicol. Environ. Saf. 2021, 209, 111761. [Google Scholar] [CrossRef] [PubMed]










| ID | Name | Class I | Class II | Ratio of Metabolite Contents | |
|---|---|---|---|---|---|
| CCF/GF | RRF/GF | ||||
| NEG_q4 | 1D-Myo-Inositol 1,4-BP | Sugars and alcohols | Other | 0.94 | 1.42 |
| NEG_q83 | D-Fructose | Sugars and alcohols | Monosaccharides | 7.66 | 12.38 |
| NEG_q155 | L-(+)-Arabinose | Sugars and alcohols | Monosaccharides | 1.50 | 1.43 |
| NEG_q137 | I-Inositol | Organic acid | Other | 1.48 | 1.11 |
| NEG_q153 | L-Arabinitol | Sugars and alcohols | Sugar Alcohols | 0.60 | 0.21 |
| NEG_q122 | D-Galactose-1-P | Sugars and alcohols | Hexosephosphates | 1.01 | 2.75 |
| POS_q130 | Lactose | Sugars and alcohols | Disaccharides | 1.40 | 0.05 |
| NEG_q54 | Alpha-D-Glucose | Sugars and alcohols | Monosaccharides | 0.81 | 1.20 |
| NEG_q88 | D-Glucose 6-P | Sugars and alcohols | Hexosephosphates | 1.43 | 4.11 |
Disclaimer/Publisher’s Note: The statements, opinions and data contained in all publications are solely those of the individual author(s) and contributor(s) and not of MDPI and/or the editor(s). MDPI and/or the editor(s) disclaim responsibility for any injury to people or property resulting from any ideas, methods, instructions or products referred to in the content. |
© 2024 by the authors. Licensee MDPI, Basel, Switzerland. This article is an open access article distributed under the terms and conditions of the Creative Commons Attribution (CC BY) license (https://creativecommons.org/licenses/by/4.0/).
Share and Cite
Yin, C.; Xie, H.; Geng, G.; Li, Z.; Ma, J.; Wu, X.; Qiu, Q.-S.; Qiao, F. Identification of Key Enzymes and Genes Modulating L-Ascorbic Acid Metabolism During Fruit Development of Lycium chinense by Integrating Metabolome, Transcriptome, and Physiological Analysis. Int. J. Mol. Sci. 2024, 25, 11394. https://doi.org/10.3390/ijms252111394
Yin C, Xie H, Geng G, Li Z, Ma J, Wu X, Qiu Q-S, Qiao F. Identification of Key Enzymes and Genes Modulating L-Ascorbic Acid Metabolism During Fruit Development of Lycium chinense by Integrating Metabolome, Transcriptome, and Physiological Analysis. International Journal of Molecular Sciences. 2024; 25(21):11394. https://doi.org/10.3390/ijms252111394
Chicago/Turabian StyleYin, Chongxin, Huichun Xie, Guigong Geng, Zuxia Li, Jianxia Ma, Xiaozhuo Wu, Quan-Sheng Qiu, and Feng Qiao. 2024. "Identification of Key Enzymes and Genes Modulating L-Ascorbic Acid Metabolism During Fruit Development of Lycium chinense by Integrating Metabolome, Transcriptome, and Physiological Analysis" International Journal of Molecular Sciences 25, no. 21: 11394. https://doi.org/10.3390/ijms252111394
APA StyleYin, C., Xie, H., Geng, G., Li, Z., Ma, J., Wu, X., Qiu, Q.-S., & Qiao, F. (2024). Identification of Key Enzymes and Genes Modulating L-Ascorbic Acid Metabolism During Fruit Development of Lycium chinense by Integrating Metabolome, Transcriptome, and Physiological Analysis. International Journal of Molecular Sciences, 25(21), 11394. https://doi.org/10.3390/ijms252111394

