Unveiling Novel Mechanism of CIDEB in Fatty Acid Synthesis Through ChIP-Seq and Functional Analysis in Dairy Goat
Abstract
1. Introduction
2. Results
2.1. Identification of CIDEB Through Chromatin Immunoprecipitation Sequencing (ChIP-Seq) in Dairy Goats
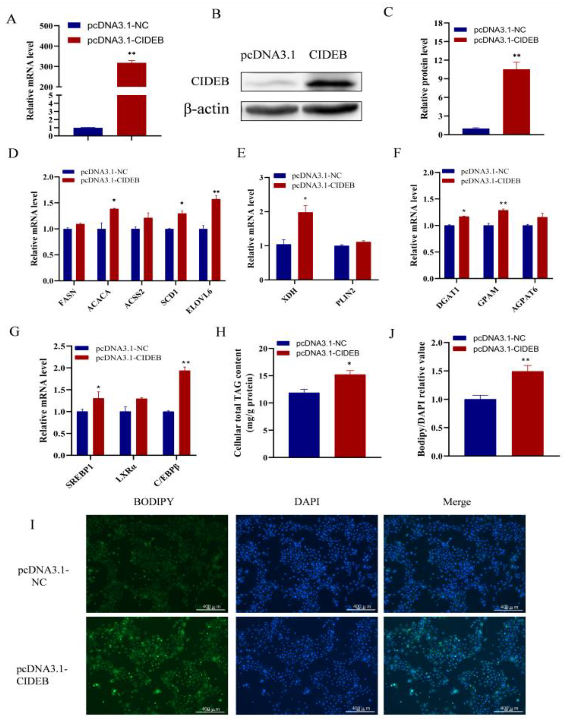
2.2. CIDEB Promotes Fatty Acid Synthesis and Triglyceride Content
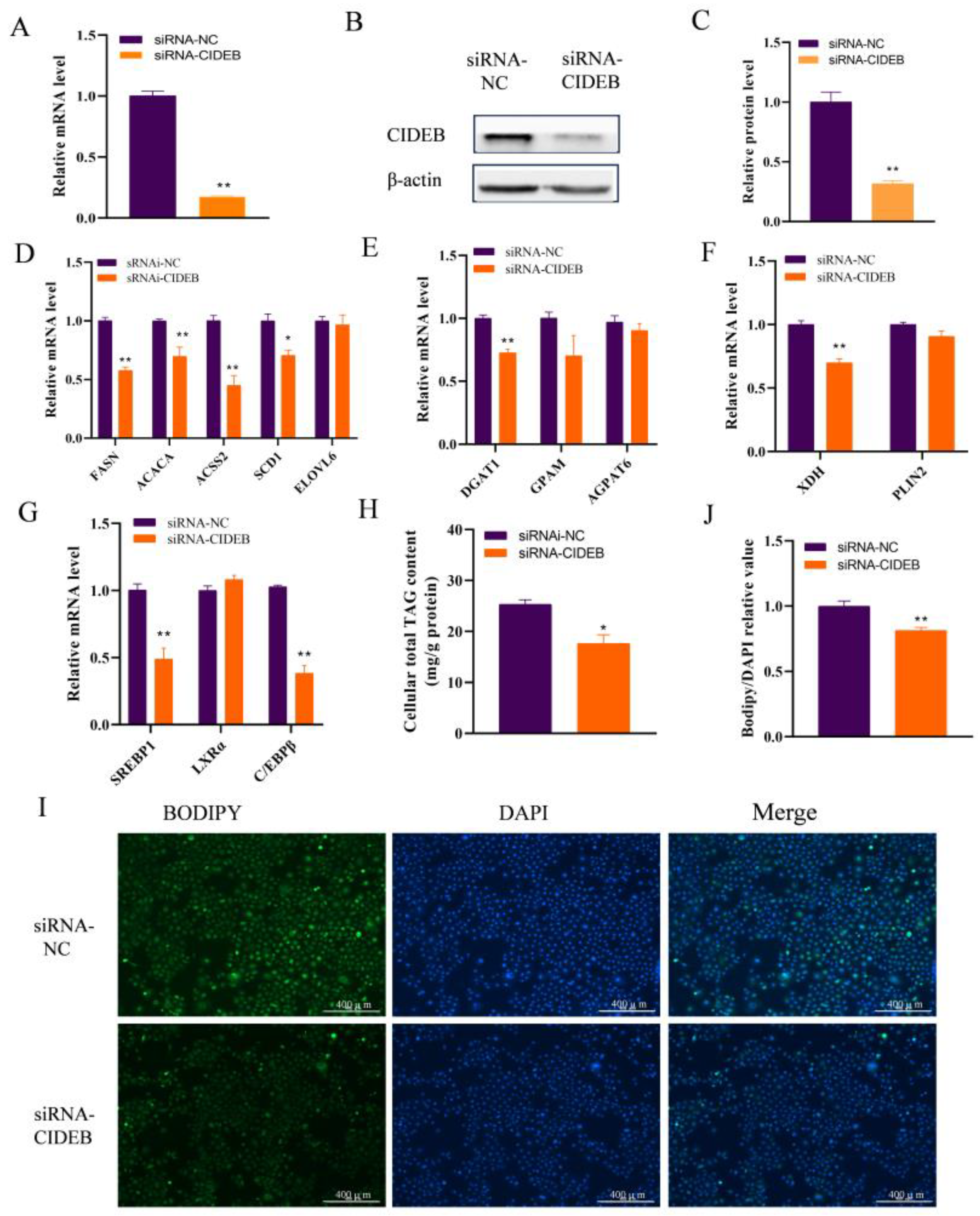
2.3. CIDEB Deficiency Suppresses Fatty Acid Synthesis and TAG Synthesis
2.4. XBP1 Promotes CIDEB Transcription Activation
2.5. XBP1 Promotes CIDEB Promoter Activity via XBP1 Binding Sites
2.6. XBP1-Mediated Modulation of CIDEB Altered Lipid Metabolism Processes
3. Discussion
4. Materials and Methods
4.1. Chromatin Immunoprecipitation and Sequencing (ChIP-Seq)
4.2. Cell Culture
4.3. Reverse Transcription Real-Time PCR (RT-qPCR)
4.4. Plasmid Construction
4.5. BODIPY Staining
4.6. Cellular TAG and Cholesterol Analysis
4.7. Fatty Acids Extraction and Analysis
4.8. Protein Extraction and Western Blotting
4.9. Cell Transfection and Luciferase Assay
4.10. Statistical Analysis
5. Conclusions
Author Contributions
Funding
Institutional Review Board Statement
Informed Consent Statement
Data Availability Statement
Acknowledgments
Conflicts of Interest
References
- Haenlein, G.F.W. Goat milk in human nutrition. Small Rumin. Res. 2004, 51, 155–163. [Google Scholar] [CrossRef]
 - Chen, X.; Zhang, Z.; Niu, H.; Tian, X.; Tian, H.; Yao, W.; He, H.; Shi, H.; Li, C.; Luo, J. Goat Milk Improves Glucose Metabolism in Type 2 Diabetic Mice and Protects Pancreatic β-Cell Functions. Mol. Nutr. Food Res. 2024, 68, e2200842. [Google Scholar] [CrossRef] [PubMed]
 - QH, A.L.; Al-Saadi, J.S.; Al-Rikabi, A.K.J.; Altemimi, A.B.; Hesarinejad, M.A.; Abedelmaksoud, T.G. Exploring the health benefits and functional properties of goat milk proteins. Food Sci. Nutr. 2023, 11, 5641–5656. [Google Scholar]
 - Tian, H.; Niu, H.; Luo, J.; Yao, W.; Chen, X.; Wu, J.; Geng, Y.; Gao, W.; Lei, A.; Gao, Z.; et al. Knockout of Stearoyl-CoA Desaturase 1 Decreased Milk Fat and Unsaturated Fatty Acid Contents of the Goat Model Generated by CRISPR/Cas9. J. Agric. Food Chem. 2022, 70, 4030–4043. [Google Scholar] [CrossRef]
 - Chen, F.J.; Yin, Y.; Chua, B.T.; Li, P. CIDE family proteins control lipid homeostasis and the development of metabolic diseases. Traffic 2020, 21, 94–105. [Google Scholar] [CrossRef]
 - Li, J.Z.; Lei, Y.; Wang, Y.; Zhang, Y.; Ye, J.; Xia, X.; Pan, X.; Li, P. Control of cholesterol biosynthesis, uptake and storage in hepatocytes by Cideb. Biochim. Biophys. Acta 2010, 1801, 577–586. [Google Scholar] [CrossRef]
 - Ng, S.W.K.; Rouhani, F.J.; Brunner, S.F.; Brzozowska, N.; Aitken, S.J.; Yang, M.; Abascal, F.; Moore, L.; Nikitopoulou, E.; Chappell, L.; et al. Convergent somatic mutations in metabolism genes in chronic liver disease. Nature 2021, 598, 473–478. [Google Scholar] [CrossRef]
 - Li, J.Z.; Ye, J.; Xue, B.; Qi, J.; Zhang, J.; Zhou, Z.; Li, Q.; Wen, Z.; Li, P. Cideb regulates diet-induced obesity, liver steatosis, and insulin sensitivity by controlling lipogenesis and fatty acid oxidation. Diabetes 2007, 56, 2523–2532. [Google Scholar] [CrossRef]
 - Su, L.; Zhou, L.; Chen, F.J.; Wang, H.; Qian, H.; Sheng, Y.; Zhu, Y.; Yu, H.; Gong, X.; Cai, L.E. Cideb controls sterol-regulated ER export of SREBP/SCAP by promoting cargo loading at ER exit sites. EMBO J. 2019, 38, e100156. [Google Scholar] [CrossRef]
 - Tiwari, S.; Siddiqi, S.; Siddiqi, S.A. CideB Protein Is Required for the Biogenesis of Very Low Density Lipoprotein (VLDL) Transport Vesicle. J. Biol. Chem. 2013, 288, 5157–5165. [Google Scholar] [CrossRef]
 - Xu, X.; Li, H. Integrated microRNAgene analysis of coronary artery disease based on miRNA and gene expression profiles. Mol. Med. Rep. 2016, 13, 3063–3073. [Google Scholar] [CrossRef] [PubMed]
 - Peng, J.; Qin, C.; Ramatchandirin, B.; Pearah, A.; Guo, S.; Hussain, M.; Yu, L.; Wondisford, F.E.; He, L. Activation of the canonical ER stress IRE1-XBP1 pathway by insulin regulates glucose and lipid metabolism. J. Biol. Chem. 2022, 298, 102283. [Google Scholar] [CrossRef] [PubMed]
 - Qian, H.; Zhao, Y.; Wang, Y.; Zhao, H.; Cui, J.; Wang, Z.; Ye, H.; Fang, X.; Ge, Z.; Zhang, Y. ATR induces hepatic lipid metabolism disorder in rats by activating IRE1α/XBP1 signaling pathway. Toxicol. Int. J. Concerned Eff. Chem. Living Syst. 2024, 501, 153696. [Google Scholar] [CrossRef] [PubMed]
 - Zhang, Y.; Jiao, Y.; Tao, Y.; Li, Z.; Yang, Y. Monobutyl phthalate can induce autophagy and metabolic disorders by activating the ire1a-xbp1 pathway in zebrafish liver. J. Hazard. Mater. 2021, 412, 125243. [Google Scholar] [CrossRef]
 - Wei, M.; Nurjanah, U.; Herkilini, A.; Huang, C.; Li, Y.; Miyagishi, M.; Wu, S.; Kasim, V. Unspliced XBP1 contributes to cholesterol biosynthesis and tumorigenesis by stabilizing SREBP2 in hepatocellular carcinoma. Cell. Mol. Life Sci. CMLS 2022, 79, 472. [Google Scholar] [CrossRef]
 - Wang, Q.; Zhou, H.; Bu, Q.; Wei, S.; Li, L.; Zhou, J.; Zhou, S.; Su, W.; Liu, M.; Liu, Z.; et al. Role of XBP1 in regulating the progression of non-alcoholic steatohepatitis. J. Hepatol. 2022, 77, 312–325. [Google Scholar] [CrossRef]
 - Zhou, W.; Ren, S.; Lu, Y.; Wang, Y.; Feng, L.; Gao, Q. Specific Knockout of Notch-1 in Macrophages Modulate the Progression of Hepatic Insulin Resistance in HFD Fed Mice via Regulating IRE1α-XBP1 Signals. J. Coll. Physicians Surg. Pak. JCPSP 2024, 34, 527–532. [Google Scholar]
 - Hardison, R.C.; Taylor, J. Genomic approaches towards finding cis-regulatory modules in animals. Nat. Rev. Genet. 2012, 13, 469–483. [Google Scholar] [CrossRef]
 - Creyghton, M.P.; Cheng, A.W.; Welstead, G.G.; Kooistra, T.; Carey, B.W.; Steine, E.J.; Hanna, J.; Lodato, M.A.; Frampton, G.M.; Sharp, P.A. Histone H3K27ac separates active from poised enhancers and predicts developmental state. Proc. Natl. Acad. Sci. USA 2010, 107, 21931–21936. [Google Scholar] [CrossRef]
 - Barski, A.; Cuddapah, S.; Cui, K.; Roh, T.Y.; Schones, D.E.; Wang, Z.; Wei, G.; Chepelev, I.; Zhao, K. High-resolution profiling of histone methylations in the human genome. Cell 2007, 129, 823–837. [Google Scholar] [CrossRef]
 - Yang, J.; Wu, X.; Wu, X.; Zhou, D.; Lin, T.; Ding, S.; Zhang, Y.; Xue, J.; Zhuge, Q. The Multiple Roles of XBP1 in Regulation of Glucose and Lipid Metabolism. Curr. Protein Pept. Sci. 2017, 18, 630–635. [Google Scholar] [CrossRef] [PubMed]
 - Lajnaf, R.; Feki, S.; Ben, A.S.; Attia, H.; Kammoun, T.; Ayadi, M.A.; Masmoudi, H. Recent advances in selective allergies to mammalian milk proteins not associated with Cow’s Milk Proteins Allergy. Food Chem. Toxico 2023, 178, 113929. [Google Scholar] [CrossRef] [PubMed]
 - Clark, S.; Mora García, M.B. A 100-Year Review: Advances in goat milk research. J. Dairy. Sci. 2017, 100, 10026–10044. [Google Scholar] [CrossRef] [PubMed]
 - Xu, W.; Wu, L.; Yu, M.; Chen, F.J.; Arshad, M.; Xia, X.; Ren, H.; Yu, J.; Xu, L.; Xu, D. Differential Roles of Cell Death-inducing DNA Fragmentation Factor-α-like Effector (CIDE) Proteins in Promoting Lipid Droplet Fusion and Growth in Subpopulations of Hepatocytes. J. Biol. Chem. 2016, 291, 4282–4293. [Google Scholar] [CrossRef] [PubMed]
 - Yu, J.; Li, P. The size matters: Regulation of lipid storage by lipid droplet dynamics. Sci. China. Life Sci. 2017, 60, 46–56. [Google Scholar] [CrossRef]
 - Sun, C.; Zhao, Y.; Gao, X.; Yuan, Y.; Wang, C.; Wang, Y.; Zhang, L.; Gu, Y.; Zhang, F.; Hu, P.; et al. Cideb Deficiency Aggravates Dextran Sulfate Sodium-induced Ulcerative Colitis in Mice by Exacerbating the Oxidative Burden in Colonic Mucosa. Inflamm. Bowel Dis. 2017, 23, 1338–1347. [Google Scholar] [CrossRef]
 - Yu, M.; Wang, H.; Zhao, J.; Yuan, Y.; Wang, C.; Li, J.; Zhang, L.; Zhang, L.; Li, Q.; Ye, J. Expression of CIDE proteins in clear cell renal cell carcinoma and their prognostic significance. Mol. Cell Biochem. 2013, 378, 145–151. [Google Scholar] [CrossRef][Green Version]
 - Hua, S.; Li, Y.; Su, L.; Liu, X. Diosgenin ameliorates gestational diabetes through inhibition of sterol regulatory element-binding protein-1. Biomed. Pharmacother. 2016, 84, 1460–1465. [Google Scholar] [CrossRef]
 - Chen, J.; Zhao, R.; Wang, Y.; Xiao, H.; Lin, W.; Diao, M.; He, S.; Mei, P.; Liao, Y. G protein-coupled estrogen receptor activates PI3K/AKT/mTOR signaling to suppress ferroptosis via SREBP1/SCD1-mediated lipogenesis. Mol. Med. 2024, 30, 28. [Google Scholar] [CrossRef]
 - Lin, Z.; Wu, Z.; Huang, C.; Lin, H.; Zhang, M.; Chen, M.; Han, K.; Huang, W.; Ruan, S. Cloning and expression characterization of elongation of very long-chain fatty acids protein 6 (elovl6) with dietary fatty acids, ambient salinity and starvation stress in Scylla paramamosain. Front. Physiol. 2023, 14, 1221205. [Google Scholar] [CrossRef]
 - Bionaz, M.; Loor, J.J. Gene networks driving bovine milk fat synthesis during the lactation cycle. BMC Genom. 2008, 9, 366. [Google Scholar] [CrossRef] [PubMed]
 - Mashima, T.; Seimiya, H.; Tsuruo, T. De novo fatty-acid synthesis and related pathways as molecular targets for cancer therapy. Br. J. Cancer 2009, 100, 1369–1372. [Google Scholar] [CrossRef] [PubMed]
 - Li, H.; Song, Y.; Zhang, L.J.; Li, F.F.; Gu, Y.; Zhang, J.; Dong, W.P.; Xue, L.; Zhang, L.Y.; Liu, F.; et al. Cell death-inducing DFF45-like effector b (Cideb) is present in pancreatic beta-cells and involved in palmitate induced beta-cell apoptosis. Diabetes/Metab. Res. Rev. 2012, 28, 145–155. [Google Scholar] [CrossRef]
 - Da, L.; Li, D.; Yokoyama, K.K.; Li, T.; Zhao, M. Dual promoters control the cell-specific expression of the human cell death-inducing DFF45-like effector B gene. Biochem. J. 2006, 393 Pt 3, 779–788. [Google Scholar] [CrossRef] [PubMed][Green Version]
 - Yasumoto, J.; Kasai, H.; Yoshimura, K.; Otoguro, T.; Watashi, K.; Wakita, T.; Yamashita, A.; Tanaka, T.; Takeda, S.; Moriishi, K. Hepatitis B virus prevents excessive viral production via reduction of cell death-inducing DFF45-like effectors. J. Gen. Virol. 2017, 98, 1762–1773. [Google Scholar] [CrossRef]
 - Tian, H.; Luo, J.; Guo, P.; Li, C.; Zhang, X. C/EBPalpha promotes triacylglycerol synthesis via regulating PPARG promoter activity in goat mammary epithelial cells. J. Anim. Sci. 2023, 101, 1–9. [Google Scholar] [CrossRef]
 - Casali, C.I.; Parra, L.; Erjavec, L.C.; Fernández Tome, M.D.C. Analysis of XBP1 Contribution to Hyperosmolarity-Induced Lipid Synthesis. Methods Mol. Biol. 2022, 2378, 169–187. [Google Scholar]
 - Xie, J.; Peng, L.; Wang, T.; Yang, C.; Chen, N.; Feng, X.; Wu, T.; Xu, T.; Chen, Y. QiShenYiQi pill inhibits atherosclerosis by promoting reverse cholesterol transport PPARγ-LXRα/β-ABCA1 pathway. J. Ethnopharmacol. 2023, 315, 116684. [Google Scholar] [CrossRef]
 - Zhou, J.; Li, M.; Yu, Z.; Li, C.; Zhou, L.; Zhou, X. Protective effect of Qingluotongbi formula against Tripterygium wilfordii induced liver injury in mice by improving fatty acid β-oxidation and mitochondrial biosynthesis. Pharm. Biol. 2023, 61, 80–88. [Google Scholar] [CrossRef]
 - Cho, Y.M.; Kim, D.H.; Lee, K.H.; Jeong, S.W.; Kwon, O.J. The IRE1α-XBP1s pathway promotes insulin-stimulated glucose uptake in adipocytes by increasing PPARγ activity. Exp. Mol. Med. 2018, 50, 1–15. [Google Scholar] [CrossRef]
 - Zhu, J.; Sun, Y.; Luo, J.; Wu, M.; Li, J.; Cao, Y. Specificity Protein 1 Regulates Gene Expression Related to Fatty Acid Metabolism in Goat Mammary Epithelial Cells. Int. J. Mol. Sci. 2015, 16, 1806–1820. [Google Scholar] [CrossRef] [PubMed]
 - Shi, H.; Shi, H.; Luo, J.; Wang, W.; Haile, A.B.; Xu, H.; Li, J. Establishment and characterization of a dairy goat mammary epithelial cell line with human telomerase (hT-MECs). Anim. Sci. J. 2014, 85, 735–743. [Google Scholar] [CrossRef] [PubMed]
 - Wang, Z.; Luo, J.; Wang, W.; Zhao, W.; Lin, X. Characterization and culture of isolated primary dairy goat mammary gland epithelial cells. Chin. J. Biotechnol. 2010, 26, 1123–1127. [Google Scholar]
 - He, Q.; Luo, J.; Wu, J.; Li, Z.; Yao, W.; Zang, S.; Niu, H. ELOVL6 promoter binding sites directly targeted by sterol regulatory element binding protein 1 in fatty acid synthesis of goat mammary epithelial cells. J. Dairy. Sci. 2021, 104, 6253–6266. [Google Scholar] [CrossRef]
 







| Fatty Acid (%) | si-NC | si-CIDEB | 
|---|---|---|
| C6:0 | 16.02 ± 0.72 | 17.51 ± 0.55 | 
| C8:0 | 3.12 ± 0.17 | 3.62 ± 0.30 | 
| C10:0 | 1.93 ± 0.20 | 2.14 ± 0.25 | 
| C11:0 | 1.39 ± 0.04 | 1.50 ± 0.07 | 
| C12:0 | 1.48 ± 0.06 | 2.05 ± 0.04 | 
| C14:1 | 15.65 ± 0.35 | 15.02 ± 0.23 | 
| C15:0 | 1.56 ± 0.05 | 1.67 ± 0.01 | 
| C16:0 | 7.16 ± 0.42 a | 6.24 ± 0.08 b | 
| C18:0 | 11.14 ± 0.21 | 11.66 ± 0.22 | 
| C18:1 | 25.42 ± 0.60 | 24.85 ± 1.23 | 
| C18:2 | 4.55 ± 0.04 a | 4.35 ± 0.08 b | 
| C22:1 | 10.06 ± 0.50 | 9.37 ± 0.31 | 
| Gene | Primer Sequence (5′-3′) | Size (bp) | Temperature (°C) | |
|---|---|---|---|---|
| UXT | F R  | CAGCTGGCCAAATACCTTCAA GTGTCTGGGACCACTGTGTCAA  | 125 | 60 | 
| RPS9 | F R  | CCTCGACCAAGAGCTGAAG CCTCCAGACCTCACGTTTGTTC  | 64 | 60 | 
| CIDEB | F R  | CTCAGGTCAGTATCCAACAT GAGCCTTGTCTAGCAGTT  | 149 | 60 | 
| FASN | F R  | GGGCTCCACCACCGTGTTCCA GCTCTGCTGGGCCTGCAGCTG  | 226 | 60 | 
| ACACA | F R  | CTCCAACCTCAACCACTACGG GGGGAATCACAGAAGCAGCC  | 171 | 60 | 
| ACSS2 | F R  | GGCGAATGCCTCTACTGCTT GGCCAATCTTTTCTCTAATCTGCTT  | 100 | 60 | 
| SCD1 | F R  | CCATCGCCTGTGGAGTCAC GTCGGATAAATCTAGCGTAGCA  | 257 | 60 | 
| ELOVL6 | F R  | GGAAGCCTTTAGTGCTCTGGTC ATTGTATCTCCTAGTTCGGGTGC  | 205 | 60 | 
| XDH | F R  | GATCATCCACTTTTCTGCCAATG CCTCGTCTTGGTGCTTCCAA  | 100 | 60 | 
| PLIN2 | F R  | GATGAGACCACGGCAGATG GTCAACTATTTCCCGCACAAG  | 120 | 60 | 
| DGAT1 | F R  | CCACTGGGACCTGAGGTGTC GCATCACCACACACCAATTCA  | 111 | 60 | 
| GPAM | F R  | ATTGACCCTTGGCACGATAG AACAGCACCTTCCCACAAAG  | 188 | 60 | 
| AGPAT6 | F R  | AAGCAAGTTGCCCATCCTCA AAACTGTGGCTCCAATTTCGA  | 101 | 60 | 
| SREBP1 | F R  | ACGCCATCGAGAAACGCTAC GTGCGCAGACTCAGGTTCTC  | 181 | 60 | 
| LXRα | F R  | CATCAACCCCATCTTCGAGTT CAGGGCCTCCACATATGTGT  | 163 | 60 | 
| C/EBPβ | F R  | GCCTGTCCACGTCCTCGTCGTCCAGC CGGATCTTGTACTCGTCGCTGTGCTTGTCC  | 169 | 60 | 
| XBP1 | F R  | AGTTAAGACAGCGGTTGGGG CACTCCATTCCCCTTGGTCT  | 71 | 60 | 
| Name | Sequence (5′-3′) | Binding Region | 
|---|---|---|
| PF1 | GGGGTACCACATTCCTCTGTCCTTCCG | −1895 | 
| PF2 | GGGGTACCAACCCATATCCCCTGCTGTC | −1697 | 
| PF3 | GGGGTACCTTGGGGGCTCTTCAGGGCCC | −1497 | 
| PF4 | GGGGTACCGGAGATGCACGGAGGTGTGA | −877 | 
| PF5 | GGGGTACCACACTGGAAGGAAGCCGTCT | −747 | 
| XBP1 mut1 | GACACACAGCACTGCTGGGC | −805 | 
| XBP1 anti-mut1 | GCCCAGCAGTGCTGTGTGTC | −805 | 
| XBP1 mut2 | CGGAGGTGTAATGTGATTATAGGCT | −861 | 
| XBP1 anti-mut2 | GTAATGTGATTATAGGCTGCGTGCGGAG | −861 | 
| PR | CCCAAGCTTCTTCCCTGCTCTTCCTTCT | +187 | 
Disclaimer/Publisher’s Note: The statements, opinions and data contained in all publications are solely those of the individual author(s) and contributor(s) and not of MDPI and/or the editor(s). MDPI and/or the editor(s) disclaim responsibility for any injury to people or property resulting from any ideas, methods, instructions or products referred to in the content.  | 
© 2024 by the authors. Licensee MDPI, Basel, Switzerland. This article is an open access article distributed under the terms and conditions of the Creative Commons Attribution (CC BY) license (https://creativecommons.org/licenses/by/4.0/).
Share and Cite
He, Q.; Yao, W.; Wu, J.; Xia, Y.; Lei, Y.; Luo, J. Unveiling Novel Mechanism of CIDEB in Fatty Acid Synthesis Through ChIP-Seq and Functional Analysis in Dairy Goat. Int. J. Mol. Sci. 2024, 25, 11318. https://doi.org/10.3390/ijms252011318
He Q, Yao W, Wu J, Xia Y, Lei Y, Luo J. Unveiling Novel Mechanism of CIDEB in Fatty Acid Synthesis Through ChIP-Seq and Functional Analysis in Dairy Goat. International Journal of Molecular Sciences. 2024; 25(20):11318. https://doi.org/10.3390/ijms252011318
Chicago/Turabian StyleHe, Qiuya, Weiwei Yao, Jiao Wu, Yingying Xia, Yuanmiao Lei, and Jun Luo. 2024. "Unveiling Novel Mechanism of CIDEB in Fatty Acid Synthesis Through ChIP-Seq and Functional Analysis in Dairy Goat" International Journal of Molecular Sciences 25, no. 20: 11318. https://doi.org/10.3390/ijms252011318
APA StyleHe, Q., Yao, W., Wu, J., Xia, Y., Lei, Y., & Luo, J. (2024). Unveiling Novel Mechanism of CIDEB in Fatty Acid Synthesis Through ChIP-Seq and Functional Analysis in Dairy Goat. International Journal of Molecular Sciences, 25(20), 11318. https://doi.org/10.3390/ijms252011318
        
                                                
