SAT1/ALOX15 Signaling Pathway Is Involved in Ferroptosis After Skeletal Muscle Contusion
Abstract
1. Introduction
2. Results
2.1. Iron Overload and DEGs Analysis After SMC
2.2. SMC, Ferroptosis, and SAT1 Are Significantly Correlated
2.3. Ferroptosis Occurs After SMC of Rats
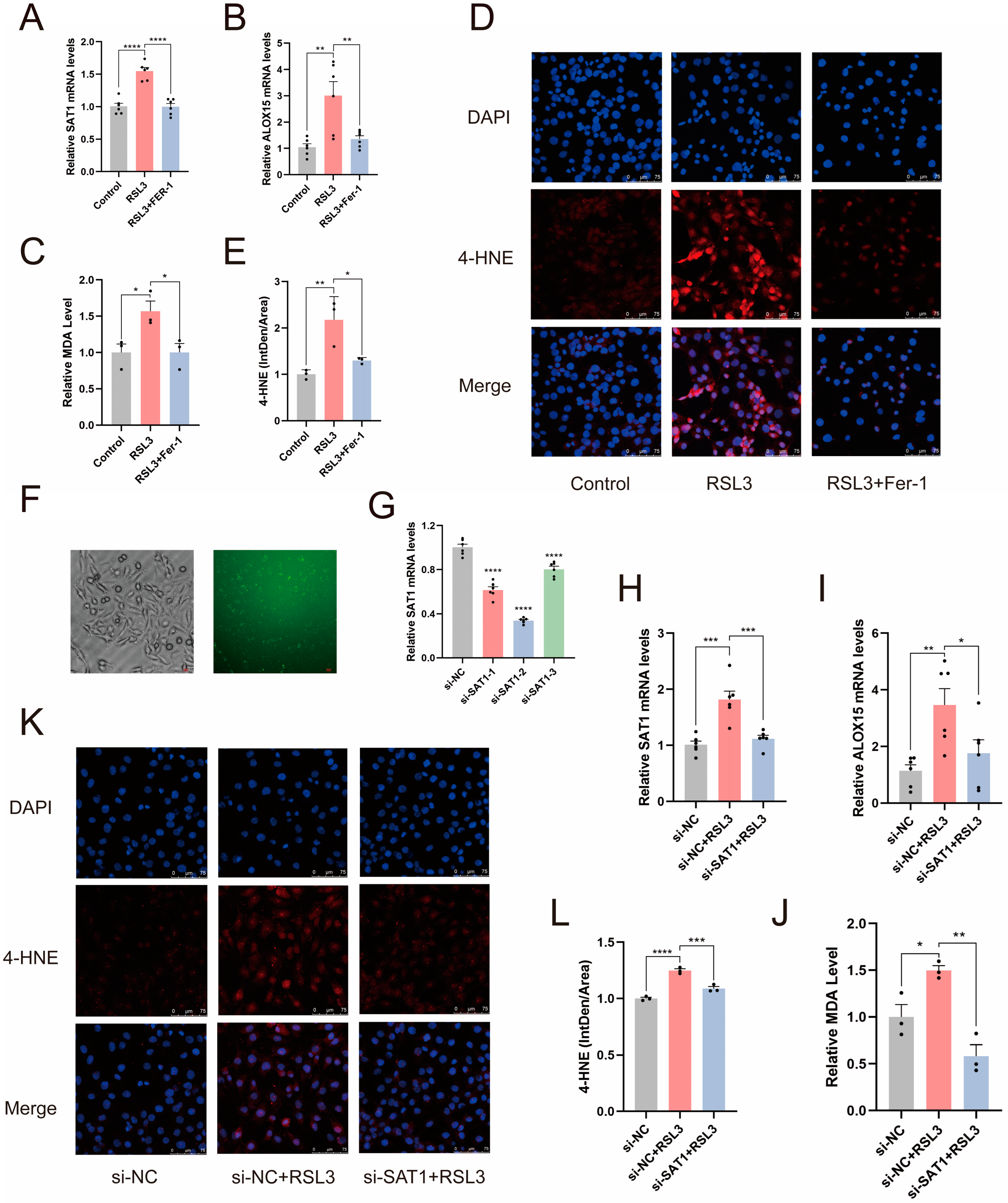
2.4. RSL3 Induces Ferroptosis in L6 Cells
2.5. The SAT1/ALOX15 Signaling Pathway Regulates Ferroptosis in Skeletal Muscle
3. Discussion
4. Materials and Methods
4.1. Data Acquisition and Processing
4.2. Enrichment Analysis of Ferroptosis-Associated Genes and Identification of Hub-DEGs
4.3. Chemical Reagents and Pharmaceuticals
4.4. Animal Model of SMC
4.5. HE and Perls Staining
4.6. Detection of Fe2+, GSH, and MDA
4.7. TEM
4.8. Protein Extraction and Immunoblotting
4.9. Cell Culture
4.10. Cell Viability Assay
4.11. ROS Assessment
4.12. Real-Time Fluorescent Quantitative PCR
4.13. Immunofluorescence
4.14. Cell Transfection
4.15. Statistical Analysis
Author Contributions
Funding
Institutional Review Board Statement
Informed Consent Statement
Data Availability Statement
Acknowledgments
Conflicts of Interest
References
- Wan, R.; Liu, S.; Feng, X.; Luo, W.; Zhang, H.; Wu, Y.; Chen, S.; Shang, X. The Revolution of exosomes: From biological functions to therapeutic applications in skeletal muscle diseases. J. Orthop. Transl. 2024, 45, 132–139. [Google Scholar] [CrossRef] [PubMed]
- Li, N.; Bai, R.F.; Li, C.; Dang, L.H.; Du, Q.X.; Jin, Q.Q.; Cao, J.; Wang, Y.Y.; Sun, J.H. Insight into molecular profile changes after skeletal muscle contusion using microarray and bioinformatics analyses. Biosci. Rep. 2021, 41, BSR20203699. [Google Scholar] [CrossRef] [PubMed]
- Lu, Y.H.; Huang, Y.F.; Hsieh, C.P.; Chen, J.K.; Chen, H.Y.; Chuang, S.M. Betulin Accelerated the Functional Recovery of Injured Muscle in a Mouse Model of Muscle Contusion. Int. J. Med. Sci. 2024, 21, 37–44. [Google Scholar] [CrossRef] [PubMed]
- Deng, P.; Qiu, S.; Liao, F.; Jiang, Y.; Zheng, C.; Zhu, Q. Contusion concomitant with ischemia injury aggravates skeletal muscle necrosis and hinders muscle functional recovery. Exp. Biol. Med. 2022, 247, 1577–1590. [Google Scholar] [CrossRef] [PubMed]
- Chazaud, B. Inflammation and Skeletal Muscle Regeneration: Leave It to the Macrophages! Trends Immunol. 2020, 41, 481–492. [Google Scholar] [CrossRef]
- Tidball, J.G. Mechanisms of muscle injury, repair, and regeneration. Compr. Physiol. 2011, 1, 2029–2062. [Google Scholar]
- Zhao, L.; Liu, X.; Zhang, J.; Dong, G.; Xiao, W.; Xu, X. Hydrogen Sulfide Alleviates Skeletal Muscle Fibrosis via Attenuating Inflammation and Oxidative Stress. Front. Physiol. 2020, 11, 533690. [Google Scholar] [CrossRef]
- Dlouhy, A.C.; Outten, C.E. The iron metallome in eukaryotic organisms. Met. Ions Life Sci. 2013, 12, 241–278. [Google Scholar]
- Xie, L.H.; Fefelova, N.; Pamarthi, S.H.; Gwathmey, J.K. Molecular Mechanisms of Ferroptosis and Relevance to Cardiovascular Disease. Cells 2022, 11, 2726. [Google Scholar] [CrossRef]
- Anderson, G.J.; Frazer, D.M. Current understanding of iron homeostasis. Am. J. Clin. Nutr. 2017, 106 (Suppl. S6), 1559S–1566S. [Google Scholar] [CrossRef]
- Dixon, S.J.; Lemberg, K.M.; Lamprecht, M.R.; Skouta, R.; Zaitsev, E.M.; Gleason, C.E.; Patel, D.N.; Bauer, A.J.; Cantley, A.M.; Yang, W.S.; et al. Ferroptosis: An iron-dependent form of nonapoptotic cell death. Cell 2012, 149, 1060–1072. [Google Scholar] [CrossRef] [PubMed]
- Li, J.; Cao, F.; Yin, H.L.; Huang, Z.J.; Lin, Z.T.; Mao, N.; Sun, B.; Wang, G. Ferroptosis: Past, present and future. Cell Death Dis. 2020, 11, 88. [Google Scholar] [CrossRef] [PubMed]
- Ding, H.; Chen, S.; Pan, X.; Dai, X.; Pan, G.; Li, Z.; Mai, X.; Tian, Y.; Zhang, S.; Liu, B.; et al. Transferrin receptor 1 ablation in satellite cells impedes skeletal muscle regeneration through activation of ferroptosis. J. Cachexia Sarcopenia Muscle 2021, 12, 746–768. [Google Scholar] [CrossRef] [PubMed]
- Ru, Q.; Li, Y.; Chen, L.; Wu, Y.; Min, J.; Wang, F. Iron homeostasis and ferroptosis in human diseases: Mechanisms and therapeutic prospects. Signal Transduct. Target. Ther. 2024, 9, 271. [Google Scholar] [PubMed]
- He, S.; Li, R.; Peng, Y.; Wang, Z.; Huang, J.; Meng, H.; Min, J.; Wang, F.; Ma, Q. ACSL4 contributes to ferroptosis-mediated rhabdomyolysis in exertional heat stroke. J. Cachexia Sarcopenia Muscle 2022, 13, 1717–1730. [Google Scholar] [CrossRef] [PubMed]
- Huang, Y.; Wu, B.; Shen, D.; Chen, J.; Yu, Z.; Chen, C. Ferroptosis in a sarcopenia model of senescence accelerated mouse prone 8 (SAMP8). Int. J. Biol. Sci. 2021, 17, 151–162. [Google Scholar] [CrossRef]
- Kang, R.; Kroemer, G.; Tang, D. The tumor suppressor protein p53 and the ferroptosis network. Free Radic. Biol. Med. 2019, 133, 162–168. [Google Scholar] [CrossRef]
- Xu, J.; Ruan, Z.; Guo, Z.; Hou, L.; Wang, G.; Zheng, Z.; Zhang, X.; Liu, H.; Sun, K.; Guo, F. Inhibition of SAT1 alleviates chondrocyte inflammation and ferroptosis by repressing ALOX15 expression and activating the Nrf2 pathway. Bone Jt. Res. 2024, 13, 110–123. [Google Scholar] [CrossRef]
- Ou, Y.; Wang, S.J.; Li, D.; Chu, B.; Gu, W. Activation of SAT1 engages polyamine metabolism with p53-mediated ferroptotic responses. Proc. Natl. Acad. Sci. USA 2016, 113, E6806–E6812. [Google Scholar] [CrossRef]
- Ma, X.H.; Liu, J.H.; Liu, C.Y.; Sun, W.Y.; Duan, W.J.; Wang, G.; Kurihara, H.; He, R.R.; Li, Y.F.; Chen, Y.; et al. ALOX15-launched PUFA-phospholipids peroxidation increases the susceptibility of ferroptosis in ischemia-induced myocardial damage. Signal Transduct. Target. Ther. 2022, 7, 288. [Google Scholar] [CrossRef]
- Stockwell, B.R. Ferroptosis turns 10: Emerging mechanisms, physiological functions, and therapeutic applications. Cell 2022, 185, 2401–2421. [Google Scholar] [CrossRef] [PubMed]
- Wang, Y.; Zhang, Z.; Jiao, W.; Wang, Y.; Wang, X.; Zhao, Y.; Fan, X.; Tian, L.; Li, X.; Mi, J. Ferroptosis and its role in skeletal muscle diseases. Front. Mol. Biosci. 2022, 9, 1051866. [Google Scholar] [CrossRef] [PubMed]
- Rochette, L.; Dogon, G.; Rigal, E.; Zeller, M.; Cottin, Y.; Vergely, C. Lipid Peroxidation and Iron Metabolism: Two Corner Stones in the Homeostasis Control of Ferroptosis. Int. J. Mol. Sci. 2022, 24, 449. [Google Scholar] [CrossRef] [PubMed]
- He, Y.J.; Liu, X.Y.; Xing, L.; Wan, X.; Chang, X.; Jiang, H.L. Fenton reaction-independent ferroptosis therapy via glutathione and iron redox couple sequentially triggered lipid peroxide generator. Biomaterials 2020, 241, 119911. [Google Scholar] [CrossRef] [PubMed]
- Correnti, M.; Gammella, E.; Cairo, G.; Recalcati, S. Iron Absorption: Molecular and Pathophysiological Aspects. Metabolites 2024, 14, 228. [Google Scholar] [CrossRef]
- Gammella, E.; Recalcati, S.; Cairo, G. Dual Role of ROS as Signal and Stress Agents: Iron Tips the Balance in favor of Toxic Effects. Oxid. Med. Cell. Longev. 2016, 2016, 8629024. [Google Scholar] [CrossRef]
- Chen, X.; Yu, C.; Kang, R.; Tang, D. Iron Metabolism in Ferroptosis. Front. Cell Dev. Biol. 2020, 8, 590226. [Google Scholar] [CrossRef]
- Su, L.J.; Zhang, J.H.; Gomez, H.; Murugan, R.; Hong, X.; Xu, D.; Jiang, F.; Peng, Z.Y. Reactive Oxygen Species-Induced Lipid Peroxidation in Apoptosis, Autophagy, and Ferroptosis. Oxid. Med. Cell. Longev. 2019, 2019, 5080843. [Google Scholar] [CrossRef]
- Yang, W.S.; SriRamaratnam, R.; Welsch, M.E.; Shimada, K.; Skouta, R.; Viswanathan, V.S.; Cheah, J.H.; Clemons, P.A.; Shamji, A.F.; Clish, C.B.; et al. Regulation of ferroptotic cancer cell death by GPX4. Cell 2014, 156, 317–331. [Google Scholar] [CrossRef]
- Casero, R.J.; Marton, L.J. Targeting polyamine metabolism and function in cancer and other hyperproliferative diseases. Nat. Rev. Drug Discov. 2007, 6, 373–390. [Google Scholar] [CrossRef]
- Han, X.; Wang, D.; Yang, L.; Wang, N.; Shen, J.; Wang, J.; Zhang, L.; Chen, L.; Gao, S.; Zong, W.X.; et al. Activation of polyamine catabolism promotes glutamine metabolism and creates a targetable vulnerability in lung cancer. Proc. Natl. Acad. Sci. USA 2024, 121, e1975538175. [Google Scholar] [CrossRef] [PubMed]
- Hobbs, C.A.; Gilmour, S.K. High levels of intracellular polyamines promote histone acetyltransferase activity resulting in chromatin hyperacetylation. J. Cell. Biochem. 2000, 77, 345–360. [Google Scholar] [CrossRef]
- Casero, R.J.; Murray, S.T.; Pegg, A.E. Polyamine metabolism and cancer: Treatments, challenges and opportunities. Nat. Rev. Cancer 2018, 18, 681–695. [Google Scholar] [CrossRef] [PubMed]
- Youssef, M.; Mohamed, T.M.; Bakry, A.A.; El-Keiy, M.M. Synergistic effect of spermidine and ciprofloxacin against Alzheimer’s disease in male rat via ferroptosis modulation. Int. J. Biol. Macromol. 2024, 263 Pt 2, 130387. [Google Scholar] [CrossRef]
- Zhao, G.; Liang, J.; Zhang, Y.; Shan, G.; Bian, Y.; Gu, J.; Zhan, C.; Ge, D. MNT inhibits lung adenocarcinoma ferroptosis and chemosensitivity by suppressing SAT1. Commun. Biol. 2024, 7, 680. [Google Scholar] [CrossRef] [PubMed]
- Wan, K.; Jia, M.; Zhang, H.; Lan, Y.; Wang, S.; Zhang, K.; Wang, Z.; Zhu, H.; Zheng, X.; Luo, Y.; et al. Electroacupuncture Alleviates Neuropathic Pain by Suppressing Ferroptosis in Dorsal Root Ganglion via SAT1/ALOX15 Signaling. Mol. Neurobiol. 2023, 60, 6121–6132. [Google Scholar] [CrossRef]
- Zheng, J.; Conrad, M. The Metabolic Underpinnings of Ferroptosis. Cell Metab. 2020, 32, 920–937. [Google Scholar] [CrossRef]
- Kuhn, H.; Banthiya, S.; van Leyen, K. Mammalian lipoxygenases and their biological relevance. Biochim. Biophys. Acta 2015, 1851, 308–330. [Google Scholar] [CrossRef]
- He, X.; Xiong, Y.; Liu, Y.; Li, Y.; Zhou, H.; Wu, K. Ferrostatin-1 inhibits ferroptosis of vascular smooth muscle cells and alleviates abdominal aortic aneurysm formation through activating the SLC7A11/GPX4 axis. FASEB J. 2024, 38, e23401. [Google Scholar] [CrossRef]
- Nasir, N.J.M.; Heemskerk, H.; Jenkins, J.; Hamadee, N.H.; Bunte, R.; Tucker-Kellogg, L. Myoglobin-derived iron causes wound enlargement and impaired regeneration in pressure injuries of muscle. eLife 2023, 12, e85633. [Google Scholar] [CrossRef]
- Tong, Z.; Li, H.; Jin, Y.; Sheng, L.; Ying, M.; Liu, Q.; Wang, C.; Teng, C. Mechanisms of ferroptosis with immune infiltration and inflammatory response in rotator cuff injury. Genomics 2023, 115, 110645. [Google Scholar] [CrossRef] [PubMed]
- Zhu, W.; Li, Y.; Li, M.; Liu, J.; Zhang, G.; Ma, X.; Shi, W.; Cong, B. Bioinformatics Analysis of Molecular Interactions between Endoplasmic Reticulum Stress and Ferroptosis under Stress Exposure. Anal. Cell. Pathol. 2023, 2023, 9979291. [Google Scholar] [CrossRef] [PubMed]





Disclaimer/Publisher’s Note: The statements, opinions and data contained in all publications are solely those of the individual author(s) and contributor(s) and not of MDPI and/or the editor(s). MDPI and/or the editor(s) disclaim responsibility for any injury to people or property resulting from any ideas, methods, instructions or products referred to in the content. |
© 2024 by the authors. Licensee MDPI, Basel, Switzerland. This article is an open access article distributed under the terms and conditions of the Creative Commons Attribution (CC BY) license (https://creativecommons.org/licenses/by/4.0/).
Share and Cite
Yang, H.; Li, Y.; Zhu, W.; Feng, X.; Xin, H.; Chen, H.; Zhang, G.; Zuo, M.; Cong, B.; Shi, W. SAT1/ALOX15 Signaling Pathway Is Involved in Ferroptosis After Skeletal Muscle Contusion. Int. J. Mol. Sci. 2024, 25, 11317. https://doi.org/10.3390/ijms252011317
Yang H, Li Y, Zhu W, Feng X, Xin H, Chen H, Zhang G, Zuo M, Cong B, Shi W. SAT1/ALOX15 Signaling Pathway Is Involved in Ferroptosis After Skeletal Muscle Contusion. International Journal of Molecular Sciences. 2024; 25(20):11317. https://doi.org/10.3390/ijms252011317
Chicago/Turabian StyleYang, Huihuang, Yingmin Li, Weihao Zhu, Xiaowei Feng, Hongjian Xin, Hao Chen, Guozhong Zhang, Min Zuo, Bin Cong, and Weibo Shi. 2024. "SAT1/ALOX15 Signaling Pathway Is Involved in Ferroptosis After Skeletal Muscle Contusion" International Journal of Molecular Sciences 25, no. 20: 11317. https://doi.org/10.3390/ijms252011317
APA StyleYang, H., Li, Y., Zhu, W., Feng, X., Xin, H., Chen, H., Zhang, G., Zuo, M., Cong, B., & Shi, W. (2024). SAT1/ALOX15 Signaling Pathway Is Involved in Ferroptosis After Skeletal Muscle Contusion. International Journal of Molecular Sciences, 25(20), 11317. https://doi.org/10.3390/ijms252011317

