Therapeutic Effect of an Ursolic Acid-Based Nutraceutical on Neuronal Regeneration after Sciatic Nerve Injury
Abstract
1. Introduction
2. Results
2.1. Quantification of Ursolic Acid (UA) Using HPLC-DAD Analysis
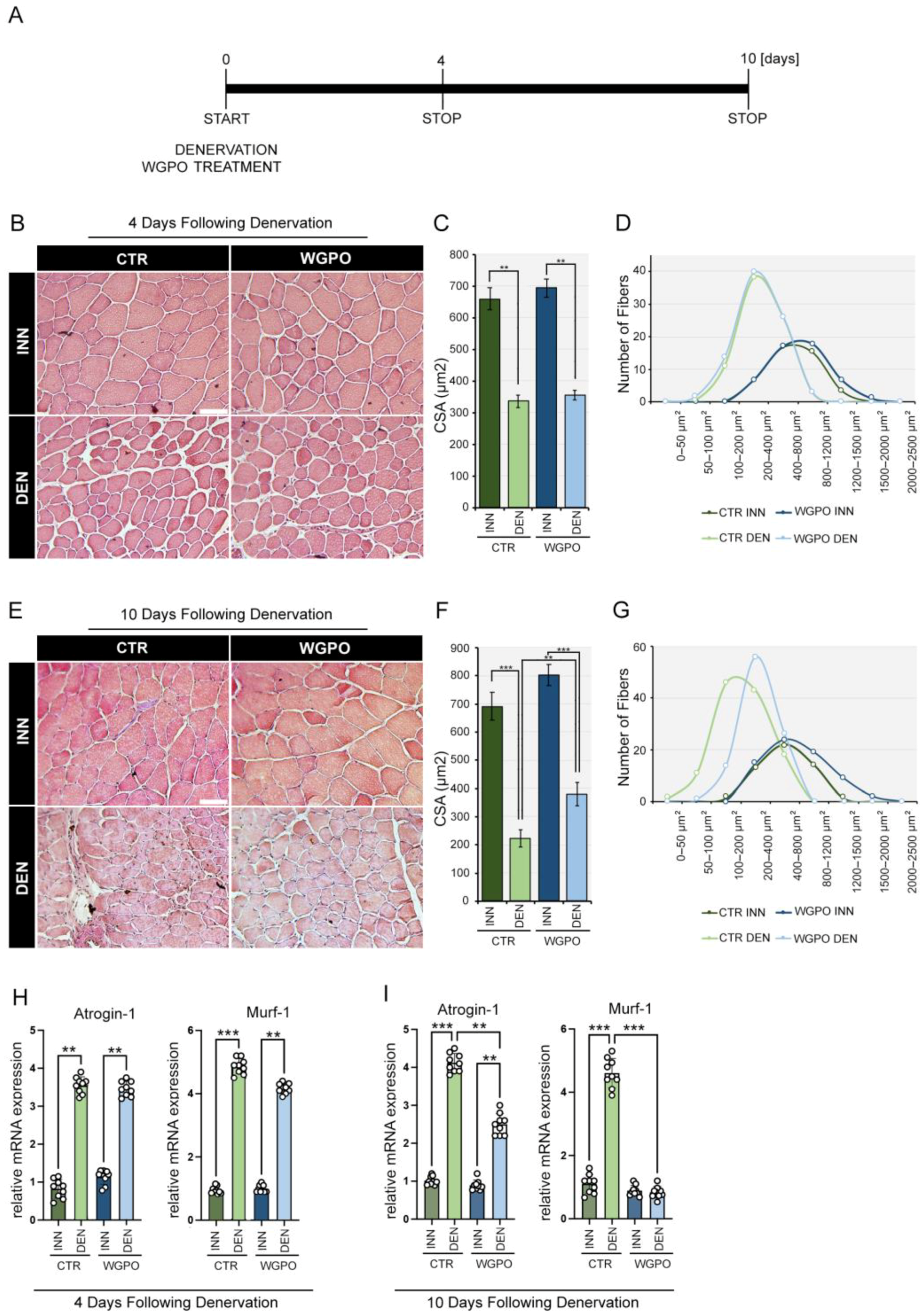
2.2. WGPO Dietary Supplementation Reduces Denervation-Induced Muscle Loss
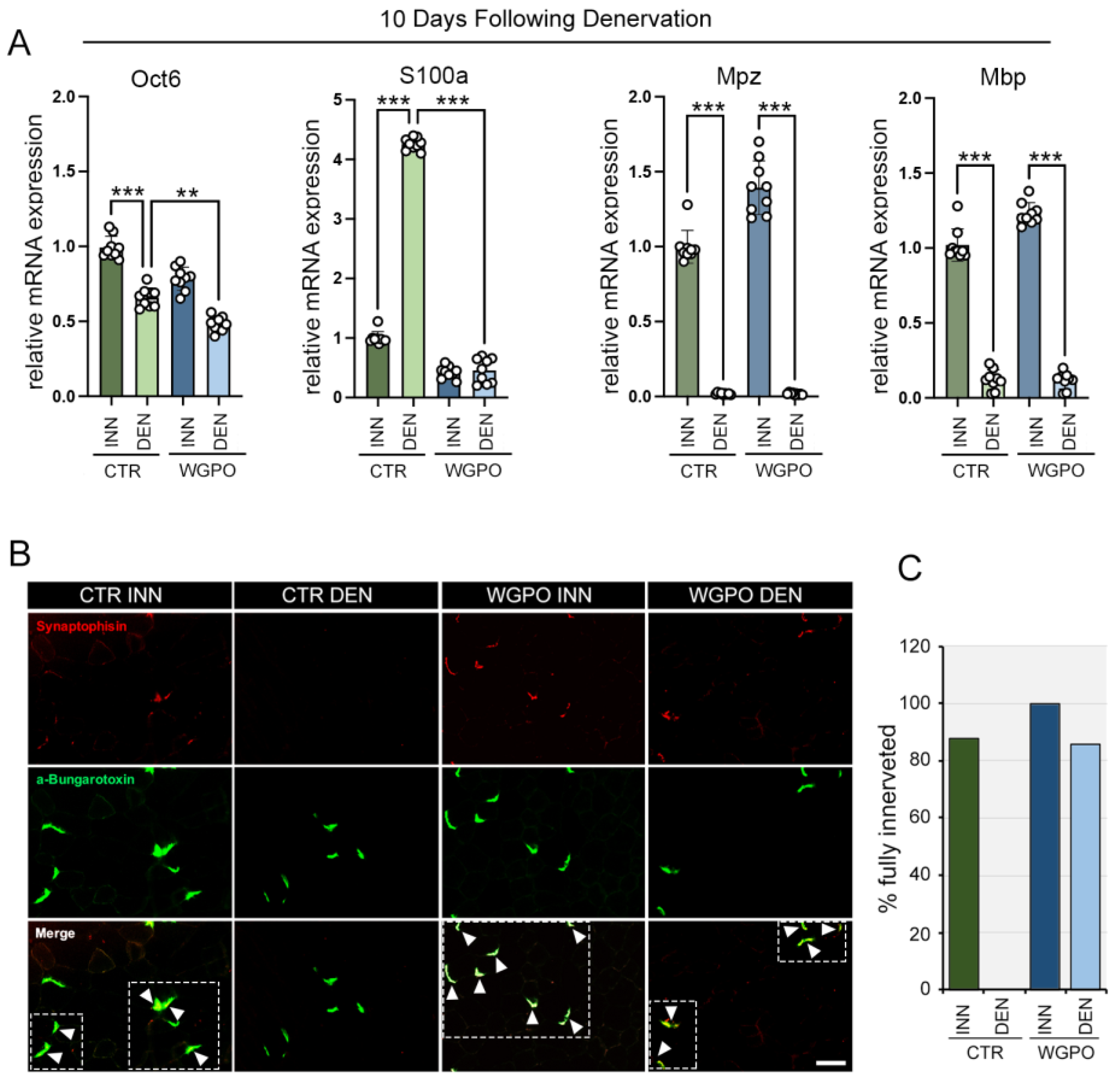
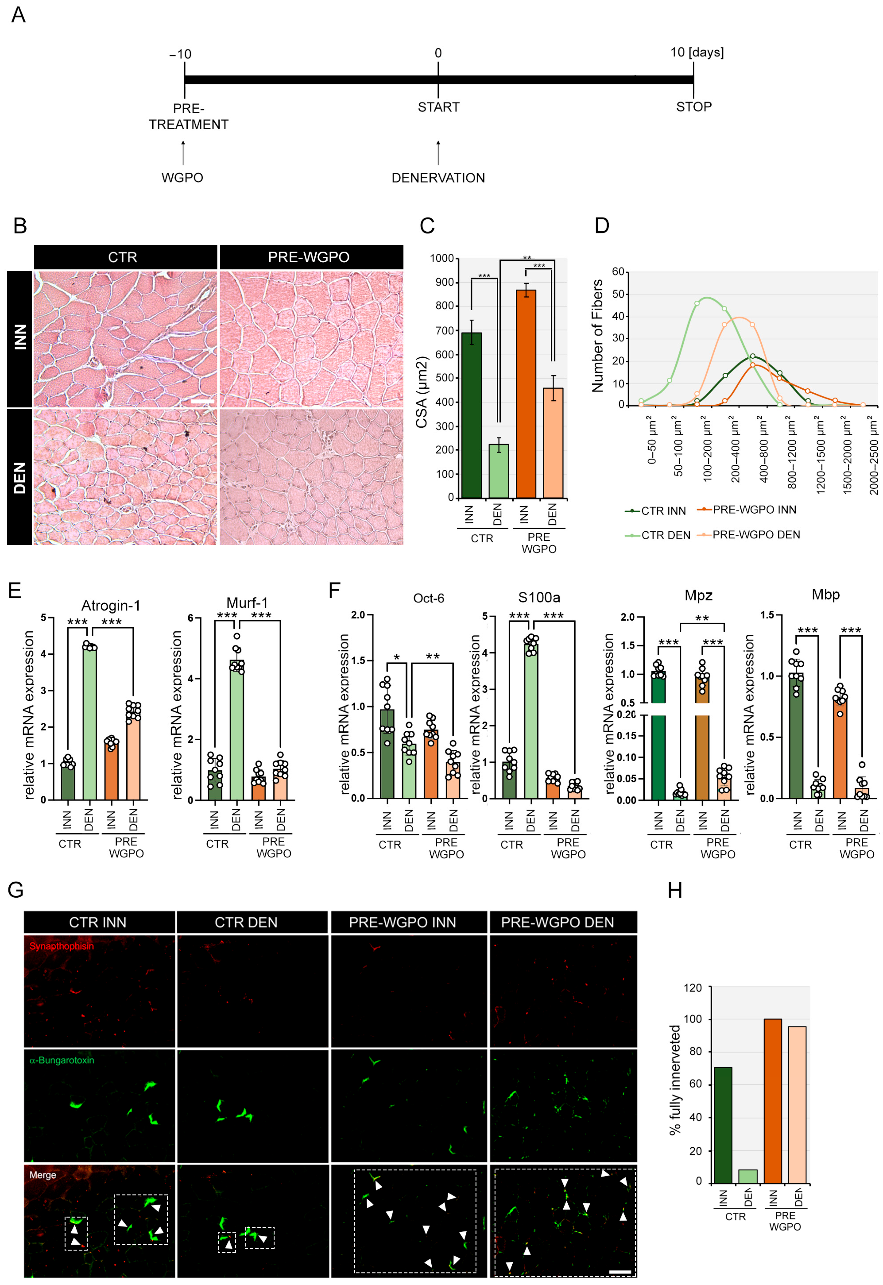
2.3. Dietary WGPO Promotes Neural Regeneration after Peripheral Nerve Injury
2.4. WGPO Induces Skeletal Muscle Hypertrophy Preventing Muscle Loss after Denervation
3. Discussion
4. Materials and Methods
4.1. Reagents
4.2. Oleolyte Preparation Protocol for In Vivo Experiment
4.3. Ursolic Acid (UA) Extraction Protocol for HPLC-DAD Analysis
4.3.1. Oil Deacidification Procedure
4.3.2. Measurement of Acidity in Oil Samples
4.3.3. Protocol for the Extraction of Ursolic Acid (UA)
4.3.4. Ursolic Acid (UA) Quantitative Analysis Using HPLC-DAD
4.4. In Vivo Experimental Protocols
4.4.1. Mouse Strains
4.4.2. Real-Time qRT-PCR
4.4.3. WGPO Dietary Supplementation and Denervation Experiments
4.4.4. Antibodies
4.4.5. Histology and Immunostaining
4.5. Quantification and Statistical Analysis
5. Conclusions
Supplementary Materials
Author Contributions
Funding
Institutional Review Board Statement
Informed Consent Statement
Data Availability Statement
Acknowledgments
Conflicts of Interest
References
- Lopes, B.; Sousa, P.; Alvites, R.; Branquinho, M.; Sousa, A.C.; Mendonça, C.; Atayde, L.M.; Luís, A.L.; Varejão, A.S.P.; Maurício, A.C. Peripheral Nerve Injury Treatments and Advances: One Health Perspective. Int. J. Mol. Sci. 2022, 23, 918. [Google Scholar] [CrossRef] [PubMed]
- Zhang, M.; Li, L.; An, H.; Zhang, P.; Liu, P. Repair of Peripheral Nerve Injury Using Hydrogels Based on Self-Assembled Peptides. Gels 2021, 7, 152. [Google Scholar] [CrossRef] [PubMed]
- Modrak, M.; Talukder, M.A.H.; Gurgenashvili, K.; Noble, M.; Elfar, J.C. Peripheral Nerve Injury and Myelination: Potential Therapeutic Strategies. J. Neurosci. Res. 2020, 98, 780–795. [Google Scholar] [CrossRef] [PubMed]
- Wang, M.L.; Rivlin, M.; Graham, J.G.; Beredjiklian, P.K. Peripheral Nerve Injury, Scarring, and Recovery. Connect. Tissue Res. 2019, 60, 3–9. [Google Scholar] [CrossRef] [PubMed]
- Muratori, L.; Fregnan, F.; Maurina, M.; Haastert-Talini, K.; Ronchi, G. The Potential Benefits of Dietary Polyphenols for Peripheral Nerve Regeneration. Int. J. Mol. Sci. 2022, 23, 5177. [Google Scholar] [CrossRef]
- Hussain, G.; Wang, J.; Rasul, A.; Anwar, H.; Qasim, M.; Zafar, S.; Aziz, N.; Razzaq, A.; Hussain, R.; de Aguilar, J.-L.G.; et al. Current Status of Therapeutic Approaches against Peripheral Nerve Injuries: A Detailed Story from Injury to Recovery. Int. J. Biol. Sci. 2020, 16, 116–134. [Google Scholar] [CrossRef] [PubMed]
- Durazzo, A.; Lucarini, M.; Souto, E.B.; Cicala, C.; Caiazzo, E.; Izzo, A.A.; Novellino, E.; Santini, A. Polyphenols: A Concise Overview on the Chemistry, Occurrence, and Human Health. Phytother. Res. 2019, 33, 2221–2243. [Google Scholar] [CrossRef]
- Samtiya, M.; Aluko, R.E.; Dhewa, T.; Moreno-Rojas, J.M. Potential Health Benefits of Plant Food-Derived Bioactive Components: An Overview. Foods 2021, 10, 839. [Google Scholar] [CrossRef]
- Gudoityte, E.; Arandarcikaite, O.; Mazeikiene, I.; Bendokas, V.; Liobikas, J. Ursolic and Oleanolic Acids: Plant Metabolites with Neuroprotective Potential. Int. J. Mol. Sci. 2021, 22, 4599. [Google Scholar] [CrossRef]
- Yow, Y.-Y.; Goh, T.-K.; Nyiew, K.-Y.; Lim, L.-W.; Phang, S.-M.; Lim, S.-H.; Ratnayeke, S.; Wong, K.-H. Therapeutic Potential of Complementary and Alternative Medicines in Peripheral Nerve Regeneration: A Systematic Review. Cells 2021, 10, 2194. [Google Scholar] [CrossRef]
- Mlala, S.; Oyedeji, A.O.; Gondwe, M.; Oyedeji, O.O. Ursolic Acid and Its Derivatives as Bioactive Agents. Molecules 2019, 24, 2751. [Google Scholar] [CrossRef] [PubMed]
- Liu, B.; Liu, Y.; Yang, G.; Xu, Z.; Chen, J. Ursolic Acid Induces Neural Regeneration after Sciatic Nerve Injury. Neural Regen. Res. 2013, 8, 2510–2519. [Google Scholar] [CrossRef] [PubMed]
- Pemminati, S.; Gopalakrishna, H.N.; Varma, A.; Chakraborty, M.; Bheemesh, V.; Ratnakar, U.P.; Ullal, S.D.; Shenoy, A.K. Effect of Acute Administration of Ursolic Acid on Haloperidol Induced Catalepsy in Albino Mice. J. Pharm. Res. 2011, 4, 2608–2609. [Google Scholar]
- Shih, Y.-H.; Chein, Y.-C.; Wang, J.-Y.; Fu, Y.-S. Ursolic Acid Protects Hippocampal Neurons against Kainate-Induced Excitotoxicity in Rats. Neurosci. Lett. 2004, 362, 136–140. [Google Scholar] [CrossRef] [PubMed]
- Kunkel, S.D.; Suneja, M.; Ebert, S.M.; Bongers, K.S.; Fox, D.K.; Malmberg, S.E.; Alipour, F.; Shields, R.K.; Adams, C.M. mRNA Expression Signatures of Human Skeletal Muscle Atrophy Identify a Natural Compound That Increases Muscle Mass. Cell Metab. 2011, 13, 627–638. [Google Scholar] [CrossRef] [PubMed]
- Thakur, N.; Raigond, P.; Singh, Y.; Mishra, T.; Singh, B.; Lal, M.K.; Dutt, S. Recent Updates on Bioaccessibility of Phytonutrients. Trends Food Sci. Technol. 2020, 97, 366–380. [Google Scholar] [CrossRef]
- Ojeda-Serna, I.E.; Rocha-Guzmán, N.E.; Gallegos-Infante, J.A.; Cháirez-Ramírez, M.H.; Rosas-Flores, W.; Pérez-Martínez, J.D.; Moreno-Jiménez, M.R.; González-Laredo, R.F. Water-in-Oil Organogel Based Emulsions as a Tool for Increasing Bioaccessibility and Cell Permeability of Poorly Water-Soluble Nutraceuticals. Food Res. Int. 2019, 120, 415–424. [Google Scholar] [CrossRef]
- Huang, M.; Wang, Y.; Ahmad, M.; Ying, R.; Wang, Y.; Tan, C. Fabrication of Pickering High Internal Phase Emulsions Stabilized by Pecan Protein/Xanthan Gum for Enhanced Stability and Bioaccessibility of Quercetin. Food Chem. 2021, 357, 129732. [Google Scholar] [CrossRef] [PubMed]
- Liu, Y.; Xia, H.; Guo, S.; Li, P.; Qin, S.; Shi, M.; Zeng, C. Effect and Mechanism of Edible Oil Co-Digestion on the Bioaccessibility and Bioavailability of Ursolic Acid. Food Chem. 2023, 423, 136220. [Google Scholar] [CrossRef]
- Piccolo, V.; Maisto, M.; Schiano, E.; Iannuzzo, F.; Keivani, N.; Manuela Rigano, M.; Santini, A.; Novellino, E.; Carlo Tenore, G.; Summa, V. Phytochemical Investigation and Antioxidant Properties of Unripe Tomato Cultivars (Solanum Lycopersicum L.). Food Chem. 2024, 438, 137863. [Google Scholar] [CrossRef]
- Sorrenti, V.; Burò, I.; Consoli, V.; Vanella, L. Recent Advances in Health Benefits of Bioactive Compounds from Food Wastes and By-Products: Biochemical Aspects. Int. J. Mol. Sci. 2023, 24, 2019. [Google Scholar] [CrossRef]
- Baroi, A.M.; Popitiu, M.; Fierascu, I.; Sărdărescu, I.-D.; Fierascu, R.C. Grapevine Wastes: A Rich Source of Antioxidants and Other Biologically Active Compounds. Antioxidants 2022, 11, 393. [Google Scholar] [CrossRef] [PubMed]
- Iannuzzo, F.; Piccolo, V.; Novellino, E.; Schiano, E.; Salviati, E.; Summa, V.; Campiglia, P.; Tenore, G.C.; Maisto, M. A Food-Grade Method for Enhancing the Levels of Low Molecular Weight Proanthocyanidins with Potentially High Intestinal Bioavailability. Int. J. Mol. Sci. 2022, 23, 13557. [Google Scholar] [CrossRef] [PubMed]
- Maisto, M.; Piccolo, V.; Novellino, E.; Schiano, E.; Iannuzzo, F.; Ciampaglia, R.; Summa, V.; Tenore, G.C. Optimization of Ursolic Acid Extraction in Oil from Annurca Apple to Obtain Oleolytes with Potential Cosmeceutical Application. Antioxidants 2023, 12, 224. [Google Scholar] [CrossRef] [PubMed]
- Bodine, S.C.; Latres, E.; Baumhueter, S.; Lai, V.K.-M.; Nunez, L.; Clarke, B.A.; Poueymirou, W.T.; Panaro, F.J.; Na, E.; Dharmarajan, K.; et al. Identification of Ubiquitin Ligases Required for Skeletal Muscle Atrophy. Science 2001, 294, 1704–1708. [Google Scholar] [CrossRef] [PubMed]
- Cicatiello, A.G.; Sagliocchi, S.; Nappi, A.; Di Cicco, E.; Miro, C.; Murolo, M.; Stornaiuolo, M.; Dentice, M. Thyroid Hormone Regulates Glutamine Metabolism and Anaplerotic Fluxes by Inducing Mitochondrial Glutamate Aminotransferase GPT2. Cell Rep. 2022, 38, 110562. [Google Scholar] [CrossRef]
- Ryu, E.J.; Wang, J.Y.T.; Le, N.; Baloh, R.H.; Gustin, J.A.; Schmidt, R.E.; Milbrandt, J. Misexpression of Pou3f1 Results in Peripheral Nerve Hypomyelination and Axonal Loss. J. Neurosci. 2007, 27, 11552–11559. [Google Scholar] [CrossRef]
- Gould, V.E.; Moll, R.; Moll, I.; Lee, I.; Schwechheimer, K.; Franke, W.W. The Intermediate Filament Complement of the Spectrum of Nerve Sheath Neoplasms. Lab. Investig. 1986, 55, 463–474. [Google Scholar]
- Chernov, A.V.; Dolkas, J.; Hoang, K.; Angert, M.; Srikrishna, G.; Vogl, T.; Baranovskaya, S.; Strongin, A.Y.; Shubayev, V.I. The Calcium-Binding Proteins S100A8 and S100A9 Initiate the Early Inflammatory Program in Injured Peripheral Nerves. J. Biol. Chem. 2015, 290, 11771–11784. [Google Scholar] [CrossRef]
- Bhatheja, K.; Field, J. Schwann Cells: Origins and Role in Axonal Maintenance and Regeneration. Int. J. Biochem. Cell Biol. 2006, 38, 1995–1999. [Google Scholar] [CrossRef]
- García-Suárez, O.; Montaño, J.A.; Esteban, I.; González-Martínez, T.; Alvarez-Abad, C.; López-Arranz, E.; Cobo, J.; Vega, J.A. Myelin Basic Protein-positive Nerve Fibres in Human Meissner Corpuscles. J. Anat. 2009, 214, 888–893. [Google Scholar] [CrossRef] [PubMed]
- Turner, B.J.; Ackerley, S.; Davies, K.E.; Talbot, K. Dismutase-Competent SOD1 Mutant Accumulation in Myelinating Schwann Cells Is Not Detrimental to Normal or Transgenic ALS Model Mice. Hum. Mol. Genet. 2010, 19, 815–824. [Google Scholar] [CrossRef] [PubMed]
- Le, N.; Nagarajan, R.; Wang, J.Y.T.; Araki, T.; Schmidt, R.E.; Milbrandt, J. Analysis of Congenital Hypomyelinating Egr2Lo/Lo Nerves Identifies Sox2 as an Inhibitor of Schwann Cell Differentiation and Myelination. Proc. Natl. Acad. Sci. USA 2005, 102, 2596–2601. [Google Scholar] [CrossRef]
- Svaren, J.; Meijer, D. The Molecular Machinery of Myelin Gene Transcription in Schwann Cells. Glia 2008, 56, 1541–1551. [Google Scholar] [CrossRef]
- Carnio, S.; LoVerso, F.; Baraibar, M.A.; Longa, E.; Khan, M.M.; Maffei, M.; Reischl, M.; Canepari, M.; Loefler, S.; Kern, H.; et al. Autophagy Impairment in Muscle Induces Neuromuscular Junction Degeneration and Precocious Aging. Cell Rep. 2014, 8, 1509–1521. [Google Scholar] [CrossRef]
- Seo, D.Y.; Lee, S.R.; Heo, J.-W.; No, M.-H.; Rhee, B.D.; Ko, K.S.; Kwak, H.-B.; Han, J. Ursolic Acid in Health and Disease. Korean J. Physiol. Pharmacol. 2018, 22, 235. [Google Scholar] [CrossRef] [PubMed]
- López-Hortas, L.; Pérez-Larrán, P.; González-Muñoz, M.J.; Falqué, E.; Domínguez, H. Recent Developments on the Extraction and Application of Ursolic Acid. A Review. Food Res. Int. 2018, 103, 130–149. [Google Scholar] [CrossRef]
- Bigford, G.E.; Darr, A.J.; Bracchi-Ricard, V.C.; Gao, H.; Nash, M.S.; Bethea, J.R. Effects of Ursolic Acid on Sub-Lesional Muscle Pathology in a Contusion Model of Spinal Cord Injury. PLoS ONE 2018, 13, e0203042. [Google Scholar] [CrossRef]
- Jung, S.H.; Ha, Y.J.; Shim, E.K.; Choi, S.Y.; Jin, J.L.; Yun-Choi, H.S.; Lee, J.R. Insulin-Mimetic and Insulin-Sensitizing Activities of a Pentacyclic Triterpenoid Insulin Receptor Activator. Biochem. J. 2007, 403, 243–250. [Google Scholar] [CrossRef]
- Musto, G.; Laurenzi, V.; Annunziata, G.; Novellino, E.; Stornaiuolo, M. Genotoxic Assessment of Nutraceuticals Obtained from Agricultural Biowaste: Where Do We “AMES”? Antioxidants 2022, 11, 1197. [Google Scholar] [CrossRef]
- Colasante, C.; Brouard, M.O.; Pécot-Dechavassine, M. Synaptophysin (P38) Immunolabelling at the Mouse Neuromuscular Junction. Neuromuscul. Disord. 1993, 3, 395–400. [Google Scholar] [CrossRef] [PubMed]
- Pratt, S.J.P.; Valencia, A.P.; Le, G.K.; Shah, S.B.; Lovering, R.M. Pre- and Postsynaptic Changes in the Neuromuscular Junction in Dystrophic Mice. Front. Physiol. 2015, 6, 252. [Google Scholar] [CrossRef] [PubMed]
- Liu, Z.; Jin, Y.-Q.; Chen, L.; Wang, Y.; Yang, X.; Cheng, J.; Wu, W.; Qi, Z.; Shen, Z. Specific Marker Expression and Cell State of Schwann Cells during Culture In Vitro. PLoS ONE 2015, 10, e0123278. [Google Scholar] [CrossRef] [PubMed]
- Jessen, K.R.; Brennan, A.; Morgan, L.; Mirsky, R.; Kent, A.; Hashimoto, Y.; Gavrilovic, J. The Schwann Cell Precursor and Its Fate: A Study of Cell Death and Differentiation during Gliogenesis in Rat Embryonic Nerves. Neuron 1994, 12, 509–527. [Google Scholar] [CrossRef]
- Friedrich, R.P.; Schlierf, B.; Tamm, E.R.; Bösl, M.R.; Wegner, M. The Class III POU Domain Protein Brn-1 Can Fully Replace the Related Oct-6 during Schwann Cell Development and Myelination. Mol. Cell. Biol. 2005, 25, 1821–1829. [Google Scholar] [CrossRef] [PubMed]
- Wakatsuki, S.; Yumoto, N.; Komatsu, K.; Araki, T.; Sehara-Fujisawa, A. Roles of Meltrin-β/ADAM19 in Progression of Schwann Cell Differentiation and Myelination during Sciatic Nerve Regeneration. J. Biol. Chem. 2009, 284, 2957–2966. [Google Scholar] [CrossRef]
- Prasanth Kumar, P.K.; Gopala Krishna, A.G. Impact of Different Deacidification Methods on Quality Characteristics and Composition of Olein and Stearin in Crude Red Palm Oil. J. Oleo Sci. 2014, 63, 1209–1221. [Google Scholar] [CrossRef]
- Nappi, A.; Murolo, M.; Cicatiello, A.G.; Sagliocchi, S.; Di Cicco, E.; Raia, M.; Stornaiuolo, M.; Dentice, M.; Miro, C. Thyroid Hormone Receptor Isoforms Alpha and Beta Play Convergent Roles in Muscle Physiology and Metabolic Regulation. Metabolites 2022, 12, 405. [Google Scholar] [CrossRef] [PubMed]
- Livak, K.J.; Schmittgen, T.D. Analysis of Relative Gene Expression Data Using Real-Time Quantitative PCR and the 2−ΔΔCT Method. Methods 2001, 25, 402–408. [Google Scholar] [CrossRef]
- Bentzinger, C.F.; Lin, S.; Romanino, K.; Castets, P.; Guridi, M.; Summermatter, S.; Handschin, C.; Tintignac, L.A.; Hall, M.N.; Rüegg, M.A. Differential Response of Skeletal Muscles to mTORC1 Signaling during Atrophy and Hypertrophy. Skelet. Muscle 2013, 3, 6. [Google Scholar] [CrossRef]
- Wang, C.; Yue, F.; Kuang, S. Muscle Histology Characterization Using H&E Staining and Muscle Fiber Type Classification Using Immunofluorescence Staining. Bio Protoc 2017, 7, 10. [Google Scholar] [CrossRef]
- Dubowitz, V. Muscle Biopsy—Technical and Diagnostic Aspects. Ann. Clin. Res. 1974, 6, 69–79. [Google Scholar]
- Miro, C.; Nappi, A.; Sagliocchi, S.; Di Cicco, E.; Murolo, M.; Torabinejad, S.; Acampora, L.; Pastore, A.; Luciano, P.; La Civita, E.; et al. Thyroid Hormone Regulates the Lipid Content of Muscle Fibers, Thus Affecting Physical Exercise Performance. Int. J. Mol. Sci. 2023, 24, 12074. [Google Scholar] [CrossRef] [PubMed]



| Disclaimer/Publisher’s Note: The statements, opinions and data contained in all publications are solely those of the individual author(s) and contributor(s) and not of MDPI and/or the editor(s). MDPI and/or the editor(s) disclaim responsibility for any injury to people or property resulting from any ideas, methods, instructions or products referred to in the content. | 
© 2024 by the authors. Licensee MDPI, Basel, Switzerland. This article is an open access article distributed under the terms and conditions of the Creative Commons Attribution (CC BY) license (https://creativecommons.org/licenses/by/4.0/).
Share and Cite
Iannuzzo, F.; Cicatiello, A.G.; Sagliocchi, S.; Schiano, E.; Nappi, A.; Miro, C.; Stornaiuolo, M.; Mollica, A.; Tenore, G.C.; Dentice, M.; et al. Therapeutic Effect of an Ursolic Acid-Based Nutraceutical on Neuronal Regeneration after Sciatic Nerve Injury. Int. J. Mol. Sci. 2024, 25, 902. https://doi.org/10.3390/ijms25020902
Iannuzzo F, Cicatiello AG, Sagliocchi S, Schiano E, Nappi A, Miro C, Stornaiuolo M, Mollica A, Tenore GC, Dentice M, et al. Therapeutic Effect of an Ursolic Acid-Based Nutraceutical on Neuronal Regeneration after Sciatic Nerve Injury. International Journal of Molecular Sciences. 2024; 25(2):902. https://doi.org/10.3390/ijms25020902
Chicago/Turabian StyleIannuzzo, Fortuna, Annunziata Gaetana Cicatiello, Serena Sagliocchi, Elisabetta Schiano, Annarita Nappi, Caterina Miro, Mariano Stornaiuolo, Adriano Mollica, Gian Carlo Tenore, Monica Dentice, and et al. 2024. "Therapeutic Effect of an Ursolic Acid-Based Nutraceutical on Neuronal Regeneration after Sciatic Nerve Injury" International Journal of Molecular Sciences 25, no. 2: 902. https://doi.org/10.3390/ijms25020902
APA StyleIannuzzo, F., Cicatiello, A. G., Sagliocchi, S., Schiano, E., Nappi, A., Miro, C., Stornaiuolo, M., Mollica, A., Tenore, G. C., Dentice, M., & Novellino, E. (2024). Therapeutic Effect of an Ursolic Acid-Based Nutraceutical on Neuronal Regeneration after Sciatic Nerve Injury. International Journal of Molecular Sciences, 25(2), 902. https://doi.org/10.3390/ijms25020902
 
        








