PLP1-Targeting Antisense Oligonucleotides Improve FOXG1 Syndrome Mice
Abstract
1. Introduction
2. Results
2.1. The c.946del Mutation Is Associated with Severe Cerebral Atrophy, Developmental Delay, Mental Retardation and Frequent Seizures in a FOXG1 Syndrome Patient
2.2. Generation of a Novel FOXG1 Syndrome Mouse Model
2.3. Microcephaly and Functional Deficits in c946del Mice
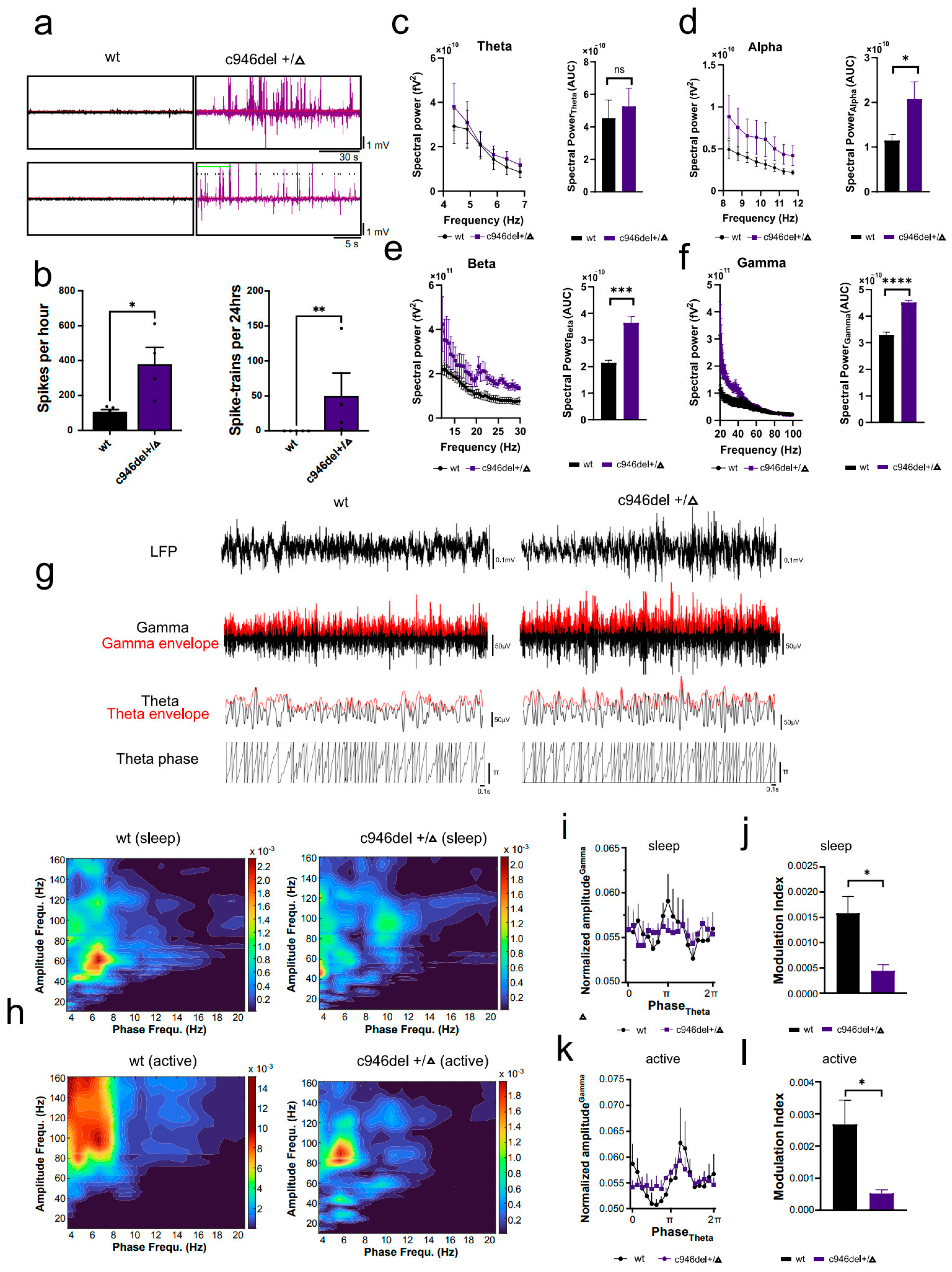
2.4. Spontaneous Epileptiform Neuronal Activity in c946del Mice
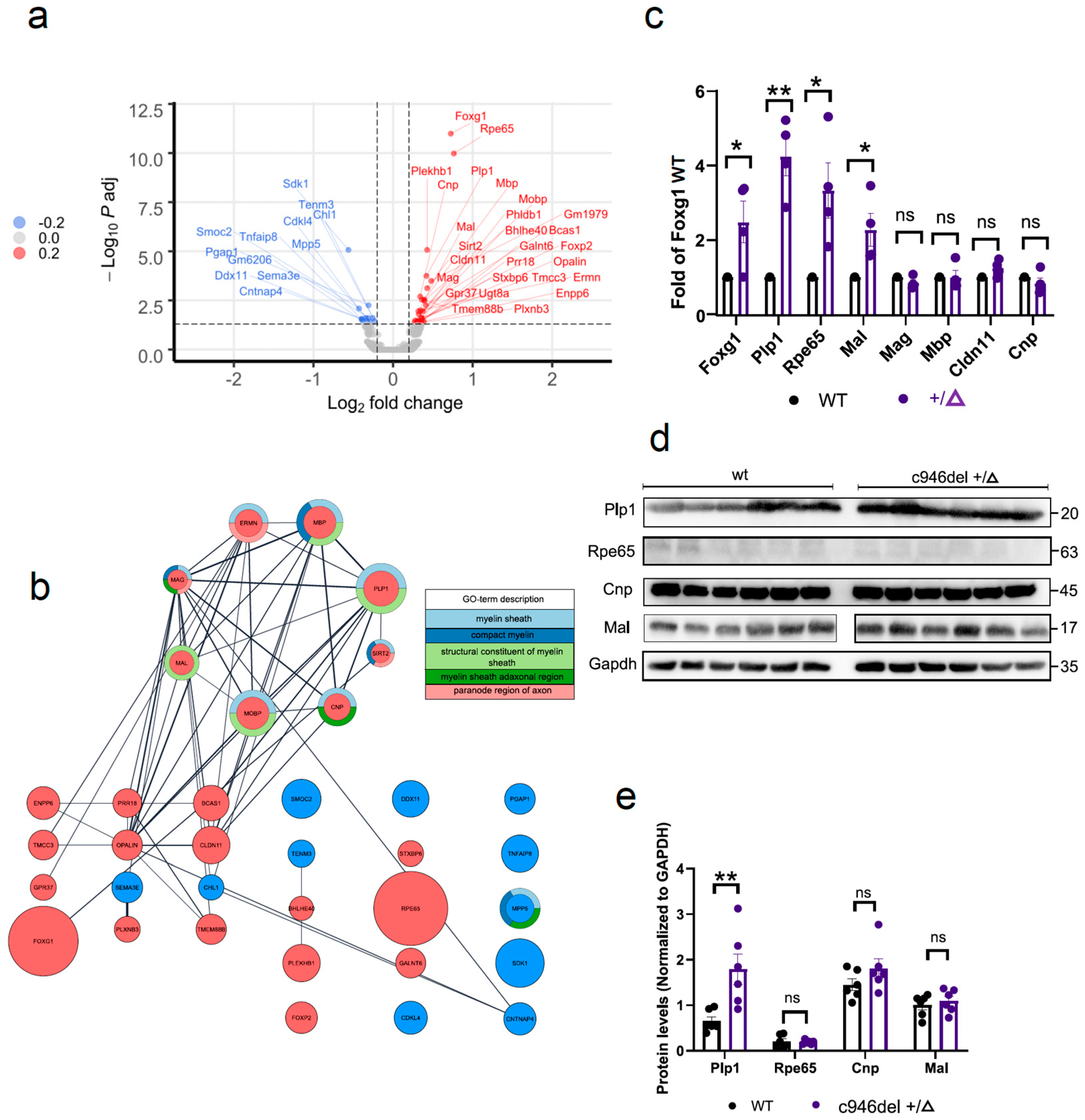
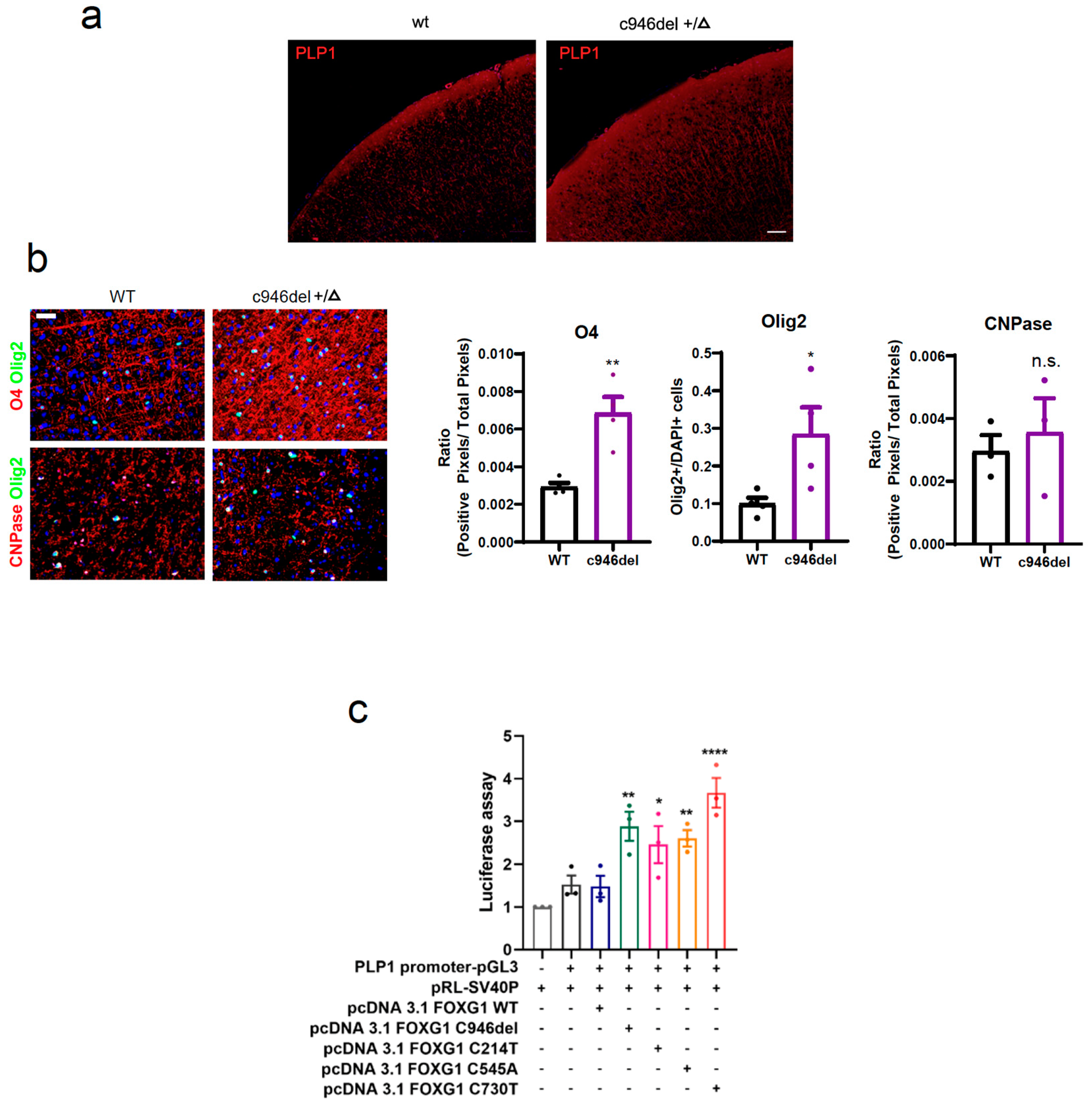
2.5. Increased PLP1 Expression Levels and Oligogenesis in c946del Mice
2.6. Increased PLP1 Expression Is a Common Feature of FOXG1 Syndrome and a Potential New Therapeutic Target
3. Discussion
4. Materials and Methods
4.1. Clinical Genetics
4.2. Generation of c946del+/Δ Mice
4.3. Genotyping
4.4. Magnetic Resonance Imaging (MRI)
4.5. Immunohistochemistry
4.6. Western Blotting
4.7. Nuclear–Cytosolic Extraction
4.8. Quantitative Real-Time PCR
4.9. Luciferase Assay
4.10. Rotarod
4.11. Grip Strength
4.12. Elevated Plus Maze
4.13. Open Field
4.14. Electroencephalogram (EEG) Recordings
4.15. PTZ-Induced Seizures
4.16. RNA Sequencing
4.17. ASO Therapy
4.18. Statistical Analysis
Supplementary Materials
Author Contributions
Funding
Institutional Review Board Statement
Informed Consent Statement
Data Availability Statement
Acknowledgments
Conflicts of Interest
References
- López-Rivera, J.A.; Pérez-Palma, E.; Symonds, J.; Lindy, A.S.; McKnight, D.A.; Leu, C.; Zuberi, S.; Brunklaus, A.; Møller, R.S.; Lal, D. A Catalogue of New Incidence Estimates of Monogenic Neurodevelopmental Disorders Caused by de Novo Variants. Brain 2020, 143, 1099–1105. [Google Scholar] [CrossRef] [PubMed]
- Xuan, S.; Baptista, C.A.; Balas, G.; Tao, W.; Soares, V.C.; Lai, E. Winged Helix Transcription Factor BF-1 Is Essential for the Development of the Cerebral Hemispheres. Neuron 1995, 14, 1141–1152. [Google Scholar] [CrossRef] [PubMed]
- Rodriguez, C.; Huang, L.J.S.; Son, J.K.; McKee, A.; Xiao, Z.; Lodish, H.F. Functional Cloning of the Proto-Oncogene Brain Factor-1 (BF-1) As a Smad-Binding Antagonist of Transforming Growth Factor-β Signaling. J. Biol. Chem. 2001, 276, 30224–30230. [Google Scholar] [CrossRef] [PubMed]
- Hanashima, C.; Li, S.C.; Shen, L.; Lai, E.; Fishell, G. Foxg1 Suppresses Early Cortical Cell Fate. Science 2004, 303, 56–59. [Google Scholar] [CrossRef] [PubMed]
- Yang, Y.; Shen, W.; Ni, Y.; Su, Y.; Yang, Z.; Zhao, C. Impaired Interneuron Development after Foxg1 Disruption. Cereb. Cortex 2017, 27, 793–808. [Google Scholar] [CrossRef] [PubMed]
- Hanashima, C.; Shen, L.; Li, S.C.; Lai, E. Brain Factor-1 Controls the Proliferation and Differentiation of Neocortical Progenitor Cells through Independent Mechanisms. J. Neurosci. 2002, 22, 6526–6536. [Google Scholar] [CrossRef]
- Cargnin, F.; Kwon, J.S.; Katzman, S.; Chen, B.; Lee, J.W.; Lee, S.K. FOXG1 Orchestrates Neocortical Organization and Cortico-Cortical Connections. Neuron 2018, 100, 1083–1096.e5. [Google Scholar] [CrossRef]
- Dou, C.L.; Li, S.; Lai, E. Dual Role of Brain Factor-1 in Regulating Growth and Patterning of the Cerebral Hemispheres. Cereb. Cortex 1999, 9, 543–550. [Google Scholar] [CrossRef]
- Baek, S.T.; Copeland, B.; Yun, E.J.; Kwon, S.K.; Guemez-Gamboa, A.; Schaffer, A.E.; Kim, S.; Kang, H.C.; Song, S.; Mathern, G.W.; et al. An AKT3-FOXG1-Reelin Network Underlies Defective Migration in Human Focal Malformations of Cortical Development. Nat. Med. 2015, 21, 1445–1454. [Google Scholar] [CrossRef] [PubMed]
- Eagleson, K.L.; Schlueter McFadyen-Ketchum, L.J.; Ahrens, E.T.; Mills, P.H.; Does, M.D.; Nickols, J.; Levitt, P. Disruption of Foxg1 Expression by Knock-in of Cre Recombinase: Effects on the Development of the Mouse Telencephalon. Neuroscience 2007, 148, 385–399. [Google Scholar] [CrossRef]
- Miyoshi, G.; Fishell, G. Dynamic FoxG1 Expression Coordinates the Integration of Multipolar Pyramidal Neuron Precursors into the Cortical Plate. Neuron 2012, 74, 1045–1058. [Google Scholar] [CrossRef] [PubMed]
- Tian, C.; Gong, Y.; Yang, Y.; Shen, W.; Wang, K.; Liu, J.; Xu, B.; Zhao, J.; Zhao, C. Foxg1 Has an Essential Role in Postnatal Development of the Dentate Gyrus. J. Neurosci. 2012, 32, 2931–2949. [Google Scholar] [CrossRef] [PubMed]
- Martynoga, B.; Morrison, H.; Price, D.J.; Mason, J.O. Foxg1 Is Required for Specification of Ventral Telencephalon and Region-Specific Regulation of Dorsal Telencephalic Precursor Proliferation and Apoptosis. Dev. Biol. 2005, 283, 113–127. [Google Scholar] [CrossRef] [PubMed]
- Pringsheim, M.; Mitter, D.; Schröder, S.; Warthemann, R.; Plümacher, K.; Kluger, G.; Baethmann, M.; Bast, T.; Braun, S.; Büttel, H.M.; et al. Structural Brain Anomalies in Patients with FOXG1 Syndrome and in Foxg1+/− Mice. Ann. Clin. Transl. Neurol. 2019, 6, 655–668. [Google Scholar] [CrossRef]
- Manuel, M.; Martynoga, B.; Yu, T.; West, J.D.; Mason, J.O.; Price, D.J. The Transcription Factor Foxg1 Regulates the Competence of Telencephalic Cells to Adopt Subpallial Fates in Mice. Development 2010, 137, 487–497. [Google Scholar] [CrossRef]
- Pontrelli, G.; Cappelletti, S.; Claps, D.; Sirleto, P.; Ciocca, L.; Petrocchi, S.; Terracciano, A.; Serino, D.; Fusco, L.; Vigevano, F.; et al. Epilepsy in Patients with Duplications of Chromosome 14 Harboring FOXG1. Pediatr. Neurol. 2014, 50, 530–535. [Google Scholar] [CrossRef]
- Kortüm, F.; Das, S.; Flindt, M.; Morris-Rosendahl, D.J.; Stefanova, I.; Goldstein, A.; Horn, D.; Klopocki, E.; Kluger, G.; Martin, P.; et al. The Core FOXG1 Syndrome Phenotype Consists of Postnatal Microcephaly, Severe Mental Retardation, Absent Language, Dyskinesia, and Corpus Callosum Hypogenesis. J. Med. Genet. 2011, 48, 396–406. [Google Scholar] [CrossRef]
- Florian, C.; Bahi-Buisson, N.; Bienvenu, T. FOXG1-Related Disorders: From Clinical Description to Molecular Genetics. Mol. Syndromol. 2012, 2, 153–163. [Google Scholar] [CrossRef]
- Mariani, J.; Coppola, G.; Zhang, P.; Abyzov, A.; Provini, L.; Tomasini, L.; Amenduni, M.; Szekely, A.; Palejev, D.; Wilson, M.; et al. FOXG1-Dependent Dysregulation of GABA/Glutamate Neuron Differentiation in Autism Spectrum Disorders. Cell 2015, 162, 375–390. [Google Scholar] [CrossRef]
- Miyoshi, G.; Ueta, Y.; Natsubori, A.; Hiraga, K.; Osaki, H.; Yagasaki, Y.; Kishi, Y.; Yanagawa, Y.; Fishell, G.; Machold, R.P.; et al. FoxG1 Regulates the Formation of Cortical GABAergic Circuit during an Early Postnatal Critical Period Resulting in Autism Spectrum Disorder-like Phenotypes. Nat. Commun. 2021, 12, 3773. [Google Scholar] [CrossRef]
- Verginelli, F.; Perin, A.; Dali, R.; Fung, K.H.; Lo, R.; Longatti, P.; Guiot, M.C.; del Maestro, R.F.; Rossi, S.; di Porzio, U.; et al. Transcription Factors FOXG1 and Groucho/TLE Promote Glioblastoma Growth. Nat. Commun. 2013, 4, 2956. [Google Scholar] [CrossRef] [PubMed]
- Seoane, J.; Le, H.V.; Shen, L.; Anderson, S.A.; Massagué, J. Integration of Smad and Forkhead Pathways in the Control of Neuroepithelial and Glioblastoma Cell Proliferation. Cell 2004, 117, 211–223. [Google Scholar] [CrossRef] [PubMed]
- Adesina, A.M.; Veo, B.L.; Courteau, G.; Mehta, V.; Wu, X.; Pang, K.; Liu, Z.; Li, X.N.; Peters, L. FOXG1 Expression Shows Correlation with Neuronal Differentiation in Cerebellar Development, Aggressive Phenotype in Medulloblastomas, and Survival in a Xenograft Model of Medulloblastoma. Hum. Pathol. 2015, 46, 1859–1871. [Google Scholar] [CrossRef]
- Adesina, A.M.; Nguyen, Y.; Mehta, V.; Takei, H.; Stangeby, P.; Crabtree, S.; Chintagumpala, M.; Gumerlock, M.K. FOXG1 Dysregulation Is a Frequent Event in Medulloblastoma. J. Neurooncol. 2007, 85, 111–122. [Google Scholar] [CrossRef] [PubMed]
- Adesina, A.M.; Nguyen, Y.; Guanaratne, P.; Pulliam, J.; Lopez-Terrada, D.; Margolin, J.; Finegold, M. FOXG1 Is Overexpressed in Hepatoblastoma. Hum. Pathol. 2007, 38, 400–409. [Google Scholar] [CrossRef] [PubMed]
- Ariani, F.; Hayek, G.; Rondinella, D.; Artuso, R.; Mencarelli, M.A.; Spanhol-Rosseto, A.; Pollazzon, M.; Buoni, S.; Spiga, O.; Ricciardi, S.; et al. FOXG1 Is Responsible for the Congenital Variant of Rett Syndrome. Am. J. Hum. Genet. 2008, 83, 89–93. [Google Scholar] [CrossRef] [PubMed]
- van der Aa, N.; van den Bergh, M.; Ponomarenko, N.; Verstraete, L.; Ceulemans, B.; Storm, K. Analysis of FOXG1 Is Highly Recommended in Male and Female Patients with Rett Syndrome. Mol. Syndromol. 2011, 1, 290–293. [Google Scholar] [CrossRef]
- Dastidar, S.G.; Bardai, F.H.; Ma, C.; Price, V.; Rawat, V.; Verma, P.; Narayanan, V.; D’Mello, S.R. Isoform-Specific Toxicity of MeCP2 in Postmitotic Neurons: Suppression of Neurotoxicity by FoxG1. J. Neurosci. 2012, 32, 2846–2855. [Google Scholar] [CrossRef]
- Ma, M.; Adams, H.R.; Seltzer, L.E.; Dobyns, W.B.; Paciorkowski, A.R. Phenotype Differentiation of FOXG1 and MECP2 Disorders: A New Method for Characterization of Developmental Encephalopathies. J. Pediatr. 2016, 178, 233–240.e10. [Google Scholar] [CrossRef]
- Shoichet, S.A.; Kunde, S.A.; Viertel, P.; Schell-Apacik, C.; von Voss, H.; Tommerup, N.; Ropers, H.H.; Kalscheuer, V.M. Haploinsufficiency of Novel FOXG1B Variants in a Patient with Severe Mental Retardation, Brain Malformations and Microcephaly. Hum. Genet. 2005, 117, 536–544. [Google Scholar] [CrossRef]
- Luedi, P.P.; Hartemink, A.J.; Jirtle, R.L. Genome-Wide Prediction of Imprinted Murine Genes. Genome Res. 2005, 15, 875–884. [Google Scholar] [CrossRef] [PubMed]
- Luedi, P.P.; Dietrich, F.S.; Weidman, J.R.; Bosko, J.M.; Jirtle, R.L.; Hartemink, A.J. Computational and Experimental Identificat ion of Novel Human Imprinted Genes. Genome Res. 2007, 17, 1723–1730. [Google Scholar] [CrossRef] [PubMed]
- Mcmahon, K.Q.; Papandreou, A.; Ma, M.; Barry, B.J.; Mirzaa, G.M.; Dobyns, W.B.; Scott, R.H.; Trump, N.; Kurian, M.A.; Paciorkowski, A.R. Familial Recurrences of FOXG1-Related Disorder: Evidence for Mosaicism. Am. J. Med. Genet. A 2015, 167, 3096–3102. [Google Scholar] [CrossRef] [PubMed]
- Mitter, D.; Pringsheim, M.; Kaulisch, M.; Plümacher, K.S.; Schröder, S.; Warthemann, R.; Abou Jamra, R.; Baethmann, M.; Bast, T.; Büttel, H.M.; et al. FOXG1 Syndrome: Genotype-Phenotype Association in 83 Patients with FOXG1 Variants. Genet. Med. 2018, 20, 98–108. [Google Scholar] [CrossRef] [PubMed]
- Marçal, N.; Patel, H.; Dong, Z.; Belanger-Jasmin, S.; Hoffman, B.; Helgason, C.D.; Dang, J.; Stifani, S. Antagonistic Effects of Grg6 and Groucho/TLE on the Transcription Repression Activity of Brain Factor 1/FoxG1 and Cortical Neuron Differentiation. Mol. Cell. Biol. 2005, 25, 10916–10929. [Google Scholar] [CrossRef]
- Regad, T.; Roth, M.; Bredenkamp, N.; Illing, N.; Papalopulu, N. The Neural Progenitor-Specifying Activity of FoxG1 Is Antagonistically Regulated by CKI and FGF. Nat. Cell Biol. 2007, 9, 531–540. [Google Scholar] [CrossRef]
- Manuel, M.N.; Martynoga, B.; Molinek, M.D.; Quinn, J.C.; Kroemmer, C.; Mason, J.O.; Price, D.J. The Transcription Factor Foxg1 Regulates Telencephalic Progenitor Proliferation Cell Autonomously, in Part by Controlling Pax6 Expression Levels. Neural Dev. 2011, 6, 9. [Google Scholar] [CrossRef]
- Dastidar, S.G.; Narayanan, S.; Stifani, S.; D’Mello, S.R. Transducin-like Enhancer of Split-1 (TLE1) Combines with Forkhead Box Protein G1 (FoxG1) to Promote Neuronal Survival. J. Biol. Chem. 2012, 287, 14749–14759. [Google Scholar] [CrossRef]
- Roth, M.; Bonev, B.; Lindsay, J.; Lea, R.; Panagiotaki, N.; Houart, C.; Papalopulu, N. FoxG1 and TLE2 Act Cooperatively to Regulate Ventral Telencephalon Formation. Development 2010, 137, 1553–1562. [Google Scholar] [CrossRef]
- Godbole, G.; Shetty, A.S.; Roy, A.; D’Souza, L.; Chen, B.; Miyoshi, G.; Fishell, G.; Tole, S. Hierarchical Genetic Interactions between FOXG1 and LHX2 Regulate the Formation of the Cortical Hem in the Developing Telencephalon. Development 2018, 145, dev154583. [Google Scholar] [CrossRef]
- Tan, K.; Shaw, A.L.; Madsen, B.; Jensen, K.; Taylor-Papadimitriou, J.; Freemont, P.S. Human PLU-1 Has Transcriptional Repression Properties and Interacts with the Developmental Transcription Factors BF-1 and PAX9. J. Biol. Chem. 2003, 278, 20507–20513. [Google Scholar] [CrossRef]
- Shibata, M.; Nakao, H.; Kiyonari, H.; Abe, T.; Aizawa, S. MicroRNA-9 Regulates Neurogenesis in Mouse Telencephalon by Targeting Multiple Transcription Factors. J. Neurosci. 2011, 31, 3407–3422. [Google Scholar] [CrossRef]
- Shibata, M.; Kurokawa, D.; Nakao, H.; Ohmura, T.; Aizawa, S. MicroRNA-9 Modulates Cajal-Retzius Cell Differentiation by Suppressing Foxg1 Expression in Mouse Medial Pallium. J. Neurosci. 2008, 28, 10415–10421. [Google Scholar] [CrossRef]
- Garaffo, G.; Conte, D.; Provero, P.; Tomaiuolo, D.; Luo, Z.; Pinciroli, P.; Peano, C.; D’Atri, I.; Gitton, Y.; Etzion, T.; et al. The Dlx5 and Foxg1 Transcription Factors, Linked via MiRNA-9 and -200, Are Required for the Development of the Olfactory and GnRH System. Mol. Cell. Neurosci. 2015, 68, 103–119. [Google Scholar] [CrossRef]
- Obendorf, M.; Meyer, R.; Henning, K.; Mitev, Y.A.; Schröder, J.; Patchev, V.K.; Wolf, S.S. FoxG1, a Member of the Forkhead Family, Is a Corepressor of the Androgen Receptor. J. Steroid Biochem. Mol. Biol. 2007, 104, 195–207. [Google Scholar] [CrossRef]
- Scacheri, P.C.; Crabtree, J.S.; Novotny, E.A.; Garrett-Beal, L.; Chen, A.; Edgemon, K.A.; Marx, S.J.; Spiegel, A.M.; Chandrasekharappa, S.C.; Collins, F.S. Bidirectional Transcriptional Activity of PGK-Neomycin and Unexpected Embryonic Lethality in Heterozygote Chimeric Knockout Mice. Genesis 2001, 30, 259–263. [Google Scholar] [CrossRef]
- Pham, C.T.N.; Macivor, D.M.; Hug, B.A.; Heusel, J.W.; Ley, T.J. Long-Range Disruption of Gene Expression by a Selectable Marker Cassette. Proc. Natl. Acad. Sci. USA 1996, 93, 13090–13095. [Google Scholar] [CrossRef]
- Pan, Y.; Zhang, L.; Liu, Q.; Li, Y.; Guo, H.; Peng, Y.; Peng, H.; Tang, B.; Hu, Z.; Zhao, J.; et al. Insertion of a Knockout-First Cassette in Ampd1 Gene Leads to Neonatal Death by Disruption of Neighboring Genes Expression. Sci. Rep. 2016, 6, 35970. [Google Scholar] [CrossRef]
- Hébert, J.M.; McConnell, S.K. Targeting of Cre to the Foxg1 (BF-1) Locus Mediates LoxP Recombination in the Telencephalon and Other Developing Head Structures. Dev. Biol. 2000, 222, 296–306. [Google Scholar] [CrossRef]
- Kawaguchi, D.; Sahara, S.; Zembrzycki, A.; O’Leary, D.D.M. Generation and Analysis of an Improved Foxg1-IRES-Cre Driver Mouse Line. Dev. Biol. 2016, 412, 139–147. [Google Scholar] [CrossRef]
- vanden Berghe, T.; Hulpiau, P.; Martens, L.; Vandenbroucke, R.E.; van Wonterghem, E.; Perry, S.W.; Bruggeman, I.; Divert, T.; Choi, S.M.; Vuylsteke, M.; et al. PasSenger Mutations Confound Interpretation of All Genetically Modified Congenic Mice. Immunity 2015, 43, 200–209. [Google Scholar] [CrossRef]
- Hinteregger, B.; Loeffler, T.; Flunkert, S.; Neddens, J.; Birner-Gruenberger, R.; Bayer, T.A.; Madl, T.; Hutter-Paier, B. Transgene Integration Causes RARB Downregulation in Homozygous Tg4–42 Mice. Sci. Rep. 2020, 10, 6377. [Google Scholar] [CrossRef]
- Meier, I.D.; Bernreuther, C.; Tilling, T.; Neidhardt, J.; Wong, Y.W.; Schulze, C.; Streichert, T.; Schachner, M. Short DNA Sequences Inserted for Gene Targeting Can Accidentally Interfere with Off-target Gene Expression. FASEB J. 2010, 24, 1714–1724. [Google Scholar] [CrossRef]
- Laboulaye, M.A.; Duan, X.; Qiao, M.; Whitney, I.E.; Sanes, J.R. Mapping Transgene Insertion Sites Reveals Complex Interactions between Mouse Transgenes and Neighboring Endogenous Genes. Front. Mol. Neurosci. 2018, 11, 385. [Google Scholar] [CrossRef]
- Goodwin, L.O.; Splinter, E.; Davis, T.L.; Urban, R.; He, H.; Braun, R.E.; Chesler, E.J.; Kumar, V.; van Min, M.; Ndukum, J.; et al. Large-Scale Discovery of Mouse Transgenic Integration Sites Reveals Frequent Structural Variation and Insertional Mutagenesis. Genome Res. 2019, 29, 494–505. [Google Scholar] [CrossRef]
- Kaneko, T.; Mashimo, T. Simple Genome Editing of Rodent Intact Embryos by Electroporation. PLoS ONE 2015, 10, e0142755. [Google Scholar] [CrossRef]
- Kleinstiver, B.P.; Pattanayak, V.; Prew, M.S.; Tsai, S.Q.; Nguyen, N.T.; Zheng, Z.; Joung, J.K. High-Fidelity CRISPR-Cas9 Nucleases with No Detectable Genome-Wide off-Target Effects. Nature 2016, 529, 490–495. [Google Scholar] [CrossRef]
- Sentmanat, M.F.; Peters, S.T.; Florian, C.P.; Connelly, J.P.; Pruett-Miller, S.M. A Survey of Validation Strategies for CRISPR-Cas9 Editing. Sci. Rep. 2018, 8, 888. [Google Scholar] [CrossRef]
- Ye, S.; Dhillon, S.; Ke, X.; Collins, A.R.; Day, I.N.M. An Efficient Procedure for Genotyping Single Nucleotide Polymorphisms. Nucleic Acids Res. 2001, 29, e88. [Google Scholar] [CrossRef]
- Li, M.; Sun, X.; Jiang, J.; Sun, Y.; Lan, X.; Lei, C.; Zhang, C.; Chen, H. Tetra-Primer ARMS-PCR Is an Efficient SNP Genotyping Method: An Example from SIRT2. Anal. Methods 2014, 6, 1835–1840. [Google Scholar] [CrossRef]
- Ke, Y.D.; van Hummel, A.; Stevens, C.H.; Gladbach, A.; Ippati, S.; Bi, M.; Lee, W.S.; Krüger, S.; van der Hoven, J.; Volkerling, A.; et al. Short-Term Suppression of A315T Mutant Human TDP-43 Expression Improves Functional Deficits in a Novel Inducible Transgenic Mouse Model of FTLD-TDP and ALS. Acta Neuropathol. 2015, 130, 661–678. [Google Scholar] [CrossRef] [PubMed]
- Seltzer, L.E.; Ma, M.; Ahmed, S.; Bertrand, M.; Dobyns, W.B.; Wheless, J.; Paciorkowski, A.R. Epilepsy and Outcome in FOXG1-Related Disorders. Epilepsia 2014, 55, 1292–1300. [Google Scholar] [CrossRef] [PubMed]
- Ittner, L.M.; Ke, Y.D.; Delerue, F.; Bi, M.; Gladbach, A.; van Eersel, J.; Wölfing, H.; Chieng, B.C.; Christie, M.J.; Napier, I.A.; et al. Dendritic Function of Tau Mediates Amyloid-β Toxicity in Alzheimer’s Disease Mouse Models. Cell 2010, 142, 387–397. [Google Scholar] [CrossRef] [PubMed]
- Ittner, A.; Chua, S.W.; Bertz, J.; Volkerling, A.; van der Hoven, J.; Gladbach, A.; Przybyla, M.; Bi, M.; van Hummel, A.; Stevens, C.H.; et al. Site-Specific Phosphorylation of Tau Inhibits Amyloid-β Toxicity in Alzheimer’s Mice. Science 2016, 354, 904–908. [Google Scholar] [CrossRef]
- Przybyla, M.; van Eersel, J.; van Hummel, A.; van der Hoven, J.; Sabale, M.; Harasta, A.; Müller, J.; Gajwani, M.; Prikas, E.; Mueller, T.; et al. Onset of Hippocampal Network Aberration and Memory Deficits in P301S Tau Mice Are Associated with an Early Gene Signature. Brain 2020, 143, 1889–1904. [Google Scholar] [CrossRef]
- Ittner, A.A.; Gladbach, A.; Bertz, J.; Suh, L.S.; Ittner, L.M. P38 MAP Kinase-Mediated NMDA Receptor-Dependent Suppression of Hippocampal Hypersynchronicity in a Mouse Model of Alzheimer’s Disease. Acta Neuropathol. Commun. 2014, 2, 149. [Google Scholar] [CrossRef] [PubMed]
- Buzsáki, G. Theta Oscillations in the Hippocampus. Neuron 2002, 33, 325–340. [Google Scholar] [CrossRef]
- Colgin, L.L.; Moser, E.I. Gamma Oscillations in the Hippocampus. Physiology 2010, 25, 319–329. [Google Scholar] [CrossRef]
- Mann, E.O.; Radcliffe, C.A.; Paulsen, O. Hippocampal Gamma-Frequency Oscillations: From Interneurones to Pyramidal Cells, and Back. J. Physiol. 2005, 562, 55–63. [Google Scholar] [CrossRef]
- Tort, A.B.L.; Komorowski, R.W.; Manns, J.R.; Kopell, N.J.; Eichenbaum, H. Theta-Gamma Coupling Increases during the Learning of Item-Context Associations. Proc. Natl. Acad. Sci. USA 2009, 106, 20942–20947. [Google Scholar] [CrossRef]
- Tort, A.B.L.; Komorowski, R.; Eichenbaum, H.; Kopell, N. Measuring Phase-Amplitude Coupling between Neuronal Oscillations of Different Frequencies. J. Neurophysiol. 2010, 104, 1195–1210. [Google Scholar] [CrossRef]
- Szklarczyk, D.; Gable, A.L.; Nastou, K.C.; Lyon, D.; Kirsch, R.; Pyysalo, S.; Doncheva, N.T.; Legeay, M.; Fang, T.; Bork, P.; et al. The STRING Database in 2021: Customizable Protein-Protein Networks, and Functional Characterization of User-Uploaded Gene/Measurement Sets. Nucleic Acids Res. 2021, 49, D605–D612. [Google Scholar] [CrossRef]
- Brancaccio, M.; Pivetta, C.; Granzotto, M.; Filippis, C.; Mallamaci, A. Emx2 and Foxg1 Inhibit Gliogenesis and Promote Neuronogenesis. Stem Cells 2010, 28, 1206–1218. [Google Scholar] [CrossRef]
- Ma̧dry, J.; Hoffman-Zacharska, D.; Królicki, L.; Jakuciński, M.; Friedman, A. PLP1 Gene Duplication as a Cause of the Classic Form of Pelizaeus-Merzbacher Disease—Case Report. Neurol. Neurochir. Pol. 2010, 44, 511–515. [Google Scholar] [CrossRef]
- Elitt, M.S.; Barbar, L.; Shick, H.E.; Powers, B.E.; Maeno-Hikichi, Y.; Madhavan, M.; Allan, K.C.; Nawash, B.S.; Gevorgyan, A.S.; Hung, S.; et al. Suppression of Proteolipid Protein Rescues Pelizaeus–Merzbacher Disease. Nature 2020, 585, 397–403. [Google Scholar] [CrossRef]
- Brunetti-Pierri, N.; Paciorkowski, A.R.; Ciccone, R.; Mina, E.D.; Bonaglia, M.C.; Borgatti, R.; Schaaf, C.P.; Sutton, V.R.; Xia, Z.; Jelluma, N.; et al. Duplications of FOXG1 in 14q12 Are Associated with Developmental Epilepsy, Mental Retardation, and Severe Speech Impairment. Eur. J. Hum. Genet. 2011, 19, 102–107. [Google Scholar] [CrossRef]
- Patriarchi, T.; Amabile, S.; Frullanti, E.; Landucci, E.; lo Rizzo, C.; Ariani, F.; Costa, M.; Olimpico, F.; Hell, J.W.; Vaccarino, F.M.; et al. Imbalance of Excitatory/Inhibitory Synaptic Protein Expression in IPSC-Derived Neurons from FOXG1 Patients and in Foxg1 Mice. Eur. J. Hum. Genet. 2016, 24, 871–880. [Google Scholar] [CrossRef]
- Vegas, N.; Cavallin, M.; Maillard, C.; Boddaert, N.; Toulouse, J.; Schaefer, E.; Lerman-Sagie, T.; Lev, D.; Magalie, B.; Moutton, S.; et al. Delineating FOXG1 Syndrome. Neurol. Genet. 2018, 4, e281. [Google Scholar] [CrossRef]
- Younger, S.; Boutros, S.; Cargnin, F.; Jeon, S.; Lee, J.W.; Lee, S.-K.; Raber, J. Behavioral Phenotypes of Foxg1 Heterozygous Mice. Front. Pharmacol. 2022, 13, 927296. [Google Scholar] [CrossRef] [PubMed]
- Hettige, N.C.; Ernst, C. FOXG1 Dose in Brain Development. Front. Pediatr. 2019, 7, 482. [Google Scholar] [CrossRef] [PubMed]
- Falcone, C.; Santo, M.; Liuzzi, G.; Cannizzaro, N.; Grudina, C.; Valencic, E.; Peruzzotti-Jametti, L.; Pluchino, S.; Mallamaci, A. FoxG1 Antagonizes Neocortical Stem Cell Progression to Astrogenesis. Cerebral Cortex 2019, 29, 4903–4918. [Google Scholar] [CrossRef] [PubMed]
- Dong, F.; Liu, D.; Jiang, F.; Liu, Y.; Wu, X.; Qu, X.; Liu, J.; Chen, Y.; Fan, H.; Yao, R. Conditional Deletion of Foxg1 Alleviates Demyelination and Facilitates Remyelination via the Wnt Signaling Pathway in Cuprizone-Induced Demyelinated Mice. Neurosci. Bull. 2021, 37, 15–30. [Google Scholar] [CrossRef] [PubMed]
- Yool, D.A.; Edgar, J.M.; Montague, P.; Malcolm, S. The Proteolipid Protein Gene and Myelin Disorders in Man and Animal Models. Hum. Mol. Genet. 2000, 5, 243. [Google Scholar]
- Wolf, N.I.; Sistermans, E.A.; Cundall, M.; Hobson, G.M.; Davis-Williams, A.P.; Palmer, R.; Stubbs, P.; Davies, S.; Endziniene, M.; Wu, Y.; et al. Three or More Copies of the Proteolipid Protein Gene PLP1 Cause Severe Pelizaeus-Merzbacher Disease. Brain 2005, 128, 743–751. [Google Scholar] [CrossRef]
- Ramelli, G.P.; Remonda, L.; Lövblad, K.O.; Hirsiger, H.; Moser, H. Abnormal Myelination in a Patient with Deletion 14q11.2q13.1. Pediatr. Neurol. 2000, 23, 170–172. [Google Scholar] [CrossRef]
- Klugmann, M.; Kalotay, E.; Delerue, F.; Ittner, L.M.; Bongers, A.; Yu, J.; Morris, M.J.; Housley, G.D.; Fröhlich, D. Developmental Delay and Late Onset HBSL Pathology in Hypomorphic Dars1 M256L Mice. Neurochem. Res. 2022, 47, 1972–1984. [Google Scholar] [CrossRef]
- Delerue, F.; Ittner, L.M. Generation of Genetically Modified Mice through the Microinjection of Oocytes. J. Vis. Exp. 2017, 124, e55765. [Google Scholar] [CrossRef]
- Fedorov, A.; Beichel, R.; Kalpathy-Cramer, J.; Finet, J.; Fillion-Robin, J.C.; Pujol, S.; Bauer, C.; Jennings, D.; Fennessy, F.; Sonka, M.; et al. 3D Slicer as an Image Computing Platform for the Quantitative Imaging Network. Magn. Reason. Imaging 2012, 30, 1323–1341. [Google Scholar] [CrossRef]
- Kikinis, R.; Pieper, S.D.; Vosburgh, K.G. 3D Slicer: A Platform for Subject-Specific Image Analysis, Visualization, and Clinical Support. In Intraoperative Imaging and Image-Guided Therapy; Springer: New York, NY, USA, 2014. [Google Scholar]
- Delerue, F.; White, M.; Ittner, L.M. Inducible, Tightly Regulated and Non-Leaky Neuronal Gene Expression in Mice. Transgenic. Res. 2014, 23, 225–233. [Google Scholar] [CrossRef]
- Tan, D.C.S.; Yao, S.; Ittner, A.; Bertz, J.; Ke, Y.D.; Ittner, L.M.; Delerue, F. Generation of a New Tau Knockout (Tau Δex1) Line Using CRISPR/Cas9 Genome Editing in Mice. J. Alzheimer’s Dis. 2018, 62, 571–578. [Google Scholar] [CrossRef]
- Weiergräber, M.; Henry, M.; Hescheler, J.; Smyth, N.; Schneider, T. Electrocorticographic and Deep Intracerebral EEG Recording in Mice Using a Telemetry System. Brain Res. Protoc. 2005, 14, 154–164. [Google Scholar] [CrossRef]
- Bi, M.; Gladbach, A.; Van Eersel, J.; Ittner, A.; Przybyla, M.; Van Hummel, A.; Chua, S.W.; Van Der Hoven, J.; Lee, W.S.; Müller, J.; et al. Tau Exacerbates Excitotoxic Brain Damage in an Animal Model of Stroke. Nat. Commun. 2017, 8, 473. [Google Scholar] [CrossRef]
- Kim, D.; Langmead, B.; Salzberg, S.L. HISAT: A Fast Spliced Aligner with Low Memory Requirements. Nat. Methods 2015, 12, 357–360. [Google Scholar] [CrossRef] [PubMed]
- Robinson, J.T.; Thorvaldsdóttir, H.; Winckler, W.; Guttman, M.; Lander, E.S.; Getz, G.; Mesirov, J.P. Integrative Genomics Viewer. Nat. Biotechnol. 2011, 29, 24–26. [Google Scholar] [CrossRef] [PubMed]
- Bray, N.L.; Pimentel, H.; Melsted, P.; Pachter, L. Near-Optimal Probabilistic RNA-Seq Quantification. Nat. Biotechnol. 2016, 34, 525–527. [Google Scholar] [CrossRef]
- Love, M.I.; Huber, W.; Anders, S. Moderated Estimation of Fold Change and Dispersion for RNA-Seq Data with DESeq2. Genome Biol. 2014, 15, 550. [Google Scholar] [CrossRef] [PubMed]
- Glascock, J.J.; Osman, E.Y.; Coady, T.H.; Rose, F.F.; Shababi, M.; Lorson, C.L. Delivery of Therapeutic Agents through Intracerebroventricular (ICV) and Intravenous (IV) Injection in Mice. J. Vis. Exp. 2011, 56, e2968. [Google Scholar] [CrossRef]







Disclaimer/Publisher’s Note: The statements, opinions and data contained in all publications are solely those of the individual author(s) and contributor(s) and not of MDPI and/or the editor(s). MDPI and/or the editor(s) disclaim responsibility for any injury to people or property resulting from any ideas, methods, instructions or products referred to in the content. |
© 2024 by the authors. Licensee MDPI, Basel, Switzerland. This article is an open access article distributed under the terms and conditions of the Creative Commons Attribution (CC BY) license (https://creativecommons.org/licenses/by/4.0/).
Share and Cite
Tan, D.C.S.; Jung, S.; Deng, Y.; Morey, N.; Chan, G.; Bongers, A.; Ke, Y.D.; Ittner, L.M.; Delerue, F. PLP1-Targeting Antisense Oligonucleotides Improve FOXG1 Syndrome Mice. Int. J. Mol. Sci. 2024, 25, 10846. https://doi.org/10.3390/ijms251910846
Tan DCS, Jung S, Deng Y, Morey N, Chan G, Bongers A, Ke YD, Ittner LM, Delerue F. PLP1-Targeting Antisense Oligonucleotides Improve FOXG1 Syndrome Mice. International Journal of Molecular Sciences. 2024; 25(19):10846. https://doi.org/10.3390/ijms251910846
Chicago/Turabian StyleTan, Daniel C. S., Seonghee Jung, Yuanyuan Deng, Nicolle Morey, Gabriella Chan, Andre Bongers, Yazi D. Ke, Lars M. Ittner, and Fabien Delerue. 2024. "PLP1-Targeting Antisense Oligonucleotides Improve FOXG1 Syndrome Mice" International Journal of Molecular Sciences 25, no. 19: 10846. https://doi.org/10.3390/ijms251910846
APA StyleTan, D. C. S., Jung, S., Deng, Y., Morey, N., Chan, G., Bongers, A., Ke, Y. D., Ittner, L. M., & Delerue, F. (2024). PLP1-Targeting Antisense Oligonucleotides Improve FOXG1 Syndrome Mice. International Journal of Molecular Sciences, 25(19), 10846. https://doi.org/10.3390/ijms251910846

