Toxicity and Metabolomic Dysfunction Invoked by Febrifugin, a Harmful Component of Edible Nut of Swietenia macrophylla
Abstract
1. Introduction
2. Results
2.1. Discovery of Toxic Factors in Swietenia Macrophylla and Its Chemical Constituents
2.2. Developmental Toxicity of Febrifugin
2.3. Metabolic Profile Changes in Zebrafish under Febrifugin Exposure
2.4. Verification of Key Regulatory Genes
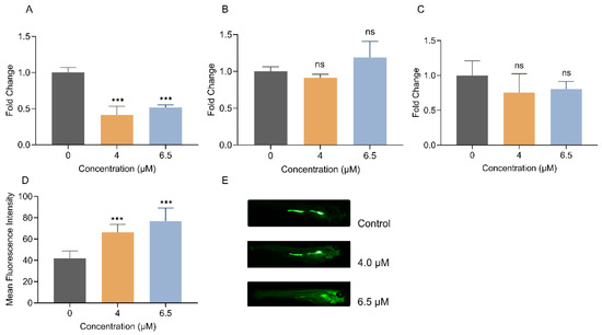
2.5. Antioxidant Capacity Related to Energy Metabolism
3. Discussion
3.1. Febrifugin Was a Natural Toxic Component Newly Found in S. macrophylla Seeds
3.2. The Presence of Chorion Did Not Affect the Production of Developmental Toxicity in Febrifugin
3.3. The Metabolic Profile of Zebrafish Exposed to Febrifugin Revealed That Acute Toxicity Was Caused by Interference with Energy Metabolism and Oxidative Stress
4. Materials and Methods
4.1. Chemicals and Materials
4.2. The Process of Isolating and Characterizing the Principal Constituents
4.3. Evaluation of Febrifugin Content in Different Parts of S. macrophylla
4.4. Acute Toxicity Assessment
4.5. Developmental Toxicity Assessment
4.6. Determination of Melanin Content
4.7. Skeletal Development Status
4.8. Preparation of Metabolome Samples, LC-MS/MS Data Collection and Processing
4.9. Determination of SOD, GSH Enzyme Activity, and MDA Content
4.10. ROS Accumulation
4.11. qRT-PCR Assay
4.12. Data Analysis
5. Conclusions
Supplementary Materials
Author Contributions
Funding
Institutional Review Board Statement
Informed Consent Statement
Data Availability Statement
Acknowledgments
Conflicts of Interest
References
- Huang, X.; Li, W.; Yang, X.-W. New Cytotoxic Quinolone Alkaloids from Fruits of Evodia Rutaecarpa. Fitoterapia 2012, 83, 709–714. [Google Scholar] [CrossRef] [PubMed]
- Chen, J.; Zhang, X.; Zhang, Y.; Zhang, H.; Zhang, Q. The Primary Neurotoxic Factor, Lansamide I, from Clausena lansium Fruits and Metabolic Dysfunction Invoked. Food Chem. Toxicol. 2023, 181, 114087. [Google Scholar] [CrossRef] [PubMed]
- Ren, S.; Zhang, Z.; Song, Q.; Ren, Z.; Xiao, J.; Li, L.; Zhang, Q. Metabolic Exploration of the Developmental Abnormalities and Neurotoxicity of Esculentoside B, the Main Toxic Factor in Phytolaccae radix. Food Chem. Toxicol. 2023, 176, 113777. [Google Scholar] [CrossRef]
- Feng, C.; Ni, Y.; Yang, J.; Zhang, Y.; Xiong, R. Mineral Elements in Peach Cultivars from Beijing, China: Profiling and Health Risk Assessment. J. Food Compos. Anal. 2024, 131, 106273. [Google Scholar] [CrossRef]
- Sun, Y.-P.; Zhu, L.-L.; Liu, J.; Yu, Y.; Zhou, Z.; Wang, G.; Wang, G.-K. Limonoids and Triterpenoid from Fruit of Swietenia Macrophylla. Fitoterapia 2018, 125, 141–146. [Google Scholar] [CrossRef] [PubMed]
- Reis, J.D.E.; Gomes, P.W.P.; Sá, P.R.d.C.; Pamplona, S.d.G.S.R.; e Silva, C.Y.Y.; da Silva, M.F.d.G.F.; Bishayee, A.; da Silva, M.N. Putative Identification of New Phragmaline-Type Limonoids from the Leaves of Swietenia Macrophylla King: A Case Study Using Mass Spectrometry-Based Molecular Networking. Molecules 2023, 28, 7603. [Google Scholar] [CrossRef]
- Ma, Y.-Q.; Liu, M.-H.; Jiang, K.; Guo, L.; Qu, S.-J.; Wan, Y.-Q.; Tan, C.-H. Limonoids from the Fruits of Swietenia Macrophylla with Inhibitory Activity against H2O2-Induced Apoptosis in HUVECs. Fitoterapia 2018, 129, 179–184. [Google Scholar] [CrossRef] [PubMed]
- Wang, G.-K.; Sun, Y.-P.; Jin, W.-F.; Yu, Y.; Zhu, J.-Y.; Liu, J.-S. Limonoids from Swietenia Macrophylla and Their Antitumor Activities in A375 Human Malignant Melanoma Cells. Bioorganic Chem. 2022, 123, 105780. [Google Scholar] [CrossRef] [PubMed]
- Thuy, P.T.; Hieu, T.T.; Duc, D.X.; Van Trung, H.; Hung, N.H.; Setzer, W.N.; Thang, T.D.; Son, N.T. Antioxidative Limonoids from Swietenia Macrophylla Fruits: Experimental, DFT (Density Functional Theory) Approach, and Docking Study. J. Mol. Struct. 2023, 1283, 135264. [Google Scholar] [CrossRef]
- Mahendra, C.K.; Goh, K.W.; Ming, L.C.; Zengin, G.; Low, L.E.; Ser, H.-L.; Goh, B.H. The Prospects of Swietenia Macrophylla King in Skin Care. Antioxidants 2022, 11, 913. [Google Scholar] [CrossRef]
- Takagi, M.; Tachi, Y.; Zhang, J.; Shinozaki, T.; Ishii, K.; Kikuchi, T.; Ukiya, M.; Banno, N.; Tokuda, H.; Akihisa, T. Cytotoxic and Melanogenesis-Inhibitory Activities of Limonoids from the Leaves of Azadirachta Indica (Neem). Chem. Biodivers. 2014, 11, 451–468. [Google Scholar] [CrossRef] [PubMed]
- Tebuconazole Induced Oxidative Stress Related Hepatotoxicity in Adult and Larval Zebrafish (Danio rerio). Chemosphere 2020, 241, 125129. [CrossRef]
- Dolan, L.C.; Matulka, R.A.; Burdock, G.A. Naturally Occurring Food Toxins. Toxins 2010, 2, 2289–2332. [Google Scholar] [CrossRef]
- Tomishima, H.; Luo, K.; Mitchell, A.E. The Almond (Prunus Dulcis): Chemical Properties, Utilization, and Valorization of Coproducts. Annu. Rev. Food Sci. Technol. 2022, 13, 145–166. [Google Scholar] [CrossRef] [PubMed]
- Tran, T.-Q.T.; Trinh, D.H.; Trinh, B.T.D.; Bui, D.N.; Nguyen, L.-H.D.; Tran, P.T. Swietemicrolides A–D, Mexicanolide-Type Limonoids from the Bark of Swietenia Macrophylla with in Vitro Cytotoxic and α-Glucosidase Inhibitory Activities. RSC Adv. 2024, 14, 18608–18616. [Google Scholar] [CrossRef]
- Horzmann, K.A.; Freeman, J.L. Making Waves: New Developments in Toxicology with the Zebrafish. Toxicol. Sci. 2018, 163, 5–12. [Google Scholar] [CrossRef]
- Chen, J.-J.; Huang, S.-S.; Liao, C.-H.; Wei, D.-C.; Sung, P.-J.; Wang, T.-C.; Cheng, M.-J. A New Phragmalin-Type Limonoid and Anti-Inflammatory Constituents from the Fruits of Swietenia macrophylla. Food Chem. 2010, 120, 379–384. [Google Scholar] [CrossRef]
- Duan, J.-Y.; Wang, Y.-J.; Chen, W.; Zhao, Y.-Q.; Bai, Z.-H.; He, L.-L.; Zhang, C.-P. Limonoids Isolated from Fruits of Swietenia Macrophylla King Enhance Glucose Consumption in Insulin-Resistant HepG2 Cells via Activating PPARγ. J. Food Biochem. 2021, 45, e13668. [Google Scholar] [CrossRef]
- Matos, A.P.; Leite, A.C.; Batista-Pereira, L.G.; Vieira, P.C.; Fernandes, J.B.; da Silva, M.F.d.G.F. Effects of Limonoids from Cipadessa Fruticosa on Fall Armyworm. Z. Für Naturforschung C 2009, 64, 441–446. [Google Scholar] [CrossRef]
- An, F.-L.; Sun, D.-M.; Wang, R.-Z.; Yang, M.-H.; Luo, J.; Kong, L.-Y. Trijugin- and Mexicanolide-Type Limonoids from the Fruits of Heynea trijuga That Reverse Multidrug Resistance in MCF-7/DOX Cells. Phytochemistry 2018, 151, 42–49. [Google Scholar] [CrossRef]
- Li, W.-S.; Lei, X.-P.; Yan, X.-T.; Qin, Y.-Y.; Chen, G.-Y.; Li, S.; Jiang, Z.-P. Hainanxylogranolides A–F: New Limonoids Isolated from the Seeds of Hainan Mangrove Plant Xylocarpus granatum. Fitoterapia 2023, 165, 105407. [Google Scholar] [CrossRef]
- Cao, D.-H.; Liao, S.-G.; Sun, P.; Xiao, Y.-D.; Xiao, C.-F.; Hu, H.-B.; Weckwerth, W.; Xu, Y.-K. Mexicanolide-Type Limonoids from the Twigs and Leaves of Cipadessa baccifera. Phytochemistry 2020, 177, 112449. [Google Scholar] [CrossRef] [PubMed]
- Developmental Toxicity and Potential Mechanisms of Pyraoxystrobin to Zebrafish (Danio Rerio). Ecotoxicol. Environ. Saf. 2018, 151, 1–9. [CrossRef] [PubMed]
- Tran, C.M.; Lee, H.; Lee, B.; Ra, J.-S.; Kim, K.-T. Effects of the Chorion on the Developmental Toxicity of Organophosphate Esters in Zebrafish Embryos. J. Hazard. Mater. 2021, 401, 123389. [Google Scholar] [CrossRef]
- Wiegand, J.; Avila-Barnard, S.; Nemarugommula, C.; Lyons, D.; Zhang, S.; Stapleton, H.M.; Volz, D.C. Triphenyl Phosphate-Induced Pericardial Edema in Zebrafish Embryos Is Dependent on the Ionic Strength of Exposure Media. Environ. Int. 2023, 172, 107757. [Google Scholar] [CrossRef] [PubMed]
- Kumar, N.; Willis, A.; Satbhai, K.; Ramalingam, L.; Schmitt, C.; Moustaid-Moussa, N.; Crago, J. Developmental Toxicity in Embryo-Larval Zebrafish (Danio rerio) Exposed to Strobilurin Fungicides (Azoxystrobin and Pyraclostrobin). Chemosphere 2020, 241, 124980. [Google Scholar] [CrossRef]
- Ferreira, A.M.; de Souza, A.A.; Koga, R.d.C.R.; Sena, I.d.S.; Matos, M.d.J.S.; Tomazi, R.; Ferreira, I.M.; Carvalho, J.C.T. Anti-Melanogenic Potential of Natural and Synthetic Substances: Application in Zebrafish Model. Molecules 2023, 28, 1053. [Google Scholar] [CrossRef]
- Molagoda, I.M.N.; Karunarathne, W.A.H.M.; Park, S.R.; Choi, Y.H.; Park, E.K.; Jin, C.-Y.; Yu, H.; Jo, W.S.; Lee, K.T.; Kim, G.-Y. GSK-3β-Targeting Fisetin Promotes Melanogenesis in B16F10 Melanoma Cells and Zebrafish Larvae through β-Catenin Activation. Int. J. Mol. Sci. 2020, 21, 312. [Google Scholar] [CrossRef]
- Raterman, S.T.; Metz, J.R.; Wagener, F.A.D.T.G.; Von den Hoff, J.W. Zebrafish Models of Craniofacial Malformations: Interactions of Environmental Factors. Front. Cell Dev. Biol. 2020, 8, 600926. [Google Scholar] [CrossRef]
- Duan, L.; Deng, H.; Zhang, Q.; Gao, P.; Wu, L. Environmentally Relevant Levels of BPA and NOR Disturb Early Skeletal Development in Zebrafish. Comp. Biochem. Physiol. Part C Toxicol. Pharmacol. 2023, 271, 109662. [Google Scholar] [CrossRef]
- Cross, J.R. Reporting NADPH Fluxes. Nat. Chem. Biol. 2023, 19, 792–794. [Google Scholar] [CrossRef] [PubMed]
- Itsumi, M.; Inoue, S.; Elia, A.J.; Murakami, K.; Sasaki, M.; Lind, E.F.; Brenner, D.; Harris, I.S.; Chio, I.I.C.; Afzal, S.; et al. Idh1 Protects Murine Hepatocytes from Endotoxin-Induced Oxidative Stress by Regulating the Intracellular NADP+/NADPH Ratio. Cell Death Differ. 2015, 22, 1837–1845. [Google Scholar] [CrossRef] [PubMed]
- Kakimoto, P.A.; Serna, J.D.C.; de Miranda Ramos, V.; Zorzano, A.; Kowaltowski, A.J. Increased Glycolysis Is an Early Consequence of Palmitate Lipotoxicity Mediated by Redox Signaling. Redox Biol. 2021, 45, 102026. [Google Scholar] [CrossRef] [PubMed]
- Solaimuthu, B.; Lichtenstein, M.; Hayashi, A.; Khatib, A.; Plaschkes, I.; Nevo, Y.; Tanna, M.; Pines, O.; Shaul, Y.D. Depletion of Fumarate Hydratase, an Essential TCA Cycle Enzyme, Drives Proliferation in a Two-Step Model. Cancers 2022, 14, 5508. [Google Scholar] [CrossRef]
- Nishii, M.; Ito, S.; Osanai, T. Citrate Synthase from Cyanidioschyzon Merolae Exhibits High Oxaloacetate and Acetyl-CoA Catalytic Efficiency. Plant Mol. Biol. 2023, 111, 429–438. [Google Scholar] [CrossRef]
- Li, W.; Long, Q.; Wu, H.; Zhou, Y.; Duan, L.; Yuan, H.; Ding, Y.; Huang, Y.; Wu, Y.; Huang, J.; et al. Nuclear Localization of Mitochondrial TCA Cycle Enzymes Modulates Pluripotency via Histone Acetylation. Nat. Commun. 2022, 13, 7414. [Google Scholar] [CrossRef]
- Naspolini, N.F.; Rieg, C.E.H.; Cenci, V.H.; Cattani, D.; Zamoner, A. Paraquat Induces Redox Imbalance and Disrupts Glutamate and Energy Metabolism in the Hippocampus of Prepubertal Rats. NeuroToxicology 2021, 85, 121–132. [Google Scholar] [CrossRef]
- Lv, Q.; Yao, Y.; Wang, W.; Xiong, W.; Liao, W. Biliverdin Protects against Cisplatin-Induced Apoptosis of Renal Tubular Epithelial Cells. J. Huazhong Univ. Sci. Technol. Med. Sci. 2016, 36, 48–52. [Google Scholar] [CrossRef]
- Shaw, C.; Hess, M.; Weimer, B.C. Microbial-Derived Tryptophan Metabolites and Their Role in Neurological Disease: Anthranilic Acid and Anthranilic Acid Derivatives. Microorganisms 2023, 11, 1825. [Google Scholar] [CrossRef]
- Ahmad, W.; Ijaz, B.; Shabbiri, K.; Ahmed, F.; Rehman, S. Oxidative Toxicity in Diabetes and Alzheimer’s Disease: Mechanisms behind ROS/ RNS Generation. J. Biomed. Sci. 2017, 24, 76. [Google Scholar] [CrossRef]
- Toto, A.; Wild, P.; Graille, M.; Turcu, V.; Crézé, C.; Hemmendinger, M.; Sauvain, J.-J.; Bergamaschi, E.; Guseva Canu, I.; Hopf, N.B. Urinary Malondialdehyde (MDA) Concentrations in the General Population—A Systematic Literature Review and Meta-Analysis. Toxics 2022, 10, 160. [Google Scholar] [CrossRef] [PubMed]
- Miao, L.; St. Clair, D.K. Regulation of Superoxide Dismutase Genes: Implications in Disease. Free Radic. Biol. Med. 2009, 47, 344–356. [Google Scholar] [CrossRef] [PubMed]
- Jeon, G.; Kim, Y.-H.; Min, J. Impact of Lysosomal Fraction on Melanin Synthesis Inhibition in a Zebrafish Melanogenesis Phenotype Model. Mol. Biotechnol. 2022, 64, 1350–1355. [Google Scholar] [CrossRef]
- Karmach, O.; Madrid, J.V.; Dasgupta, S.; Volz, D.C.; zur Nieden, N.I. Embryonic Exposure to Cigarette Smoke Extract Impedes Skeletal Development and Evokes Craniofacial Defects in Zebrafish. Int. J. Mol. Sci. 2022, 23, 9904. [Google Scholar] [CrossRef]
- Zhang, X.-Y.; Wang, D.-S.; Li, X.; Miao, Y.-C.; Gao, J.-M.; Zhang, Q. A New Utilization of Total Flavonoids from Acer Truncatum Samara and Leaves: Anti-Aging and Metabolic Regulation. Ind. Crops Prod. 2023, 203, 117207. [Google Scholar] [CrossRef]








Disclaimer/Publisher’s Note: The statements, opinions and data contained in all publications are solely those of the individual author(s) and contributor(s) and not of MDPI and/or the editor(s). MDPI and/or the editor(s) disclaim responsibility for any injury to people or property resulting from any ideas, methods, instructions or products referred to in the content. |
© 2024 by the authors. Licensee MDPI, Basel, Switzerland. This article is an open access article distributed under the terms and conditions of the Creative Commons Attribution (CC BY) license (https://creativecommons.org/licenses/by/4.0/).
Share and Cite
Zhang, X.; Song, Q.; Zheng, H.; Wang, R.; Zhang, Q. Toxicity and Metabolomic Dysfunction Invoked by Febrifugin, a Harmful Component of Edible Nut of Swietenia macrophylla. Int. J. Mol. Sci. 2024, 25, 9753. https://doi.org/10.3390/ijms25179753
Zhang X, Song Q, Zheng H, Wang R, Zhang Q. Toxicity and Metabolomic Dysfunction Invoked by Febrifugin, a Harmful Component of Edible Nut of Swietenia macrophylla. International Journal of Molecular Sciences. 2024; 25(17):9753. https://doi.org/10.3390/ijms25179753
Chicago/Turabian StyleZhang, Xiaoyue, Qinyang Song, Hanghang Zheng, Rui Wang, and Qiang Zhang. 2024. "Toxicity and Metabolomic Dysfunction Invoked by Febrifugin, a Harmful Component of Edible Nut of Swietenia macrophylla" International Journal of Molecular Sciences 25, no. 17: 9753. https://doi.org/10.3390/ijms25179753
APA StyleZhang, X., Song, Q., Zheng, H., Wang, R., & Zhang, Q. (2024). Toxicity and Metabolomic Dysfunction Invoked by Febrifugin, a Harmful Component of Edible Nut of Swietenia macrophylla. International Journal of Molecular Sciences, 25(17), 9753. https://doi.org/10.3390/ijms25179753

