Candidate Genes and Favorable Haplotypes Associated with Iron Toxicity Tolerance in Rice
Abstract
1. Introduction
2. Results
2.1. Phenotypic Changes Related to Fe Toxicity Tolerance
2.2. Morphological and Physiological Differences between Accessions with Contrasting Fe Toxicity Tolerance
2.3. GWAS for Traits Related to Fe Toxicity Tolerance
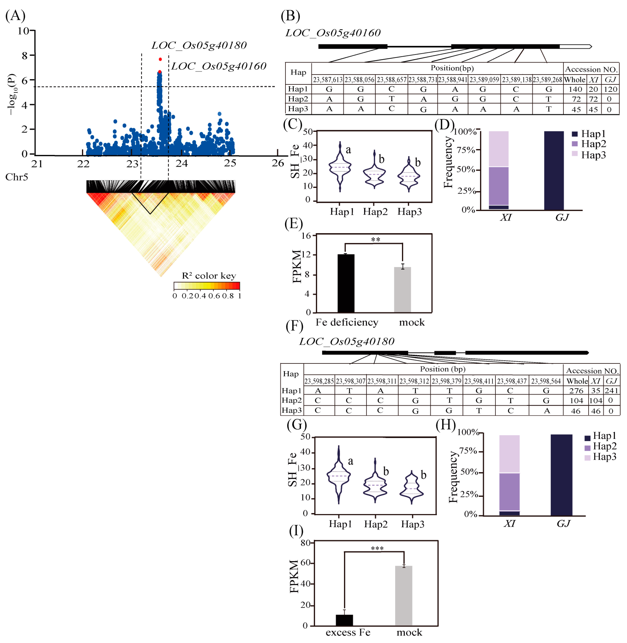
2.4. Candidate Gene Analysis
3. Discussion
4. Materials and Methods
4.1. Plant Materials
4.2. Growth Conditions and Phenotyping Examination
4.3. Measurement of Fe Ion Concentration
4.4. Measurement of Malondialdehyde Content and Enzyme Activity
4.5. Genome–Wide Association Study
4.6. Identification of Candidate Genes
4.7. Statistical Analyses
5. Conclusions
Supplementary Materials
Author Contributions
Funding
Institutional Review Board Statement
Informed Consent Statement
Data Availability Statement
Conflicts of Interest
References
- Ishimaru, Y.; Suzuki, M.; Tsukamoto, T.; Suzuki, K.; Nakazono, M.; Kobayashi, T.; Wada, Y.; Watanabe, S.; Matsuhashi, S.; Takahashi, M.; et al. Rice Plants Take up Iron as an Fe3+–Phytosiderophore and as Fe2+. Plant J. 2006, 45, 335–346. [Google Scholar] [CrossRef] [PubMed]
- Marschner, P. Mineral Nutrition of Higher Plants; Academic Press: London, UK, 2012. [Google Scholar]
- Kappler, A.; Bryce, C.; Mansor, M.; Lueder, U.; Byrne, J.M.; Swanner, E.D. An evolving view on biogeochemical cycling of iron. Nat. Rev. Microbiol. 2021, 19, 360–374. [Google Scholar] [CrossRef] [PubMed]
- Kobayashi, T.; Nishizawa, N.K. Iron uptake, translocation and regulation in higher plants. Annu. Rev. Plant Biol. 2012, 63, 131–152. [Google Scholar] [CrossRef] [PubMed]
- Wu, L.B.; Ueda, Y.; Lai, S.K.; Frei, M. Shoot tolerance mechanisms to iron toxicity in rice (Oryza sativa L.). Plant Cell Environ. 2017, 40, 570–584. [Google Scholar] [CrossRef]
- Ishimaru, Y.; Nakanishi, H.; Takahashi, M.; Yamaguchi, H.; Naimatullah, B.; Mori, S.; Nishizawa, N. OsIRT1 and OsIRT2, Rice Transporters Essential for Iron Uptake from the Soil and for Plant Growth. Plant Cell Physiol. Suppl. 2003, 44, 287. [Google Scholar] [CrossRef]
- Stein, R.J.; Duarte, G.L.; Scheunemann, L.; Spohr, M.G.; de Araújo Júnior, A.T.; Ricachenevsky, F.K.; Rosa, L.M.G.; Zanchin, N.I.T.; Santos, R.P.D.; Fett, J.P. Genotype Variation in Rice (Oryza sativa L.) Tolerance to Fe Toxicity Might Be Linked to Root Cell Wall Lignification. Front. Plant Sci. 2019, 10, 746. [Google Scholar] [CrossRef] [PubMed]
- Ahmed, S.F.; Ullah, H.; Aung, M.Z.; Tisarum, R.; Cha-Um, S.; Datta, A. Iron Toxicity Tolerance of Rice Genotypes in Relation to Growth, Yield and Physiochemical Characters. Rice Sci. 2023, 30, 321–334. [Google Scholar] [CrossRef]
- Shahid, M.; Nayak, A.K.; Shukla, A.K.; Tripathi, R.; Kumar, A.; Raja, R.; Panda, B.B.; Meher, J.; Bhattacharyya, P.; Dash, D. Mitigation of Iron Toxicity and Iron, Zinc, and Manganese Nutrition of Wetland Rice Cultivars (Oryza Sativa L.) Grown in Iron–Toxic Soil. CLEAN—Soil Air Water 2014, 42, 1604–1609. [Google Scholar] [CrossRef]
- Audebert, A.; Fofana, M. Rice Yield Gap due to Iron Toxicity in West Africa. J. Agron. Crop Sci. 2009, 195, 66–76. [Google Scholar] [CrossRef]
- Mahender, A.; Swamy, B.P.M.; Anandan, A.; Ali, J. Tolerance of Iron–Deficient and–Toxic Soil Conditions in Rice. Plants 2019, 8, 31. [Google Scholar] [CrossRef]
- Giri, A.; Saxena, R.R.; Verma, S.K.; Porte, S.S.; Rawte, S.; Saxena, R.R.; Verulkar, S.B. Genetic and Morphological Analysis Tolerance to Ferrous and Ferric Forms of Iron in Rice. J. Agric. Food Res. 2022, 9, 100331. [Google Scholar] [CrossRef]
- Pons, L.J.; Breemen, N.V. Factors Influencing the Formation of Potential Acidity in Tidal Swamp. In Proceedings from the Second International Symposium on Acid Sulfate Soils; ILRI: Nairobi, Kenya, 1981; pp. 37–51. [Google Scholar]
- Sahrawat, K.L.; Mulbah, C.K.; Souleymane, D.; DeLaune, R.D.; Patrick, W.L.; Singh, B.N.; Jones, M.P. The Role of Tolerant Genotypes and Plant Nutrients in the Management of Iron Toxicity in Lowland Rice. J. Agric. Sci. 1996, 126, 143–149. [Google Scholar] [CrossRef]
- Haefele, S.M.; Nelson, A.; Hijmans, R.J. Soil Quality and Constraints in Global Rice Production. Geoderma 2014, 235–236, 250–259. [Google Scholar] [CrossRef]
- Li, G.J.; Song, H.Y.; Li, B.H.; Kronzucker, H.J.; Shi, W.M. AUX1 and PIN2 Protect Lateral Root Formation in Arabidopsis under Fe Stress. Plant Physiol. 2015, 169, 2608–2623. [Google Scholar] [CrossRef] [PubMed]
- Nagajyoti, P.C.; Lee, K.D.; Sreekanth, T.V. Heavy Metals, Occurrence and Toxicity for Plants: A Review. Environ. Chem. Lett. 2010, 8, 199–216. [Google Scholar] [CrossRef]
- Wu, L.B.; Holtkamp, F.; Wairich, A.; Frei, M. Potassium Ion Channel Gene OsAKT1 Affects Iron Translocation in Rice Plants Exposed to Iron Toxicity. Front. Plant Sci. 2019, 10, 449351. [Google Scholar] [CrossRef] [PubMed]
- Briat, J.F.; Lobreaux, S. Iron Transport and Storage in Plants. Trends Plant Sci. 1997, 2, 187–193. [Google Scholar] [CrossRef]
- Becker, M.; Asch, F. Iron Toxicity in Rice-Conditions and Management Concepts. J. Plant Nutr. Soil. Sci. 2005, 168, 558–573. [Google Scholar] [CrossRef]
- Zhang, Y.; Xu, Y.H.; Yi, H.Y.; Gong, J.M. Vacuolar Membrane Transporters OsVIT1 and OsVIT2 Modulate Iron Translocation between Flag Leaves and Seeds in Rice. Plant J. 2012, 72, 400–410. [Google Scholar] [CrossRef]
- Silveira, V.; Fadanelli, C.; Sperotto, R.A.; Stein, R.J.; Basso, L.A.; Santos, D.S.; Júnior, I.D.; Dias, J.F.; Fett, J.P. Role of Ferritin in the Rice Tolerance to Iron Overload. Sci. Agrícola 2009, 66, 549–555. [Google Scholar] [CrossRef]
- Bode, K.; Döring, O.; Lüthje, S.; Neue, H.U.; Böttger, M. The Role of Active Oxygen in Iron Tolerance of Rice (Oryza Sativa L.). Protoplasma 1995, 184, 249–255. [Google Scholar] [CrossRef]
- Wu, P.; Luo, A.; Zhu, J.; Yang, J.; Huang, N.; Senadhira, D. Molecular Markers Linked to Genes Underlying Seedling Tolerance for Ferrous Iron Toxicity. Plant Soil 1997, 196, 317–320. [Google Scholar] [CrossRef]
- Wu, P.; Hu, B.; Liao, C.Y.; Zhu, J.M.; Wu, Y.R.; Senadhira, D.; Paterson, A.H. Characterization of tissue tolerance to iron by molecular markers in different lines of rice. Plant Soil. 1998, 203, 217–226. [Google Scholar] [CrossRef]
- Li, Z. Identification of ADH Gene in Rice under Fe2+ Induction. J. Genet. Genom. 1999, 26, 359–362. [Google Scholar]
- Wan, J.L.; Zhai, H.Q.; Wan, J.L.; Yasui, H.; Yoshimura, A. Mapping QTL for Traits Associated with Resistance to Ferrous Iron Toxicity in Rice (Oryza Sativa L.) Using Japonica Chromosome Segment Substitution Lines. Acta Genet. Sin. 2003, 30, 893–898. [Google Scholar] [PubMed]
- Wan, J.L.; Zhai, H.Q.; Wan, J.M.; Ikehashi, H. Detection and analysis of QTLs for ferrous iron toxicity tolerance in rice (Oryza sativa L.). Euphytica 2003, 131, 201–206. [Google Scholar] [CrossRef]
- Shimizu, A.; Guerta, C.Q.; Gregorio, G.B.; Kawasaki, S.; Ikeshashi, H. QTLs for Nutritional Contents of Rice Seedlings (Oryza Sativa L.) in Solution Cultures and Its Implication to Tolerance to Iron-Toxicity. Plant Soil 2005, 275, 57–66. [Google Scholar] [CrossRef]
- Wan, J.L.; Zhai, H.Q.; Wan, J.M. Mapping of QTLs for Ferrous Iron Toxicity Tolerance in Rice (Oryza Sativa L.). Acta Genet. Sin. 2005, 32, 1156–1166. [Google Scholar] [PubMed]
- Dufey, I.; Hakizimana, P.; Draye, X.; Lutts, S.; Bertin, P. QTL Mapping for Biomass and Physiological Parameters Linked to Resistance Mechanisms to Ferrous Iron Toxicity in Rice. Euphytica 2009, 167, 143–160. [Google Scholar] [CrossRef]
- Shimizu, A. QTL Analysis of Genetic Tolerance to Iron Toxicity in Rice (Oryza Sativa L.) by Quantification of Bronzing Score. J. New Seeds 2009, 10, 171–179. [Google Scholar] [CrossRef]
- Dufey, I.; Hiel, M.P.; Hakizimana, P.; Draye, X.; Lutts, S.; Koné, B.; Dramé, K.N.; Konaté, K.A.; Sié, M.; Bertin, P. Multienvironment Quantitative Trait Loci Mapping and Consistency across Environments of Resistance Mechanisms to Ferrous Iron Toxicity in Rice. Crop Sci. 2012, 52, 539–550. [Google Scholar] [CrossRef]
- Fukuda, A.; Hiroyuki, S.; Fukushima, A.; Yamaguchi, H.; Mochida, H.; Terao, T.; Hitoshi, O. Detection of Chromosomal Regions Affecting Iron Concentration in Rice Shoots Subjected to Excess Ferrous Iron Using Chromosomal Segment Substitution Lines between Japonica and Indica. Plant Prod. Sci. 2012, 15, 183–191. [Google Scholar] [CrossRef]
- Zhang, J.; Aijaz, A.S.; Chai, L.; Cui, Y.R.; Wang, X.Q.; Zheng, T.Q.; Xu, J.L.; Li, Z.K. Mapping of QTL for Iron and Zinc Toxicity Tolerance at Seedling Stage Using a Set of Reciprocal Introgression Lines of Rice. Acta Agron. Sin. 2013, 39, 1754. [Google Scholar] [CrossRef]
- Wu, L.B.; Shhadi, M.Y.; Gregorio, G.; Matthus, E.; Becker, M.; Frei, M. Genetic and Physiological Analysis of Tolerance to Acute Iron Toxicity in Rice. Rice 2014, 7, 8. [Google Scholar] [CrossRef] [PubMed]
- Dufey, I.; Mathieu, A.S.; Draye, X.; Lutts, S.; Bertin, P. Construction of an Integrated Map through Comparative Studies Allows the Identification of Candidate Regions for Resistance to Ferrous Iron Toxicity in Rice. Euphytica 2014, 203, 59–69. [Google Scholar] [CrossRef]
- Liu, H.; Soomro, A.; Zhu, Y.J.; Qiu, X.J.; Chen, K.; Zheng, T.Q.; Yang, L.W.; Xing, D.Y.; Xu, J.L. QTL Underlying Iron and Zinc Toxicity Tolerances at Seedling Stage Revealed by Two Sets of Reciprocal Introgression Populations of Rice (Oryza Sativa L.). Crop J. 2016, 4, 280–289. [Google Scholar] [CrossRef]
- Meng, L.; Wang, B.; Zhao, X.; Ponce, K.; Qian, Q.; Ye, G. Association Mapping of Ferrous, Zinc, and Aluminum Tolerance at the Seedling Stage in Indica Rice Using MAGIC Populations. Front. Plant Sci. 2017, 8, 1822. [Google Scholar] [CrossRef] [PubMed]
- Zhuang, J.Y.; Fan, Y.Y.; Rao, Z.M.; Wu, J.L.; Xia, Y.W.; Zheng, K.L. Analysis on Additive Effects and Additive-By-Additive Epistatic Effects of QTLs for Yield Traits in a Recombinant Inbred Line Population of Rice. Theor. Appl. Genet. 2002, 105, 1137–1145. [Google Scholar] [CrossRef] [PubMed]
- Ouyang, Y.; Zeng, F.; Zhuang, J.; Yu, S.; Zhu, L.; Jin, Q.; Zhang, G. Genetic Analysis of Genotype × Iron Nutrition Interaction on Coleoptile Elongation Rate in Rice (Oryza Sativa L.). Euphytica 2007, 156, 311–318. [Google Scholar] [CrossRef]
- Jahan, N.; Javed, M.A.; Khan, A.; Tabassum, B.; Agha, S.I.; Parveen, S.; Muzaffar, N. Multiple Interval Mapping of QTLs and Epistasis for Iron Toxicity Tolerance in Segregating Population of Indica Rice. Not. Bot. Horti Agrobot. Cluj-Napoca 2022, 50, 12773. [Google Scholar] [CrossRef]
- Stein, R.J.; Ricachenevsky, F.K.; Fett, J.P. Differential regulation of the two rice ferritin genes (OsFER1 and OsFER2). Plant Sci. 2009, 177, 563–569. [Google Scholar] [CrossRef]
- Li, L.; Ye, L.X.; Kong, Q.H.; Shou, H.X. A Vacuolar Membrane Ferric–chelate Reductase, OsFRO1, Alleviates Fe Toxicity in Rice (Oryza sativa L.). Front. Plant Sci. 2019, 10, 454806. [Google Scholar] [CrossRef] [PubMed]
- Matthus, E.; Wu, L.B.; Ueda, Y.; Höller, S.; Becker, M.; Frei, M. Loci, Genes, and Mechanisms Associated with Tolerance to Ferrous Iron Toxicity in Rice (Oryza Sativa L.). Theor. Appl. Genet. 2015, 128, 2085–2098. [Google Scholar] [CrossRef]
- Li, B.; Sun, L.; Huang, J.; Li, B.; Sun, L.; Huang, J.; Göschl, C.; Shi, W.; Chory, J.; Busch, W. GSNOR provides plant tolerance to iron toxicity via preventing iron-dependent nitrosative and oxidative cytotoxicity. Nat. Commun. 2019, 10, 3896. [Google Scholar] [CrossRef] [PubMed]
- Zhang, J.; Chen, K.; Pang, Y.L.; Naveed, S.A.; Zhao, X.Q.; Wang, X.Q.; Wang, Y.; Dingkuhn, M.; Pasuquin, J.; Li, Z.K.; et al. QTL Mapping and Candidate Gene Analysis of Ferrous Iron and Zinc Toxicity Tolerance at Seedling Stage in Rice by Genome–Wide Association Study. BMC Genom. 2017, 18, 828. [Google Scholar] [CrossRef]
- Diop, B.; Wang, D.R.; Drame, K.N.; Gracen, V.; Pangirayi, T.; Dzidzienyo, D.; Nartey, E.; Greenberg, A.J.; Saliou, D.; Danquah, E.Y.; et al. Bridging Old and New: Diversity and Evaluation of High Iron-Associated Stress Response of Rice Cultivated in West Africa. J. Exp. Bot. 2020, 71, 4188–4200. [Google Scholar] [CrossRef]
- Kaewcheenchai, R.; Vejchasarn, P.; Hanada, K.; Shirai, K.; Jantasuriyarat, C.; Juntawong, P. Genome–Wide Association Study of Local Thai Indica Rice Seedlings Exposed to Excessive Iron. Plants 2021, 10, 798. [Google Scholar] [CrossRef]
- Pawar, S.; Pandit, E.; Mohanty, I.C.; Saha, D.; Pradhan, S.K. Population Genetic Structure and Association Mapping for Iron Toxicity Tolerance in Rice. PLoS ONE 2021, 16, e0246232. [Google Scholar] [CrossRef]
- Theerawitaya, C.; Wanchana, S.; Ruanjaichon, V.; Tisaram, R.; Samphumphuang, T.; Sotesaritkul, T.; Cha-Um, S.; Toojinda, T. Determination of Traits Responding to Iron Toxicity Stress at Different Stages and Genome–Wide Association Analysis for Iron Toxicity Tolerance in Rice (Oryza Sativa L.). Front. Plant Sci. 2022, 13, 994560. [Google Scholar] [CrossRef] [PubMed]
- Wang, W.; Mauleon, R.; Hu, Z.Q.; Chebotarov, D.; Tai, S.S.; Wu, Z.C.; Li, M.; Zheng, T.Q.; Fuentes, R.R.; Zhang, F.; et al. Genomic Variation in 3,010 Diverse Accessions of Asian Cultivated Rice. Nature 2018, 557, 43–49. [Google Scholar] [CrossRef]
- Diédhiou, C.J.; Popova, O.V.; Dietz, K.J.; Golldack, D. The SNF1-Type Serine-Threonine Protein Kinase SAPK4 regulates Stress-Responsive Gene Expression in Rice. BMC Plant Biol. 2008, 8, 49. [Google Scholar] [CrossRef] [PubMed]
- Nagarajan, S.N.; Lenoir, C.; Grangeasse, C. Recent Advances in Bacterial Signaling by Serine/Threonine Protein Kinases. Trends Microbiol. 2022, 30, 553–566. [Google Scholar] [CrossRef]
- Zhao, H.; Li, Z.X.; Wang, Y.Y.; Wang, J.Y.; Xiao, M.G.; Liu, H.; Quan, R.D.; Zhang, H.W.; Huang, R.F.; Zhu, L.; et al. Cellulose Synthase-like Protein OsCSLD4 Plays an Important Role in the Response of Rice to Salt Stress by Mediating Abscisic Acid Biosynthesis to Regulate Osmotic Stress Tolerance. Plant Biotechnol. J. 2021, 20, 468–484. [Google Scholar] [CrossRef]
- Do Amaral, M.N.; Arge, L.W.P.; Benitez, L.C.; Danielowski, R.; Silveira, S.F.D.S.; Farias, D.D.R.; de Oliveira, A.C.; da Maia, L.C.; Braga, E.J.B. Comparative Transcriptomics of Rice Plants under Cold, Iron, and Salt Stresses. Funct. Integr. Genom. 2016, 16, 567–579. [Google Scholar] [CrossRef]
- Pan, Y.H.; Chen, L.; Guo, H.F.; Feng, R.; Lou, Q.J.; Rehman, M.A.R.; Zhu, X.Y.; Qing, D.J.; Liang, H.F.; Gao, L.J.; et al. Systematic Analysis of NB-ARC Gene Family in Rice and Functional Characterization of GNP12. Front. Genet. 2022, 13, 887217. [Google Scholar] [CrossRef] [PubMed]
- Chen, W.W.; Cheng, Z.J.; Liu, L.L.; Wang, M.; You, X.M.; Wang, J.; Zhang, F.; Zhou, C.L.; Zhang, Z.; Zhang, H.; et al. Small Grain and Dwarf 2, Encoding an HD-Zip II Family Transcription Factor, Regulates Plant Development by Modulating Gibberellin Biosynthesis in Rice. Plant Sci. 2019, 288, 110208. [Google Scholar] [CrossRef] [PubMed]
- Chandra, S.; Kazmi, A.Z.; Ahmed, Z.; Roychowdhury, G.; Kumari, V.; Kumar, M.; Mukhopadhyay, K. Genome–Wide Identification and Characterization of NB-ARC Resistant Genes in Wheat (Triticum Aestivum L.) and Their Expression during Leaf Rust Infection. Plant Cell Rep. 2017, 36, 1097–1112. [Google Scholar] [CrossRef]
- Jacquemin, J.; Ammiraju, J.S.; Haberer, G.; Billheimer, D.D.; Yu, Y.; Liu, L.C.; Rivera, L.F.; Mayer, K.; Chen, M.; Wing, R.A. Fifteen Million Years of Evolution in the Oryza Genus Shows Extensive Gene Family Expansion. Mol. Plant 2014, 7, 642–656. [Google Scholar] [CrossRef]
- Wen, Z.F.; Yao, L.P.; Singer, S.D.; Muhammad, H.; Li, Z.; Wang, X.P. Constitutive Heterologous Overexpression of a TIR-NB-ARC-LRR Gene Encoding a Putative Disease Resistance Protein from Wild Chinese Vitis Pseudoreticulata in Arabidopsis and Tobacco Enhances Resistance to Phytopathogenic Fungi and Bacteria. Plant Physiol. Biochem. 2017, 112, 346–361. [Google Scholar] [CrossRef]
- Nath, K.; Poudyal, R.S.; Eom, J.S.; Park, Y.S.; Zulfugarov, I.S.; Mishra, S.R.; Tovuu, A.; Ryoo, N.; Yoon, H.S.; Nam, H.G.; et al. Loss-Of-Function of OsSTN8 Suppresses the Photosystem II Core Protein Phosphorylation and Interferes with the Photosystem II Repair Mechanism in Rice (Oryza Sativa L). Plant J. 2013, 76, 675–686. [Google Scholar] [CrossRef]
- Wang, L.L.; Yu, C.C.; Chen, C.; He, C.L.; Zhu, Y.G.; Huang, W.C. Identification of Rice Di19 Family Reveals OsDi19-4 Involved in Drought Resistance. Plant Cell Rep. 2014, 33, 2047–2062. [Google Scholar] [CrossRef] [PubMed]
- Gratz, R.; von der Mark, C.; Ivanov, R.; Brumbarova, T. Fe Acquisition at the Crossroad of Calcium and Reactive Oxygen Species Signaling. Curr. Opin. Plant Biol. 2021, 63, 102048. [Google Scholar] [CrossRef] [PubMed]
- Shacklock, P.S.; Read, N.D.; Trewavas, A.J. Cytosolic Free Calcium Mediates Red Light-Induced Photomorphogenesis. Nature 1992, 358, 753–755. [Google Scholar] [CrossRef]
- Taylor, A.R.; Manison, N.F.H.; Fernandez, C.; Wood, J.; Brownlee, C. Spatial Organization of Calcium Signaling Involved in Cell Volume Control in the Fucus Rhizoid. Plant Cell 1996, 8, 2015–2031. [Google Scholar] [CrossRef] [PubMed]
- Zeng, H.Q.; Zhu, Q.Q.; Yuan, P.G.; Yan, Y.; Yi, K.K.; Du, L.Q. Calmodulin and Calmodulin-like Protein-Mediated Plant Responses to Biotic Stresses. Plant Cell Environ. 2023, 46, 3680–3703. [Google Scholar] [CrossRef]
- Sun, Q.R.; Zhai, L.M.; Zhao, D.R.; Gao, M.; Wu, Y.; Wu, T.; Zhang, X.Z.; Xu, X.F.; Han, Z.H.; Wang, Y. Kinase MxMPK4-1 and Calmodulin-Binding Protein MxIQM3 Enhance Apple Root Acidification during Fe Deficiency. Plant Physiol. 2022, 191, 1968–1984. [Google Scholar] [CrossRef] [PubMed]
- Li, B.; Sun, C.L.; Lin, X.Y.; Busch, W. The Emerging Role of GSNOR in Oxidative Stress Regulation. Trends Plant Sci. 2021, 26, 156–168. [Google Scholar] [CrossRef] [PubMed]
- Morales, M.; Munné-Bosch, S. Malondialdehyde: Facts and Artifacts. Plant Physiol. 2019, 180, 1246–1250. [Google Scholar] [CrossRef] [PubMed]
- Awasthi, J.P.; Saha, B.; Regon, P.; Sahoo, S.; Chowra, U.; Pradhan, A.; Roy, A.; Panda, S.K. Morpho-Physiological Analysis of Tolerance to Aluminum Toxicity in Rice Varieties of North East India. PLoS ONE 2017, 12, e0176357. [Google Scholar] [CrossRef]
- Turhadi, T.; Hamim, H.; Ghulamahdi, M.; Miftahudin, M. Iron Toxicity–Induced Physiological and Metabolite Profile Variations among Tolerant and Sensitive Rice Varieties. Plant Signal. Behav. 2019, 14, 1682829. [Google Scholar] [CrossRef]
- Regon, P.; Dey, S.; Rehman, M.; Pradhan, A.K.; Chowra, U.; Tanti, B.; Talukdar, A.D.; Panda, S.K. Transcriptomic Analysis Revealed Reactive Oxygen Species Scavenging Mechanisms Associated with Ferrous Iron Toxicity in Aromatic Keteki Joha Rice. Front. Plant Sci. 2022, 13, 798580. [Google Scholar] [CrossRef] [PubMed]
- Fang, W.C.; Wang, J.W.; Lin, C.C.; Kao, C.H. Iron induction of lipid peroxidation and effects on antioxidative enzyme activities in rice leaves. Plant Growth Regul. 2001, 35, 75–80. [Google Scholar] [CrossRef]
- Stein, R.J.; Duarte, G.L.; Spohr, M.G.; Lopes, S.I.G.; Fett, J.P. Distinct Physiological Responses of Two Rice Cultivars Subjected to Iron Toxicity under Field Conditions. Ann. Appl. Biol. 2009, 154, 269–277. [Google Scholar] [CrossRef]
- Kabir, A.H.; Begum, M.C.; Haque, A.; Amin, R.; Swaraz, A.M.; Haider, S.A.; Paul, N.K.; Hossain, M.M.; Mohammad, M.H. Genetic Variation in Fe Toxicity Tolerance Is Associated with the Regulation of Translocation and Chelation of Iron along with Antioxidant Defence in Shoots of Rice. Funct. Plant Biol. 2016, 43, 1070. [Google Scholar] [CrossRef] [PubMed]
- Siegel, B.Z. Plant Peroxidases? An Organismic Perspective. Plant Growth Regul. 1993, 12, 303–312. [Google Scholar] [CrossRef]
- Kawahara, Y.; de la Bastide, M.; Hamilton, J.P.; Kanamori, H.; McCombie, W.R.; Ouyang, S.; Schwartz, D.C.; Tanaka, T.; Wu, J.; Zhou, S.; et al. Improvement of the Oryza Sativa Nipponbare Reference Genome Using next Generation Sequence and Optical Map Data. Rice 2013, 6, 4. [Google Scholar] [CrossRef] [PubMed]
- Streck, E.A.; Aguiar, G.A.; Facchinello, P.H.K.; Perin, L.; Silva, P.U.; Júnior, A.M. Tolerance and phenotypic analysis of irrigated rice genotypes under iron toxicity. J. Exp. Agric. Int. 2019, 31, 1–11. [Google Scholar] [CrossRef]
- Yoshida, S. Routine Procedure for Growing Rice Plants in Culture Solution. In Laboratory Manual for Physiological Studies of Rice; Yoshida, S., Forno, D.A., Cock, J.H., Eds.; International Rice Research Institute: Los Baños, CA, USA, 1976; pp. 61–66. [Google Scholar]
- GB/T 14609–2008; Inspection of Grain and Oils. Determination of Copper, Iron, Manganese, Zinc, Calcium, Magnesium in Cereals and Derived Products by Atomic Absorption and Flame Spectrophotometry. National Standard of the People’s Republic of China: Beijing, China, 2018.
- Alexandrov, N.; Tai, S.S.; Wang, W.S.; Mansueto, L.; Palis, K.; Fuentes, R.R.; Ulat, V.J.; Chebotarov, D.; Zhang, G.Y.; Li, Z.K.; et al. SNP-Seek Database of SNPs Derived from 3000 Rice Genomes. Nucleic Acids Res. 2014, 43, 1023–1027. [Google Scholar] [CrossRef] [PubMed]
- Purcell, S.; Neale, B.; Todd-Brown, K.; Thomas, L.; Ferreira, M.A.R.; Bender, D.; Maller, J.; Sklar, P.; de Bakker, P.I.W.; Daly, M.J.; et al. PLINK: A Tool Set for Whole–Genome Association and Population–Based Linkage Analyses. Am. J. Human Genet. 2007, 81, 559–575. [Google Scholar] [CrossRef] [PubMed]
- Kang, H.M.; Sul, J.H.; Service, S.K.; Zaitlen, N.A.; Kong, S.Y.; Freimer, N.B.; Sabatti, C.; Eskin, E. Variance Component Model to Account for Sample Structure in Genome–Wide Association Studies. Nat. Genet. 2010, 42, 348–354. [Google Scholar] [CrossRef]
- Yang, J.; Lee, S.H.; Goddard, M.E.; Visscher, P.M. GCTA: A Tool for Genome–Wide Complex Trait Analysis. Am. J. Human Genet. 2011, 88, 76–82. [Google Scholar] [CrossRef] [PubMed]
- Li, M.X.; Yeung, J.M.Y.; Cherny, S.S.; Sham, P.C. Evaluating the Effective Numbers of Independent Tests and Significant P-Value Thresholds in Commercial Genotyping Arrays and Public Imputation Reference Datasets. Human Genet. 2011, 131, 747–756. [Google Scholar] [CrossRef] [PubMed]
- Turner, S.D. qqman: An R Package for Visualizing GWAS Results Using Q-Q and Manhattan Plots. J. Open Source Softw. 2018, 3, 731. [Google Scholar] [CrossRef]
- Shin, J.H.; Blay, S.; McNeney, B.; Graham, J. LDheatmap: AnRFunction for Graphical Display of Pairwise Linkage Disequilibria between Single Nucleotide Polymorphisms. J. Stat. Softw. 2006, 16, 1–19. [Google Scholar] [CrossRef]
- Yu, Y.M.; Zhang, H.; Long, Y.P.; Shu, Y.; Zhai, J.X. Plant Public RNA–Seq Database: A Comprehensive Online Database for Expression Analysis of ~45000 Plant Public RNA–Seq Libraries. Plant Biotechnol. J. 2022, 20, 806. [Google Scholar] [CrossRef] [PubMed]
- Liu, J.D.; Zhang, Y.R.; Zheng, Y.Q.; Zhu, Y.L.; Shi, Y.P.; Guan, Z.R.; Lang, K.; Shen, D.Y.; Huang, W.; Dou, D.L. PlantExp: A Platform for Exploration of Gene Expression and Alternative Splicing Based on Public Plant RNA–Seq Samples. Nucleic Acids Res. 2022, 51, 1483–1491. [Google Scholar] [CrossRef]
- Zhang, F.; Wang, C.C.; Li, M.; Cui, Y.R.; Shi, Y.Y.; Wu, Z.C.; Hu, Z.Q.; Wang, W.S.; Xu, J.L.; Li, Z.K. The Landscape of Gene-CDS-Haplotype Diversity in Rice: Properties, Population Organization, Footprints of Domestication and Breeding, and Implications for Genetic Improvement. Mol. Plant 2021, 14, 787–804. [Google Scholar] [CrossRef] [PubMed]
- Kim, J.H.; Lim, S.D.; Jang, C.S. Oryza sativa drought-, heat-, and salt-induced RING finger protein 1 (OsDHSRP1) negatively regulates abiotic stress−responsive gene expression. Plant Mol. Biol. 2020, 103, 235–252. [Google Scholar] [CrossRef]
- Zheng, K.Z.; Wang, L.L.; Zeng, L.J.; Xu, D.C.; Guo, Z.X.; Gao, X.Q.; Yang, D.L. The effect of RNA polymerase V on 24-nt siRNA accumulation depends on DNA methylation contexts and histone modifications in rice. Proc. Natl. Acad. Sci. USA 2021, 118, e2100709118. [Google Scholar] [CrossRef]
- Das, N.; Bhattacharya, S.; Bhattacharyya, S.; Maiti, M.K. Identification of alternatively spliced transcripts of rice phytochelatin synthase 2 gene OsPCS2 involved in mitigation of cadmium and arsenic stresses. Plant Mol. Biol. 2017, 94, 167c183. [Google Scholar] [CrossRef]
- Yang, Y.C.; Li, H.; Li, H.; Xu, Z.T.; Qin, R.Y.; Wu, W.G.; Wei, P.C.; Ding, Y.; Yang, J.B. SDF5 Encoding P450 Protein Is Required for Internode Elongation in Rice. Rice Sci. 2021, 28, 313–316. [Google Scholar] [CrossRef]





Disclaimer/Publisher’s Note: The statements, opinions and data contained in all publications are solely those of the individual author(s) and contributor(s) and not of MDPI and/or the editor(s). MDPI and/or the editor(s) disclaim responsibility for any injury to people or property resulting from any ideas, methods, instructions or products referred to in the content. |
© 2024 by the authors. Licensee MDPI, Basel, Switzerland. This article is an open access article distributed under the terms and conditions of the Creative Commons Attribution (CC BY) license (https://creativecommons.org/licenses/by/4.0/).
Share and Cite
Miao, S.; Lu, J.; Zhang, G.; Jiang, J.; Li, P.; Qian, Y.; Wang, W.; Xu, J.; Zhang, F.; Zhao, X. Candidate Genes and Favorable Haplotypes Associated with Iron Toxicity Tolerance in Rice. Int. J. Mol. Sci. 2024, 25, 6970. https://doi.org/10.3390/ijms25136970
Miao S, Lu J, Zhang G, Jiang J, Li P, Qian Y, Wang W, Xu J, Zhang F, Zhao X. Candidate Genes and Favorable Haplotypes Associated with Iron Toxicity Tolerance in Rice. International Journal of Molecular Sciences. 2024; 25(13):6970. https://doi.org/10.3390/ijms25136970
Chicago/Turabian StyleMiao, Siyu, Jingbing Lu, Guogen Zhang, Jing Jiang, Pingping Li, Yukang Qian, Wensheng Wang, Jianlong Xu, Fan Zhang, and Xiuqin Zhao. 2024. "Candidate Genes and Favorable Haplotypes Associated with Iron Toxicity Tolerance in Rice" International Journal of Molecular Sciences 25, no. 13: 6970. https://doi.org/10.3390/ijms25136970
APA StyleMiao, S., Lu, J., Zhang, G., Jiang, J., Li, P., Qian, Y., Wang, W., Xu, J., Zhang, F., & Zhao, X. (2024). Candidate Genes and Favorable Haplotypes Associated with Iron Toxicity Tolerance in Rice. International Journal of Molecular Sciences, 25(13), 6970. https://doi.org/10.3390/ijms25136970

