Genome-Wide Identification of CHYR Gene Family in Sophora alopecuroides and Functional Analysis of SaCHYR4 in Response to Abiotic Stress
Abstract
1. Introduction
2. Results
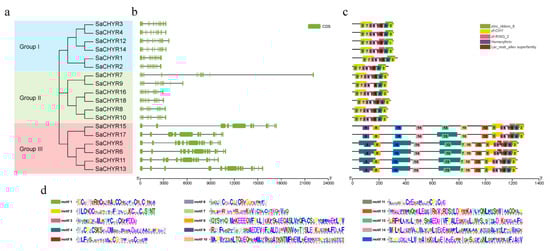
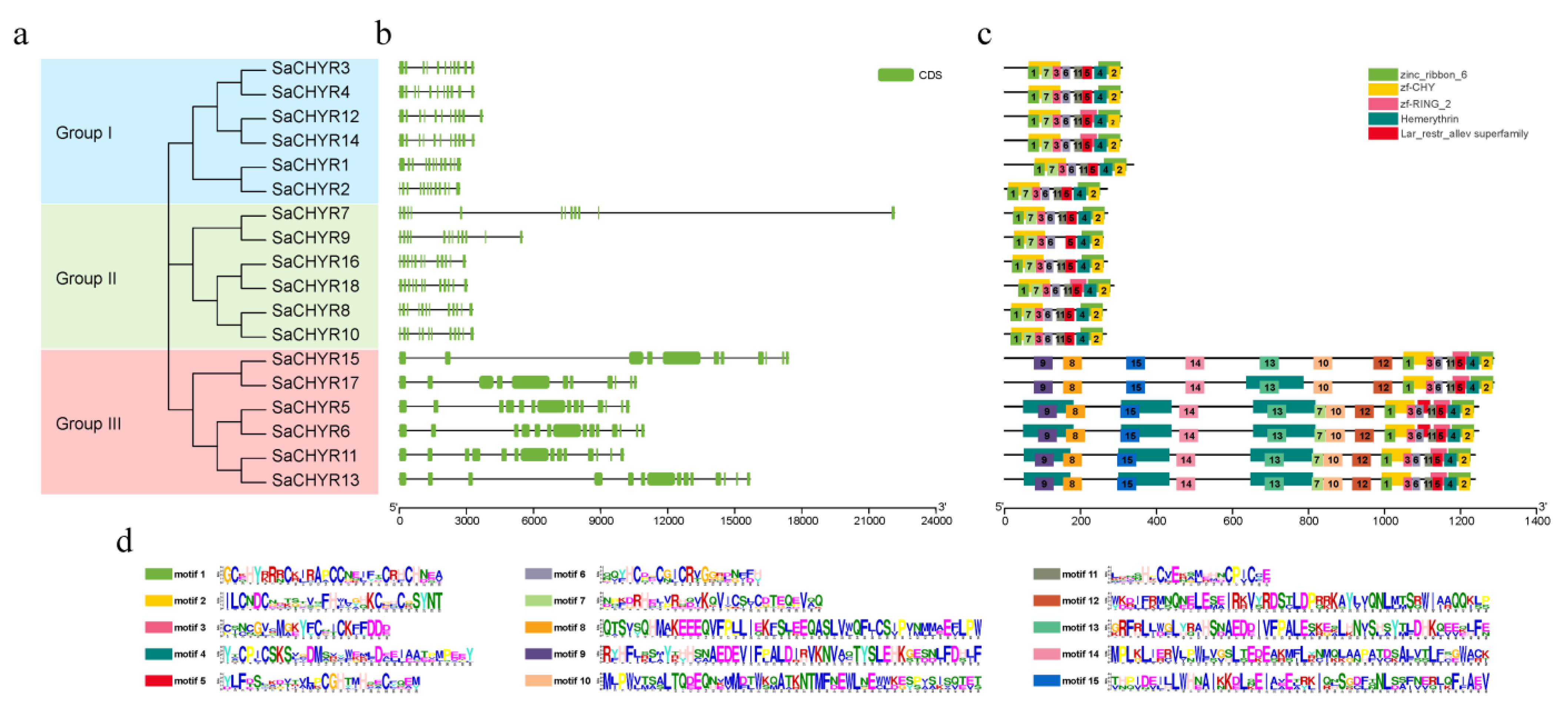
2.1. Identification and Classification of CHYR Genes in S. alopecuroides
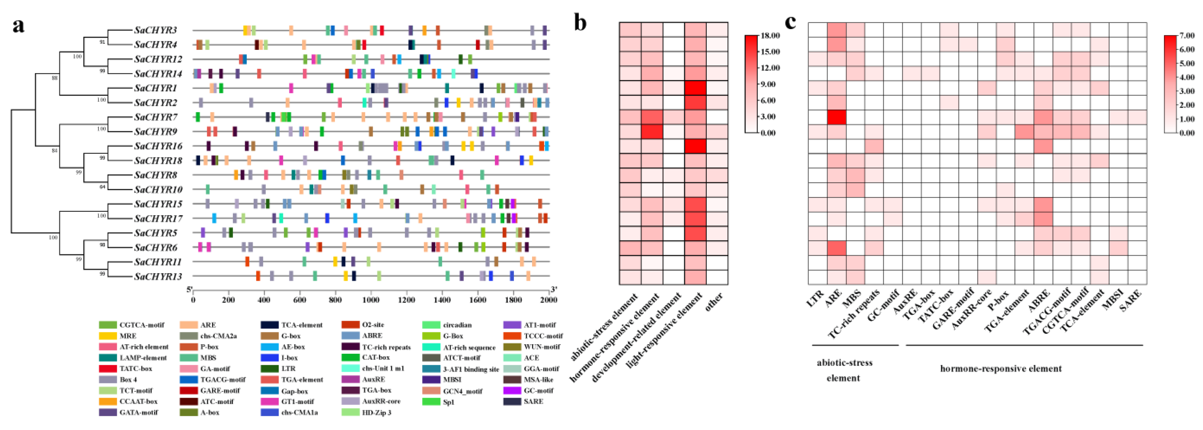
2.2. SaCHYR Gene Structure and Conserved Motif Analysis
2.3. Chromosomal Mapping of SaCHYR Genes in S. alopecuroides
2.4. Cis-Regulatory Element Analysis of SaCHYR Gene Promoters
2.5. Analysis of the 3D Structure of SaCHYR Proteins
2.6. Prediction of Proteins Interacting with S. alopecuroides CHYR
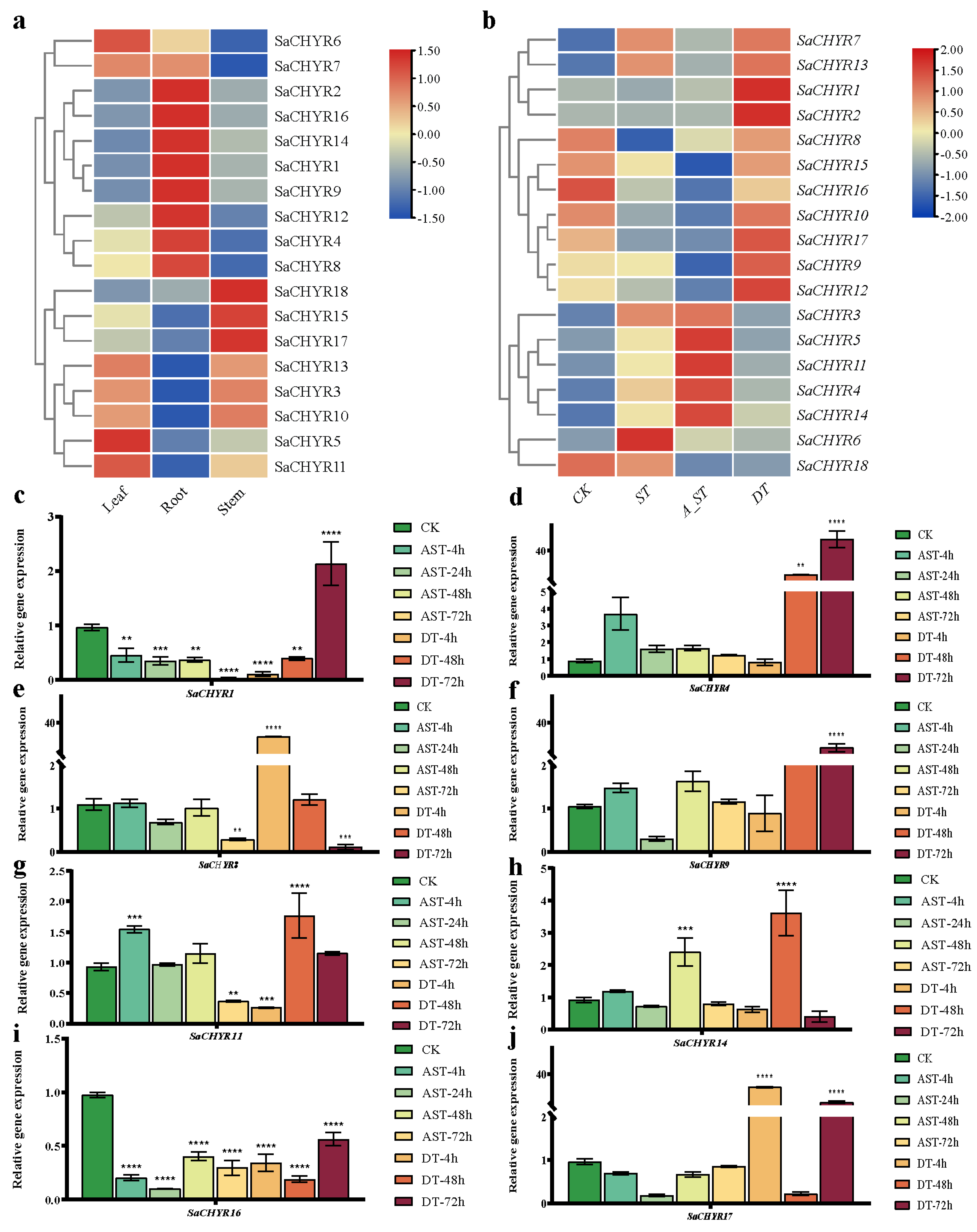
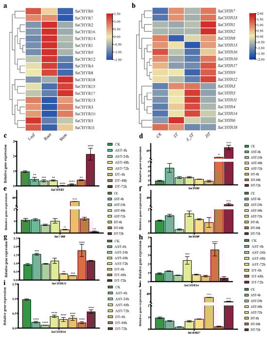
2.7. Expression Patterns of SaCHYR Genes Based on RNA-Seq Analysis
2.8. SaCHYR4 Overexpression Increased Alkaline Tolerance in A. thaliana
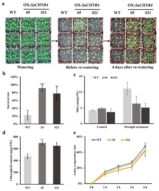
2.9. SaCHYR4 Overexpression Increased Drought Tolerance in A. thaliana
2.10. SaCHYR4 Overexpression Alters the Transcription Levels of Stress Response Genes
3. Discussion
4. Materials and Methods
4.1. Plant Materials
4.2. Transcriptome Sequencing and Analysis
4.3. Genome-Wide Identification of the CHYR Gene Family of S. alopecuroides
4.4. Multiple Sequence Alignments and Phylogenetic Tree Construction
4.5. Chromosomal Location, Gene Structure, Conserved Domain, and Cis-Regulatory Element Analyses
4.6. Homology Modeling of 3D SaCHYR Protein Structures
4.7. Construction of the Protein–Protein Interaction Network
4.8. Analysis of the Pattern of SaCHYR Family Gene Expression in Response to Abiotic Stress
4.9. Cloning of the SaCHYR4 Gene
4.10. Plasmid Construction and Genetic Transformation of A. thaliana
4.11. Functional Analysis of SaCHYR4 in A. thaliana
4.12. Statistical Analysis
5. Conclusions
Supplementary Materials
Author Contributions
Funding
Institutional Review Board Statement
Informed Consent Statement
Data Availability Statement
Conflicts of Interest
References
- Yan, F.; Zhu, Y.; Zhao, Y.; Wang, Y.; Li, J.; Wang, Q.; Liu, Y. De novo transcriptome sequencing and analysis of salt-, alkali-, and drought-responsive genes in Sophora alopecuroides. BMC Genom. 2020, 21, 423. [Google Scholar] [CrossRef]
- Zhang, F.; Qiu, F.; Zeng, J.; Xu, Z.; Tang, Y.; Zhao, T.; Gou, Y.; Su, F.; Wang, S.; Sun, X.; et al. Revealing evolution of tropane alkaloid biosynthesis by analyzing two genomes in the Solanaceae family. Nat. Commun. 2023, 14, 1446. [Google Scholar] [CrossRef]
- Au Atta-Ur-Rahman, C.; Choudhary, M.I.; Parvez, K.; Ahmed, A.; Akhtar, F.; Nur-e-Alam, M.; Hassan, N.M. Quinolizidine alkaloids from Sophora alopecuroides. J. Nat. Prod. 2000, 63, 190–192. [Google Scholar] [CrossRef]
- Huang, X.; Chu, G.M.; Wang, J.; Luo, H.H.; Yang, Z.N.; Sun, L.P.; Rong, W.; Wang, M. Integrated metabolomic and transcriptomic analysis of specialized metabolites and isoflavonoid biosynthesis in Sophora alopecuroides L. under different degrees of drought stress. Ind. Crops Prod. 2023, 197, 116595. [Google Scholar] [CrossRef]
- Wang, R.; Deng, X.; Gao, Q.; Wu, X.; Han, L.; Gao, X.; Zhao, S.; Chen, W.; Zhou, R.; Li, Z.; et al. Sophora alopecuroides L.: An ethnopharmacological, phytochemical, and pharmacological review. J. Ethnopharmacol. 2020, 248, 112172. [Google Scholar] [CrossRef]
- Zhu, Y.; Wang, Q.; Wang, Y.; Xu, Y.; Li, J.; Zhao, S.; Wang, D.; Ma, Z.; Yan, F.; Liu, Y. Combined transcriptomic and metabolomic analysis reveals the role of phenylpropanoid biosynthesis pathway in the salt tolerance process of Sophora alopecuroides. Int. J. Mol. Sci. 2021, 22, 2399. [Google Scholar] [CrossRef]
- Jia, B.; Wang, Y.; Zhang, D.; Li, W.; Cui, H.; Jin, J.; Cai, X.; Shen, Y.; Wu, S.; Guo, Y.; et al. Genome-wide identification, characterization and expression analysis of soybean CHYR gene family. Int. J. Mol. Sci. 2021, 22, 12192. [Google Scholar] [CrossRef]
- Cayrol, C.; Lacroix, C.; Mathe, C.; Ecochard, V.; Ceribelli, M.; Loreau, E.; Lazar, V.; Dessen, P.; Mantovani, R.; Aguilar, L.; et al. The THAP-zinc finger protein THAP1 regulates endothelial cell proliferation through modulation of pRB/E2F cell-cycle target genes. Blood 2007, 109, 584–594. [Google Scholar] [CrossRef]
- Lee, J.H.; Kim, W.T. Regulation of abiotic stress signal transduction by E3 ubiquitin ligases in Arabidopsis. Mol. Cells 2011, 31, 201–208. [Google Scholar] [CrossRef]
- Finn, R.D.; Bateman, A.; Clements, J.; Coggill, P.; Eberhardt, R.Y.; Eddy, S.R.; Heger, A.; Hetherington, K.; Holm, L.; Mistry, J.; et al. Pfam: The protein families database. Nucleic Acids Res. 2014, 42, D222–D230. [Google Scholar] [CrossRef]
- Ding, S.; Zhang, B.; Qin, F. Arabidopsis RZFP34/CHYR1, a ubiquitin E3 ligase, regulates stomatal movement and drought tolerance via SnRK2.6-mediated phosphorylation. Plant Cell 2015, 27, 3228–3244. [Google Scholar] [CrossRef]
- Hindt, M.N.; Akmakjian, G.Z.; Pivarski, K.L.; Punshon, T.; Baxter, I.; Salt, D.E.; Guerinot, M.L. BRUTUS and its paralogs, BTS LIKE1 and BTS LIKE2, encode important negative regulators of the iron deficiency response in Arabidopsis thaliana. Metallomics 2017, 9, 876–890. [Google Scholar] [CrossRef]
- Wirstam, M.; Lippard, S.J.; Friesner, R.A. Reversible dioxygen binding to hemerythrin. J. Am. Chem. Soc. 2003, 125, 3980–3987. [Google Scholar] [CrossRef]
- Selote, D.; Matthiadis, A.; Gillikin, J.W.; Sato, M.H.; Long, T.A. The E3 ligase BRUTUS facilitates degradation of VOZ1/2 transcription factors. Plant Cell Environ. 2018, 41, 2463–2474. [Google Scholar] [CrossRef]
- Chong, L.; Xu, R.; Huang, P.; Guo, P.; Zhu, M.; Du, H.; Sun, X.; Ku, L.; Zhu, J.K.; Zhu, Y. The tomato OST1-VOZ1 module regulates drought-mediated flowering. Plant Cell 2022, 34, 2001–2018. [Google Scholar] [CrossRef]
- Liu, H.; Yang, W.; Zhao, X.; Kang, G.; Li, N.; Xu, H. Genome-wide analysis and functional characterization of CHYR gene family associated with abiotic stress tolerance in bread wheat (Triticum aestivum L.). BMC Plant Biol. 2022, 22, 204. [Google Scholar] [CrossRef]
- Marino, D.; Froidure, S.; Canonne, J.; Ben Khaled, S.B.; Khafif, M.; Pouzet, C.; Jauneau, A.; Roby, D.; Rivas, S. Arabidopsis ubiquitin ligase MIEL1 mediates degradation of the transcription factor MYB30 weakening plant defence. Nat. Commun. 2013, 4, 1476. [Google Scholar] [CrossRef]
- Rodríguez-Celma, J.; Connorton, J.M.; Kruse, I.; Green, R.T.; Franceschetti, M.; Chen, Y.T.; Cui, Y.; Ling, H.Q.; Yeh, K.C.; Balk, J. Arabidopsis Brutus-LIKE E3 ligases negatively regulate iron uptake by targeting transcription factor FIT for recycling. Proc. Natl Acad. Sci. USA 2019, 116, 17584–17591. [Google Scholar] [CrossRef]
- Yu, F.F.; Xie, Q. Ubiquitination modification precisely modulates the ABA signaling pathway in plants. Yi Chuan = Hereditas 2017, 39, 692–706. [Google Scholar] [CrossRef]
- Yu, F.; Cao, X.; Liu, G.; Wang, Q.; Xia, R.; Zhang, X.; Xie, Q. ESCRT-I component VPS23A is targeted by E3 ubiquitin ligase XBAT35 for proteasome-mediated degradation in modulating ABA signaling. Mol. Plant. 2020, 13, 1556–1569. [Google Scholar] [CrossRef]
- Han, G.; Qiao, Z.; Li, Y.; Yang, Z.; Wang, C.; Zhang, Y.; Liu, L.; Wang, B. RING zinc finger proteins in plant abiotic stress tolerance. Front. Plant Sci. 2022, 13, 877011. [Google Scholar] [CrossRef]
- Liu, G.; Liang, J.; Lou, L.; Tian, M.; Zhang, X.; Liu, L.; Zhao, Q.; Xia, R.; Wu, Y.; Xie, Q.; et al. The deubiquitinases UBP12 and UBP13 integrate with the E3 ubiquitin ligase XBAT35.2 to modulate VPS23A stability in ABA signaling. Sci. Adv. 2022, 8, eabl5765. [Google Scholar] [CrossRef]
- Li, Q.; Serio, R.J.; Schofield, A.; Liu, H.; Rasmussen, S.R.; Hofius, D.; Stone, S.L. Arabidopsis RING-type E3 ubiquitin ligase XBAT35.2 promotes proteasome-dependent degradation of ACD11 to attenuate abiotic stress tolerance. Plant J. 2020, 104, 1712–1723. [Google Scholar] [CrossRef]
- Pan, W.; Lin, B.; Yang, X.; Liu, L.; Xia, R.; Li, J.; Wu, Y.; Xie, Q. The UBC27-AIRP3 ubiquitination complex modulates ABA signaling by promoting the degradation of ABI1 in Arabidopsis. Proc. Natl Acad. Sci. USA 2020, 117, 27694–27702. [Google Scholar] [CrossRef]
- Lim, C.W.; Baek, W.; Lee, S.C. The pepper RING-Type E3 ligase CaAIRF1 regulates ABA and drought signaling via CaADIP1 protein phosphatase degradation. Plant Physiol. 2017, 173, 2323–2339. [Google Scholar] [CrossRef]
- Baek, W.; Lim, C.W.; Lee, S.C. Functional analysis of the pepper protein phosphatase, CaAIPP1, and its interacting partner CaAIRF1: Modulation of ABA signalling and the drought stress response. Plant Cell Environ. 2017, 40, 2359–2368. [Google Scholar] [CrossRef]
- Liu, J.; Zhang, C.; Wei, C.; Liu, X.; Wang, M.; Yu, F.; Xie, Q.; Tu, J. The ring finger ubiquitin E3 ligase OsHTAS enhances heat tolerance by promoting H2O2-induced stomatal closure in rice. Plant Physiol. 2016, 170, 429–443. [Google Scholar] [CrossRef]
- Hsu, K.H.; Liu, C.C.; Wu, S.J.; Kuo, Y.Y.; Lu, C.A.; Wu, C.R.; Lian, P.J.; Hong, C.Y.; Ke, Y.T.; Huang, J.H.; et al. Expression of a gene encoding a rice RING zinc-finger protein, OsRZFP34, enhances stomata opening. Plant Mol. Biol. 2014, 86, 125–137. [Google Scholar] [CrossRef]
- He, F.; Wang, H.L.; Li, H.G.; Su, Y.; Li, S.; Yang, Y.; Feng, C.H.; Yin, W.; Xia, X. PeCHYR1, a ubiquitin E3 ligase from Populus euphratica, enhances drought tolerance via ABA-induced stomatal closure by ROS production in Populus. Plant Biotechnol. J. 2018, 16, 1514–1528. [Google Scholar] [CrossRef]
- Chen, S.; Xu, K.; Kong, D.; Wu, L.; Chen, Q.; Ma, X.; Ma, S.; Li, T.; Xie, Q.; Liu, H.; et al. Ubiquitin ligase OsRINGzf1 regulates drought resistance by controlling the turnover of OsPIP2;1. Plant Biotechnol. J. 2022, 20, 1743–1755. [Google Scholar] [CrossRef]
- Liu, H.; Liu, B.; Lou, S.; Bi, H.; Tang, H.; Tong, S.; Song, Y.; Chen, N.; Zhang, H.; Jiang, Y.; et al. CHYR1 ubiquitinates the phosphorylated WRKY70 for degradation to balance immunity in Arabidopsis thaliana. New Phytol. 2021, 230, 1095–1109. [Google Scholar] [CrossRef]
- Liu, B.; Jiang, Y.; Tang, H.; Tong, S.; Lou, S.; Shao, C.; Zhang, J.; Song, Y.; Chen, N.; Bi, H.; et al. The ubiquitin E3 ligase SR1 modulates the submergence response by degrading phosphorylated WRKY33 in Arabidopsis. Plant Cell. 2021, 33, 1771–1789. [Google Scholar] [CrossRef]
- Nie, K.; Zhao, H.; Wang, X.; Niu, Y.; Zhou, H.; Zheng, Y. The MIEL1-ABI5/MYB30 regulatory module fine tunes abscisic acid signaling during seed germination. J. Integr. Plant Biol. 2022, 64, 930–941. [Google Scholar] [CrossRef]
- Chen, P.; Zhi, F.; Li, X.; Shen, W.; Yan, M.; He, J.; Bao, C.; Fan, T.; Zhou, S.; Ma, F.; et al. Zinc-finger protein MdBBX7/MdCOL9, a target of MdMIEL1 E3 ligase, confers drought tolerance in apple. Plant Physiol. 2022, 188, 540–559. [Google Scholar] [CrossRef]
- An, J.P.; Zhang, C.L.; Li, H.L.; Wang, G.L.; You, C.X. Apple SINA E3 ligase MdSINA3 negatively mediates JA-triggered leaf senescence by ubiquitinating and degrading the MdBBX37 protein. Plant J. 2022, 111, 457–472. [Google Scholar] [CrossRef]
- Rio, D.C.; Ares, M., Jr.; Hannon, G.J.; Nilsen, T.W. Purification of RNA using Trizol (TRI reagent). Cold Spring Harb. Protoc. 2010, 2010, pdb.prot5439. [Google Scholar] [CrossRef]
- Pertea, M.; Kim, D.; Pertea, G.M.; Leek, J.T.; Salzberg, S.L. Transcript-level expression analysis of RNA-seq experiments with HISAT, StringTie and Ballgown. Nat. Protoc. 2016, 11, 1650–1667. [Google Scholar] [CrossRef]
- Potter, S.C.; Luciani, A.; Eddy, S.R.; Park, Y.; Lopez, R.; Finn, R.D. HMMER web server: 2018 update. Nucleic Acids Res. 2018, 46, W200–W204. [Google Scholar] [CrossRef]
- Kumar, S.; Stecher, G.; Li, M.; Knyaz, C.; Tamura, K. MEGA X: Molecular evolutionary genetics analysis across computing platforms. Mol. Biol. Evol. 2018, 35, 1547–1549. [Google Scholar] [CrossRef]
- Subramanian, B.; Gao, S.; Lercher, M.J.; Hu, S.; Chen, W.H. Evolview v3: A webserver for visualization, annotation, and management of phylogenetic trees. Nucleic Acids Res. 2019, 47, W270–W275. [Google Scholar] [CrossRef]
- Chen, C.; Chen, H.; Zhang, Y.; Thomas, H.R.; Frank, M.H.; He, Y.; Xia, R. TBtools: An integrative toolkit developed for interactive analyses of big biological data. Mol. Plant. 2020, 13, 1194–1202. [Google Scholar] [CrossRef]
- Bailey, T.L.; Boden, M.; Buske, F.A.; Frith, M.; Grant, C.E.; Clementi, L.; Ren, J.; Li, W.W.; Noble, W.S. MEME SUITE: Tools for motif discovery and searching. Nucleic Acids Res. 2009, 37, W202–W208. [Google Scholar] [CrossRef] [PubMed]
- Zhu, Y.; Wang, Q.; Guo, W.; Gao, Z.; Wang, Y.; Xu, Y.; Liu, Y.; Ma, Z.; Yan, F.; Li, J. Screening and identification of salt-tolerance genes in Sophora alopecuroides and functional verification of SaAQP. Planta 2021, 254, 77. [Google Scholar] [CrossRef] [PubMed]










| No. | Gene | Gene ID | Subgroup | CDS Length (bp) | Protein Size (aa) | Molecular Weight (kDa) | pI | Predicted Localization |
|---|---|---|---|---|---|---|---|---|
| 1 | SaCHYR1 | Sa01G051120 | Clade Ⅰ | 1020 | 339 | 39.06 | 7.83 | Nucleus |
| 2 | SaCHYR2 | Sa02G109750 | Clade Ⅰ | 813 | 270 | 31.14 | 6.94 | Chloroplast |
| 3 | SaCHYR3 | Sa05G228980 | Clade Ⅰ | 930 | 309 | 35.76 | 6.58 | Chloroplast |
| 4 | SaCHYR4 | Sa06G275940 | Clade Ⅰ | 930 | 309 | 35.69 | 6.41 | Chloroplast |
| 5 | SaCHYR5 | Sa07G314120 | Clade III | 3744 | 1247 | 140.60 | 5.52 | Nucleus |
| 6 | SaCHYR6 | Sa08G372170 | Clade III | 3744 | 1247 | 140.84 | 5.63 | Nucleus |
| 7 | SaCHYR7 | Sa09G431320 | Clade II | 816 | 271 | 31.15 | 6.10 | Nucleus |
| 8 | SaCHYR8 | Sa09G459760 | Clade II | 804 | 267 | 30.99 | 6.85 | Chloroplast |
| 9 | SaCHYR9 | Sa10G477850 | Clade II | 780 | 259 | 29.58 | 5.85 | Nucleus |
| 10 | SaCHYR10 | Sa10G510660 | Clade II | 804 | 267 | 31.13 | 6.87 | Chloroplast |
| 11 | SaCHYR11 | Sa11G521360 | Clade III | 3717 | 1238 | 139.64 | 5.67 | Nucleus |
| 12 | SaCHYR12 | Sa11G534300 | Clade Ⅰ | 927 | 308 | 35.46 | 6.89 | Chloroplast |
| 13 | SaCHYR13 | Sa12G563780 | Clade III | 3717 | 1238 | 139.69 | 5.67 | Nucleus |
| 14 | SaCHYR14 | Sa12G576360 | Clade Ⅰ | 927 | 308 | 35.42 | 6.81 | Extracellular |
| 15 | SaCHYR15 | Sa13G635820 | Clade III | 3864 | 1287 | 148.22 | 6.02 | Chloroplast |
| 16 | SaCHYR16 | Sa13G645440 | Clade II | 813 | 270 | 31.60 | 6.71 | Chloroplast |
| 17 | SaCHYR17 | Sa14G680390 | Clade III | 3864 | 1287 | 148.56 | 6.01 | Chloroplast |
| 18 | SaCHYR18 | Sa14G691080 | Clade II | 864 | 287 | 33.46 | 6.90 | Chloroplast |
Disclaimer/Publisher’s Note: The statements, opinions and data contained in all publications are solely those of the individual author(s) and contributor(s) and not of MDPI and/or the editor(s). MDPI and/or the editor(s) disclaim responsibility for any injury to people or property resulting from any ideas, methods, instructions or products referred to in the content. |
© 2024 by the authors. Licensee MDPI, Basel, Switzerland. This article is an open access article distributed under the terms and conditions of the Creative Commons Attribution (CC BY) license (https://creativecommons.org/licenses/by/4.0/).
Share and Cite
Zhu, Y.; Wang, Y.; Ma, Z.; Wang, D.; Yan, F.; Liu, Y.; Li, J.; Yang, X.; Gao, Z.; Liu, X.; et al. Genome-Wide Identification of CHYR Gene Family in Sophora alopecuroides and Functional Analysis of SaCHYR4 in Response to Abiotic Stress. Int. J. Mol. Sci. 2024, 25, 6173. https://doi.org/10.3390/ijms25116173
Zhu Y, Wang Y, Ma Z, Wang D, Yan F, Liu Y, Li J, Yang X, Gao Z, Liu X, et al. Genome-Wide Identification of CHYR Gene Family in Sophora alopecuroides and Functional Analysis of SaCHYR4 in Response to Abiotic Stress. International Journal of Molecular Sciences. 2024; 25(11):6173. https://doi.org/10.3390/ijms25116173
Chicago/Turabian StyleZhu, Youcheng, Ying Wang, Zhipeng Ma, Di Wang, Fan Yan, Yajing Liu, Jingwen Li, Xuguang Yang, Ziwei Gao, Xu Liu, and et al. 2024. "Genome-Wide Identification of CHYR Gene Family in Sophora alopecuroides and Functional Analysis of SaCHYR4 in Response to Abiotic Stress" International Journal of Molecular Sciences 25, no. 11: 6173. https://doi.org/10.3390/ijms25116173
APA StyleZhu, Y., Wang, Y., Ma, Z., Wang, D., Yan, F., Liu, Y., Li, J., Yang, X., Gao, Z., Liu, X., Wang, L., & Wang, Q. (2024). Genome-Wide Identification of CHYR Gene Family in Sophora alopecuroides and Functional Analysis of SaCHYR4 in Response to Abiotic Stress. International Journal of Molecular Sciences, 25(11), 6173. https://doi.org/10.3390/ijms25116173

