Extrusion of Neutrophil Extracellular Traps (NETs) Negatively Impacts Canine Sperm Functions: Implications in Reproductive Failure
Abstract
1. Introduction
2. Results
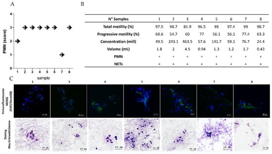
2.1. Visualization of NETs Induced by Dog Sperm Using Immunofluorescence and Optical Microscopy
2.2. Visualization of the Different NET Phenotypes
2.3. Quantification of NETotic Cells
2.4. Effect of MPO on Dog Sperm
2.5. Effect of Cathepsin G (Cat G) on Dog Sperm
2.6. Effect of H2A on Dog Sperm
2.7. Effect of NE on Dog Sperm
2.8. Effect of Cathelicidin (LL-37) on Dog Sperm
3. Discussion
4. Materials and Methods
4.1. Sample Acquisition and Ethical Declarations
4.2. Place of Study
4.3. Reagents
4.4. Sperm Motility
4.5. Isolation of Canine PMNs
4.6. May–Grünwald Giemsa Stain to Visualize PMNs
4.7. PMNs Count by Microscopic Field Analysis of Seminal Smears
4.8. Analysis of NETotic Cells by Nuclear Area Expansion (NAE)
4.9. Immunofluorescence for Neutrophil Elastase (NE) Detection
4.10. Exposure of Dog Sperm to Different NET Components
4.11. Sperm Membrane Integrity
4.12. Sperm Acrosome Integrity
4.13. Flow Cytometry
4.14. Statistical Analysis
5. Conclusions
Author Contributions
Funding
Institutional Review Board Statement
Informed Consent Statement
Data Availability Statement
Acknowledgments
Conflicts of Interest
References
- Fontbonne, A. Infertility in Male Dogs. Mod. Vet. Pract. 2011, 58, 1038–1039. [Google Scholar]
- Johnston, S.D.; Kustritz, M.V.; Olson, P.S. Canine and Feline Theriogenology; Saunders: Philadelphia, PA, USA; London, UK, 2001; Volume I. [Google Scholar]
- Memon, M.A. Common Causes of Male Dog Infertility. Theriogenology 2007, 68, 322–328. [Google Scholar] [CrossRef]
- Domosławska, A.; Zdunczyk, S. Clinical and Spermatological Findings in Male Dogs with Acquired Infertility: A Retrospective Analysis. Andrologia 2020, 52, 3–9. [Google Scholar] [CrossRef] [PubMed]
- Domoslawska, A.; Zdunczyk, S.; Franczyk, M.; Kankofer, M.; Janowski, T. Total Antioxidant Capacity and Protein Peroxidation Intensity in Seminal Plasma of Infertile and Fertile Dogs. Reprod. Domest. Anim. 2019, 54, 252–257. [Google Scholar] [CrossRef] [PubMed]
- Allen, W.E.; Renton, J.P. Infertility in the Dog and Bitch. Br. Vet. J. 1982, 138, 185–198. [Google Scholar] [CrossRef] [PubMed]
- Grundy, S.A.; Feldman, E.; Davidson, A. Evaluation of Infertility in the Bitch. Clin. Tech. Small Anim. Pract. 2002, 17, 108–115. [Google Scholar] [CrossRef] [PubMed]
- Brinkmann, V.; Zychlinsky, A. Neutrophil Extracellular Traps: Is Immunity the Second Function of Chromatin? J. Cell Biol. 2012, 198, 773–783. [Google Scholar] [CrossRef]
- Brinkmann, V.; Reichard, U.; Goosmann, C.; Fauler, B.; Uhlemann, Y.; Weiss, D.S.; Weinrauch, Y.; Zychlinsky, A. Neutrophil Extracellular Traps Kill Bacteria. Science 2004, 303, 1532–1535. [Google Scholar] [CrossRef]
- Papayannopoulos, V.; Zychlinsky, A. NETs: A New Strategy for Using Old Weapons. Trends Immunol. 2009, 30, 513–521. [Google Scholar] [CrossRef]
- Brinkmann, V.; Zychlinsky, A. Beneficial Suicide: Why Neutrophils Die to Make NETs. Nat. Rev. Microbiol. 2007, 5, 577–582. [Google Scholar] [CrossRef]
- Fuchs, T.A.; Abed, U.; Goosmann, C.; Hurwitz, R.; Schulze, I.; Wahn, V.; Weinrauch, Y.; Brinkmann, V.; Zychlinsky, A. Novel Cell Death Program Leads to Neutrophil Extracellular Traps. J. Cell Biol. 2007, 176, 231–241. [Google Scholar] [CrossRef]
- England, G.C.W.; Rijsselaere, T.; Campbell, A.; Moxon, R.; Freeman, S.L. Normal and Abnormal Response to Sperm Deposition in Female Dogs: A Review and New Hypotheses for Endometritis. Theriogenology 2021, 159, 176–183. [Google Scholar] [CrossRef] [PubMed]
- Groppetti, D.; Pecile, A.; Barbero, C.; Martino, P.A. Vaginal Bacterial Flora and Cytology in Proestrous Bitches: Role on Fertility. Theriogenology 2012, 77, 1549–1556. [Google Scholar] [CrossRef] [PubMed]
- Katila, T. Post-Mating Inflammatory Responses of the Uterus. Reprod. Domest. Anim. 2012, 47, 31–41. [Google Scholar] [CrossRef] [PubMed]
- Sasaki, S.; Nagata, K.; Kobayashi, Y. Regulation of the Estrous Cycle by Neutrophil Infiltration into the Vagina. Biochem. Biophys. Res. Commun. 2009, 382, 35–40. [Google Scholar] [CrossRef] [PubMed]
- Kunkitti, P.; Srisuwatanasagul, S.; Chatdarong, K. Distribution of Estrogen Receptor Alpha and Progesterone Receptor, and Leukocyte Infiltration in the Cervix of Cyclic Bitches and Those with Pyometra. Theriogenology 2011, 75, 979–987. [Google Scholar] [CrossRef] [PubMed]
- Fichtner, T.; Kotarski, F.; Gärtner, U.; Conejeros, I.; Hermosilla, C.; Wrenzycki, C.; Taubert, A. Bovine Sperm Samples Induce Different NET Phenotypes in a NADPH Oxidase-, PAD4-, and Ca-Dependent Process. Biol. Reprod. 2020, 102, 902–914. [Google Scholar] [CrossRef]
- Wei, Z.; Yu, T.; Wang, J.; Wang, C.; Liu, X.; Han, Z.; Zhang, X.; Zhang, Y.; Ouyang, H.; Yang, Z. Swine Sperm Induces Neutrophil Extracellular Traps That Entangle Sperm and Embryos. Reproduction 2020, 160, 217–225. [Google Scholar] [CrossRef]
- Zambrano, F.; Schulz, M.; Pilatz, A.; Wagenlehner, F.; Schuppe, H.-C.; Conejeros, I.; Uribe, P.; Taubert, A.; Sánchez, R.; Hermosilla, C. Increase of Leucocyte-Derived Extracellular Traps (ETs) in Semen Samples from Human Acute Epididymitis Patients—A Pilot Study. J. Assist. Reprod. Genet. 2020, 37, 2223–2231. [Google Scholar] [CrossRef]
- Thomas, G.M.; Carbo, C.; Curtis, B.R.; Martinod, K.; Mazo, I.B.; Schatzberg, D.; Cifuni, S.M.; Fuchs, T.A.; Von Andrian, U.H.; Hartwig, J.H.; et al. Extracellular DNA Traps Are Associated with the Pathogenesis of TRALI in Humans and Mice. Blood 2012, 119, 6335–6343. [Google Scholar] [CrossRef]
- Alaygut, D.; Ozturk, I.; Ulu, S.; Gungor, O. NETosis and Kidney Disease: What Do We Know? Int. Urol. Nephrol. 2023, 55, 1985–1994. [Google Scholar] [CrossRef] [PubMed]
- Von Köckritz-Blickwede, M.; Nizet, V. Innate Immunity Turned Inside-out: Antimicrobial Defense by Phagocyte Extracellular Traps. J. Mol. Med. 2009, 87, 775–783. [Google Scholar] [CrossRef] [PubMed]
- Jeffery, U.; Kimura, K.; Gray, R.; Lueth, P.; Bellaire, B.; LeVine, D. Dogs Cast NETs Too: Canine Neutrophil Extracellular Traps in Health and Immune-Mediated Hemolytic Anemia. Vet. Immunol. Immunopathol. 2015, 168, 262–268. [Google Scholar] [CrossRef] [PubMed]
- Kaplan, M.J.; Radic, M. Neutrophil Extracellular Traps: Double-Edged Swords of Innate Immunity. J. Immunol. 2012, 189, 2689–2695. [Google Scholar] [CrossRef] [PubMed]
- Domínguez-Díaz, C.; Varela-Trinidad, G.U.; Muñoz-Sánchez, G.; Solórzano-Castanedo, K.; Avila-Arrezola, K.E.; Iñiguez-Gutiérrez, L.; Delgado-Rizo, V.; Fafutis-Morris, M. To Trap a Pathogen: Neutrophil Extracellular Traps and Their Role in Mucosal Epithelial and Skin Diseases. Cells 2021, 10, 1469. [Google Scholar] [CrossRef]
- Wrenzycki, C. Interaction of Sperm Cells with the Female Reproductive Tract in Cattle: Focus on Neutrophil Extracellular Trap Formation. Anim. Reprod. Sci. 2022, 246, 107056. [Google Scholar] [CrossRef]
- Alghamdi, A.S.; Foster, D.N.; Troedsson, M.H.T. Equine Seminal Plasma Reduces Sperm Binding to Polymorphonuclear Neurophils (PMN’s) and Improves the Fertility of Fresh Semen Inseminated into Inflamed Uteri. Reproduction 2004, 127, 593–600. [Google Scholar] [CrossRef]
- Mann, T.; Lutwak-Mann, C. Biochemistry of Seminal Plasma and Male Accessory Fluids; Application to Andrological Problems. In Male Reproductive Function and Semen; Springer: New York, NY, USA, 1981; pp. 269–336. [Google Scholar] [CrossRef]
- Grob, D.; Conejeros, I.; López-Osorio, S.; Velásquez, Z.D.; Segeritz, L.; Gärtner, U.; Schaper, R.; Hermosilla, C.; Taubert, A. Canine Angiostrongylus Vasorum-Induced Early Innate Immune Reactions Based on Nets Formation and Canine Vascular Endothelial Cell Activation In Vitro. Biology 2021, 10, 427. [Google Scholar] [CrossRef]
- Alghamdi, A.S.; Foster, D.N. Seminal DNase Frees Spermatozoa Entangled in Neutrophil Extracellular Traps. Biol. Reprod. 2005, 73, 1174–1181. [Google Scholar] [CrossRef]
- Moya, C.; Rivera-Concha, R.; Pezo, F.; Uribe, P.; Schulz, M.; Sánchez, R.; Hermosilla, C.; Taubert, A.; Gärtner, U.; Zambrano, F. Adverse Effects of Single Neutrophil Extracellular Trap-Derived Components on Bovine Sperm Function. Animals 2022, 12, 1308. [Google Scholar] [CrossRef]
- Rivera-Concha, R.; Moya, C.; León, M.; Uribe, P.; Schulz, M.; Prado, A.; Taubert, A.; Hermosilla, C.; Sánchez, R.; Zambrano, F. Effect of Different Sperm Populations on Neutrophils Extracellular Traps (NETs) Formation in Cattle. Res. Vet. Sci. 2023, 164, 105028. [Google Scholar] [CrossRef] [PubMed]
- Demattio, L.; Conejeros, I.; Grob, D.; Gärtner, U.; Taubert, A.; Hermosilla, C.; Wehrend, A. Neospora Caninum-Induced NETosis in Canine Colostral Polymorphonuclear Neutrophils. J. Reprod. Immunol. 2022, 154, 103749. [Google Scholar] [CrossRef] [PubMed]
- Rebordão, M.R.; Alexandre-Pires, G.; Carreira, M.; Adriano, L.; Carneiro, C.; Nunes, T.; Mateus, L.; Ferreira-Dias, G. Bacteria Causing Pyometra in Bitch and Queen Induce Neutrophil Extracellular Traps. Vet. Immunol. Immunopathol. 2017, 192, 8–12. [Google Scholar] [CrossRef] [PubMed]
- Keshari, R.S.; Jyoti, A.; Kumar, S.; Dubey, M.; Verma, A.; Srinag, B.S.; Krishnamurthy, H.; Barthwal, M.K.; Dikshit, M. Neutrophil Extracellular Traps Contain Mitochondrial as Well as Nuclear DNA and Exhibit Inflammatory Potential. Cytom. Part A 2012, 81A, 238–247. [Google Scholar] [CrossRef] [PubMed]
- Liang, C.; Lian, N.; Li, M. The Emerging Role of Neutrophil Extracellular Traps in Fungal Infection. Front. Cell. Infect. Microbiol. 2022, 12, 900895. [Google Scholar] [CrossRef]
- Rizo-Téllez, S.A.; Sekheri, M.; Filep, J.G. Myeloperoxidase: Regulation of Neutrophil Function and Target for Therapy. Antioxidants 2022, 11, 2302. [Google Scholar] [CrossRef] [PubMed]
- Mangrolia, U.; Osborne, J.W. Probiotics in Counteracting the Role of Neutrophils in Cancer Metastasis. Vaccines 2021, 9, 1306. [Google Scholar] [CrossRef]
- Kirchner, T.; Mller, S.; Klinger, M.; Solbach, W.; Laskay, T.; Behnen, M. The Impact of Various Reactive Oxygen Species on the Formation of Neutrophil Extracellular Traps. Mediators Inflamm. 2012, 2012, 849136. [Google Scholar] [CrossRef]
- Marshall, P.N. Romanowsky-Type Stains in Haemotology. Histochem. J. 1978, 10, 1–29. [Google Scholar] [CrossRef]







Disclaimer/Publisher’s Note: The statements, opinions and data contained in all publications are solely those of the individual author(s) and contributor(s) and not of MDPI and/or the editor(s). MDPI and/or the editor(s) disclaim responsibility for any injury to people or property resulting from any ideas, methods, instructions or products referred to in the content. |
© 2024 by the authors. Licensee MDPI, Basel, Switzerland. This article is an open access article distributed under the terms and conditions of the Creative Commons Attribution (CC BY) license (https://creativecommons.org/licenses/by/4.0/).
Share and Cite
León, M.; Moya, C.; Rivera-Concha, R.; Pezo, F.; Uribe, P.; Schulz, M.; Sánchez, R.; Taubert, A.; Hermosilla, C.; Zambrano, F. Extrusion of Neutrophil Extracellular Traps (NETs) Negatively Impacts Canine Sperm Functions: Implications in Reproductive Failure. Int. J. Mol. Sci. 2024, 25, 6216. https://doi.org/10.3390/ijms25116216
León M, Moya C, Rivera-Concha R, Pezo F, Uribe P, Schulz M, Sánchez R, Taubert A, Hermosilla C, Zambrano F. Extrusion of Neutrophil Extracellular Traps (NETs) Negatively Impacts Canine Sperm Functions: Implications in Reproductive Failure. International Journal of Molecular Sciences. 2024; 25(11):6216. https://doi.org/10.3390/ijms25116216
Chicago/Turabian StyleLeón, Marion, Claudia Moya, Rodrigo Rivera-Concha, Felipe Pezo, Pamela Uribe, Mabel Schulz, Raúl Sánchez, Anja Taubert, Carlos Hermosilla, and Fabiola Zambrano. 2024. "Extrusion of Neutrophil Extracellular Traps (NETs) Negatively Impacts Canine Sperm Functions: Implications in Reproductive Failure" International Journal of Molecular Sciences 25, no. 11: 6216. https://doi.org/10.3390/ijms25116216
APA StyleLeón, M., Moya, C., Rivera-Concha, R., Pezo, F., Uribe, P., Schulz, M., Sánchez, R., Taubert, A., Hermosilla, C., & Zambrano, F. (2024). Extrusion of Neutrophil Extracellular Traps (NETs) Negatively Impacts Canine Sperm Functions: Implications in Reproductive Failure. International Journal of Molecular Sciences, 25(11), 6216. https://doi.org/10.3390/ijms25116216

