Effects of Fucoidans on Activated Retinal Microglia
Abstract
1. Introduction
2. Results
2.1. Iba-1 Staining
2.2. Cell Viability
2.3. Morphology
2.4. Cytokine Secretion
2.5. Gene Expression
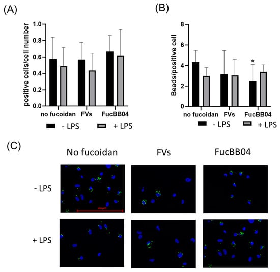
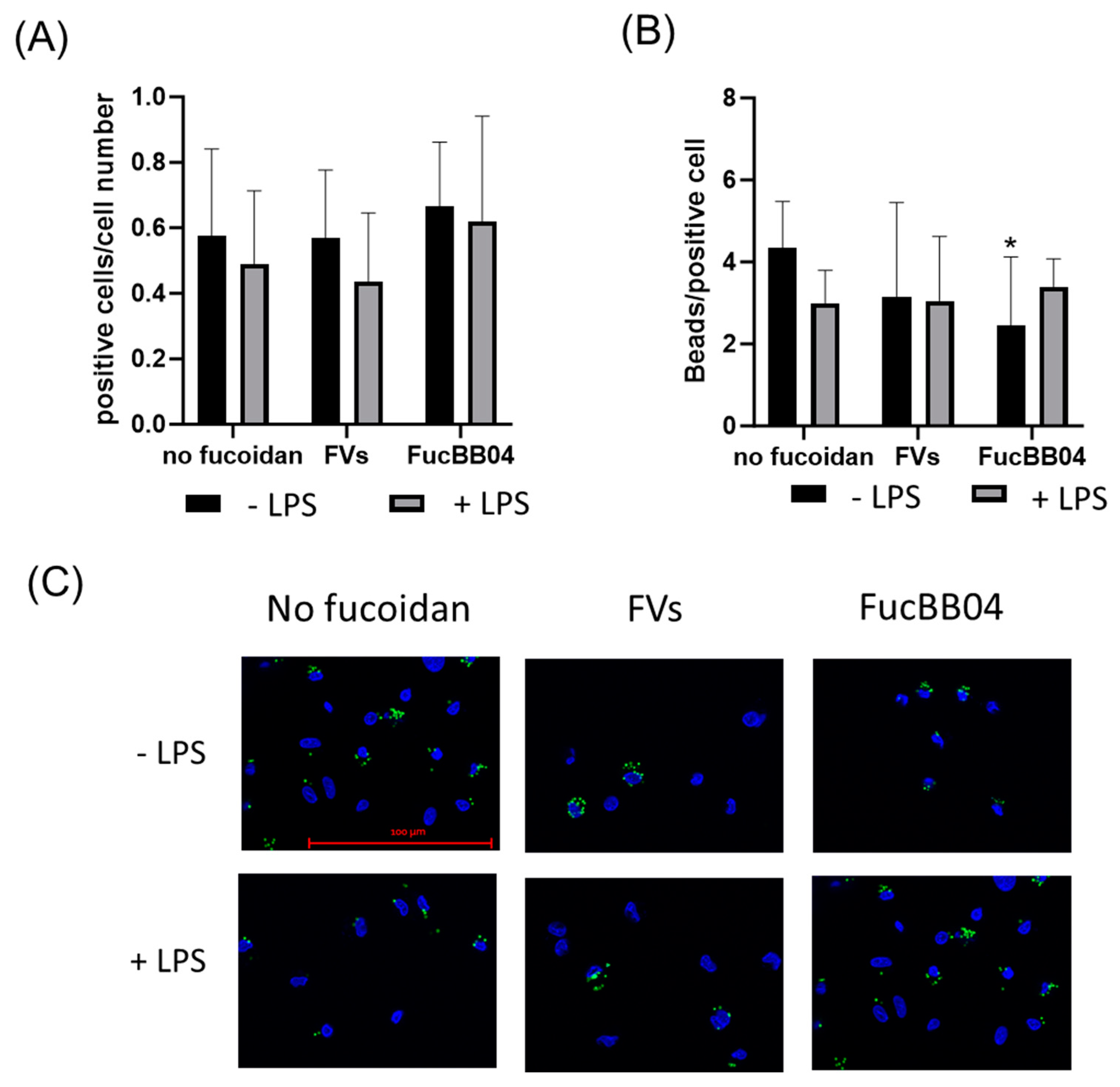
2.6. Phagocytosis
3. Discussion
4. Material and Methods
4.1. Fucoidans
4.2. Cell Culture
4.3. Stimulation
4.4. Staining
4.5. Cell Viability
4.6. Enzyme-Linked Immunosorbent Assay
4.7. Real-Time Polymerase Chain Reaction
4.8. Phagocytosis Assay
4.9. Statistical Analysis
5. Conclusions
Author Contributions
Funding
Institutional Review Board Statement
Informed Consent Statement
Data Availability Statement
Acknowledgments
Conflicts of Interest
References
- Fleckenstein, M.; Keenan, T.D.L.; Guymer, R.H.; Chakravarthy, U.; Schmitz-Valckenberg, S.; Klaver, C.C.; Wong, W.T.; Chew, E.Y. Age-related macular degeneration. Lancet 2012, 379, 1728–1738. [Google Scholar]
- Wong, W.L.; Su, X.; Li, X.; Cheung, C.M.G.; Klein, R.; Cheng, C.-Y.; Wong, T.Y. Global prevalence of age-related macular degeneration and disease burden projection for 2020 and 2040: A systematic review and meta-analysis. Lancet Glob. Health 2014, 2, e106–e116. [Google Scholar] [CrossRef] [PubMed]
- Bhutto, I.; Lutty, G. Understanding age-related macular degeneration (AMD): Relationships between the photoreceptor/retinal pigment epithelium/Bruch’s membrane/choriocapillaris complex. Mol. Aspects Med. 2012, 33, 295–317. [Google Scholar] [CrossRef] [PubMed]
- Chen, M.; Luo, C.; Zhao, J.; Devarajan, G.; Xu, H. Immune regulation in the aging retina. Prog. Retin. Eye Res. 2019, 69, 159–172. [Google Scholar] [CrossRef] [PubMed]
- Du, Y.; Yan, B. Ocular immune privilege and retinal pigment epithelial cells. J. Leukoc. Biol. 2023, 113, 288–304. [Google Scholar] [CrossRef] [PubMed]
- Dörschmann, P.; Akkurt, H.; Kopplin, G.; Mikkelsen, M.D.; Meyer, A.S.; Roider, J.; Klettner, A. Establishment of specific age-related macular degeneration relevant gene expression panels using porcine retinal pigment epithelium for assessing fucoidan bioactivity. Exp. Eye Res. 2023, 231, 109469. [Google Scholar] [CrossRef]
- Qiu, R.; Yang, M.; Wang, W.; Liu, J.; Yang, L.; Lei, B. The Protective Effects of VVN001 on LPS-Induced Inflammatory Responses in Human RPE Cells and in a Mouse Model of EIU. Inflammation 2021, 44, 780–794. [Google Scholar] [CrossRef]
- Klettner, A.; Brinkmann, A.; Winkelmann, K.; Käckenmeister, T.; Hildebrandt, J.; Roider, J. Effect of long-term inflammation on viability and function of RPE cells. Exp. Eye Res. 2020, 200, 108214. [Google Scholar] [CrossRef]
- Tawarayama, H.; Suzuki, N.; Inoue-Yanagimachi, M.; Himori, N.; Tsuda, S.; Sato, K.; Ida, T.; Akaike, T.; Kunikata, H.; Nakazawa, T. Glutathione Trisulfide Prevents Lipopolysaccharide-induced Inflammatory Gene Expression in Retinal Pigment Epithelial Cells. Ocul. Immunol. Inflamm. 2022, 30, 789–800. [Google Scholar] [CrossRef]
- Ozal, S.A.; Turkekul, K.; Gurlu, V.; Guclu, H.; Erdogan, S. Esculetin Protects Human Retinal Pigment Epithelial Cells from Lipopolysaccharide-induced Inflammation and Cell Death. Curr. Eye Res. 2018, 43, 1169–1176. [Google Scholar] [CrossRef]
- Detrick, B.; Hooks, J.J. Immune regulation in the retina. Immunol. Res. 2010, 47, 153–161. [Google Scholar] [CrossRef]
- Korthagen, N.M.; van Bilsen, K.; Swagemakers, S.M.A.; van de Peppel, J.; Bastiaans, J.; van der Spek, P.J.; van Hagen, P.M.; Dik, W.A. Retinal pigment epithelial cells display specific transcriptional responses upon TNF-α stimulation. Br. J. Ophthalmol. 2015, 99, 700–704. [Google Scholar] [CrossRef] [PubMed]
- Terheyden, L.; Roider, J.; Klettner, A. Basolateral activation with TLR agonists induces polarized cytokine release and reduces barrier function in RPE in vitro. Graefe’s Arch. Clin. Exp. Ophthalmol. 2021, 259, 413–424. [Google Scholar] [CrossRef] [PubMed]
- Twarog, M.; Schustak, J.; Xu, Y.; Coble, M.; Dolan, K.; Esterberg, R.; Huang, Q.; Saint-Geniez, M.; Bao, Y. TNFα induced by DNA-sensing in macrophage compromises retinal pigment epithelial (RPE) barrier function. Sci. Rep. 2023, 13, 14451. [Google Scholar] [CrossRef] [PubMed]
- Kutty, R.K.; Samuel, W.; Boyce, K.; Cherukuri, A.; Duncan, T.; Jaworski, C.; Nagineni, C.N.; Redmond, T.M. Proinflammatory cytokines decrease the expression of genes critical for RPE function. Mol. Vis. 2016, 22, 1156–1168. [Google Scholar]
- Klettner, A.; Koinzer, S.; Meyer, T.; Roider, J. Toll-like receptor 3 activation in retinal pigment epithelium cells—Mitogen-activated protein kinase pathways of cell death and vascular endothelial growth factor secretion. Acta Ophthalmol. 2013, 91, e211–e218. [Google Scholar] [CrossRef] [PubMed]
- Bernardo-Colón, A.; Lerner, M.; Becerra, S.P. Pigment epithelium-derived factor is an interleukin-6 antagonist in the RPE: Insight of structure-function relationships. Front. Physiol. 2022, 13, 1045613. [Google Scholar] [CrossRef] [PubMed]
- Klettner, A.; Roider, J. Retinal Pigment Epithelium Expressed Toll-like Receptors and Their Potential Role in Age-Related Macular Degeneration. Int. J. Mol. Sci. 2021, 22, 8387. [Google Scholar] [CrossRef] [PubMed]
- Fletcher, E.L. Contribution of microglia and monocytes to the development and progression of age related macular degeneration. Ophthalmic Physiol. Opt. 2020, 40, 128–139. [Google Scholar] [CrossRef]
- Fehér, J.; Élő, Á.; István, L.; Nagy, Z.Z.; Radák, Z.; Scuderi, G.; Artico, M.; Kovács, I. Microbiota mitochondria disorders as hubs for early age-related macular degeneration. Geroscience 2022, 44, 2623–2653. [Google Scholar] [CrossRef]
- Dhodapkar, R.M.; Martell, D.; Hafler, B.P. Glial-mediated neuroinflammatory mechanisms in age-related macular degeneration. Semin. Immunopathol. 2022, 44, 673–683. [Google Scholar] [CrossRef]
- Wolf, S.A.; Boddeke, H.W.G.M.; Kettenmann, H. Microglia in Physiology and Disease. Annu. Rev. Physiol. 2017, 79, 619–643. [Google Scholar] [CrossRef] [PubMed]
- Wu, J.; Gao, G.; Shi, F.; Xie, H.; Yang, Q.; Liu, D.; Qu, S.; Qin, H.; Zhang, C.; Xu, G.-T.; et al. Activated microglia-induced neuroinflammatory cytokines lead to photoreceptor apoptosis in Aβ-injected mice. J. Mol. Med. 2021, 99, 713–728. [Google Scholar] [CrossRef] [PubMed]
- Subhramanyam, C.S.; Wang, C.; Hu, Q.; Dheen, S.T. Microglia-mediated neuroinflammation in neurodegenerative diseases. Semin. Cell Dev. Biol. 2019, 94, 112–120. [Google Scholar] [CrossRef] [PubMed]
- Dietrich, L.; Lucius, R.; Roider, J.; Klettner, A. Interaction of inflammatorily activated retinal pigment epithelium with retinal microglia and neuronal cells. Exp. Eye Res. 2020, 199, 108167. [Google Scholar] [CrossRef] [PubMed]
- Klettner, A. Fucoidan as a Potential Therapeutic for Major Blinding Diseases—A Hypothesis. Mar. Drugs 2016, 14, 31. [Google Scholar] [CrossRef]
- Dörschmann, P.; Klettner, A. Fucoidans as Potential Therapeutics for Age-Related Macular Degeneration-Current Evidence from In Vitro Research. Int. J. Mol. Sci. 2020, 21, 9272. [Google Scholar] [CrossRef]
- Garcia-Vaquero, M.; Rajauria, G.; O’Doherty, J.V.; Sweeney, T. Polysaccharides from macroalgae: Recent advances, innovative technologies and challenges in extraction and purification. Food Res. Int. 2017, 99, 1011–1020. [Google Scholar] [CrossRef]
- Dithmer, M.; Kirsch, A.-M.; Richert, E.; Fuchs, S.; Wang, F.; Schmidt, H.; Coupland, S.E.; Roider, J.; Klettner, A. Fucoidan Does Not Exert Anti-Tumorigenic Effects on Uveal Melanoma Cell Lines. Mar. Drugs 2017, 15, 193. [Google Scholar] [CrossRef]
- Dörschmann, P.; Seeba, C.; Thalenhorst, T.; Roider, J.; Klettner, A. Anti-inflammatory properties of antiangiogenic fucoidan in retinal pigment epithelium cells. Heliyon 2023, 9, e15202. [Google Scholar] [CrossRef]
- Dörschmann, P.; Apitz, S.; Hellige, I.; Neupane, S.; Alban, S.; Kopplin, G.; Ptak, S.; Fretté, X.; Roider, J.; Zille, M.; et al. Evaluation of the Effects of Fucoidans from Fucus Species and Laminaria hyperborea against Oxidative Stress and Iron-Dependent Cell Death. Mar. Drugs 2021, 19, 557. [Google Scholar] [CrossRef] [PubMed]
- Dörschmann, P.; Kopplin, G.; Roider, J.; Klettner, A. Effects of Sulfated Fucans from Laminaria hyperborea Regarding VEGF Secretion, Cell Viability, and Oxidative Stress and Correlation with Molecular Weight. Mar. Drugs 2019, 17, 548. [Google Scholar] [CrossRef]
- Dithmer, M.; Fuchs, S.; Shi, Y.; Schmidt, H.; Richert, E.; Roider, J.; Klettner, A. Fucoidan reduces secretion and expression of vascular endothelial growth factor in the retinal pigment epithelium and reduces angiogenesis in vitro. PLoS ONE 2014, 9, e89150. [Google Scholar] [CrossRef] [PubMed]
- Lee, S.; Lee, E.J.; Lee, G.M.; Yun, J.-H.; Yoo, W. Inhibitory effect of fucoidan on TNF-α-induced inflammation in human retinal pigment epithelium cells. Front. Nutr. 2023, 10, 1162934. [Google Scholar] [CrossRef] [PubMed]
- Graeber, M.B.; Streit, W.J. Microglia: Biology and pathology. Acta Neuropathol. 2010, 119, 89–105. [Google Scholar] [CrossRef] [PubMed]
- Klettner, A.; Harms, A.; Waetzig, V.; Tode, J.; Purtskhvanidze, K.; Roider, J. Emulsified silicone oil is taken up by and induces pro-inflammatory response in primary retinal microglia. Graefe’s Arch. Clin. Exp. Ophthalmol. 2020, 258, 1965–1974. [Google Scholar] [CrossRef] [PubMed]
- Klettner, A.; Hamann, T.; Schlüter, K.; Lucius, R.; Roider, J. Retinal pigment epithelium cells alter the pro-inflammatory response of retinal microglia to TLR-3 stimulation. Acta Ophthalmol. 2014, 92, e621–e629. [Google Scholar] [CrossRef]
- Do, H.; Kang, N.-S.; Pyo, S.; Billiar, T.R.; Sohn, E.-H. Differential regulation by fucoidan of IFN-γ-induced NO production in glial cells and macrophages. J. Cell. Biochem. 2010, 111, 1337–1345. [Google Scholar] [CrossRef]
- Deng, Z.; Wu, N.; Suo, Q.; Wang, J.; Yue, Y.; Geng, L.; Zhang, Q. Fucoidan, as an immunostimulator promotes M1 macrophage differentiation and enhances the chemotherapeutic sensitivity of capecitabine in colon cancer. Int. J. Biol. Macromol. 2022, 222, 562–572. [Google Scholar] [CrossRef]
- Ahmad, T.; Eapen, M.S.; Ishaq, M.; Park, A.Y.; Karpiniec, S.S.; Stringer, D.N.; Sohal, S.S.; Fitton, J.H.; Guven, N.; Caruso, V.; et al. Anti-Inflammatory Activity of Fucoidan Extracts In Vitro. Mar. Drugs 2021, 19, 702. [Google Scholar] [CrossRef]
- Teruya, T.; Takeda, S.; Tamaki, Y.; Tako, M. Fucoidan isolated from Laminaria angustata var. longissima induced macrophage activation. Biosci. Biotechnol. Biochem. 2010, 74, 1960–1962. [Google Scholar] [CrossRef]
- Wang, L.; Oliveira, C.; Li, Q.; Ferreira, A.S.; Nunes, C.; Coimbra, M.A.; Reis, R.L.; Martins, A.; Wang, C.; Silva, T.H.; et al. Fucoidan from Fucus vesiculosus Inhibits Inflammatory Response, Both In Vitro and In Vivo. Mar. Drugs 2023, 21, 302. [Google Scholar] [CrossRef]
- Cui, Y.-Q.; Jia, Y.-J.; Zhang, T.; Zhang, Q.-B.; Wang, X.-M. Fucoidan protects against lipopolysaccharide-induced rat neuronal damage and inhibits the production of proinflammatory mediators in primary microglia. CNS Neurosci. Ther. 2012, 18, 827–833. [Google Scholar] [CrossRef] [PubMed]
- Park, H.Y.; Han, M.H.; Park, C.; Jin, C.-Y.; Kim, G.-Y.; Choi, I.-W.; Kim, N.D.; Nam, T.-J.; Kwon, T.K.; Choi, Y.H. Anti-inflammatory effects of fucoidan through inhibition of NF-κB, MAPK and Akt activation in lipopolysaccharide-induced BV2 microglia cells. Food Chem. Toxicol. 2011, 49, 1745–1752. [Google Scholar] [CrossRef]
- Cui, Y.-Q.; Zhang, L.-J.; Zhang, T.; Luo, D.-Z.; Jia, Y.-J.; Guo, Z.-X.; Zhang, Q.-B.; Wang, X.; Wang, X.-M. Inhibitory effect of fucoidan on nitric oxide production in lipopolysaccharide-activated primary microglia. Clin. Exp. Pharmacol. Physiol. 2010, 37, 422–428. [Google Scholar] [CrossRef] [PubMed]
- Zhang, F.-L.; He, Y.; Zheng, Y.; Zhang, W.-J.; Wang, Q.; Jia, Y.-J.; Song, H.-L.; An, H.-T.; Zhang, H.-B.; Qian, Y.-J.; et al. Therapeutic effects of fucoidan in 6-hydroxydopamine-lesioned rat model of Parkinson’s disease: Role of NADPH oxidase-1. CNS Neurosci. Ther. 2014, 20, 1036–1044. [Google Scholar] [CrossRef]
- Fitton, H.J.; Stringer, D.S.; Park, A.Y.; Karpiniec, S.N. Therapies from Fucoidan: New Developments. Mar. Drugs 2019, 17, 571. [Google Scholar] [CrossRef]
- Nagamoto-Combs, K.; Kulas, J.; Combs, C.K. A novel cell line from spontaneously immortalized murine microglia. J. Neurosci. Methods 2014, 233, 187–198. [Google Scholar] [CrossRef]
- Jayakumar, P.; Martínez-Moreno, C.G.; Lorenson, M.Y.; Walker, A.M.; Morales, T. Prolactin Attenuates Neuroinflammation in LPS-Activated SIM-A9 Microglial Cells by Inhibiting NF-κB Pathways Via ERK1/2. Cell. Mol. Neurobiol. 2022, 42, 2171–2186. [Google Scholar] [CrossRef] [PubMed]
- Gill, E.L.; Raman, S.; Yost, R.A.; Garrett, T.J.; Vedam-Mai, V. l-Carnitine Inhibits Lipopolysaccharide-Induced Nitric Oxide Production of SIM-A9 Microglia Cells. ACS Chem. Neurosci. 2018, 9, 901–905. [Google Scholar] [CrossRef]
- Bonaterra, G.A.; Mierau, O.; Hofmann, J.; Schwarzbach, H.; Aziz-Kalbhenn, H.; Kolb, C.; Kinscherf, R. In Vitro Effects of St. John’s Wort Extract Against Inflammatory and Oxidative Stress and in the Phagocytic and Migratory Activity of Mouse SIM-A9 Microglia. Front. Pharmacol. 2020, 11, 603575. [Google Scholar] [CrossRef] [PubMed]
- Dörschmann, P.; Thalenhorst, T.; Seeba, C.; Tischhöfer, M.-T.; Neupane, S.; Roider, J.; Alban, S.; Klettner, A. Comparison of Fucoidans from Saccharina latissima Regarding Age-Related Macular Degeneration Relevant Pathomechanisms in Retinal Pigment Epithelium. Int. J. Mol. Sci. 2023, 24, 7939. [Google Scholar] [CrossRef] [PubMed]
- Tode, J.; Richert, E.; Koinzer, S.; Klettner, A.; von der Burchard, C.; Brinkmann, R.; Lucius, R.; Roider, J. Thermal Stimulation of the Retina Reduces Bruch’s Membrane Thickness in Age Related Macular Degeneration Mouse Models. Transl. Vis. Sci. Technol. 2018, 7, 2. [Google Scholar] [CrossRef] [PubMed]
- Tode, J.; Richert, E.; Koinzer, S.; Klettner, A.; von der Burchard, C.; Brinkmann, R.; Lucius, R.; Roider, J. Selective Retina Therapy Reduces Bruch’s Membrane Thickness and Retinal Pigment Epithelium Pathology in Age-Related Macular Degeneration Mouse Models. Transl. Vis. Sci. Technol. 2019, 8, 11. [Google Scholar] [CrossRef] [PubMed]
- Ustyuzhanina, N.E.; Bilan, M.I.; Ushakova, N.A.; Usov, A.I.; Kiselevskiy, M.V.; Nifantiev, N.E. Fucoidans: Pro- or antiangiogenic agents? Glycobiology 2014, 24, 1265–1274. [Google Scholar] [CrossRef] [PubMed]
- Dörschmann, P.; Kopplin, G.; Roider, J.; Klettner, A. Interaction of High-Molecular Weight Fucoidan from Laminaria hyperborea with Natural Functions of the Retinal Pigment Epithelium. Int. J. Mol. Sci. 2023, 24, 2232. [Google Scholar] [CrossRef] [PubMed]
- Klettner, A.; Roider, J. Comparison of bevacizumab, ranibizumab, and pegaptanib in vitro: Efficiency and possible additional pathways. Investig. Ophthalmol. Vis. Sci. 2008, 49, 4523–4527. [Google Scholar] [CrossRef] [PubMed]
- Díaz, L.; Zambrano, E.; Flores, M.E.; Contreras, M.; Crispín, J.C.; Alemán, G.; Bravo, C.; Armenta, A.; Valdés, V.J.; Tovar, A.; et al. Ethical Considerations in Animal Research: The Principle of 3R’s. Rev. Investig. Clin. 2020, 73, 199–209. [Google Scholar] [CrossRef] [PubMed]
- Zhang, Y.; Erhard, A.L.; Plagemann, T.; Eter, N.; Heiduschka, P. A modified protocol for isolation of retinal microglia from the pig. Exp. Eye Res. 2021, 207, 108584. [Google Scholar] [CrossRef]
- Riss, T.L.; Moravec, R.A.; Niles, A.L.; Duellman, S.; Benink, H.A.; Worzella, T.J.; Minor, L. Cell Viability Assays. Available online: https://www.ncbi.nlm.nih.gov/books/NBK144065/ (accessed on 15 April 2022).
- Livak, K.J.; Schmittgen, T.D. Analysis of relative gene expression data using real-time quantitative PCR and the 2−∆∆CT Method. Methods 2001, 25, 402–408. [Google Scholar] [CrossRef]











| 24 h | 72 h | ||||||||
|---|---|---|---|---|---|---|---|---|---|
| Bio Group | Rq | Rq Min | Rq Max | p-Value | Bio Group | Rq | Rq Min | Rq Max | p-Value |
| Control | 1.000 | 0.335 | 2.988 | 1.000 | Control | 1.000 | 0.652 | 1.533 | 1.000 |
| FVs | 3.189 | 1.794 | 5.671 | 0.146 | FVs | 0.809 | 0.324 | 2.022 | 0.703 |
| Fuc1 | 3.128 | 1.658 | 5.901 | 0.155 | Fuc1 | 3.871 | 1.307 | 11.470 | 0.084 |
| FucBB04 | 4.292 | 3.066 | 6.009 | 0.071 | FucBB04 | 0.121 | 0.008 | 1.853 | 0.250 |
| LPS | 7.422 | 4.803 | 11.466 | 0.035 * | LPS | 6.015 | 3.331 | 10.862 | 0.006 ** |
| FVs + LPS | 3.922 | 2.065 | 7.445 | 0.102 | FVs + LPS | 4.013 | 2.580 | 6.243 | 0.017 * |
| Fuc1 + LPS | 3.904 | 1.822 | 8.364 | 0.109 | Fuc1 + LPS | 8.056 | 5.069 | 12.802 | 0.002 ** |
| FucBB04 + LPS | 9.229 | 4.589 | 18.843 | 0.018 * | FucBB04 + LPS | 7.489 | 4.792 | 11.704 | 0.106 |
| LPS | 1.000 | 0.718 | 1.408 | 1.000 | LPS | 1.000 | 0.562 | 1.781 | 1.000 |
| FVs + LPS | 0.528 | 0.278 | 1.003 | 0.178 | FVs + LPS | 0.667 | 0.429 | 1.038 | 0.348 |
| Fuc1 + LPS | 0.526 | 0.245 | 1.127 | 0.220 | Fuc1 + LPS | 1.339 | 0.843 | 2.128 | 0.468 |
| FucBB04 + LPS | 1.351 | 0.667 | 2.738 | 0.468 | FucBB04 + LPS | 0.687 | 0.440 | 1.074 | 0.398 |
| CXCL8 | NOS2 | ||||||||
|---|---|---|---|---|---|---|---|---|---|
| Bio Group | Rq | Rq Min | Rq Max | p-Value | Bio Group | Rq | Rq Min | Rq Max | p-Value |
| Control | 1.000 | 0.050 | 20.002 | 1.000 | Control | 1.000 | 0.121 | 8.292 | 1.000 |
| FVs | 0.250 | 0.034 | 1.772 | 0.351 | FVs | 0.740 | 0.371 | 1.464 | 0.732 |
| FucBB04 | 7.640 | 1.588 | 36.739 | 0.160 | FucBB04 | 1.450 | 0.297 | 7.021 | 0.737 |
| LPS | 109.550 | 18.181 | 660.034 | 0.005 ** | LPS | 20.460 | 6.705 | 62.405 | 0.009 ** |
| FVs + LPS | 137.650 | 31.404 | 603.344 | 0.004 ** | FVs + LPS | 28.850 | 16.398 | 50.762 | 0.005 ** |
| FucBB04 + LPS | 659.110 | 258.358 | 1681.481 | 0.001 ** | FucBB04 + LPS | 10.738 | 1.949 | 59.160 | 0.079 |
| LPS | 1.000 | 0.166 | 6.025 | 1.000 | LPS | 1.000 | 0.328 | 3.051 | 1.000 |
| FVs + LPS | 1.257 | 0.287 | 5.508 | 0.815 | FVs + LPS | 1.410 | 0.802 | 2.482 | 0.501 |
| FucBB04 + LPS | 6.017 | 2.358 | 15.350 | 0.076 | FucBB04 + LPS | 0.525 | 0.095 | 2.892 | 0.531 |
| Bio Group | Rq | Rq Min | Rq Max | p-Value (RPE−) | p-Value (RPE+) |
|---|---|---|---|---|---|
| Control− | 1.000 | 0.668 | 1.496 | 1.000 | 0.619 |
| FVs− | 2.371 | 1.512 | 3.718 | 0.047 * | 0.037 * |
| FucBB04− | 5.011 | 2.322 | 10.814 | 0.048 * | 0.035 * |
| LPS− | 41.913 | 30.695 | 57.231 | <0.001 *** | 0.001 ** |
| FVs + LPS− | 30.788 | 22.812 | 41.554 | <0.001 *** | 0.001 ** |
| FucBB04 + LPS− | 22.226 | 12.579 | 39.270 | 0.002 ** | 0.002 ** |
| Control+ | 0.824 | 0.513 | 1.324 | 0.619 | 1.000 |
| FVs+ | 1.318 | 0.856 | 2.027 | 0.542 | 0.351 |
| FucBB04+ | 2.237 | 0.663 | 7.548 | 0.372 | 0.290 |
| LPS+ | 17.843 | 10.538 | 30.213 | 0.002 ** | 0.002 ** |
| FVs + LPS+ | 43.195 | 35.178 | 53.039 | 0.001 ** | 0.001 ** |
| FucBB04 + LPS+ | 23.564 | 18.223 | 30.471 | 0.001 ** | 0.002 ** |
| LPS− | 1.000 | 0.732 | 1.365 | 1.000 | 0.088 |
| FVs + LPS− | 0.735 | 0.544 | 0.991 | 0.253 | 0.207 |
| FucBB04 + LPS− | 0.530 | 0.300 | 0.937 | 0.186 | 0.650 |
| LPS+ | 0.426 | 0.251 | 0.721 | 0.088 | 1.000 |
| FVs + LPS+ | 1.031 | 0.839 | 1.265 | 0.905 | 0.087 |
| FucBB04 + LPS+ | 0.562 | 0.435 | 0.727 | 0.071 | 0.473 |
| Fucoidan | Algae Species | Molecular Weight | Fucose Content | Degree of Sulfation | Provider |
|---|---|---|---|---|---|
| FVs | Fucus vesiculosus | 50 kDa | 88 mol% | 0.6 | Sigma-Aldrich |
| Fuc1 | Laminaria hyperborea | 1548 kDa | 97 mol% | 1.7 | Alginor ASA |
| FucBB04 | Laminaria hyperborea | 3700 kDa | 86 mol% | 0.9 | Alginor ASA |
| 12-well plate | 1 | 2 | 3 | 4 |
| A | Control | FVs | Fuc1 | FucBB04 |
| B | LPS | FVs + LPS | Fuc1 + LPS | FucBB04 + LPS |
| C |
| RPE− treatment | RPE+ treatment | |||||
| 24-well plate | 1 | 2 | 3 | 4 | 5 | 6 |
| A | FVs (RPE−) | FVs + LPS (RPE−) | FVs (RPE+) | FVs + LPS (RPE+) | ||
| B | Control (RPE−) | Fuc1 (RPE−) | Fuc1 + LPS (RPE−) | Control (RPE+) | Fuc1 (RPE+) | Fuc1 + LPS (RPE+) |
| C | LPS (RPE−) | FucBB04 (RPE−) | FucBB04+LPS (RPE−) | LPS (RPE+) | FucBB04 (RPE+) | FucBB04 + LPS (RPE+) |
| D | Microglia medium control | |||||
Disclaimer/Publisher’s Note: The statements, opinions and data contained in all publications are solely those of the individual author(s) and contributor(s) and not of MDPI and/or the editor(s). MDPI and/or the editor(s) disclaim responsibility for any injury to people or property resulting from any ideas, methods, instructions or products referred to in the content. |
© 2024 by the authors. Licensee MDPI, Basel, Switzerland. This article is an open access article distributed under the terms and conditions of the Creative Commons Attribution (CC BY) license (https://creativecommons.org/licenses/by/4.0/).
Share and Cite
Dörschmann, P.; Hunger, F.; Schroth, H.; Chen, S.; Kopplin, G.; Roider, J.; Klettner, A. Effects of Fucoidans on Activated Retinal Microglia. Int. J. Mol. Sci. 2024, 25, 6018. https://doi.org/10.3390/ijms25116018
Dörschmann P, Hunger F, Schroth H, Chen S, Kopplin G, Roider J, Klettner A. Effects of Fucoidans on Activated Retinal Microglia. International Journal of Molecular Sciences. 2024; 25(11):6018. https://doi.org/10.3390/ijms25116018
Chicago/Turabian StyleDörschmann, Philipp, Florentine Hunger, Hannah Schroth, Sibei Chen, Georg Kopplin, Johann Roider, and Alexa Klettner. 2024. "Effects of Fucoidans on Activated Retinal Microglia" International Journal of Molecular Sciences 25, no. 11: 6018. https://doi.org/10.3390/ijms25116018
APA StyleDörschmann, P., Hunger, F., Schroth, H., Chen, S., Kopplin, G., Roider, J., & Klettner, A. (2024). Effects of Fucoidans on Activated Retinal Microglia. International Journal of Molecular Sciences, 25(11), 6018. https://doi.org/10.3390/ijms25116018

