A Potential Adhesin/Invasin STM0306 Participates in Host Cell Inflammation Induced by Salmonella enterica Serovar Typhimurium
Abstract
1. Introduction
2. Results
2.1. STM0306 Is a Homolog of PagN
2.2. STM0306 Is Involved in Adhesion and Invasion of S. Typhimurium
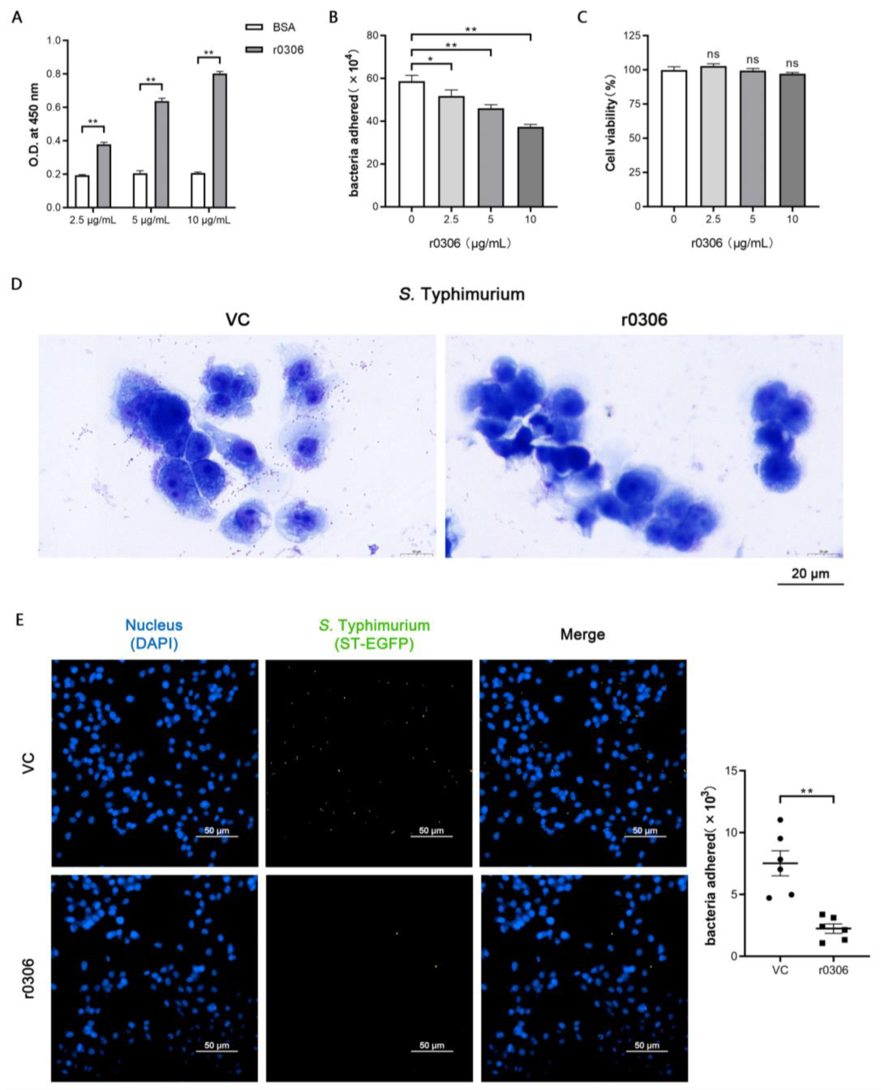
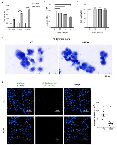
2.3. Recombinant STM0306 Reduces the Adhesion of S. Typhimurium through Binding to Host Cells
2.4. STM0306 Participates in Inducing Host Cell Inflammation
2.5. STM0306 Deletion Reduces the Pathogenicity of S. Typhimurium in Mice
3. Discussion
4. Materials and Methods
4.1. Cell Lines, Bacterial Strains, and Mice
4.2. Construction of Mutant Strain and Complemented Strain of S. Typhimurium
4.3. Expression and Purification of Recombinant STM0306 Protein (r0306)
4.4. Adhesion and Invasion Assay
4.5. Intracellular Proliferation Assay of S. Typhimurium
4.6. Measurement of the Binding Ability of r0306
4.7. Cell Staining
4.8. Fluoroscopy of Cells
4.9. Cell Viability Assay
4.10. RNA Extraction and Quantitative Realtime PCR (qRT-PCR)
4.11. Western Blot
4.12. In Vivo Evaluation of the Virulence of S. Typhimurium Strains
4.13. Statistical Analysis
5. Conclusions
Supplementary Materials
Author Contributions
Funding
Institutional Review Board Statement
Informed Consent Statement
Data Availability Statement
Conflicts of Interest
References
- Brenner, F.W.; Villar, R.G.; Angulo, F.J.; Tauxe, R.; Swaminathan, B. Salmonella nomenclature. J. Clin. Microbiol. 2000, 38, 2465–2467. [Google Scholar] [CrossRef] [PubMed]
- Kirk, M.D.; Pires, S.M.; Black, R.E.; Caipo, M.; Crump, J.A.; Devleesschauwer, B.; Döpfer, D.; Fazil, A.; Fischer-Walker, C.L.; Hald, T.; et al. Correction: World Health Organization Estimates of the Global and Regional Disease Burden of 22 Foodborne Bacterial, Protozoal, and Viral Diseases, 2010: A Data Synthesis. PLoS Med. 2015, 12, e1001940. [Google Scholar] [CrossRef] [PubMed]
- Sun, T.; Liu, Y.; Qin, X.; Aspridou, Z.; Zheng, J.; Wang, X.; Li, Z.; Dong, Q. The Prevalence and Epidemiology of Salmonella in Retail Raw Poultry Meat in China: A Systematic Review and Meta-Analysis. Foods 2021, 10, 2757. [Google Scholar] [CrossRef]
- Sparham, S.J.; Kwong, J.C.; Valcanis, M.; Easton, M.; Trott, D.J.; Seemann, T.; Stinear, T.P.; Howden, B.P. Emergence of multidrug resistance in locally-acquired human infections with Salmonella typhimurium in Australia owing to a new clade harbouring blaCTX-M-9. Int. J. Antimicrob. Agents 2017, 50, 101–105. [Google Scholar] [CrossRef] [PubMed]
- Ochman, H.; Groisman, E.A. The origin and evolution of species differences in Escherichia coli and Salmonella typhimurium. Mol. Ecol. Evol. Approaches Appl. 1994, 69, 479–493. [Google Scholar] [CrossRef]
- Wagner, C.; Hensel, M. Adhesive mechanisms of Salmonella enterica. Adv. Exp. Med. Biol. 2011, 715, 17–34. [Google Scholar] [CrossRef]
- Horstmann, J.A.; Lunelli, M.; Cazzola, H.; Heidemann, J.; Kühne, C.; Steffen, P.; Szefs, S.; Rossi, C.; Lokareddy, R.K.; Wang, C.; et al. Methylation of Salmonella typhimurium flagella promotes bacterial adhesion and host cell invasion. Nat. Commun. 2020, 11, 2013. [Google Scholar] [CrossRef]
- Holbert, S.; Barilleau, E.; Roche, S.M.; Trotereau, J.; Georgeault, S.; Burlaud-Gaillard, J.; Wiedemann, A.; Méresse, S.; Virlogeux-Payant, I.; Velge, P. Murine AML12 hepatocytes allow Salmonella typhimurium T3SS1-independent invasion and intracellular fate. Sci. Rep. 2021, 11, 22803. [Google Scholar] [CrossRef]
- Ly, K.T.; Casanova, J.E. Mechanisms of Salmonella entry into host cells. Cell. Microbiol. 2007, 9, 2103–2111. [Google Scholar] [CrossRef]
- Velge, P.; Wiedemann, A.; Rosselin, M.; Abed, N.; Boumart, Z.; Chaussé, A.M.; Grépinet, O.; Namdari, F.; Roche, S.M.; Rossignol, A.; et al. Multiplicity of Salmonella entry mechanisms, a new paradigm for Salmonella pathogenesis. MicrobiologyOpen 2012, 1, 243–258. [Google Scholar] [CrossRef]
- van der Velden, A.W.; Bäumler, A.J.; Tsolis, R.M.; Heffron, F. Multiple fimbrial adhesins are required for full virulence of Salmonella typhimurium in mice. Infect. Immun. 1998, 66, 2803–2808. [Google Scholar] [CrossRef]
- Kisiela, D.; Laskowska, A.; Sapeta, A.; Kuczkowski, M.; Wieliczko, A.; Ugorski, M. Functional characterization of the FimH adhesin from Salmonella enterica serovar Enteritidis. Microbiology 2006, 152, 1337–1346. [Google Scholar] [CrossRef]
- Zeng, L.; Zhang, L.; Wang, P.; Meng, G. Structural basis of host recognition and biofilm formation by Salmonella Saf pili. eLife 2017, 6, e28619. [Google Scholar] [CrossRef]
- Kaur, D.; Mukhopadhaya, A. Outer membrane protein OmpV mediates Salmonella enterica serovar typhimurium adhesion to intestinal epithelial cells via fibronectin and α1β1 integrin. Cell. Microbiol. 2020, 22, e13172. [Google Scholar] [CrossRef]
- Barlag, B.; Hensel, M. The giant adhesin SiiE of Salmonella enterica. Molecules 2015, 20, 1134–1150. [Google Scholar] [CrossRef]
- Uchiya, K.I.; Kamimura, Y.; Jusakon, A.; Nikai, T. Salmonella Fimbrial Protein FimH Is Involved in Expression of Proinflammatory Cytokines in a Toll-Like Receptor 4-Dependent Manner. Infect. Immun. 2019, 87, e00881-18. [Google Scholar] [CrossRef]
- Kaur, D.; Gandhi, S.; Mukhopadhaya, A. Salmonella typhimurium Adhesin OmpV Activates Host Immunity to Confer Protection against Systemic and Gastrointestinal Infection in Mice. Infect. Immun. 2021, 89, e0012121. [Google Scholar] [CrossRef]
- Ghosh, S.; Chakraborty, K.; Nagaraja, T.; Basak, S.; Koley, H.; Dutta, S.; Mitra, U.; Das, S. An adhesion protein of Salmonella enterica serovar Typhi is required for pathogenesis and potential target for vaccine development. Proc. Natl. Acad. Sci. USA 2011, 108, 3348–3353. [Google Scholar] [CrossRef]
- Yang, Y.; Wan, C.; Xu, H.; Aguilar, Z.P.; Tan, Q.; Xu, F.; Lai, W.; Xiong, Y.; Wei, H. Identification of an outer membrane protein of Salmonella enterica serovar Typhimurium as a potential vaccine candidate for Salmonellosis in mice. Microbes Infect. 2013, 15, 388–398. [Google Scholar] [CrossRef]
- Brosnahan, A.J.; Brown, D.R. Porcine IPEC-J2 intestinal epithelial cells in microbiological investigations. Vet. Microbiol. 2012, 156, 229–237. [Google Scholar] [CrossRef]
- Vergauwen, H. The IPEC-J2 Cell Line. In The Impact of Food Bioactives on Health: In Vitro and Ex Vivo Models; Verhoeckx, K., Cotter, P., López-Expósito, I., Kleiveland, C., Lea, T., Mackie, A., Requena, T., Swiatecka, D., Wichers, H., Eds.; Springer: Cham, Switzerland, 2015; Volume 12, pp. 125–134. [Google Scholar] [CrossRef]
- Lea, T. Caco-2 Cell Line. In The Impact of Food Bioactives on Health: In Vitro and Ex Vivo Models; Verhoeckx, K., Cotter, P., López-Expósito, I., Kleiveland, C., Lea, T., Mackie, A., Requena, T., Swiatecka, D., Wichers, H., Eds.; Springer: Cham, Switzerland, 2015; Volume 10, pp. 103–111. [Google Scholar] [CrossRef]
- Li, P.; Hao, Z.; Wu, J.; Ma, C.; Xu, Y.; Li, J.; Lan, R.; Zhu, B.; Ren, P.; Fan, D.; et al. Comparative Proteomic Analysis of Polarized Human THP-1 and Mouse RAW264.7 Macrophages. Front. Immunol. 2021, 12, 700009. [Google Scholar] [CrossRef] [PubMed]
- Wrande, M.; Vestö, K.; Puiac Banesaru, S.; Anwar, N.; Nordfjell, J.; Liu, L.; McInerney, G.M.; Rhen, M. Replication of Salmonella enterica serovar Typhimurium in RAW264.7 Phagocytes Correlates with Hypoxia and Lack of iNOS Expression. Front. Cell. Infect. Microbiol. 2020, 10, 537782. [Google Scholar] [CrossRef] [PubMed]
- Richardson, L.A. How Salmonella survives the macrophage’s acid attack. PLoS Biol. 2015, 13, e1002117. [Google Scholar] [CrossRef] [PubMed]
- Belden, W.J.; Miller, S.I. Further characterization of the PhoP regulon: Identification of new PhoP-activated virulence loci. Infect. Immun. 1994, 62, 5095–5101. [Google Scholar] [CrossRef]
- Mambu, J.; Virlogeux-Payant, I.; Holbert, S.; Grépinet, O.; Velge, P.; Wiedemann, A. An Updated View on the Rck Invasin of Salmonella: Still Much to Discover. Front. Cell. Infect. Microbiol. 2017, 7, 500. [Google Scholar] [CrossRef]
- Fuentes, J.A.; Villagra, N.; Castillo-Ruiz, M.; Mora, G.C. The Salmonella Typhi hlyE gene plays a role in invasion of cultured epithelial cells and its functional transfer to S. typhimurium promotes deep organ infection in mice. Res. Microbiol. 2008, 159, 279–287. [Google Scholar] [CrossRef]
- Lambert, M.A.; Smith, S.G. The PagN protein mediates invasion via interaction with proteoglycan. FEMS Microbiol. Lett. 2009, 297, 209–216. [Google Scholar] [CrossRef]
- Rosselin, M.; Virlogeux-Payant, I.; Roy, C.; Bottreau, E.; Sizaret, P.Y.; Mijouin, L.; Germon, P.; Caron, E.; Velge, P.; Wiedemann, A. Rck of Salmonella enterica, subspecies enterica serovar enteritidis, mediates zipper-like internalization. Cell Res. 2010, 20, 647–664. [Google Scholar] [CrossRef]
- Gong, X.; Huang, Y.; Ma, Q.; Jiang, M.; Zhan, K.; Zhao, G. Quercetin Alleviates Lipopolysaccharide-Induced Cell Damage and Inflammation via Regulation of the TLR4/NF-κB Pathway in Bovine Intestinal Epithelial Cells. Curr. Issues Mol. Biol. 2022, 44, 5234–5246. [Google Scholar] [CrossRef]
- Chaban, B.; Hughes, H.V.; Beeby, M. The flagellum in bacterial pathogens: For motility and a whole lot more. Semin. Cell Dev. Biol. 2015, 46, 91–103. [Google Scholar] [CrossRef]
- Ughy, B.; Schmidthoffer, I.; Szilak, L. Heparan sulfate proteoglycan (HSPG) can take part in cell division: Inside and outside. Cell. Mol. Life Sci. 2019, 76, 865–871. [Google Scholar] [CrossRef]
- Barilleau, E.; Védrine, M.; Koczerka, M.; Burlaud-Gaillard, J.; Kempf, F.; Grépinet, O.; Virlogeux-Payant, I.; Velge, P.; Wiedemann, A. Investigation of the invasion mechanism mediated by the outer membrane protein PagN of Salmonella typhimurium. BMC Microbiol. 2021, 21, 153. [Google Scholar] [CrossRef]
- Takada, Y.; Ye, X.; Simon, S. The integrins. Genome Biol. 2007, 8, 215. [Google Scholar] [CrossRef]
- Wu, Y.; Hu, Q.; Dehinwal, R.; Rakov, A.V.; Grams, N.; Clemens, E.C.; Hofmann, J.; Okeke, I.N.; Schifferli, D.M. The Not so Good, the Bad and the Ugly: Differential Bacterial Adhesion and Invasion Mediated by Salmonella PagN Allelic Variants. Microorganisms 2020, 8, 489. [Google Scholar] [CrossRef]
- Charles, R.C.; Harris, J.B.; Chase, M.R.; Lebrun, L.M.; Sheikh, A.; LaRocque, R.C.; Logvinenko, T.; Rollins, S.M.; Tarique, A.; Hohmann, E.L.; et al. Comparative proteomic analysis of the PhoP regulon in Salmonella enterica serovar Typhi versus Typhimurium. PLoS ONE 2009, 4, e6994. [Google Scholar] [CrossRef]
- Conner, C.P.; Heithoff, D.M.; Julio, S.M.; Sinsheimer, R.L.; Mahan, M.J. Differential patterns of acquired virulence genes distinguish Salmonella strains. Proc. Natl. Acad. Sci. USA 1998, 95, 4641–4645. [Google Scholar] [CrossRef]
- Eriksson, S.; Lucchini, S.; Thompson, A.; Rhen, M.; Hinton, J.C. Unravelling the biology of macrophage infection by gene expression profiling of intracellular Salmonella enterica. Mol. Microbiol. 2003, 47, 103–118. [Google Scholar] [CrossRef]
- Sukupolvi, S.; Lorenz, R.G.; Gordon, J.I.; Bian, Z.; Pfeifer, J.D.; Normark, S.J.; Rhen, M. Expression of thin aggregative fimbriae promotes interaction of Salmonella typhimurium SR-11 with mouse small intestinal epithelial cells. Infect. Immun. 1997, 65, 5320–5325. [Google Scholar] [CrossRef]
- Lou, L.; Zhang, P.; Piao, R.; Wang, Y. Salmonella Pathogenicity Island 1 (SPI-1) and Its Complex Regulatory Network. Front. Cell. Infect. Microbiol. 2019, 9, 270. [Google Scholar] [CrossRef]
- Ellermeier, C.D.; Ellermeier, J.R.; Slauch, J.M. HilD, HilC and RtsA constitute a feed forward loop that controls expression of the SPI1 type three secretion system regulator hilA in Salmonella enterica serovar Typhimurium. Mol. Microbiol. 2005, 57, 691–705. [Google Scholar] [CrossRef]
- Schechter, L.M.; Lee, C.A. AraC/XylS family members, HilC and HilD, directly bind and derepress the Salmonella typhimurium hilA promoter. Mol. Microbiol. 2001, 40, 1289–1299. [Google Scholar] [CrossRef] [PubMed]
- Boddicker, J.D.; Knosp, B.M.; Jones, B.D. Transcription of the Salmonella invasion gene activator, hilA, requires HilD activation in the absence of negative regulators. J. Bacteriol. 2003, 185, 525–533. [Google Scholar] [CrossRef] [PubMed]
- Galyov, E.E.; Wood, M.W.; Rosqvist, R.; Mullan, P.B.; Watson, P.R.; Hedges, S.; Wallis, T.S. A secreted effector protein of Salmonella dublin is translocated into eukaryotic cells and mediates inflammation and fluid secretion in infected ileal mucosa. Mol. Microbiol. 1997, 25, 903–912. [Google Scholar] [CrossRef] [PubMed]
- Jones, M.A.; Wood, M.W.; Mullan, P.B.; Watson, P.R.; Wallis, T.S.; Galyov, E.E. Secreted effector proteins of Salmonella dublin act in concert to induce enteritis. Infect. Immun. 1998, 66, 5799–5804. [Google Scholar] [CrossRef]
- Wood, M.W.; Rosqvist, R.; Mullan, P.B.; Edwards, M.H.; Galyov, E.E. SopE, a secreted protein of Salmonella dublin, is translocated into the target eukaryotic cell via a sip-dependent mechanism and promotes bacterial entry. Mol. Microbiol. 1996, 22, 327–338. [Google Scholar] [CrossRef]
- Fletcher, D.A.; Mullins, R.D. Cell mechanics and the cytoskeleton. Nature 2010, 463, 485–492. [Google Scholar] [CrossRef]
- Pospich, S.; Merino, F.; Raunser, S. Structural Effects and Functional Implications of Phalloidin and Jasplakinolide Binding to Actin Filaments. Structure 2020, 28, 437–449.e5. [Google Scholar] [CrossRef]
- Bäumler, A.J.; Tsolis, R.M.; Heffron, F. Fimbrial adhesins of Salmonella typhimurium. Role in bacterial interactions with epithelial cells. Adv. Exp. Med. Biol. 1997, 412, 149–158. [Google Scholar]







| Strains | Description | Source |
|---|---|---|
| S. Typhimurium | ||
| LT2 | Wild-type | ATCC |
| Δ0306 | STM0306 mutant strain | This study |
| CΔ0306 | Δ0306 complemented with STM0306 gene in plasmid pBR322; Ampr | This study |
| ST-EGFP | Wild-type transformed with EGFP in plasmid pUC19; Ampr | This study |
| Escherichia coli | ||
| DH5α | Clone strain | Laboratory stock |
| BL21 (DE3) | Expression strain | Laboratory stock |
| Plasmids | ||
| pKD46 | Ampr; lambda-red recombinase plasmid | Laboratory stock |
| pKD4 | Kanr; template plasmid | Laboratory stock |
| pCP20 | Ampr; cre-recombinase expression plasmid | Laboratory stock |
| pBR322 | Ampr; clone plasmid | Laboratory stock |
| pUC19-EGFP | Ampr; EGFP recombinase plasmid | Laboratory stock |
Disclaimer/Publisher’s Note: The statements, opinions and data contained in all publications are solely those of the individual author(s) and contributor(s) and not of MDPI and/or the editor(s). MDPI and/or the editor(s) disclaim responsibility for any injury to people or property resulting from any ideas, methods, instructions or products referred to in the content. |
© 2023 by the authors. Licensee MDPI, Basel, Switzerland. This article is an open access article distributed under the terms and conditions of the Creative Commons Attribution (CC BY) license (https://creativecommons.org/licenses/by/4.0/).
Share and Cite
Ling, C.; Liang, S.; Li, Y.; Cao, Q.; Ye, H.; Zhang, C.; Dong, Z.; Feng, D.; Wang, W.; Zuo, J. A Potential Adhesin/Invasin STM0306 Participates in Host Cell Inflammation Induced by Salmonella enterica Serovar Typhimurium. Int. J. Mol. Sci. 2023, 24, 8170. https://doi.org/10.3390/ijms24098170
Ling C, Liang S, Li Y, Cao Q, Ye H, Zhang C, Dong Z, Feng D, Wang W, Zuo J. A Potential Adhesin/Invasin STM0306 Participates in Host Cell Inflammation Induced by Salmonella enterica Serovar Typhimurium. International Journal of Molecular Sciences. 2023; 24(9):8170. https://doi.org/10.3390/ijms24098170
Chicago/Turabian StyleLing, Chong, Shujie Liang, Yan Li, Qingyun Cao, Hui Ye, Changming Zhang, Zemin Dong, Dingyuan Feng, Weiwei Wang, and Jianjun Zuo. 2023. "A Potential Adhesin/Invasin STM0306 Participates in Host Cell Inflammation Induced by Salmonella enterica Serovar Typhimurium" International Journal of Molecular Sciences 24, no. 9: 8170. https://doi.org/10.3390/ijms24098170
APA StyleLing, C., Liang, S., Li, Y., Cao, Q., Ye, H., Zhang, C., Dong, Z., Feng, D., Wang, W., & Zuo, J. (2023). A Potential Adhesin/Invasin STM0306 Participates in Host Cell Inflammation Induced by Salmonella enterica Serovar Typhimurium. International Journal of Molecular Sciences, 24(9), 8170. https://doi.org/10.3390/ijms24098170

