Blood-Based Proteomic Profiling Identifies Potential Biomarker Candidates and Pathogenic Pathways in Dementia
Abstract
1. Introduction
2. Results
2.1. Characteristics of the Study Participants
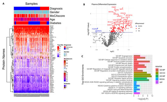
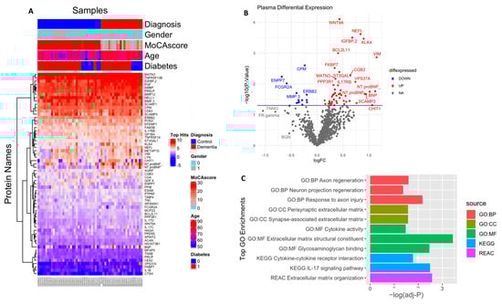
2.2. Differentially Expressed Plasma Biomarkers in Dementia
2.3. Gene Ontology and Pathway Analysis
2.4. Multivariate Diagnostic Performance of Selected Plasma Protein Biomarkers
2.5. Multiple Differentially Regulated Plasma Proteins Associated with Cognitive Performance
3. Discussion
4. Materials and Methods
4.1. Participants and Plasma Collection
4.2. Diagnostic Procedures
4.3. Cognitive Function Assessment
4.4. Protein Quantification
4.5. Statistical Analysis
4.6. Machine Learning Model and ROC Curve Analysis
4.7. Proteins Functional Enrichment Analysis
5. Conclusions
Supplementary Materials
Author Contributions
Funding
Institutional Review Board Statement
Informed Consent Statement
Data Availability Statement
Acknowledgments
Conflicts of Interest
References
- Hebert, L.E.; Weuve, J.; Scherr, P.A.; Evans, D.A. Alzheimer Disease in the United States (2010–2050) Estimated Using the 2010 Census. Neurology 2013, 80, 1778–1783. [Google Scholar] [CrossRef]
- Alzheimer’s Association. 2018 Alzheimer’s Disease Facts and Figures. Alzheimer’s Dement. 2018, 14, 367–429. [Google Scholar] [CrossRef]
- Barker, W.W.; Luis, C.A.; Kashuba, A.; Luis, M.; Harwood, D.G.; Loewenstein, D.; Waters, C.; Jimison, P.; Shepherd, E.; Sevush, S.; et al. Relative Frequencies of Alzheimer Disease, Lewy Body, Vascular and Frontotemporal Dementia, and Hippocampal Sclerosis in the State of Florida Brain Bank. Alzheimer Dis. Assoc. Disord. 2002, 16, 203–212. [Google Scholar] [CrossRef] [PubMed]
- Prince, M.J.; Wimo, A.; Guerchet, M.M.; Ali, G.C.; Wu, Y.T.; Prina, M. World Alzheimer Report 2015: The Global Impact of Dementia; Alzheimer’s Disease International: London, UK, 2015. [Google Scholar]
- United Nations Department of Economic and Social Affairs Population Division. World Population Ageing 2019; United Nations Department of Economic and Social Affairs Population Division: New York, NY, USA, 2019; Volume Highlights, ISBN 9789211483260. [Google Scholar]
- Etters, L.; Goodall, D.; Harrison, B.E. Caregiver Burden among Dementia Patient Caregivers: A Review of the Literature. J. Am. Acad. Nurse Pract. 2008, 20, 423–428. [Google Scholar] [CrossRef]
- Dubois, B.; Feldman, H.H.; Jacova, C.; Hampel, H.; Molinuevo, J.L.; Blennow, K.; DeKosky, S.T.; Gauthier, S.; Selkoe, D.; Bateman, R.; et al. Advancing Research Diagnostic Criteria for Alzheimer’s Disease: The IWG-2 Criteria Position Paper Advancing Research Diagnostic Criteria for Alzheimer’s Disease: The IWG-2 Criteria. Lancet Neurol. 2014, 13, 614–649. [Google Scholar] [CrossRef] [PubMed]
- Jack, C.R.; Bennett, D.A.; Blennow, K.; Carrillo, M.C.; Dunn, B.; Haeberlein, S.B.; Holtzman, D.M.; Jagust, W.; Jessen, F.; Karlawish, J.; et al. NIA-AA Research Framework: Toward a Biological Definition of Alzheimer’s Disease. Alzheimer’s Dement. 2018, 14, 535–562. [Google Scholar] [CrossRef] [PubMed]
- Petersen, R.C.; Caracciolo, B.; Brayne, C.; Gauthier, S.; Jelic, V.; Fratiglioni, L. Mild Cognitive Impairment: A Concept in Evolution. J. Intern. Med. 2014, 275, 214–228. [Google Scholar] [CrossRef] [PubMed]
- Petersen, R.C.; Lopez, O.; Armstrong, M.J.; Getchius, T.S.D.; Ganguli, M.; Gloss, D.; Gronseth, G.S.; Marson, D.; Pringsheim, T.; Day, G.S.; et al. Practice Guideline Update Summary: Mild Cognitive Impairment Report of Theguideline Development, Dissemination, and Implementation. Neurology 2018, 90, 126–135. [Google Scholar] [CrossRef]
- Rossini, P.M.; Miraglia, F.; Alù, F.; Cotelli, M.; Ferreri, F.; Di Iorio, R.; Iodice, F.; Vecchio, F. Neurophysiological Hallmarks of Neurodegenerative Cognitive Decline: The Study of Brain Connectivity as a Biomarker of Early Dementia. J. Pers. Med. 2020, 10, 34. [Google Scholar] [CrossRef]
- McKhann, G.M.; Knopman, D.S.; Chertkow, H.; Hyman, B.T.; Jack, C.R.; Kawas, C.H.; Klunk, W.E.; Koroshetz, W.J.; Manly, J.J.; Mayeux, R.; et al. The Diagnosis of Dementia Due to Alzheimer’s Disease: Recommendations from the National Institute on Aging-Alzheimer’s Association Workgroups on Diagnostic Guidelines for Alzheimer’s Disease. Alzheimer’s Dement. 2011, 7, 263–269. [Google Scholar] [CrossRef]
- Molinuevo, J.L.; Ayton, S.; Batrla, R.; Bednar, M.M.; Bittner, T.; Cummings, J.; Fagan, A.M.; Hampel, H.; Mielke, M.M.; Mikulskis, A.; et al. Current State of Alzheimer’s Fluid Biomarkers; Springer: Berlin/Heidelberg, Germany, 2018; Volume 136, ISBN 0040101819. [Google Scholar]
- Nakamura, A.; Kaneko, N.; Villemagne, V.L.; Kato, T.; Doecke, J.; Doré, V.; Fowler, C.; Li, Q.-X.; Martins, R.; Rowe, C.; et al. High Performance Plasma Amyloid-β Biomarkers for Alzheimer’s Disease. Nature 2018, 554, 249–254. [Google Scholar] [CrossRef] [PubMed]
- Preische, O.; Schultz, S.A.; Apel, A.; Kuhle, J.; Kaeser, S.A.; Barro, C.; Gräber, S.; Kuder-Buletta, E.; LaFougere, C.; Laske, C.; et al. Serum Neurofilament Dynamics Predicts Neurodegeneration and Clinical Progression in Presymptomatic Alzheimer’s Disease. Nat. Med. 2019, 25, 277–283. [Google Scholar] [CrossRef]
- Karikari, T.K.; Pascoal, T.A.; Ashton, N.J.; Janelidze, S.; Benedet, A.L.; Rodriguez, J.L.; Chamoun, M.; Savard, M.; Kang, M.S.; Therriault, J.; et al. Blood Phosphorylated Tau 181 as a Biomarker for Alzheimer’s Disease: A Diagnostic Performance and Prediction Modelling Study Using Data from Four Prospective Cohorts. Lancet Neurol. 2020, 19, 422–433. [Google Scholar] [CrossRef]
- Palmqvist, S.; Janelidze, S.; Quiroz, Y.T.; Zetterberg, H.; Lopera, F.; Stomrud, E.; Su, Y.; Chen, Y.; Serrano, G.E.; Leuzy, A.; et al. Discriminative Accuracy of Plasma Phospho-Tau217 for Alzheimer Disease vs Other Neurodegenerative Disorders. JAMA—J. Am. Med. Assoc. 2020, 324, 772–781. [Google Scholar] [CrossRef]
- Zetterberg, H.; Bendlin, B.B. Biomarkers for Alzheimer’s Disease—Preparing for a New Era of Disease-Modifying Therapies. Mol. Psychiatry 2021, 26, 296–308. [Google Scholar] [CrossRef] [PubMed]
- Bond, J.P.; Deverin, S.P.; Inouye, H.; El-Agnaf, O.M.A.; Teeter, M.M.; Kirschner, D.A. Assemblies of Alzheimer’s Peptides Aβ25–35 and Aβ31–35: Reverse-Turn Conformation and Side-Chain Interactions Revealed by X-Ray Diffraction. J. Struct. Biol. 2003, 141, 156–170. [Google Scholar] [CrossRef] [PubMed]
- Turnbull, S.; Tabner, B.J.; El-Agnaf, O.M.; Twyman, L.J.; Allsop, D. New Evidence That the Alzheimer β-Amyloid Peptide Does Not Spontaneously Form Free Radicals: An ESR Study Using a Series of Spin-Traps. Free Radic. Biol. Med. 2001, 30, 1154–1162. [Google Scholar] [CrossRef]
- Moore, S.A.; Huckerby, T.N.; Gibson, G.L.; Fullwood, N.J.; Turnbull, S.; Tabner, B.J.; El-Agnaf, O.M.A.; Allsop, D. Both the <scp>d -(+) and <scp>l</Scp> -(−) Enantiomers of Nicotine Inhibit Aβ Aggregation and Cytotoxicity. Biochemistry 2004, 43, 819–826. [Google Scholar] [CrossRef]
- de Wolf, F.; Ghanbari, M.; Licher, S.; McRae-McKee, K.; Gras, L.; Weverling, G.J.; Wermeling, P.; Sedaghat, S.; Ikram, M.K.; Waziry, R.; et al. Plasma Tau, Neurofilament Light Chain and Amyloid-β Levels and Risk of Dementia; a Population-Based Cohort Study. Brain 2020, 143, 1220–1232. [Google Scholar] [CrossRef]
- Marks, J.D.; Syrjanen, J.A.; Graff-Radford, J.; Petersen, R.C.; Machulda, M.M.; Campbell, M.R.; Algeciras-Schimnich, A.; Lowe, V.; Knopman, D.S.; Jack, C.R.; et al. Comparison of Plasma Neurofilament Light and Total Tau as Neurodegeneration Markers: Associations with Cognitive and Neuroimaging Outcomes. Alzheimers. Res. Ther. 2021, 13, 1–14. [Google Scholar] [CrossRef]
- Zhou, W.; Zhang, J.; Ye, F.; Xu, G.; Su, H.; Su, Y.; Zhang, X. Plasma Neurofilament Light Chain Levels in Alzheimer’s Disease. Neurosci. Lett. 2017, 650, 60–64. [Google Scholar] [CrossRef] [PubMed]
- Kivisäkk, P.; Magdamo, C.; Trombetta, B.A.; Noori, A.; Kuo, Y.K.E.; Chibnik, L.B.; Carlyle, B.C.; Serrano-Pozo, A.; Scherzer, C.R.; Hyman, B.T.; et al. Plasma Biomarkers for Prognosis of Cognitive Decline in Patients with Mild Cognitive Impairment. Brain Commun. 2022, 4, fcac155. [Google Scholar] [CrossRef] [PubMed]
- Lundberg, M.; Eriksson, A.; Tran, B.; Assarsson, E.; Fredriksson, S. Homogeneous Antibody-Based Proximity Extension Assays Provide Sensitive and Specific Detection of Low-Abundant Proteins in Human Blood. Nucleic Acids Res. 2011, 39, e102. [Google Scholar] [CrossRef] [PubMed]
- Assarsson, E.; Lundberg, M.; Holmquist, G.; Björkesten, J.; Bucht Thorsen, S.; Ekman, D.; Eriksson, A.; Rennel Dickens, E.; Ohlsson, S.; Edfeldt, G.; et al. Homogenous 96-Plex PEA Immunoassay Exhibiting High Sensitivity, Specificity, and Excellent Scalability. PLoS ONE 2014, 9, e95192. [Google Scholar] [CrossRef]
- Ahmad, S.; Milan, M.D.C.; Hansson, O.; Demirkan, A.; Agustin, R.; Sáez, M.E.; Giagtzoglou, N.; Cabrera-Socorro, A.; Bakker, M.H.M.; Ramirez, A.; et al. CDH6 and HAGH Protein Levels in Plasma Associate with Alzheimer’s Disease in APOE Ε4 Carriers. Sci. Rep. 2020, 10, 1–13. [Google Scholar] [CrossRef]
- Whelan, C.D.; Mattsson, N.; Nagle, M.W.; Vijayaraghavan, S.; Hyde, C.; Janelidze, S.; Stomrud, E.; Lee, J.; Fitz, L.; Samad, T.A.; et al. Multiplex Proteomics Identifies Novel CSF and Plasma Biomarkers of Early Alzheimer’s Disease. Acta Neuropathol. Commun. 2019, 7, 169. [Google Scholar] [CrossRef]
- Cullen, N.C.; Mälarstig, A.N.; Stomrud, E.; Hansson, O.; Mattsson-Carlgren, N. Accelerated Inflammatory Aging in Alzheimer’s Disease and Its Relation to Amyloid, Tau, and Cognition. Sci. Rep. 2021, 11, 1965. [Google Scholar] [CrossRef]
- Ehtewish, H.; Arredouani, A.; El-Agnaf, O. Diagnostic, Prognostic, and Mechanistic Biomarkers of Diabetes Mellitus-Associated Cognitive Decline. Int. J. Mol. Sci. 2022, 23, 6144. [Google Scholar] [CrossRef]
- Jiang, Y.; Zhou, X.; Ip, F.C.; Chan, P.; Chen, Y.; Lai, N.C.H.; Cheung, K.; Lo, R.M.N.; Tong, E.P.S.; Wong, B.W.Y.; et al. Large-Scale Plasma Proteomic Profiling Identifies a High-Performance Biomarker Panel for Alzheimer’s Disease Screening and Staging. Alzheimer’s Dement. 2022, 18, 88–102. [Google Scholar] [CrossRef]
- Walker, K.A.; Chen, J.; Zhang, J.; Fornage, M.; Yang, Y.; Zhou, L.; Grams, M.E.; Tin, A.; Daya, N.; Hoogeveen, R.C.; et al. Large-Scale Plasma Proteomic Analysis Identifies Proteins and Pathways Associated with Dementia Risk. Nat. Aging 2021, 1, 473–489. [Google Scholar] [CrossRef]
- Guo, L.H.; Alexopoulos, P.; Wagenpfeil, S.; Kurz, A.; Perneczky, R.; Alzheimer’s Disease Neuroimaging Initiative. Plasma Proteomics for the Identification of Alzheimer’s Disease. Alzheimer Dis. Assoc. Disord. 2013, 27, 337–342. [Google Scholar] [CrossRef] [PubMed]
- Starnes, T.; Broxmeyer, H.E.; Robertson, M.J.; Hromas, R. Cutting Edge: IL-17D, a Novel Member of the IL-17 Family, Stimulates Cytokine Production and Inhibits Hemopoiesis. J. Immunol. 2002, 169, 642–646. [Google Scholar] [CrossRef] [PubMed]
- Galea, E.; Weinstock, L.D.; Larramona-Arcas, R.; Pybus, A.F.; Giménez-Llort, L.; Escartin, C.; Wood, L.B. Multi-Transcriptomic Analysis Points to Early Organelle Dysfunction in Human Astrocytes in Alzheimer’s Disease. Neurobiol. Dis. 2022, 166, 105655. [Google Scholar] [CrossRef] [PubMed]
- Roach, J.C.; Edens, L.; Markewych, D.R.; Rapozo, M.K.; Hara, J.; Glusman, G.; Funk, C.; Bramen, J.; Baloni, P.; Shankle, W.R.; et al. A Multimodal Intervention for Alzheimer’s Disease Results in Multifaceted Systemic Effects Reflected in Blood and Ameliorates Functional and Cognitive Outcomes. medRxiv 2022, 03424200. [Google Scholar] [CrossRef]
- Cristiano, C.; Volpicelli, F.; Lippiello, P.; Buono, B.; Raucci, F.; Piccolo, M.; Iqbal, A.J.; Irace, C.; Miniaci, M.C.; Perrone Capano, C.; et al. Neutralization of IL-17 Rescues Amyloid-β-Induced Neuroinflammation and Memory Impairment. Br. J. Pharmacol. 2019, 176, 3544–3557. [Google Scholar] [CrossRef]
- Newell, L.F.; Holtan, S.G. Placental Growth Factor: What Hematologists Need to Know. Blood Rev. 2017, 31, 57–62. [Google Scholar] [CrossRef]
- Ribatti, D. The Discovery of the Placental Growth Factor and Its Role in Angiogenesis: A Historical Review. Angiogenesis 2008, 11, 215–221. [Google Scholar] [CrossRef]
- Hansson, O.; Santillo, A.F.; Meeter, L.H.; Nilsson, K.; Landqvist Waldö, M.; Nilsson, C.; Blennow, K.; van Swieten, J.C.; Janelidze, S. CSF Placental Growth Factor—a Novel Candidate Biomarker of Frontotemporal Dementia. Ann. Clin. Transl. Neurol. 2019, 6, 863–872. [Google Scholar] [CrossRef]
- Mahoney, E.R.; Dumitrescu, L.; Moore, A.M.; Cambronero, F.E.; De Jager, P.L.; Koran, M.E.I.; Petyuk, V.A.; Robinson, R.A.S.; Goyal, S.; Schneider, J.A.; et al. Brain Expression of the Vascular Endothelial Growth Factor Gene Family in Cognitive Aging and Alzheimer’s Disease. Mol. Psychiatry 2021, 26, 888–896. [Google Scholar] [CrossRef]
- Winder, Z.; Sudduth, T.L.; Anderson, S.; Patel, E.; Neltner, J.; Martin, B.J.; Snyder, K.E.; Abner, E.L.; Jicha, G.A.; Nelson, P.T.; et al. Examining the Association between Blood-Based Biomarkers and Human Post Mortem Neuropathology in the University of Kentucky Alzheimer’s Disease Research Center Autopsy Cohort. Alzheimer’s Dement. 2022, 19, 67–78. [Google Scholar] [CrossRef]
- Gertje, E.C.; Janelidze, S.; van Westen, D.; Palmqvist, S.; Hansson, O.; Mattsson, N. White Matter Lesions Are Associated with CSF Biomarkers of Neuroinflammation in Prodromal Alzheimer’s Disease. Alzheimer’s Dement. 2020, 16, e041795. [Google Scholar] [CrossRef]
- Sudduth, T.L.; Winder, Z.; Elahi, F.M.; Nelson, P.T.; Jicha, G.A.; Wilcock, D.M. CSF and Plasma Placental Growth Factor as a Biomarker for Small-Vessel Damage in VCID. Alzheimers. Dement. 2021, 17, e052995. [Google Scholar] [CrossRef]
- Palomer, E.; Buechler, J.; Salinas, P.C. Wnt Signaling Deregulation in the Aging and Alzheimer’s Brain. Front. Cell. Neurosci. 2019, 13, 227. [Google Scholar] [CrossRef]
- Pawlowski, T.L.; Bellush, L.L.; Wright, A.W.; Walker, J.P.; Colvin, R.A.; Huentelman, M.J. Hippocampal Gene Expression Changes during Age-Related Cognitive Decline. Brain Res. 2009, 1256, 101–110. [Google Scholar] [CrossRef]
- Maiese, K.; Li, F.; Chong, Z.Z.; Shang, Y.C. The Wnt Signaling Pathway: Aging Gracefully as a Protectionist? Pharmacol. Ther. 2008, 118, 58–81. [Google Scholar] [CrossRef] [PubMed]
- Kim, K.A.; Zhao, J.; Andarmani, S.; Kakitani, M.; Oshima, T.; Binnerts, M.E.; Abo, A.; Tomizuka, K.; Funk, W.D. R-Spondin Proteins: A Novel Link to β-Catenin Activation. Cell Cycle 2006, 5, 23–26. [Google Scholar] [CrossRef]
- Cruciat, C.M.; Niehrs, C. Secreted and Transmembrane Wnt Inhibitors and Activators. Cold Spring Harb. Perspect. Biol. 2013, 5, a015081. [Google Scholar] [CrossRef]
- Ringman, J.M.; Schulman, H.; Becker, C.; Jones, T.; Bai, Y.; Immermann, F.; Cole, G.; Sokolow, S.; Gylys, K.; Geschwind, D.H.; et al. Proteomic Changes in Cerebrospinal Fluid of Presymptomatic and Affected Persons Carrying Familial Alzheimer Disease Mutations. Arch. Neurol. 2012, 69, 96–104. [Google Scholar] [CrossRef]
- Shi, L.; Buchanan, C.R.; Cox, S.R.; Hillary, R.F.; Marioni, R.E.; Campbell, A.; Hayward, C.; Stolicyn, A.; Whalley, H.C.; Harris, M.A.; et al. Identification of Plasma Proteins Relating to Brain Neurodegeneration and Vascular Pathology in Cognitively Normal Individuals. Alzheimer’s Dement. Diagn. Assess. Dis. Monit. 2021, 13, e12240. [Google Scholar] [CrossRef]
- Khan, S. IGFBP-2 Signaling in the Brain: From Brain Development to Higher Order Brain Functions. Front. Endocrinol. Lausanne 2019, 10, 822. [Google Scholar] [CrossRef]
- Mackay, K.B.; Loddick, S.A.; Naeve, G.S.; Vana, A.M.; Verge, G.M.; Foster, A.C. Neuroprotective Effects of Insulin-like Growth Factor-Binding Protein Ligand Inhibitors in Vitro and in Vivo. J. Cereb. Blood Flow Metab. 2003, 23, 1160–1167. [Google Scholar] [CrossRef] [PubMed]
- Åberg, D.; Johansson, P.; Isgaard, J.; Wallin, A.; Johansson, J.-O.; Andreasson, U.; Blennow, K.; Zetterberg, H.; Åberg, N.D.; Svensson, J. Increased Cerebrospinal Fluid Level of Insulin-like Growth Factor-II in Male Patients with Alzheimer’s Disease. J. Alzheimer’s Dis. 2015, 48, 637–646. [Google Scholar] [CrossRef] [PubMed]
- Hertze, J.; Nägga, K.; Minthon, L.; Hansson, O. Changes in Cerebrospinal Fluid and Blood Plasma Levels of IGF-II and Its Binding Proteins in Alzheimer’s Disease: An Observational Study. BMC Neurol. 2014, 14, 1–8. [Google Scholar] [CrossRef] [PubMed]
- Toledo, J.B.; Da, X.; Bhatt, P.; Wolk, D.A.; Arnold, S.E.; Shaw, L.M.; Trojanowski, J.Q.; Davatzikos, C. Relationship between Plasma Analytes and SPARE-AD Defined Brain Atrophy Patterns in ADNI. PLoS ONE 2013, 8, e55531. [Google Scholar] [CrossRef]
- Lane, E.M.; Hohman, T.J.; Jefferson, A.L. Insulin-like Growth Factor Binding Protein-2 Interactions with Alzheimer’s Disease Biomarkers. Brain Imaging Behav. 2017, 11, 1779–1786. [Google Scholar] [CrossRef]
- McLimans, K.E.; Webb, J.L.; Anantharam, V.; Kanthasamy, A.; Willette, A.A. Peripheral versus Central Index of Metabolic Dysfunction and Associations with Clinical and Pathological Outcomes in Alzheimer’s Disease. J. Alzheimer’s Dis. 2017, 60, 1313–1324. [Google Scholar] [CrossRef]
- Lin, H.; Himali, J.J.; Satizabal, C.L.; Beiser, A.S.; Levy, D.; Benjamin, E.J.; Gonzales, M.M.; Ghosh, S.; Vasan, R.S.; Seshadri, S.; et al. Identifying Blood Biomarkers for Dementia Using Machine Learning Methods in the Framingham Heart Study. Cells 2022, 11, 1506. [Google Scholar] [CrossRef]
- McGrath, E.R.; Himali, J.J.; Levy, D.; Conner, S.C.; DeCarli, C.S.; Pase, M.P.; Courchesne, P.; Satizabal, C.L.; Vasan, R.S.; Beiser, A.S.; et al. Circulating IGFBP-2: A Novel Biomarker for Incident Dementia. Ann. Clin. Transl. Neurol. 2019, 6, 1659–1670. [Google Scholar] [CrossRef]
- Araújo, D.C.; Veloso, A.A.; Gomes, K.B.; De Souza, L.C.; Ziviani, N.; Caramelli, P. A Novel Panel of Plasma Proteins Predicts Progression in Prodromal Alzheimer’s Disease. J. Alzheimer’s Dis. 2022, 88, 549–561. [Google Scholar] [CrossRef]
- Cheng, Z.; Yin, J.; Yuan, H.; Jin, C.; Zhang, F.; Wang, Z.; Liu, X.; Wu, Y.; Wang, T.; Xiao, S. Blood-Derived Plasma Protein Biomarkers for Alzheimer’s Disease in Han Chinese. Front. Aging Neurosci. 2018, 10, 414. [Google Scholar] [CrossRef]
- Dubois, B.; Picard, G.; Sarazin, M. Early Detection of Alzheimer’s Disease: New Diagnostic Criteria. Dialogues Clin. Neurosci. 2009, 11, 135–139. [Google Scholar] [CrossRef] [PubMed]
- Roman, G.C.; Tatemichi, T.K.; Erkinjuntti, T.; Cummings, J.L.; Masdeu, J.C.; Garcia, J.H.; Amaducci, L.; Orgogozo, J.-M.; Brun, A.; Hofman, A.; et al. Vascular Dementia: Diagnostic Criteria for Research Studies: Report of the NINDS-AIREN International Workshop. Neurology 1993, 43, 250. [Google Scholar] [CrossRef] [PubMed]
- Shi, L.; Westerhuis, J.A.; Rosén, J.; Landberg, R.; Brunius, C. Variable Selection and Validation in Multivariate Modelling. Bioinformatics 2019, 35, 972–980. [Google Scholar] [CrossRef] [PubMed]
- Kursa, M.B.; Rudnicki, W.R. Feature Selection with the Boruta Package. J. Stat. Softw. 2010, 36, 1–13. [Google Scholar] [CrossRef]
- Lang, M.; Binder, M.; Richter, J.; Schratz, P.; Pfisterer, F.; Coors, S.; Au, Q.; Casalicchio, G.; Kotthoff, L.; Bischl, B. Mlr3: A Modern Object-Oriented Machine Learning Framework in R. J. Open Source Softw. 2019, 4, 1903. [Google Scholar] [CrossRef]






| Dementia | MCI | Control | |
|---|---|---|---|
| Sample size (n) | 22 | 64 | 36 |
| Gender (F/M) | 8/14 | 29/35 | 17/19 |
| Mean age in years (SD) | 75.8 (4.9) | 69.8 (8.0) | 67.2 (7.3) |
| MoCA Score mean (SD) | 11.2 (6.5) | 23.0 (6.5) | 28.9 (1.5) |
| Duration of cognitive impairment (years) | 2.8 (2.0) | 2.7 (3.5) | -- |
Disclaimer/Publisher’s Note: The statements, opinions and data contained in all publications are solely those of the individual author(s) and contributor(s) and not of MDPI and/or the editor(s). MDPI and/or the editor(s) disclaim responsibility for any injury to people or property resulting from any ideas, methods, instructions or products referred to in the content. |
© 2023 by the authors. Licensee MDPI, Basel, Switzerland. This article is an open access article distributed under the terms and conditions of the Creative Commons Attribution (CC BY) license (https://creativecommons.org/licenses/by/4.0/).
Share and Cite
Ehtewish, H.; Mesleh, A.; Ponirakis, G.; De la Fuente, A.; Parray, A.; Bensmail, I.; Abdesselem, H.; Ramadan, M.; Khan, S.; Chandran, M.; et al. Blood-Based Proteomic Profiling Identifies Potential Biomarker Candidates and Pathogenic Pathways in Dementia. Int. J. Mol. Sci. 2023, 24, 8117. https://doi.org/10.3390/ijms24098117
Ehtewish H, Mesleh A, Ponirakis G, De la Fuente A, Parray A, Bensmail I, Abdesselem H, Ramadan M, Khan S, Chandran M, et al. Blood-Based Proteomic Profiling Identifies Potential Biomarker Candidates and Pathogenic Pathways in Dementia. International Journal of Molecular Sciences. 2023; 24(9):8117. https://doi.org/10.3390/ijms24098117
Chicago/Turabian StyleEhtewish, Hanan, Areej Mesleh, Georgios Ponirakis, Alberto De la Fuente, Aijaz Parray, Ilham Bensmail, Houari Abdesselem, Marwan Ramadan, Shafi Khan, Mani Chandran, and et al. 2023. "Blood-Based Proteomic Profiling Identifies Potential Biomarker Candidates and Pathogenic Pathways in Dementia" International Journal of Molecular Sciences 24, no. 9: 8117. https://doi.org/10.3390/ijms24098117
APA StyleEhtewish, H., Mesleh, A., Ponirakis, G., De la Fuente, A., Parray, A., Bensmail, I., Abdesselem, H., Ramadan, M., Khan, S., Chandran, M., Ayadathil, R., Elsotouhy, A., Own, A., Al Hamad, H., Abdelalim, E. M., Decock, J., Alajez, N. M., Albagha, O., Thornalley, P. J., ... El-Agnaf, O. M. A. (2023). Blood-Based Proteomic Profiling Identifies Potential Biomarker Candidates and Pathogenic Pathways in Dementia. International Journal of Molecular Sciences, 24(9), 8117. https://doi.org/10.3390/ijms24098117

