Molecular Mechanisms Underlying the Progression of Aortic Valve Stenosis: Bioinformatic Analysis of Signal Pathways and Hub Genes
Abstract
1. Introduction
2. Results
2.1. Microarray Data Information
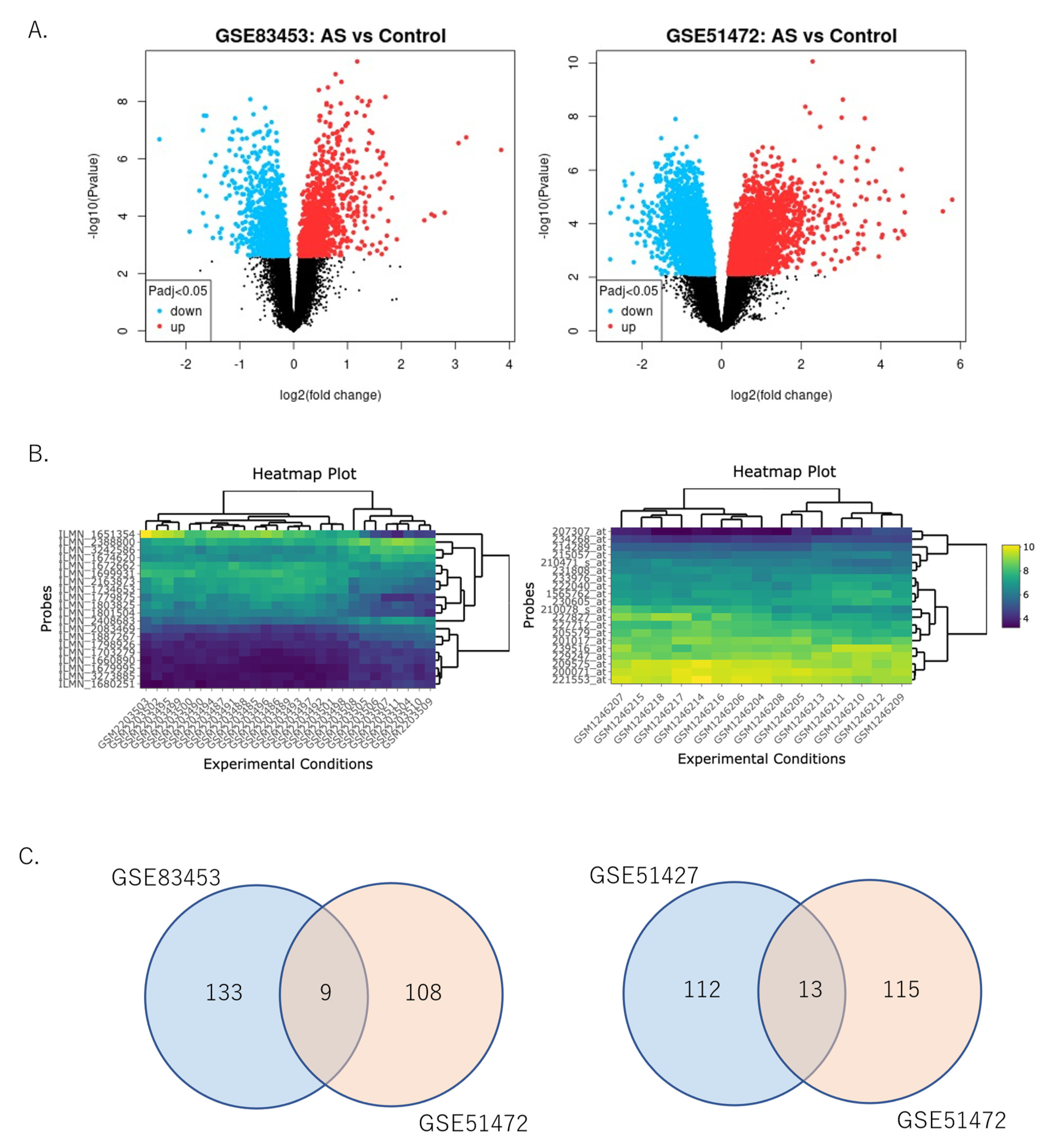
2.2. DEG Analysis in AS
2.3. Functional Enrichment Analysis
2.4. PPI Network Analysis and Hub Gene Identification
3. Discussion
4. Materials and Methods
4.1. Microarray Data Source and Screening
4.2. Screening and Integration of DEGs
4.3. Differential Gene Expression Analysis
4.4. Pathway Enrichment Analysis
4.5. Tissue-Specific PPI Network Analysis and Hub Gene Identification
5. Conclusions
Author Contributions
Funding
Institutional Review Board Statement
Informed Consent Statement
Data Availability Statement
Acknowledgments
Conflicts of Interest
References
- Nkomo, V.T.; Gardin, J.M.; Skelton, T.N.; Gottdiener, J.S.; Scott, C.G.; Enriquez-Sarano, M. Burden of valvular heart diseases: A population-based study. Lancet 2006, 368, 1005–1011. [Google Scholar] [CrossRef]
- Lindman, B.R.; Clavel, M.A.; Mathieu, P.; Iung, B.; Lancellotti, P.; Otto, C.M.; Pibarot, P. Calcific aortic stenosis. Nat. Rev. Dis. Primers 2016, 2, 16006. [Google Scholar] [CrossRef] [PubMed]
- Osnabrugge, R.L.; Mylotte, D.; Head, S.J.; Van Mieghem, N.M.; Nkomo, V.T.; LeReun, C.M.; Bogers, A.J.; Piazza, N.; Kappetein, A.P. Aortic stenosis in the elderly: Disease prevalence and number of candidates for transcatheter aortic valve replacement: A meta-analysis and modeling study. J. Am. Coll. Cardiol. 2013, 62, 1002–1012. [Google Scholar] [CrossRef]
- Rajamannan, N.M.; Bonow, R.O.; Rahimtoola, S.H. Calcific aortic stenosis: An update. Nat. Clin. Pract. Cardiovasc. Med. 2007, 4, 254–262. [Google Scholar] [CrossRef] [PubMed]
- Dweck, M.R.; Khaw, H.J.; Sng, G.K.; Luo, E.L.; Baird, A.; Williams, M.C.; Makiello, P.; Mirsadraee, S.; Joshi, N.V.; van Beek, E.J.; et al. Aortic stenosis, atherosclerosis, and skeletal bone: Is there a common link with calcification and inflammation? Eur. Heart J. 2013, 34, 1567–1574. [Google Scholar] [CrossRef] [PubMed]
- Im Cho, K.; Sakuma, I.; Sohn, I.S.; Jo, S.H.; Koh, K.K. Inflammatory and metabolic mechanisms underlying the calcific aortic valve disease. Atherosclerosis 2018, 277, 60–65. [Google Scholar] [CrossRef] [PubMed]
- Qiao, E.; Huang, Z.; Wang, W. Exploring potential genes and pathways related to calcific aortic valve disease. Gene 2022, 808, 145987. [Google Scholar] [CrossRef]
- Otto, C.M.; Prendergast, B. Aortic-valve stenosis—From patients at risk to severe valve obstruction. N. Engl. J. Med. 2014, 371, 744–756. [Google Scholar] [CrossRef]
- Chen, J.J.; Wang, S.J.; Tsai, C.A.; Lin, C.J. Selection of differentially expressed genes in microarray data analysis. Pharmacogenom. J. 2007, 7, 212–220. [Google Scholar] [CrossRef]
- Fehlmann, T.; Backes, C.; Kahraman, M.; Haas, J.; Ludwig, N.; Posch, A.E.; Würstle, M.L.; Hübenthal, M.; Franke, A.; Meder, B.; et al. Web-based NGS data analysis using miRMaster: A large-scale meta-analysis of human miRNAs. Nucleic Acids Res. 2017, 45, 8731–8744. [Google Scholar] [CrossRef]
- Wei, R.Q.; Zhang, W.M.; Liang, Z.; Piao, C.; Zhu, G. Identification of signal pathways and hub genes of pulmonary arterial hypertension by bioinformatic analysis. Can. Respir. J. 2022, 2022, 1394088. [Google Scholar] [CrossRef]
- Wang, J.; Sidharth, S.; Zeng, S.; Jiang, Y.; Chan, Y.O.; Lyu, Z.; McCubbin, T.; Mertz, R.; Sharp, R.E.; Joshi, T. Bioinformatics for plant and agricultural discoveries in the age of multiomics: A review and case study of maize nodal root growth under water deficit. Physiol. Plant. 2022, 174, e13672. [Google Scholar] [CrossRef]
- Natorska, J.; Marek, G.; Sadowski, J.; Undas, A. Presence of B cells within aortic valves in patients with aortic stenosis: Relation to severity of the disease. J. Cardiol. 2016, 67, 80–85. [Google Scholar] [CrossRef] [PubMed]
- Rysä, J. Gene expression profiling of human calcific aortic valve disease. Genom. Data 2016, 7, 107–108. [Google Scholar] [CrossRef] [PubMed]
- Guauque-Olarte, S.; Droit, A.; Tremblay-Marchand, J.; Gaudreault, N.; Kalavrouziotis, D.; Dagenais, F.; Seidman, J.G.; Body, S.C.; Pibarot, P.; Mathieu, P.; et al. RNA expression profile of calcified bicuspid, tricuspid, and normal human aortic valves by RNA sequencing. Physiol. Genom. 2016, 48, 749–761. [Google Scholar] [CrossRef]
- Ohukainen, P.; Syväranta, S.; Näpänkangas, J.; Rajamäki, K.; Taskinen, P.; Peltonen, T.; Helske-Suihko, S.; Kovanen, P.T.; Ruskoaho, H.; Rysä, J. MicroRNA-125b and chemokine CCL4 expression are associated with calcific aortic valve disease. Ann. Med. 2015, 47, 423–429. [Google Scholar] [CrossRef] [PubMed]
- Coté, N.; Mahmut, A.; Bosse, Y.; Couture, C.; Pagé, S.; Trahan, S.; Boulanger, M.C.; Fournier, D.; Pibarot, P.; Mathieu, P. Inflammation is associated with the remodeling of calcific aortic valve disease. Inflammation 2013, 36, 573–581. [Google Scholar] [CrossRef] [PubMed]
- Tucureanu, M.M.; Filippi, A.; Alexandru, N.; Ana Constantinescu, C.; Ciortan, L.; Macarie, R.; Vadana, M.; Voicu, G.; Frunza, S.; Nistor, D.; et al. Diabetes-induced early molecular and functional changes in aortic heart valves in a murine model of atherosclerosis. Diab. Vasc. Dis. Res. 2019, 16, 562–576. [Google Scholar] [CrossRef]
- Akdag, S.; Akyol, A.; Asker, M.; Duz, R.; Gumrukcuoglu, H.A. Platelet-to-lymphocyte ratio may predict the severity of calcific aortic stenosis. Med. Sci. Monit. 2015, 21, 3395–3400. [Google Scholar] [CrossRef]
- Liao, J.K. Linking endothelial dysfunction with endothelial cell activation. J. Clin. Investig. 2013, 123, 540–541. [Google Scholar] [CrossRef]
- Calin, M.; Stan, D.; Schlesinger, M.; Simion, V.; Deleanu, M.; Constantinescu, C.A.; Gan, A.M.; Pirvulescu, M.M.; Butoi, E.; Manduteanu, I.; et al. VCAM-1 directed target-sensitive liposomes carrying CCR2 antagonists bind to activated endothelium and reduce adhesion and transmigration of monocytes. Eur. J. Pharm. Biopharm. 2015, 89, 18–29. [Google Scholar] [CrossRef] [PubMed]
- Calin, M.; Manduteanu, I. Emerging nanocarriers-based approaches to diagnose and red uce vascular inflammation in atherosclerosis. Curr. Med. Chem. 2017, 24, 550–567. [Google Scholar] [CrossRef]
- Voicu, G.; Rebleanu, D.; Mocanu, C.A.; Tanko, G.; Droc, I.; Uritu, C.M.; Pinteala, M.; Manduteanu, I.; Simionescu, M.; Calin, M. VCAM-1 targeted lipopolyplexes as vehicles for efficient delivery of shRNA-Runx2 to osteoblast-differentiated valvular interstitial cells; implications in calcific valve disease treatment. Int. J. Mol. Sci. 2022, 23, 3824. [Google Scholar] [CrossRef] [PubMed]
- Virtanen, M.P.; Airaksinen, J.; Niemelä, M.; Laakso, T.; Husso, A.; Jalava, M.P.; Tauriainen, T.; Maaranen, P.; Kinnunen, E.M.; Dahlbacka, S.; et al. Comparison of survival of transfemoral transcatheter aortic valve implantation versus surgical aortic valve replacement for aortic stenosis in low-risk patients without coronary artery disease. Am. J. Cardiol. 2020, 125, 589–596. [Google Scholar] [CrossRef] [PubMed]
- Lange, S.; Auerbach, D.; McLoughlin, P.; Perriard, E.; Schäfer, B.W.; Perriard, J.C.; Ehler, E. Subcellular targeting of metabolic enzymes to titin in heart muscle may be mediated by DRAL/FHL-2. J. Cell Sci. 2002, 115, 4925–4936. [Google Scholar] [CrossRef] [PubMed]
- Tran, M.K.; Kurakula, K.; Koenis, D.S.; de Vries, C.J. Protein–protein interactions of the LIM-only protein FHL2 and functional implication of the interactions relevant in cardiovascular disease. Biochim. Biophys. Acta 2016, 1863, 219–228. [Google Scholar] [CrossRef]
- Kurakula, K.; Sommer, D.; Sokolovic, M.; Moerland, P.D.; Scheij, S.; van Loenen, P.B.; Koenis, D.S.; Zelcer, N.; van Tiel, C.M.; de Vries, C.J. LIM-only protein FHL2 is a positive regulator of liver X receptors in smooth muscle cells involved in lipid homeostasis. Mol. Cell. Biol. 2015, 35, 52–62. [Google Scholar] [CrossRef]
- Bovill, E.; Westaby, S.; Crisp, A.; Jacobs, S.; Shaw, T. Reduction of four-and-a-half LIM-protein 2 expression occurs in human left ventricular failure and leads to altered localization and reduced activity of metabolic enzymes. J. Thorac. Cardiovasc. Surg. 2009, 137, 853–861. [Google Scholar] [CrossRef]
- Xia, W.R.; Fu, W.; Wang, Q.; Zhu, X.; Xing, W.W.; Wang, M.; Xu, D.Q.; Xu, D.G. Autophagy induced FHL2 upregulation promotes IL-6 production by activating the NF- κB pathway in mouse aortic endothelial cells after exposure to PM2.5. Int. J. Mol. Sci. 2017, 18, 1484. [Google Scholar] [CrossRef]
- Lichtinger, M.; Ingram, R.; Hannah, R.; Müller, D.; Clarke, D.; Assi, S.A.; Lie-A-Ling, M.; Noailles, L.; Vijayabaskar, M.S.; Wu, M.; et al. RUNX1 reshapes the epigenetic landscape at the onset of haematopoiesis. EMBO J. 2012, 31, 4318–4333. [Google Scholar] [CrossRef]
- Chen, M.J.; Yokomizo, T.; Zeigler, B.M.; Dzierzak, E.; Speck, N.A. Runx1 is required for the endothelial to haematopoietic cell transition but not thereafter. Nature 2009, 457, 887–891. [Google Scholar] [CrossRef] [PubMed]
- de Lange, F.J.; Moorman, A.F.; Anderson, R.H.; Männer, J.; Soufan, A.T.; Vries, C.D.; Schneider, M.D.; Webb, S.; van den Hoff, M.J.; Christoffels, V.M. Lineage and morphogenetic analysis of the cardiac valves. Circ. Res. 2004, 95, 645–654. [Google Scholar] [CrossRef] [PubMed]
- Rajamannan, N.M.; Subramaniam, M.; Rickard, D.; Stock, S.R.; Donovan, J.; Springett, M.; Orszulak, T.; Fullerton, D.A.; Tajik, A.J.; Bonow, R.O.; et al. Human aortic valve calcification is associated with an osteoblast phenotype. Circulation 2003, 107, 2181–2184. [Google Scholar] [CrossRef] [PubMed]
- Yutzey, K.E.; Demer, L.L.; Body, S.C.; Huggins, G.S.; Towler, D.A.; Giachelli, C.M.; Hofmann-Bowman, M.A.; Mortlock, D.P.; Rogers, M.B.; Sadeghi, M.M.; et al. Calcific aortic valve disease: A consensus summary from the Alliance of Investigators on Calcific Aortic Valve Disease. Arterioscler. Thromb. Vasc. Biol. 2014, 34, 2387–2393. [Google Scholar] [CrossRef] [PubMed]
- Hulin, A.; Hego, A.; Lancellotti, P.; Oury, C. Advances in pathophysiology of calcific aortic valve disease propose novel molecular therapeutic targets. Front. Cardiovasc. Med. 2018, 5, 21. [Google Scholar] [CrossRef] [PubMed]
- Côté, N.; El Husseini, D.; Pépin, A.; Guauque-Olarte, S.; Ducharme, V.; Bouchard-Cannon, P.; Audet, A.; Fournier, D.; Gaudreault, N.; Derbali, H.; et al. ATP acts as a survival signal and prevents the mineralization of aortic valve. J. Mol. Cell. Cardiol. 2012, 52, 1191–1202. [Google Scholar] [CrossRef]
- Ozturk, K.; Dow, M.; Carlin, D.E.; Bejar, R.; Carter, H. The emerging potential for network analysis to inform precision cancer medicine. J. Mol. Biol. 2018, 430, 2875–2899. [Google Scholar] [CrossRef]
- Bossé, Y.; Miqdad, A.; Fournier, D.; Pépin, A.; Pibarot, P.; Mathieu, P. Refining molecular pathways leading to calcific aortic valve stenosis by studying gene expression profile of normal and calcified stenotic human aortic valves. Circ. Cardiovasc. Genet. 2009, 2, 489–498. [Google Scholar] [CrossRef]
- Lv, X.; Wang, X.; Liu, J.; Wang, F.; Sun, M.; Fan, X.; Ye, Z.; Liu, P.; Wen, J. Potential biomarkers and immune cell infiltration involved in aortic valve calcification identified through integrated bioinformatics analysis. Front. Physiol. 2022, 13, 944551. [Google Scholar] [CrossRef] [PubMed]




| Identification of Differentially Expressed Genes | |||
|---|---|---|---|
| Bioinformatic data warehousing Public annotations and datasets + Combined datasets | |||
| Regulatory network analysis | Data integration/Pathway mapping | Machine-learning-based methods for marker identification | Deep learning methods |
| Multiomic data analysis | |||
| DEGs | Gene Title (Gene Symbol) |
|---|---|
| Upregulated | secreted phosphoprotein 1 (SPP1), matrix metallopeptidase 9 (MMP9), joining chain of multimeric IgA and IgM (JCHAIN), stathmin 2 (STMN2), matrix metallopeptidase 12 (MMP12), CD52 molecule (CD52), Fc fragment of IgG receptor 1B (FCGR1B), lysozyme (LYZ), hematopoietic cell signal transducer (HCST) |
| Downregulated | collagen type VI alpha 6 chain (COL6A6), immunoglobulin superfamily member 10 (IGSF10), ATPase Na+/K+ transporting subunit alpha 2 (ATP1A2), angiopoietin like 7 (ANGPTL7), microtubule associated protein tau (MAPT)m neuron specific gene family member 1 (NSG1), immunoglobulin superfamily member 10 (IGSF10), HAND2 antisense RNA 1 (HAND2-AS1), complement C6 (C6), plasmolipin (PLLP), sclerostin (SOST), lamin subunit gamma 3 (LAMC3), solute carrier family 6 member 4 (SLC6A4) |
| Gene | ID | David Gene Name |
|---|---|---|
| 1564381_S_AT | 100505876 | CEBPZ opposite strand (CEBPZOS) |
| 1558121_AT | 80034 | cysteine and serine rich nuclear protein 3 (CSRNP3) |
| 227462_AT | 64167 | endoplasmic reticulum aminopeptidase 2 (ERAP2) |
| 236608_AT | 165082 | adhesion G protein-coupled receptor F3 (ADGRF3) |
| 1561094_A_AT | 387601 | solute carrier family 22 member 25 (SLC22A25) |
| 224224_S_AT | 50940 | phosphodiesterase 11A (PDE11A) |
| 1564758_AT | 26074 | cilia and flagella associated protein 61 (CFAP61) |
| 219850_S_AT | 26298 | ETS homologous factor (EHF) |
| 236597_AT | 133688 | UDP glycosyltransferase family 3 member A1 (UGT3A1) |
| 220752_AT | 51145 | PBX3 divergent transcript (PBX3-DT) |
| 1566889_AT | 63892 | THADA armadillo repeat containing (THADA) |
| 226281_AT | 92737 | delta/notch like EGF repeat containing (DNER) |
| 210814_AT | 7222 | transient receptor potential cation channel subfamily C member 3 (TRPC3) |
| 206601_S_AT | 3232 | homeobox D3 (HOXD3) |
| 223131_S_AT | 81603 | tripartite motif containing 8 (TRIM8) |
| 229706_AT | 10915 | transcription elongation regulator 1 (TCERG1) |
| 1558653_AT | 339751 | MAP3K20 antisense RNA 1 (MAP3K20-AS1) |
| 1559826_A_AT | 105379476 | uncharacterized LOC105379476 (LOC105379476) |
| 1553907_A_AT | 161829 | exonuclease 3′-5′ domain containing 1 (EXD1) |
| 1569183_A_AT | 1121 | CHM Rab escort protein (CHM) |
| 205700_AT | 8630 | hydroxysteroid 17-beta dehydrogenase 6 (HSD17B6) |
| 1559270_AT | 79776 | zinc finger homeobox 4 (ZFHX4) |
| 213456_AT | 25928 | sclerostin domain containing 1 (SOSTDC1) |
| 1552280_AT | 91937 | T cell immunoglobulin and mucin domain containing 4 (TIMD4) |
| 1565939_AT | 55322 | chromosome 5 open reading frame 22 (C5orf22) |
| 219759_AT | 64167 | endoplasmic reticulum aminopeptidase 2 (ERAP2) |
| 1562736_AT | 56956 | LIM homeobox 9 (LHX9) |
| 1553513_AT | 55350 | vanin 3, pseudogene (VNN3P) |
| 1563680_AT | 284950 | uncharacterized LOC284950 (LOC284950) |
| 235104_AT | 64167 | endoplasmic reticulum aminopeptidase 2 (ERAP2) |
| Hub Gene | Description | Degree |
|---|---|---|
| VCAM1 | Vascular cell adhesion molecule 1 | 472 |
| FHL2 | Four and a half LIM domains 2 | 76 |
| RUNX1 | RUNX family transcription factor 1 | 69 |
| TNFSF10 | TNF superfamily member 10 | 14 |
| PLAU | Plasminogen activator, urokinase receptor | 10 |
| SPOCK1 | sparc/osteonectin, cwcv and kazal-like domains proteoglycan (testican) 1 | 9 |
| CD74 | CD74 moleculeS | 8 |
| SIPA1L2 | Signal induced proliferation associated 1 like 2 | 7 |
| TRIB1 | Tribbles pseudokinase 1 | 6 |
| CXCL12 | C-X-C motif chemokine ligand 12 | 5 |
| Reference | Country | Dataset | Platform | Control | AS |
|---|---|---|---|---|---|
| Bosse Y. [38] | Canada | GSE83453 | GPL10558 | 7 | 20 |
| Rysa J. [14,16] | Finland | GSE51472 | GPL570 | 10 | 5 |
| Wang Y., Han D. | China | GSE155119 | GPL26192 | 3 | 3 |
| Choi B., Chang E., Song J. | South Korea | GSE77287 | GPL16686 | 3 | 3 |
Disclaimer/Publisher’s Note: The statements, opinions and data contained in all publications are solely those of the individual author(s) and contributor(s) and not of MDPI and/or the editor(s). MDPI and/or the editor(s) disclaim responsibility for any injury to people or property resulting from any ideas, methods, instructions or products referred to in the content. |
© 2023 by the authors. Licensee MDPI, Basel, Switzerland. This article is an open access article distributed under the terms and conditions of the Creative Commons Attribution (CC BY) license (https://creativecommons.org/licenses/by/4.0/).
Share and Cite
Tojo, T.; Yamaoka-Tojo, M. Molecular Mechanisms Underlying the Progression of Aortic Valve Stenosis: Bioinformatic Analysis of Signal Pathways and Hub Genes. Int. J. Mol. Sci. 2023, 24, 7964. https://doi.org/10.3390/ijms24097964
Tojo T, Yamaoka-Tojo M. Molecular Mechanisms Underlying the Progression of Aortic Valve Stenosis: Bioinformatic Analysis of Signal Pathways and Hub Genes. International Journal of Molecular Sciences. 2023; 24(9):7964. https://doi.org/10.3390/ijms24097964
Chicago/Turabian StyleTojo, Taiki, and Minako Yamaoka-Tojo. 2023. "Molecular Mechanisms Underlying the Progression of Aortic Valve Stenosis: Bioinformatic Analysis of Signal Pathways and Hub Genes" International Journal of Molecular Sciences 24, no. 9: 7964. https://doi.org/10.3390/ijms24097964
APA StyleTojo, T., & Yamaoka-Tojo, M. (2023). Molecular Mechanisms Underlying the Progression of Aortic Valve Stenosis: Bioinformatic Analysis of Signal Pathways and Hub Genes. International Journal of Molecular Sciences, 24(9), 7964. https://doi.org/10.3390/ijms24097964

