Decidual Stromal Cell Ferroptosis Associated with Abnormal Iron Metabolism Is Implicated in the Pathogenesis of Recurrent Pregnancy Loss
Abstract
1. Introduction
2. Results
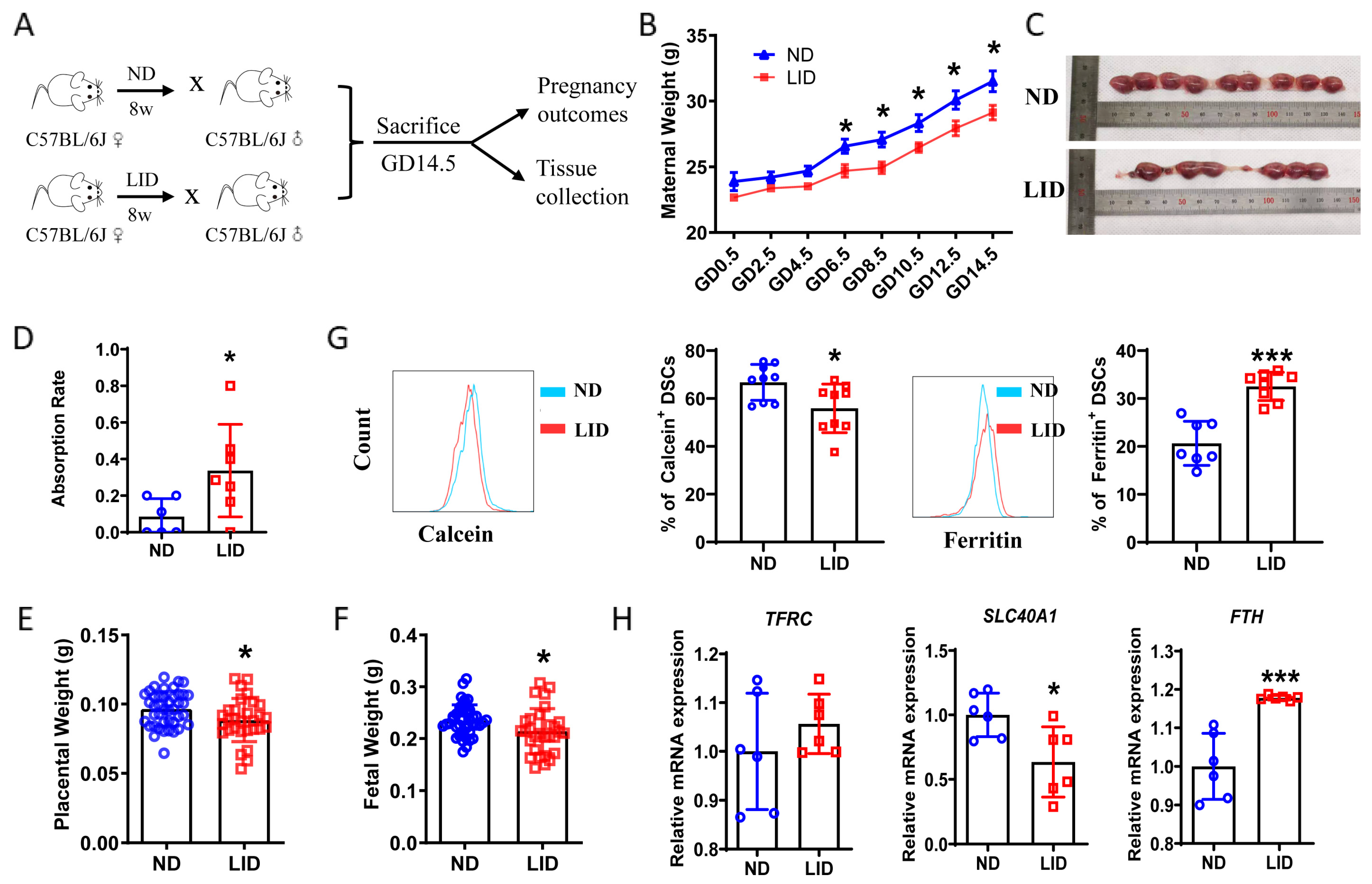
2.1. Iron Deposition in DSCs of RPL Patients and Abortion Mice
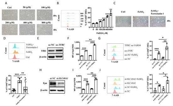
2.2. Low-Iron-Diet-Induced Iron Deposition in Decidua and Adverse Pregnancy Outcome in Mice
2.3. Iron Supplementation Reduced Iron Deposition in Decidua of Abortion-Prone Mice and Improved Pregnancy Outcome
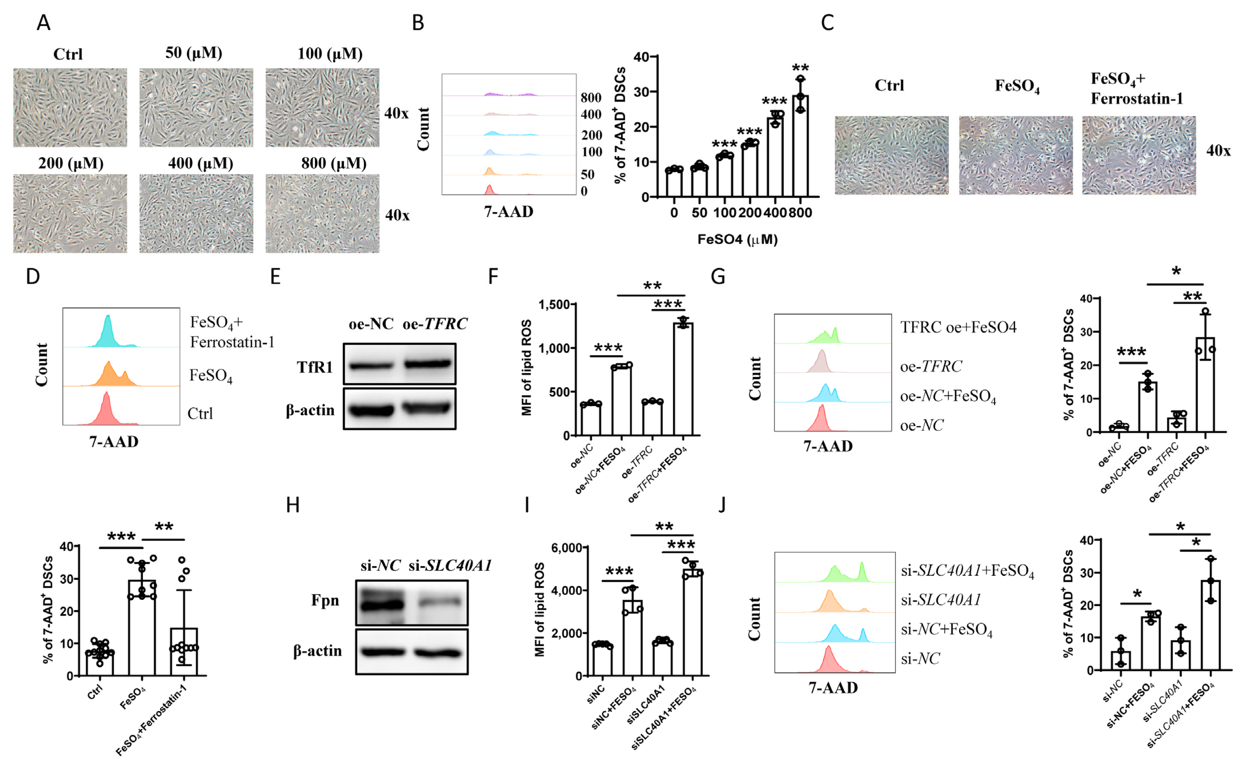
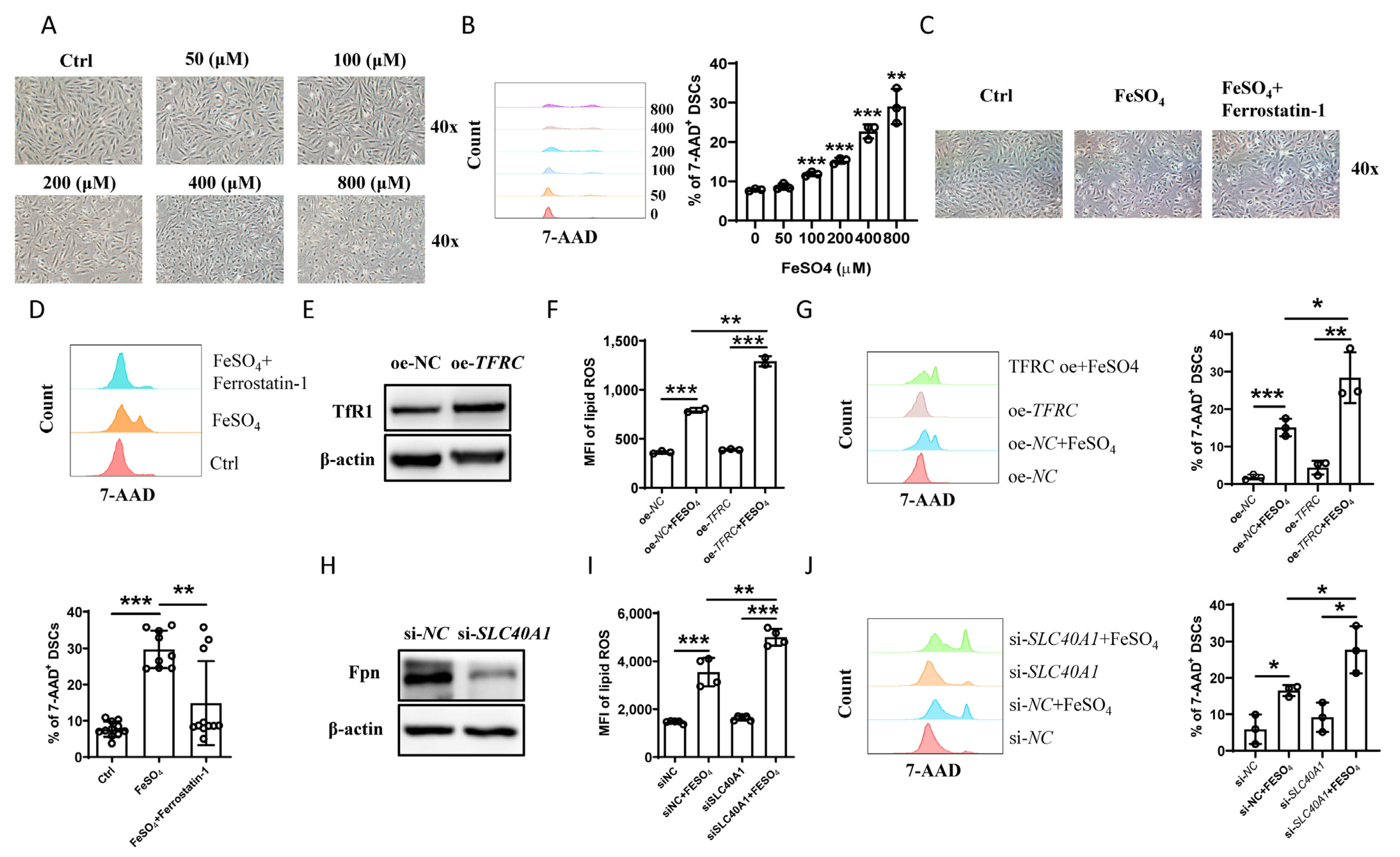
2.4. Iron Overload Caused Ferroptosis of DSCs
2.5. Ferroptosis Occurred in the DSCs of Abortion
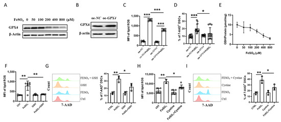
2.6. Cystine-GSH-GPX4 Axis Participated in the Regulation of Ferroptosis of DSCs
2.7. Ferroptosis Inhibition Improved Pregnancy Outcomes in Two Abortion Models
3. Discussion
4. Material and Methods
4.1. Human Samples
4.2. Cell Treatment
4.3. Immunohistochemistry
4.4. Western Blot [31]
4.5. Quantitative Real-Time Polymerase Chain Reaction (qRT-PCR)
4.6. LDH Cytotoxicity Assay
4.7. Analysis of ATP
4.8. Oxygen Consumption Rate Analysis
4.9. Intracellular ROS, Lipid ROS, and Mitochondrial Superoxide Measurement
4.10. 7-Amino-Actinomycin D (7-AAD) Staining for Cell Death
4.11. Analysis of GSH Content
4.12. Mice
4.13. Intracellular Iron Content Measurement
4.14. Statistical Analysis
Supplementary Materials
Author Contributions
Funding
Institutional Review Board Statement
Informed Consent Statement
Data Availability Statement
Conflicts of Interest
Abbreviations
References
- Dimitriadis, E.; Menkhorst, E.; Saito, S.; Kutteh, W.H.; Brosens, J.J. Recurrent pregnancy loss. Nat. Rev. Dis. Prim. 2020, 6, 98. [Google Scholar] [CrossRef]
- Vento-Tormo, R.; Efremova, M.; Botting, R.A.; Turco, M.Y.; Vento-Tormo, M.; Meyer, K.B.; Park, J.E.; Stephenson, E.; Polanski, K.; Goncalves, A.; et al. Single-cell reconstruction of the early maternal-fetal interface in humans. Nature 2018, 563, 347–353. [Google Scholar] [CrossRef] [PubMed]
- Brosens, J.J.; Salker, M.S.; Teklenburg, G.; Nautiyal, J.; Salter, S.; Lucas, E.S.; Steel, J.H.; Christian, M.; Chan, Y.W.; Boomsma, C.M.; et al. Uterine selection of human embryos at implantation. Sci. Rep. 2014, 4, 3894. [Google Scholar] [CrossRef] [PubMed]
- Wong, H.S.; Cheung, Y.K.; Tait, J. Sonographic study of the decidua basalis in the first trimester of pregnancy. Ultrasound Obstet. Gynecol. 2009, 33, 634–637. [Google Scholar] [CrossRef]
- Li, X.; Shi, J.; Zhao, W.; Huang, X.; Cui, L.; Liu, L.; Jin, X.; Li, D.; Zhang, X.; Du, M. WNT16 from decidual stromal cells regulates HTR8/SVneo trophoblastic cell function via AKT/beta-catenin pathway. Reproduction 2022, 163, 241–250. [Google Scholar] [CrossRef] [PubMed]
- Du, L.; Deng, W.; Zeng, S.; Xu, P.; Huang, L.; Liang, Y.; Wang, Y.; Xu, H.; Tang, J.; Bi, S.; et al. Single-cell transcriptome analysis reveals defective decidua stromal niche attributes to recurrent spontaneous abortion. Cell Prolif. 2021, 54, e13125. [Google Scholar] [CrossRef] [PubMed]
- Shao, Q.; Liu, X.; Huang, Y.; Chen, X.; Wang, H. Human Decidual Stromal Cells in Early Pregnancy Induce Functional Re-Programming of Monocyte-Derived Dendritic Cells via Crosstalk Between G-CSF and IL-1beta. Front. Immunol. 2020, 11, 574270. [Google Scholar] [CrossRef] [PubMed]
- Rawlings, T.M.; Makwana, K.; Taylor, D.M.; Mole, M.A.; Fishwick, K.J.; Tryfonos, M.; Odendaal, J.; Hawkes, A.; Zernicka-Goetz, M.; Hartshorne, G.M.; et al. Modelling the impact of decidual senescence on embryo implantation in human endometrial assembloids. Elife 2021, 10, e69603. [Google Scholar] [CrossRef]
- Zhang, Y.; Lu, Y.; Jin, L. Iron Metabolism and Ferroptosis in Physiological and Pathological Pregnancy. Int. J. Mol. Sci. 2022, 23, 9395. [Google Scholar] [CrossRef]
- Georgieff, M.K. Long-term brain and behavioral consequences of early iron deficiency. Nutr. Rev. 2011, 69 (Suppl. S1), S43–S48. [Google Scholar] [CrossRef]
- Tang, D.; Chen, X.; Kang, R.; Kroemer, G. Ferroptosis: Molecular mechanisms and health implications. Cell Res. 2021, 31, 107–125. [Google Scholar] [CrossRef] [PubMed]
- Zhang, H.; He, Y.; Wang, J.X.; Chen, M.H.; Xu, J.J.; Jiang, M.H.; Feng, Y.L.; Gu, Y.F. miR-30-5p-mediated ferroptosis of trophoblasts is implicated in the pathogenesis of preeclampsia. Redox. Biol. 2020, 29, 101402. [Google Scholar] [CrossRef] [PubMed]
- Beharier, O.; Tyurin, V.A.; Goff, J.P.; Guerrero-Santoro, J.; Kajiwara, K.; Chu, T.; Tyurina, Y.Y.; St Croix, C.M.; Wallace, C.T.; Parry, S.; et al. PLA2G6 guards placental trophoblasts against ferroptotic injury. Proc. Natl. Acad. Sci. USA 2020, 117, 27319–27328. [Google Scholar] [CrossRef] [PubMed]
- Han, D.D.; Jiang, L.L.; Gu, X.L.; Huang, S.M.; Pang, J.M.; Wu, Y.J.; Yin, J.D.; Wang, J.J. SIRT3 deficiency is resistant to autophagy-dependent ferroptosis by inhibiting the AMPK/mTOR pathway and promoting GPX4 levels. J. Cell Physiol. 2020, 235, 8839–8851. [Google Scholar] [CrossRef] [PubMed]
- WHO. Guideline: Daily Iron and Folic Acid Supplementation in Pregnant Women; World Health Organization: Geneva, Switzerland, 2012. [Google Scholar]
- Yang, W.S.; Stockwell, B.R. Ferroptosis: Death by Lipid Peroxidation. Trends Cell Biol. 2016, 26, 165–176. [Google Scholar] [CrossRef]
- Ursini, F.; Maiorino, M. Lipid peroxidation and ferroptosis: The role of GSH and GPx4. Free Radic Biol. Med. 2020, 152, 175–185. [Google Scholar] [CrossRef]
- Zhang, Y.; Hu, M.; Jia, W.; Liu, G.; Zhang, J.; Wang, B.; Li, J.; Cui, P.; Li, X.; Lager, S.; et al. Hyperandrogenism and insulin resistance modulate gravid uterine and placental ferroptosis in PCOS-like rats. J. Endocrinol. 2020, 246, 247–263. [Google Scholar] [CrossRef]
- Maiorino, M.; Conrad, M.; Ursini, F. GPx4, Lipid Peroxidation, and Cell Death: Discoveries, Rediscoveries, and Open Issues. Antioxid. Redox. Signal. 2018, 29, 61–74. [Google Scholar] [CrossRef]
- Ng, S.W.; Norwitz, S.G.; Norwitz, E.R. The Impact of Iron Overload and Ferroptosis on Reproductive Disorders in Humans: Implications for Preeclampsia. Int. J. Mol. Sci. 2019, 20, 3283. [Google Scholar] [CrossRef]
- Mazgaj, R.; Lipinski, P.; Edison, E.S.; Bednarz, A.; Staron, R.; Haberkiewicz, O.; Lenartowicz, M.; Smuda, E.; Jonczy, A.; Starzynski, R.R. Marginally reduced maternal hepatic and splenic ferroportin under severe nutritional iron deficiency in pregnancy maintains systemic iron supply. Am. J. Hematol. 2021, 96, 659–670. [Google Scholar] [CrossRef]
- Sangkhae, V.; Fisher, A.L.; Wong, S.; Koenig, M.D.; Tussing-Humphreys, L.; Chu, A.; Lelic, M.; Ganz, T.; Nemeth, E. Effects of maternal iron status on placental and fetal iron homeostasis. J. Clin. Investig. 2020, 130, 625–640. [Google Scholar] [CrossRef] [PubMed]
- Sangkhae, V.; Nemeth, E. Regulation of the Iron Homeostatic Hormone Hepcidin. Adv. Nutr. 2017, 8, 126–136. [Google Scholar] [CrossRef] [PubMed]
- Hwang, J.Y.; Lee, J.Y.; Kim, K.N.; Kim, H.; Ha, E.H.; Park, H.; Ha, M.; Kim, Y.; Hong, Y.C.; Chang, N. Maternal iron intake at mid-pregnancy is associated with reduced fetal growth: Results from Mothers and Children’s Environmental Health (MOCEH) study. Nutr. J. 2013, 12, 38. [Google Scholar] [CrossRef] [PubMed]
- Hu, M.; Zhang, Y.; Ma, S.; Li, J.; Wang, X.; Liang, M.; Sferruzzi-Perri, A.N.; Wu, X.; Ma, H.; Brannstrom, M.; et al. Suppression of uterine and placental ferroptosis by N-acetylcysteine in a rat model of polycystic ovary syndrome. Mol. Hum. Reprod. 2021, 27, gaab067. [Google Scholar] [CrossRef]
- Khadzhieva, M.B.; Lutcenko, N.N.; Volodin, I.V.; Morozova, K.V.; Salnikova, L.E. Association of oxidative stress-related genes with idiopathic recurrent miscarriage. Free Radic. Res. 2014, 48, 534–541. [Google Scholar] [CrossRef]
- De la Torre, P.; Fernandez-de la Torre, M.; Flores, A.I. Premature senescence of placental decidua cells as a possible cause of miscarriage produced by mycophenolic acid. J. Biomed. Sci. 2021, 28, 3. [Google Scholar] [CrossRef]
- Imai, H.; Hirao, F.; Sakamoto, T.; Sekine, K.; Mizukura, Y.; Saito, M.; Kitamoto, T.; Hayasaka, M.; Hanaoka, K.; Nakagawa, Y. Early embryonic lethality caused by targeted disruption of the mouse PHGPx gene. Biochem. Biophys. Res. Commun. 2003, 305, 278–286. [Google Scholar] [CrossRef]
- Miao, Z.; Tian, W.; Ye, Y.; Gu, W.; Bao, Z.; Xu, L.; Sun, G.; Li, C.; Tu, Y.; Chao, H.; et al. Hsp90 induces Acsl4-dependent glioma ferroptosis via dephosphorylating Ser637 at Drp1. Cell Death Dis. 2022, 13, 548. [Google Scholar] [CrossRef]
- Erlandsson, L.; Masoumi, Z.; Hansson, L.R.; Hansson, S.R. The roles of free iron, heme, haemoglobin, and the scavenger proteins haemopexin and alpha-1-microglobulin in preeclampsia and fetal growth restriction. J. Intern. Med. 2021, 290, 952–968. [Google Scholar] [CrossRef]
- Xu, C.; Zhao, W.; Huang, X.; Jiang, Z.; Liu, L.; Cui, L.; Li, X.; Li, D.; Du, M. TORC2/3-mediated DUSP1 upregulation is essential for human decidualization. Reproduction 2021, 161, 573–580. [Google Scholar] [CrossRef]
- Plitzko, B.; Loesgen, S. Measurement of Oxygen Consumption Rate (OCR) and Extracellular Acidification Rate (ECAR) in Culture Cells for Assessment of the Energy Metabolism. Bio Protoc. 2018, 8, e2850. [Google Scholar] [CrossRef] [PubMed]
- Kweon, Y.O.; Paik, Y.H.; Schnabl, B.; Qian, T.; Lemasters, J.J.; Brenner, D.A. Gliotoxin-mediated apoptosis of activated human hepatic stellate cells. J. Hepatol. 2003, 39, 38–46. [Google Scholar] [CrossRef] [PubMed]
- Gao, M.; Yi, J.; Zhu, J.; Minikes, A.M.; Monian, P.; Thompson, C.B.; Jiang, X. Role of Mitochondria in Ferroptosis. Mol. Cell 2019, 73, 354–363.e3. [Google Scholar] [CrossRef] [PubMed]
- Batandier, C.; Fontaine, E.; Keriel, C.; Leverve, X.M. Determination of mitochondrial reactive oxygen species: Methodological aspects. J. Cell Mol. Med. 2002, 6, 175–187. [Google Scholar] [CrossRef] [PubMed]
- Yuk, H.; Abdullah, M.; Kim, D.H.; Lee, H.; Lee, S.J. Necrostatin-1 Prevents Ferroptosis in a RIPK1- and IDO-Independent Manner in Hepatocellular Carcinoma. Antioxidants 2021, 10, 1347. [Google Scholar] [CrossRef]
- Curnow, E.C.; Ryan, J.P.; Saunders, D.M.; Hayes, E.S. In vitro developmental potential of macaque oocytes, derived from unstimulated ovaries, following maturation in the presence of glutathione ethyl ester. Hum. Reprod. 2010, 25, 2465–2474. [Google Scholar] [CrossRef]
- Li, Y.; Zhang, D.; Xu, L.; Dong, L.; Zheng, J.; Lin, Y.; Huang, J.; Zhang, Y.; Tao, Y.; Zang, X.; et al. Cell-cell contact with proinflammatory macrophages enhances the immunotherapeutic effect of mesenchymal stem cells in two abortion models. Cell Mol. Immunol. 2019, 16, 908–920. [Google Scholar] [CrossRef] [PubMed]
- Moon, S.; Kim, M.; Kim, Y.; Lee, S. Supplementation with High or Low Iron Reduces Colitis Severity in an AOM/DSS Mouse Model. Nutrients 2022, 14, 2033. [Google Scholar] [CrossRef]
- Friedmann Angeli, J.P.; Schneider, M.; Proneth, B.; Tyurina, Y.Y.; Tyurin, V.A.; Hammond, V.J.; Herbach, N.; Aichler, M.; Walch, A.; Eggenhofer, E.; et al. Inactivation of the ferroptosis regulator Gpx4 triggers acute renal failure in mice. Nat. Cell Biol. 2014, 16, 1180–1191. [Google Scholar] [CrossRef]
- Wang, Z.; Yin, W.; Zhu, L.; Li, J.; Yao, Y.; Chen, F.; Sun, M.; Zhang, J.; Shen, N.; Song, Y.; et al. Iron Drives T Helper Cell Pathogenicity by Promoting RNA-Binding Protein PCBP1-Mediated Proinflammatory Cytokine Production. Immunity 2018, 49, 80–92.e7. [Google Scholar] [CrossRef]









| Subjects | NP | RPL | P |
|---|---|---|---|
| Number | 62 | 38 | ns |
| Age mean(years) a | 30.10 ± 0.48 | 30.00 ± 0.59 | ns |
| Age range(years) | 20–35 | 22–35 | ns |
| Previous spontaneous abortion (number) a | - | 2.82 ± 0.16 | ns |
| Pregnancy day (venous blood was collected) a | 43.29 ± 0.51 | 42.97 ± 0.54 | ns |
| Treatment history | - | - | - |
| Serum Iron (μmol/L) | 21.16 ± 0.86 | 13.76 ± 0.91 | <0.0001 |
| Hemoglobin (g/L) | 123.3 ± 1.51 | 123.5 ± 1.99 | ns |
Disclaimer/Publisher’s Note: The statements, opinions and data contained in all publications are solely those of the individual author(s) and contributor(s) and not of MDPI and/or the editor(s). MDPI and/or the editor(s) disclaim responsibility for any injury to people or property resulting from any ideas, methods, instructions or products referred to in the content. |
© 2023 by the authors. Licensee MDPI, Basel, Switzerland. This article is an open access article distributed under the terms and conditions of the Creative Commons Attribution (CC BY) license (https://creativecommons.org/licenses/by/4.0/).
Share and Cite
Sun, F.; Cui, L.; Qian, J.; Li, M.; Chen, L.; Chen, C.; Li, D.; Wang, S.; Du, M. Decidual Stromal Cell Ferroptosis Associated with Abnormal Iron Metabolism Is Implicated in the Pathogenesis of Recurrent Pregnancy Loss. Int. J. Mol. Sci. 2023, 24, 7836. https://doi.org/10.3390/ijms24097836
Sun F, Cui L, Qian J, Li M, Chen L, Chen C, Li D, Wang S, Du M. Decidual Stromal Cell Ferroptosis Associated with Abnormal Iron Metabolism Is Implicated in the Pathogenesis of Recurrent Pregnancy Loss. International Journal of Molecular Sciences. 2023; 24(9):7836. https://doi.org/10.3390/ijms24097836
Chicago/Turabian StyleSun, Fengrun, Liyuan Cui, Jinfeng Qian, Mengdie Li, Lanting Chen, Chunqin Chen, Dajin Li, Songcun Wang, and Meirong Du. 2023. "Decidual Stromal Cell Ferroptosis Associated with Abnormal Iron Metabolism Is Implicated in the Pathogenesis of Recurrent Pregnancy Loss" International Journal of Molecular Sciences 24, no. 9: 7836. https://doi.org/10.3390/ijms24097836
APA StyleSun, F., Cui, L., Qian, J., Li, M., Chen, L., Chen, C., Li, D., Wang, S., & Du, M. (2023). Decidual Stromal Cell Ferroptosis Associated with Abnormal Iron Metabolism Is Implicated in the Pathogenesis of Recurrent Pregnancy Loss. International Journal of Molecular Sciences, 24(9), 7836. https://doi.org/10.3390/ijms24097836

