Acute Downregulation but Not Genetic Ablation of Murine MCU Impairs Suppressive Capacity of Regulatory CD4 T Cells
Abstract
1. Introduction
2. Results
2.1. siMcu Treatment Sustains Low Protein Levels during the Course of Suppression Assay
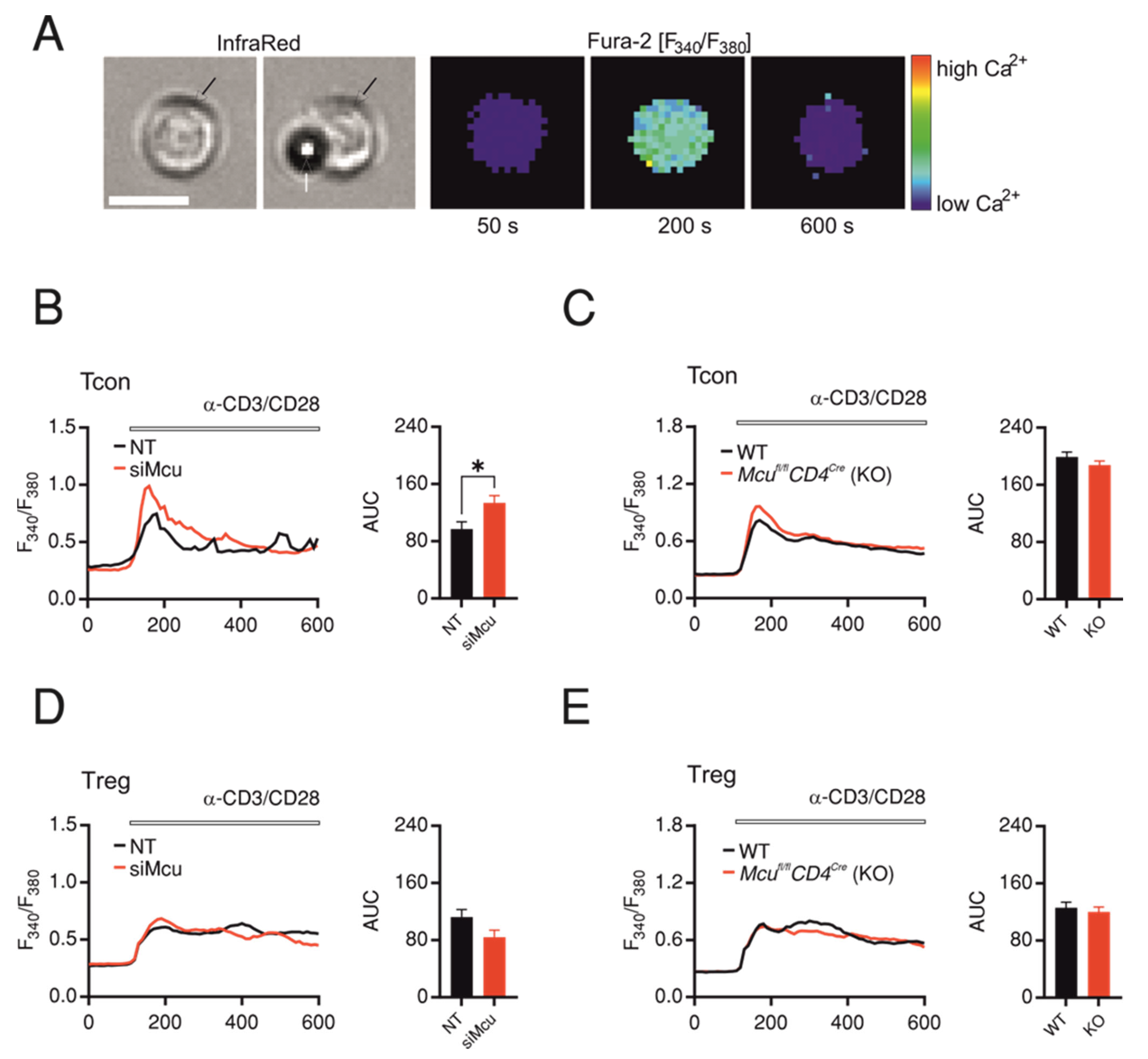
2.2. Downregulation of Mcu Impairs Mitochondrial but Not Cytosolic Ca2+ Uptake
2.3. Mcu Is Dispensable for T Cell Fate Decision
2.4. Downregulation of Mcu Reduces Suppressive Capacity of Tregs
3. Discussion
4. Materials and Methods
4.1. Animal Studies
4.2. Isolation of CD4 T Cells
4.3. Transfection
4.4. Flow Cytometric Analysis
4.5. Suppression Assay
4.6. RNA Isolation, cDNA Synthesis, and Quantitative Real-Time PCR (qRT-PCR)
4.7. Single Cell Ca2+ Imaging
4.8. Mitochondrial Ca2+ Imaging
4.9. Viral Transduction
4.10. Westerm Blot
4.11. Statistical Analysis
Supplementary Materials
Author Contributions
Funding
Data Availability Statement
Acknowledgments
Conflicts of Interest
References
- Quintana, A.; Pasche, M.; Junker, C.; Al-Ansary, D.; Rieger, H.; Kummerow, C.; Nunez, L.; Villalobos, C.; Meraner, P.; Becherer, U.; et al. Calcium microdomains at the immunological synapse: How ORAI channels, mitochondria and calcium pumps generate local calcium signals for efficient T-cell activation. Embo J. 2011, 30, 3895–3912. [Google Scholar] [CrossRef] [PubMed]
- Desdin-Mico, G.; Soto-Heredero, G.; Mittelbrunn, M. Mitochondrial activity in T cells. Mitochondrion 2018, 41, 51–57. [Google Scholar] [CrossRef] [PubMed]
- Quintana, A.; Hoth, M. Mitochondrial dynamics and their impact on T cell function. Cell Calcium 2012, 52, 57–63. [Google Scholar] [CrossRef] [PubMed]
- Vaeth, M.; Feske, S. NFAT control of immune function: New Frontiers for an Abiding Trooper. F1000Research 2018, 7, 260. [Google Scholar] [CrossRef] [PubMed]
- Gherardi, G.; Monticelli, H.; Rizzuto, R.; Mammucari, C. The Mitochondrial Ca(2+) Uptake and the Fine-Tuning of Aerobic Metabolism. Front. Physiol. 2020, 11, 554904. [Google Scholar] [CrossRef]
- Nichols, M.; Pavlov, E.V.; Robertson, G.S. Tamoxifen-induced knockdown of the mitochondrial calcium uniporter in Thy1-expressing neurons protects mice from hypoxic/ischemic brain injury. Cell Death Dis. 2018, 9, 606. [Google Scholar] [CrossRef]
- Yoast, R.E.; Emrich, S.M.; Zhang, X.; Xin, P.; Arige, V.; Pathak, T.; Benson, J.C.; Johnson, M.T.; Abdelnaby, A.E.; Lakomski, N.; et al. The Mitochondrial Ca(2+) uniporter is a central regulator of interorganellar Ca(2+) transfer and NFAT activation. J. Biol. Chem. 2021, 297, 101174. [Google Scholar] [CrossRef]
- Wu, H.; Brand, B.; Eckstein, M.; Hochrein, S.M.; Shumanska, M.; Dudek, J.; Nickel, A.; Maack, C.; Bogeski, I.; Vaeth, M. Genetic Ablation of the Mitochondrial Calcium Uniporter (MCU) Does not Impair T Cell-Mediated Immunity In Vivo. Front. Pharmacol. 2021, 12, 734078. [Google Scholar] [CrossRef]
- Camperio, C.; Caristi, S.; Fanelli, G.; Soligo, M.; Del Porto, P.; Piccolella, E. Forkhead transcription factor FOXP3 upregulates CD25 expression through cooperation with RelA/NF-kappaB. PLoS ONE 2012, 7, e48303. [Google Scholar] [CrossRef]
- Schwarz, A.; Schumacher, M.; Pfaff, D.; Schumacher, K.; Jarius, S.; Balint, B.; Wiendl, H.; Haas, J.; Wildemann, B. Fine-tuning of regulatory T cell function: The role of calcium signals and naive regulatory T cells for regulatory T cell deficiency in multiple sclerosis. J. Immunol. 2013, 190, 4965–4970. [Google Scholar] [CrossRef]
- Li, Z.; Li, D.; Tsun, A.; Li, B. FOXP3+ regulatory T cells and their functional regulation. Cell Mol. Immunol. 2015, 12, 558–565. [Google Scholar] [CrossRef] [PubMed]
- Mohseni, Y.R.; Tung, S.L.; Dudreuilh, C.; Lechler, R.I.; Fruhwirth, G.O.; Lombardi, G. The Future of Regulatory T Cell Therapy: Promises and Challenges of Implementing CAR Technology. Front. Immunol. 2020, 11, 1608. [Google Scholar] [CrossRef] [PubMed]
- Alissafi, T.; Kalafati, L.; Lazari, M.; Filia, A.; Kloukina, I.; Manifava, M.; Lim, J.H.; Alexaki, V.I.; Ktistakis, N.T.; Doskas, T.; et al. Mitochondrial Oxidative Damage Underlies Regulatory T Cell Defects in Autoimmunity. Cell Metab. 2020, 32, 591–604.e71. [Google Scholar] [CrossRef] [PubMed]
- Choi, J.; Leung, P.S.; Bowlus, C.; Gershwin, M.E. IL-35 and Autoimmunity: A Comprehensive Perspective. Clin. Rev. Allergy Immunol. 2015, 49, 327–332. [Google Scholar] [CrossRef]
- Pandiyan, P.; Zhu, J. Origin and functions of pro-inflammatory cytokine producing Foxp3+ regulatory T cells. Cytokine 2015, 76, 13–24. [Google Scholar] [CrossRef]
- Koller, B.H.; Marrack, P.; Kappler, J.W.; Smithies, O. Normal development of mice deficient in beta 2M, MHC class I proteins, and CD8+ T cells. Science 1990, 248, 1227–1230. [Google Scholar] [CrossRef]
- Zijlstra, M.; Bix, M.; Simister, N.E.; Loring, J.M.; Raulet, D.H.; Jaenisch, R. Beta 2-microglobulin deficient mice lack CD4−8+ cytolytic T cells. Nature 1990, 344, 742–746. [Google Scholar] [CrossRef]
- Andrusaite, A.; Milling, S. Should we be more cre-tical? A cautionary tale of recombination. Immunology 2020, 159, 131–132. [Google Scholar] [CrossRef]
- Waddington, C.H. Canalization of development and genetic assimilation of acquired characters. Nature 1959, 183, 1654–1655. [Google Scholar] [CrossRef]
- El-Brolosy, M.A.; Stainier, D.Y.R. Genetic compensation: A phenomenon in search of mechanisms. PLoS Genet. 2017, 13, e1006780. [Google Scholar] [CrossRef]
- Saveliev, A.; Tybulewicz, V.L. Lymphocyte signaling: Beyond knockouts. Nat. Immunol. 2009, 10, 361–364. [Google Scholar] [CrossRef] [PubMed]
- Boettcher, M.; McManus, M.T. Choosing the Right Tool for the Job: RNAi, TALEN, or CRISPR. Mol. Cell 2015, 58, 575–585. [Google Scholar] [CrossRef] [PubMed]
- Xue, W.; Zender, L.; Miething, C.; Dickins, R.A.; Hernando, E.; Krizhanovsky, V.; Cordon-Cardo, C.; Lowe, S.W. Senescence and tumour clearance is triggered by p53 restoration in murine liver carcinomas. Nature 2007, 445, 656–660. [Google Scholar] [CrossRef] [PubMed]
- Weinberg, S.E.; Singer, B.D.; Steinert, E.M.; Martinez, C.A.; Mehta, M.M.; Martinez-Reyes, I.; Gao, P.; Helmin, K.A.; Abdala-Valencia, H.; Sena, L.A.; et al. Mitochondrial complex III is essential for suppressive function of regulatory T cells. Nature 2019, 565, 495–499. [Google Scholar] [CrossRef]
- Chvanov, M.; Voronina, S.; Zhang, X.; Telnova, S.; Chard, R.; Ouyang, Y.; Armstrong, J.; Tanton, H.; Awais, M.; Latawiec, D.; et al. Knockout of the Mitochondrial Calcium Uniporter Strongly Suppresses Stimulus-Metabolism Coupling in Pancreatic Acinar Cells but Does Not Reduce Severity of Experimental Acute Pancreatitis. Cells 2020, 9, 1407. [Google Scholar] [CrossRef] [PubMed]
- Hamilton, J.; Brustovetsky, T.; Rysted, J.E.; Lin, Z.; Usachev, Y.M.; Brustovetsky, N. Deletion of mitochondrial calcium uniporter incompletely inhibits calcium uptake and induction of the permeability transition pore in brain mitochondria. J. Biol. Chem. 2018, 293, 15652–15663. [Google Scholar] [CrossRef] [PubMed]
- Samanta, K.; Mirams, G.R.; Parekh, A.B. Sequential forward and reverse transport of the Na(+) Ca(2+) exchanger generates Ca(2+) oscillations within mitochondria. Nat. Commun. 2018, 9, 156. [Google Scholar] [CrossRef]
- Hoth, M.; Fanger, C.M.; Lewis, R.S. Mitochondrial regulation of store-operated calcium signaling in T lymphocytes. J. Cell Biol. 1997, 137, 633–648. [Google Scholar] [CrossRef]
- Samanta, K.; Douglas, S.; Parekh, A.B. Mitochondrial calcium uniporter MCU supports cytoplasmic Ca2+ oscillations, store-operated Ca2+ entry and Ca2+-dependent gene expression in response to receptor stimulation. PLoS ONE 2014, 9, e101188. [Google Scholar] [CrossRef]
- Deak, A.T.; Blass, S.; Khan, M.J.; Groschner, L.N.; Waldeck-Weiermair, M.; Hallstrom, S.; Graier, W.F.; Malli, R. IP3-mediated STIM1 oligomerization requires intact mitochondrial Ca2+ uptake. J. Cell Sci. 2014, 127, 2944–2955. [Google Scholar]
- Samanta, K.; Bakowski, D.; Amin, N.; Parekh, A.B. The whole-cell Ca(2+) release-activated Ca(2+) current, I(CRAC), is regulated by the mitochondrial Ca(2+) uniporter channel and is independent of extracellular and cytosolic Na(). J. Physiol. 2020, 598, 1753–1773. [Google Scholar] [CrossRef] [PubMed]
- Tang, S.; Wang, X.; Shen, Q.; Yang, X.; Yu, C.; Cai, C.; Cai, G.; Meng, X.; Zou, F. Mitochondrial Ca(2+) uniporter is critical for store-operated Ca(2+) entry-dependent breast cancer cell migration. Biochem. Biophys. Res. Commun. 2015, 458, 186–193. [Google Scholar] [CrossRef] [PubMed]
- Seegren, P.V.; Downs, T.K.; Stremska, M.E.; Harper, L.R.; Cao, R.; Olson, R.J.; Upchurch, C.M.; Doyle, C.A.; Kennedy, J.; Stipes, E.L.; et al. Mitochondrial Ca(2+) Signaling Is an Electrometabolic Switch to Fuel Phagosome Killing. Cell Rep. 2020, 33, 108411. [Google Scholar] [CrossRef] [PubMed]
- Kircher, S.; Merino-Wong, M.; Niemeyer, B.A.; Alansary, D. Profiling calcium signals of in vitro polarized human effector CD4(+) T cells. Biochim. Biophys. Acta 2018, 1865, 932–943. [Google Scholar] [CrossRef]
- Klein Geltink, R.I.; O’Sullivan, D.; Corrado, M.; Bremser, A.; Buck, M.D.; Buescher, J.M.; Firat, E.; Zhu, X.; Niedermann, G.; Caputa, G.; et al. Mitochondrial Priming by CD28. Cell 2017, 171, 385–397. [Google Scholar] [CrossRef]
- Merino-Wong, M.; Niemeyer, B.A.; Alansary, D. Plasma Membrane Calcium ATPase Regulates Stoichiometry of CD4+ T-cell Compartments. Front. Immunol. 2021, 12, 687242. [Google Scholar] [CrossRef]
- Garbincius, J.F.; Elrod, J.W. Mitochondrial calcium exchange in physiology and disease. Physiol. Rev. 2022, 102, 893–992. [Google Scholar] [CrossRef]
- Harrington, J.L.; Murphy, E. The mitochondrial calcium uniporter: Mice can live and die without it. J. Mol. Cell Cardiol. 2015, 78, 46–53. [Google Scholar] [CrossRef]
- Wang, P.; Fernandez-Sanz, C.; Wang, W.; Sheu, S.S. Why don’t mice lacking the mitochondrial Ca(2+) uniporter experience an energy crisis? J. Physiol. 2020, 598, 1307–1326. [Google Scholar] [CrossRef]
- Sumpter, T.L.; Payne, K.K.; Wilkes, D.S. Regulation of the NFAT pathway discriminates CD4+CD25+ regulatory T cells from CD4+CD25- helper T cells. J. Leukoc Biol. 2008, 83, 708–717. [Google Scholar] [CrossRef]
- Kwong, J.Q.; Lu, X.; Correll, R.N.; Schwanekamp, J.A.; Vagnozzi, R.J.; Sargent, M.A.; York, A.J.; Zhang, J.; Bers, D.M.; Molkentin, J.D. The Mitochondrial Calcium Uniporter Selectively Matches Metabolic Output to Acute Contractile Stress in the Heart. Cell Rep. 2015, 12, 15–22. [Google Scholar] [CrossRef] [PubMed]
- Wei, X.; Zhang, J.; Gu, Q.; Huang, M.; Zhang, W.; Guo, J.; Zhou, X. Reciprocal Expression of IL-35 and IL-10 Defines Two Distinct Effector Treg Subsets that Are Required for Maintenance of Immune Tolerance. Cell Rep. 2017, 21, 1853–1869. [Google Scholar] [CrossRef] [PubMed]
- Besnard, V.; Dagher, R.; Madjer, T.; Joannes, A.; Jaillet, M.; Kolb, M.; Bonniaud, P.; Murray, L.A.; Sleeman, M.A.; Crestani, B. Identification of periplakin as a major regulator of lung injury and repair in mice. JCI Insight 2018, 3, e90163. [Google Scholar] [CrossRef] [PubMed]





Disclaimer/Publisher’s Note: The statements, opinions and data contained in all publications are solely those of the individual author(s) and contributor(s) and not of MDPI and/or the editor(s). MDPI and/or the editor(s) disclaim responsibility for any injury to people or property resulting from any ideas, methods, instructions or products referred to in the content. |
© 2023 by the authors. Licensee MDPI, Basel, Switzerland. This article is an open access article distributed under the terms and conditions of the Creative Commons Attribution (CC BY) license (https://creativecommons.org/licenses/by/4.0/).
Share and Cite
Jost, P.; Klein, F.; Brand, B.; Wahl, V.; Wyatt, A.; Yildiz, D.; Boehm, U.; Niemeyer, B.A.; Vaeth, M.; Alansary, D. Acute Downregulation but Not Genetic Ablation of Murine MCU Impairs Suppressive Capacity of Regulatory CD4 T Cells. Int. J. Mol. Sci. 2023, 24, 7772. https://doi.org/10.3390/ijms24097772
Jost P, Klein F, Brand B, Wahl V, Wyatt A, Yildiz D, Boehm U, Niemeyer BA, Vaeth M, Alansary D. Acute Downregulation but Not Genetic Ablation of Murine MCU Impairs Suppressive Capacity of Regulatory CD4 T Cells. International Journal of Molecular Sciences. 2023; 24(9):7772. https://doi.org/10.3390/ijms24097772
Chicago/Turabian StyleJost, Priska, Franziska Klein, Benjamin Brand, Vanessa Wahl, Amanda Wyatt, Daniela Yildiz, Ulrich Boehm, Barbara A. Niemeyer, Martin Vaeth, and Dalia Alansary. 2023. "Acute Downregulation but Not Genetic Ablation of Murine MCU Impairs Suppressive Capacity of Regulatory CD4 T Cells" International Journal of Molecular Sciences 24, no. 9: 7772. https://doi.org/10.3390/ijms24097772
APA StyleJost, P., Klein, F., Brand, B., Wahl, V., Wyatt, A., Yildiz, D., Boehm, U., Niemeyer, B. A., Vaeth, M., & Alansary, D. (2023). Acute Downregulation but Not Genetic Ablation of Murine MCU Impairs Suppressive Capacity of Regulatory CD4 T Cells. International Journal of Molecular Sciences, 24(9), 7772. https://doi.org/10.3390/ijms24097772

