The Oligostilbene Gnetin H Is a Novel Glycolysis Inhibitor That Regulates Thioredoxin Interacting Protein Expression and Synergizes with OXPHOS Inhibitor in Cancer Cells
Abstract
1. Introduction
2. Results
2.1. Extraction, Preparation, and Purification of GH from Seeds of Paeonia suffruticosa
2.2. Gnetin H Inhibits Cell Proliferation, Cell Metabolism, and Acidification of the Cell Culture Medium
2.3. Gnetin H Inhibits Cell Viability of Human Glioblastoma and Murine Melanoma
2.4. Gnetin H Inhibits Lactic Acid Production without Affecting Glucose Transport
2.5. Gnetin H Exhibits Significant Cytotoxicity when Combined with a Mitochondrial Complex-I Inhibitor and Induces Apoptosis
2.6. Gnetin H Is a Potent Inhibitor of Glycolysis as Measured by Extracellular Acidification Rate Analysis
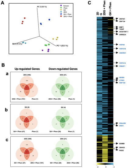
2.7. RNA-Seq Shows That Gnetin H and the OXPHOS Inhibitor Phenformin Induce a Decrease in TXNIP Gene Expression
2.8. Gnetin H Substantially Reduces TXNIP Protein Expression and Both GH and 2DG in Combination with Phenformin Enhances p-AMPK
3. Discussion
4. Materials and Methods
4.1. Cell Lines and Culture Conditions
4.2. Gnetin H Extraction and Purification and Other Reagents
4.3. Cell Viability: WST-8 Assay
4.4. Cell Viability: Protease Assay
4.5. Extracellular Lactic Acid Measurement
4.6. Intracellular Lactic Acid Measurement
4.7. Seahorse Extracellular Flux Analysis
4.8. 2-NBDG Uptake Assay
4.9. Detection of Apoptosis by Annexin-V/Propidium Iodide Staining
4.10. RNA-Seq Analysis
4.11. Immunoblotting
4.12. Statistical Analysis
5. Conclusions
Supplementary Materials
Author Contributions
Funding
Data Availability Statement
Acknowledgments
Conflicts of Interest
References
- Monsuez, J.J.; Charniot, J.C.; Vignat, N.; Artigou, J.Y. Cardiac side-effects of cancer chemotherapy. Int. J. Cardiol. 2010, 144, 3–15. [Google Scholar] [CrossRef] [PubMed]
- SjOgren, K.; Jacobsen, K.A.; GrOnberg, B.H.; Halvorsen, T.O. Timing of Severe Toxicity from Chemotherapy in Patients With Lung Cancer. Anticancer Res. 2020, 40, 6399–6406. [Google Scholar] [CrossRef] [PubMed]
- Souhami, R.L.; Morittu, L.; Ash, C.M.; Earl, H.; Geddes, D.; Harper, P.G.; Tobias, J.S.; Spiro, S.G. Identification of patients at high risk of chemotherapy-induced toxicity in small-cell lung cancer. Antibiot. Chemother. 1988, 41, 220–225. [Google Scholar] [CrossRef]
- Wiela-Hojenska, A.; Kowalska, T.; Filipczyk-Cisarz, E.; Lapinski, L.; Nartowski, K. Evaluation of the toxicity of anticancer chemotherapy in patients with colon cancer. Adv. Clin. Exp. Med. 2015, 24, 103–111. [Google Scholar] [CrossRef] [PubMed]
- Atanasov, A.G.; Zotchev, S.B.; Dirsch, V.M.; the International Natural Product Sciences Taskforce; Supuran, C.T. Natural products in drug discovery: Advances and opportunities. Nat. Rev. Drug Discov. 2021, 20, 200–216. [Google Scholar] [CrossRef]
- Newman, D.J.; Cragg, G.M. Natural Products as Sources of New Drugs over the Nearly Four Decades from 01/1981 to 09/2019. J. Nat. Prod. 2020, 83, 770–803. [Google Scholar] [CrossRef]
- Cragg, G.M.; Pezzuto, J.M. Natural Products as a Vital Source for the Discovery of Cancer Chemotherapeutic and Chemopreventive Agents. Med. Princ. Pract. 2016, 25 (Suppl. 2), 41–59. [Google Scholar] [CrossRef]
- Balachandran, P.; Ibrahim, M.A.; Zhang, J.; Wang, M.; Pasco, D.S.; Muhammad, I. Crosstalk of Cancer Signaling Pathways by Cyclic Hexapeptides and Anthraquinones from Rubia cordifolia. Molecules 2021, 26, 735. [Google Scholar] [CrossRef]
- Laska, G.; Sieniawska, E.; Maciejewska-Turska, M.; Swiatek, L.; Pasco, D.S.; Balachandran, P. Pulsatilla vulgaris Inhibits Cancer Proliferation in Signaling Pathways of 12 Reporter Genes. Int. J. Mol. Sci. 2023, 24, 1139. [Google Scholar] [CrossRef]
- Espinoza, J.L.; Inaoka, P.T. Gnetin-C and other resveratrol oligomers with cancer chemopreventive potential. Ann. N. Y. Acad. Sci. 2017, 1403, 5–14. [Google Scholar] [CrossRef]
- Gao, Y.; He, C. Anti-proliferative and anti-metastasis effects of ten oligostilbenes from the seeds of Paeonia suffruticosa on human cancer cells. Oncol. Lett. 2017, 13, 4371–4377. [Google Scholar] [CrossRef] [PubMed]
- Gao, Y.; He, C.N.A.; Ran, R.; Zhang, D.B.; Li, D.W.; Xiao, P.G.; Altman, E. The resveratrol oligomers, cis- and trans-gnetin H, from Paeonia suffruticosa seeds inhibit the growth of several human cancer cell lines. J. Ethnopharmacol. 2015, 169, 24–33. [Google Scholar] [CrossRef] [PubMed]
- Kang, J.H.; Park, Y.H.; Choi, S.W.; Yang, E.K.; Lee, W.J. Resveratrol derivatives potently induce apoptosis in human promyelocytic leukemia cells. Exp. Mol. Med. 2003, 35, 467–474. [Google Scholar] [CrossRef] [PubMed]
- Kim, H.J.; Chang, E.J.; Bae, S.J.; Shim, S.M.; Park, H.D.; Rhee, C.H.; Park, J.H.; Choi, S.W. Cytotoxic and antimutagenic stilbenes from seeds of Paeonia lactiflora. Arch. Pharm. Res. 2002, 25, 293–299. [Google Scholar] [CrossRef]
- Nyamsambuu, A.; Ahmed, A.; Khusbu, F.Y.; Oidovsambuu, S.; Khan, M.A.; Zhou, X.; Fu, J.J.; Chen, H.C. Anti-oxidant and Antiproliferative Activities of Mongolian Medicinal Plant Extracts and Structure Isolation of Gnetin—H Compound. Med. Chem. 2021, 17, 963–973. [Google Scholar] [CrossRef]
- Hanahan, D.; Weinberg, R.A. The hallmarks of cancer. Cell 2000, 100, 57–70. [Google Scholar] [CrossRef]
- Hanahan, D.; Weinberg, R.A. Hallmarks of cancer: The next generation. Cell 2011, 144, 646–674. [Google Scholar] [CrossRef]
- Pavlova, N.N.; Thompson, C.B. The Emerging Hallmarks of Cancer Metabolism. Cell Metab. 2016, 23, 27–47. [Google Scholar] [CrossRef]
- Cairns, R.A.; Harris, I.S.; Mak, T.W. Regulation of cancer cell metabolism. Nat. Rev. Cancer 2011, 11, 85–95. [Google Scholar] [CrossRef]
- Hay, N. Reprogramming glucose metabolism in cancer: Can it be exploited for cancer therapy? Nat. Rev. Cancer 2016, 16, 635–649. [Google Scholar] [CrossRef]
- Warburg, O. On respiratory impairment in cancer cells. Science 1956, 124, 269–270. [Google Scholar] [CrossRef] [PubMed]
- Heiden, M.G.V.; Cantley, L.C.; Thompson, C.B. Understanding the Warburg Effect: The Metabolic Requirements of Cell Proliferation. Science 2009, 324, 1029–1033. [Google Scholar] [CrossRef]
- Hersey, P.; Watts, R.N.; Zhang, X.D.; Hackett, J. Metabolic Approaches to Treatment of Melanoma. Clin. Cancer Res. 2009, 15, 6490–6494. [Google Scholar] [CrossRef] [PubMed]
- Shiratori, R.; Furuichi, K.; Yamaguchi, M.; Miyazaki, N.; Aoki, H.; Chibana, H.; Ito, K.; Aoki, S. Glycolytic suppression dramatically changes the intracellular metabolic profile of multiple cancer cell lines in a mitochondrial metabolism-dependent manner. Sci. Rep. 2019, 9, 18699. [Google Scholar] [CrossRef] [PubMed]
- Ojha, R.; Tantray, I.; Rimal, S.; Mitra, S.; Cheshier, S.; Lu, B. Regulation of reverse electron transfer at mitochondrial complex I by unconventional Notch action in cancer stem cells. Dev. Cell 2022, 57, 260–276. [Google Scholar] [CrossRef] [PubMed]
- Fedele, M.; Sgarra, R.; Battista, S.; Cerchia, L.; Manfioletti, G. The Epithelial-Mesenchymal Transition at the Crossroads between Metabolism and Tumor Progression. Int. J. Mol. Sci. 2022, 23, 800. [Google Scholar] [CrossRef] [PubMed]
- Li, B.; Sui, L. Metabolic reprogramming in cervical cancer and metabolomics perspectives. Nutr. Metab. 2021, 18, 93. [Google Scholar] [CrossRef]
- Burns, J.E.; Hurst, C.D.; Knowles, M.A.; Phillips, R.M.; Allison, S.J. The Warburg effect as a therapeutic target for bladder cancers and intratumoral heterogeneity in associated molecular targets. Cancer Sci. 2021, 112, 3822–3834. [Google Scholar] [CrossRef]
- Pereira-Nunes, A.; Simoes-Sousa, S.; Pinheiro, C.; Miranda-Goncalves, V.; Granja, S.; Baltazar, F. Targeting lactate production and efflux in prostate cancer. Biochim. Biophys. Acta Mol. Basis Dis. 2020, 1866, 165894. [Google Scholar] [CrossRef]
- Desquiret-Dumas, V.; Leman, G.; Wetterwald, C.; Chupin, S.; Lebert, A.; Khiati, S.; Le Mao, M.; Geffroy, G.; Kane, M.S.; Chevrollier, A.; et al. Warburg-like effect is a hallmark of complex I assembly defects. Biochim. Biophys. Acta Mol. Basis Dis. 2019, 1865, 2475–2489. [Google Scholar] [CrossRef]
- Chaube, B.; Malvi, P.; Singh, S.V.; Mohammad, N.; Meena, A.S.; Bhat, M.K. Targeting metabolic flexibility by simultaneously inhibiting respiratory complex I and lactate generation retards melanoma progression. Oncotarget 2015, 6, 37281–37299. [Google Scholar] [CrossRef] [PubMed]
- Zhao, Z.; Han, F.H.; Yang, S.B.; Wu, J.H.; Zhan, W.H. Oxamate-mediated inhibition of lactate dehydrogenase induces protective autophagy in gastric cancer cells: Involvement of the Akt-mTOR signaling pathway. Cancer Lett. 2015, 358, 17–26. [Google Scholar] [CrossRef] [PubMed]
- Ahn, H.J.; Miskimmins, W.K.; Jung, Y.S.; Cho, H.S. Anti-cancer effect of Phenformin and synergistic action of Phenformin-Oxamate combination. Cancer Res. 2011, 71, 2647. [Google Scholar] [CrossRef]
- Zhu, J.; Zheng, Y.; Zhang, H.; Sun, H. Targeting cancer cell metabolism: The combination of metformin and 2-Deoxyglucose regulates apoptosis in ovarian cancer cells via p38 MAPK/JNK signaling pathway. Am. J. Transl. Res. 2016, 8, 4812–4821. [Google Scholar] [PubMed]
- Haugrud, A.B.; Zhuang, Y.; Coppock, J.D.; Miskimins, W.K. Dichloroacetate enhances apoptotic cell death via oxidative damage and attenuates lactate production in metformin-treated breast cancer cells. Breast Cancer Res. Treat. 2014, 147, 539–550. [Google Scholar] [CrossRef]
- Kim, T.S.; Lee, M.; Park, M.; Kim, S.Y.; Shim, M.S.; Lee, C.Y.; Choi, D.H.; Cho, Y. Metformin and Dichloroacetate Suppress Proliferation of Liver Cancer Cells by Inhibiting mTOR Complex 1. Int. J. Mol. Sci. 2021, 22, 27. [Google Scholar] [CrossRef]
- Zhang, Z.J.; Bi, Y.Y.; Li, S.Y.; Zhang, Q.J.; Zhao, G.M.; Guo, Y.; Song, Q.B. Reduced Risk of Lung Cancer With Metformin Therapy in Diabetic Patients: A Systematic Review and Meta-Analysis. Am. J. Epidemiol. 2014, 180, 11–14. [Google Scholar] [CrossRef]
- Wallace, D.C. A mitochondrial paradigm of metabolic and degenerative diseases, aging, and cancer: A dawn for evolutionary medicine. Faseb J. 2006, 20, A1474. [Google Scholar] [CrossRef]
- Santidrian, A.F.; Matsuno-Yagi, A.; Ritland, M.; Seo, B.B.; LeBoeuf, S.E.; Gay, L.J.; Yagi, T.; Felding-Habermann, B. Mitochondrial complex I activity and NAD(+)/NADH balance regulate breast cancer progression. J. Clin. Investig. 2013, 123, 1068–1081. [Google Scholar] [CrossRef]
- He, X.; Zhou, A.; Lu, H.; Chen, Y.; Huang, G. Suppression of Mitochondrial Complex I Influences Cell Metastatic Properties. PLoS ONE 2013, 8, e61677. [Google Scholar] [CrossRef]
- Singh, S.V.; Chaube, B.; Mayengbam, S.S.; Singh, A.; Malvi, P.; Mohammad, N.; Deb, A.; Bhat, M.K. Metformin induced lactic acidosis impaired response of cancer cells towards paclitaxel and doxorubicin: Role of monocarboxylate transporter. Biochim. Biophys. Acta Mol. Basis Dis. 2021, 1867, 166011. [Google Scholar] [CrossRef]
- Altinoz, M.A.; Ozpinar, A. Oxamate targeting aggressive cancers with special emphasis to brain tumors. Biomed. Pharmacother. 2022, 147, 112686. [Google Scholar] [CrossRef] [PubMed]
- Zhang, X.D.; Deslandes, E.; Villedieu, M.; Poulain, L.; Duval, M.; Gauduchon, P.; Schwartz, L.; Icard, P. Effect of 2-deoxy-d-glucose on various malignant cell lines in vitro. Anticancer Res. 2006, 26, 3561–3566. [Google Scholar]
- El Sayed, S.M.; El-Magd, R.M.; Shishido, Y.; Chung, S.P.; Diem, T.H.; Sakai, T.; Watanabe, H.; Kagami, S.; Fukui, K. 3-Bromopyruvate antagonizes effects of lactate and pyruvate, synergizes with citrate and exerts novel anti-glioma effects. J. Bioenerg. Biomembr. 2012, 44, 61–79. [Google Scholar] [CrossRef] [PubMed]
- Lee, M.; Hirpara, J.L.; Eu, J.Q.; Sethi, G.; Wang, L.; Goh, B.C.; Wong, A.L. Targeting STAT3 and oxidative phosphorylation in oncogene-addicted tumors. Redox Biol. 2019, 25, 101073. [Google Scholar] [CrossRef] [PubMed]
- Schulten, H.J.; Bakhashab, S. Meta-Analysis of Microarray Expression Studies on Metformin in Cancer Cell Lines. Int. J. Mol. Sci. 2019, 20, 3173. [Google Scholar] [CrossRef] [PubMed]
- Hall, A.; Meyle, K.D.; Lange, M.K.; Klima, M.; Sanderhoff, M.; Dahl, C.; Abildgaard, C.; Thorup, K.; Moghimi, S.M.; Jensen, P.B.; et al. Dysfunctional oxidative phosphorylation makes malignant melanoma cells addicted to glycolysis driven by the (V600E)BRAF oncogene. Oncotarget 2013, 4, 584–599. [Google Scholar] [CrossRef]
- Duraj, T.; Garcia-Romero, N.; Carrion-Navarro, J.; Madurga, R.; de Mendivil, A.O.; Prat-Acin, R.; Garcia-Canamaque, L.; Ayuso-Sacido, A. Beyond the Warburg Effect: Oxidative and Glycolytic Phenotypes Coexist within the Metabolic Heterogeneity of Glioblastoma. Cells 2021, 10, 202. [Google Scholar] [CrossRef]
- Mookerjee, S.A.; Goncalves, R.L.S.; Gerencser, A.A.; Nicholls, D.G.; Brand, M.D. The contributions of respiration and glycolysis to extracellular acid production. Biochim. Biophys. Acta 2015, 1847, 171–181. [Google Scholar] [CrossRef]
- Blaszczak, W.; Williams, H.; Swietach, P. Autoregulation of H(+)/lactate efflux prevents monocarboxylate transport (MCT) inhibitors from reducing glycolytic lactic acid production. Br. J. Cancer 2022, 127, 1365–1377. [Google Scholar] [CrossRef]
- Koukourakis, M.I.; Giatromanolaki, A.; Sivridis, E.; Grp, T.A.R. Lactate dehydrogenase isoenzymes 1 and 5: Differential expression by neoplastic and stromal cells in non-small cell lung cancer and other epithelial malignant tumors. Tumor Biol. 2003, 24, 199–202. [Google Scholar] [CrossRef] [PubMed]
- Papa, S.; Choy, P.M.; Bubici, C. The ERK and JNK pathways in the regulation of metabolic reprogramming. Oncogene 2019, 38, 2223–2240. [Google Scholar] [CrossRef] [PubMed]
- Liu, Y.M. Metformin and pancreatic cancer risk in type 2 diabetic patients: A systematic review and meta-analysis. Pharmacotherapy 2014, 34, E296. [Google Scholar]
- Bubici, C.; Papa, S. JNK signalling in cancer: In need of new, smarter therapeutic targets. Br. J. Pharmacol. 2014, 171, 24–37. [Google Scholar] [CrossRef] [PubMed]
- Ben Sahra, I.; Laurent, K.; Giuliano, S.; Larbret, F.; Ponzio, G.; Gounon, P.; Le Marchand-Brustel, Y.; Giorgetti-Peraldi, S.; Cormont, M.; Bertolotto, C.; et al. Targeting Cancer Cell Metabolism: The Combination of Metformin and 2-Deoxyglucose Induces p53-Dependent Apoptosis in Prostate Cancer Cells. Cancer Res. 2010, 70, 2465–2475. [Google Scholar] [CrossRef]
- Cunha, A.; Rocha, A.C.; Barbosa, F.; Baiao, A.; Silva, P.; Sarmento, B.; Queiros, O. Glycolytic Inhibitors Potentiated the Activity of Paclitaxel and Their Nanoencapsulation Increased Their Delivery in a Lung Cancer Model. Pharmaceutics 2022, 14, 2021. [Google Scholar] [CrossRef]
- Wangpaichitr, M.; Theodoropoulos, G.; Nguyen, D.J.M.; Wu, C.; Spector, S.A.; Feun, L.G.; Savaraj, N. Cisplatin Resistance and Redox-Metabolic Vulnerability: A Second Alteration. Int. J. Mol. Sci. 2021, 22, 7379. [Google Scholar] [CrossRef]
- Desbats, M.A.; Giacomini, I.; Prayer-Galetti, T.; Montopoli, M. Metabolic Plasticity in Chemotherapy Resistance. Front. Oncol. 2020, 10, 281. [Google Scholar] [CrossRef]
- Chaube, B.; Bhat, M.K. AMPK, a key regulator of metabolic/energy homeostasis and mitochondrial biogenesis in cancer cells. Cell Death Dis. 2016, 7, e2044. [Google Scholar] [CrossRef]
- Evans, J.M.M.; Donnelly, L.A.; Emslie-Smith, A.M.; Alessi, D.R.; Morris, A.D. Metformin and reduced risk of cancer in diabetic patients. BMJ-Br. Med. J. 2005, 330, 1304–1305. [Google Scholar] [CrossRef]
- Kim, Y.S.; Choi, E.A.; Lee, J.W.; Kim, Y.; You, H.S.; Han, Y.E.; Kim, H.S.; Bae, Y.J.; Kang, H.T.; Kim, J. Metformin use reduced the overall risk of cancer in diabetic patients: A study based on the Korean NHIS-HEALS cohort. Nutr. Metab. Cardiovasc. Dis. 2020, 30, 1714–1722. [Google Scholar] [CrossRef] [PubMed]
- DeCensi, A.; Puntoni, M.; Goodwin, P.; Cazzaniga, M.; Gennari, A.; Bonanni, B.; Gandini, S. Metformin and Cancer Risk in Diabetic Patients: A Systematic Review and Meta-analysis. Cancer Prev. Res. 2010, 3, 1451–1461. [Google Scholar] [CrossRef]
- Benny, S.; Mishra, R.; Manojkumar, M.K.; Aneesh, T.P. From Warburg effect to Reverse Warburg effect; the new horizons of anti-cancer therapy. Med. Hypotheses 2020, 144, 110216. [Google Scholar] [CrossRef]
- Miskimins, W.K.; Ahn, H.J.; Kim, J.Y.; Ryu, S.; Jung, Y.S.; Choi, J.Y. Synergistic Anti-Cancer Effect of Phenformin and Oxamate. PLoS ONE 2014, 9, e85576. [Google Scholar] [CrossRef]
- Garcia, D.; Shaw, R.J. AMPK: Mechanisms of Cellular Energy Sensing and Restoration of Metabolic Balance. Mol. Cell 2017, 66, 789–800. [Google Scholar] [CrossRef]
- Hardie, D.G. AMP-activated protein kinase: A cellular energy sensor with a key role in metabolic disorders and in cancer. Biochem. Soc. Trans. 2011, 39, 1–13. [Google Scholar] [CrossRef]
- Mi, H.; Muruganujan, A.; Huang, X.; Ebert, D.; Mills, C.; Guo, X.; Thomas, P.D. Protocol Update for large-scale genome and gene function analysis with the PANTHER classification system (v.14.0). Nat. Protoc. 2019, 14, 703–721. [Google Scholar] [CrossRef] [PubMed]
- de Hoon, M.J.; Imoto, S.; Nolan, J.; Miyano, S. Open source clustering software. Bioinformatics 2004, 20, 1453–1454. [Google Scholar] [CrossRef] [PubMed]
- Saldanha, A.J. Java Treeview--extensible visualization of microarray data. Bioinformatics 2004, 20, 3246–3248. [Google Scholar] [CrossRef]









| Dunnett’s Multiple Comparisons Test | Mean Diff. | 95.00% CI of Diff. | Below Threshold? | Summary | Adjusted p Value |
|---|---|---|---|---|---|
| TXNIP | |||||
| CTRL vs. GH | 2.499 | 2.387 to 2.611 | Yes | **** | <0.0001 |
| CTRL vs. Ph | 0.978 | 0.866 to 1.090 | Yes | **** | <0.0001 |
| CTRL vs. GH/Ph | 2.544 | 2.432 to 2.656 | Yes | **** | <0.0001 |
| C-Myc | |||||
| CTRL vs. GH | −0.175 | −0.287 to −0.063 | Yes | ** | 0.0015 |
| CTRL vs. Ph | −0.249 | −0.361 to −0.137 | Yes | **** | <0.0001 |
| CTRL vs. GH/Ph | 0.882 | 0.770 to 0.994 | Yes | **** | <0.0001 |
| p-AMPK | |||||
| CTRL vs. GH | −0.410 | −0.522 to −0.298 | Yes | **** | <0.0001 |
| CTRL vs. Ph | −0.140 | −0.252 to −0.028 | Yes | * | 0.0110 |
| CTRL vs. GH/Ph | −1.392 | −1.504 to −1.280 | Yes | **** | <0.0001 |
| p-AKT | |||||
| CTRL vs. GH | −0.428 | −0.540 to −0.316 | Yes | **** | <0.0001 |
| CTRL vs. Ph | −0.273 | −0.385 to −0.161 | Yes | **** | <0.0001 |
| CTRL vs. GH/Ph | 0.441 | 0.329 to 0.553 | Yes | **** | <0.0001 |
| Dunnett’s Multiple Comparisons Test | Mean Diff. | 95.00% CI of Diff. | Below Threshold? | Summary | Adjusted p Value |
|---|---|---|---|---|---|
| TXNIP | |||||
| CTRL vs. Ph | 0.789 | 0.705 to 0.873 | Yes | **** | <0.0001 |
| CTRL vs. 2DG | −0.590 | −0.674 to −0.506 | Yes | **** | <0.0001 |
| CTRL vs. 2DG/Ph | 0.825 | 0.741 to 0.909 | Yes | **** | <0.0001 |
| C-Myc | |||||
| CTRL vs. Ph | 0.074 | −0.009 to 0.158 | No | ns | 0.0918 |
| CTRL vs. 2DG | 0.252 | 0.168 to 0.336 | Yes | **** | <0.0001 |
| CTRL vs. 2DG/Ph | 0.523 | 0.439 to 0.606 | Yes | **** | <0.0001 |
| p-AMPK | |||||
| CTRL vs. Ph | −0.165 | −0.249 to −0.081 | Yes | **** | <0.0001 |
| CTRL vs. 2DG | −0.241 | −0.325 to −0.157 | Yes | **** | <0.0001 |
| CTRL vs. 2DG/Ph | −1.232 | −1.316 to −1.148 | Yes | **** | <0.0001 |
| p-AKT | |||||
| CTRL vs. Ph | −0.120 | −0.204 to −0.036 | Yes | ** | 0.0035 |
| CTRL vs. 2DG | −0.241 | −0.325 to −0.157 | Yes | **** | <0.0001 |
| CTRL vs. 2DG/Ph | 0.078 | −0.005 to 0.162 | No | ns | 0.0714 |
| Dunnett’s Multiple Comparisons Test | Mean Diff. | 95.00% CI of Diff. | Below Threshold? | Summary | Adjusted p Value |
|---|---|---|---|---|---|
| p-JNK | |||||
| CTRL vs. Ph | 0.125 | −0.043 to 0.293 | No | ns | 0.2098 |
| CTRL vs. GH | −0.299 | −0.467 to −0.130 | Yes | *** | 0.0001 |
| CTRL vs. GH/Ph | −6.197 | −6.365 to −6.028 | Yes | **** | <0.0001 |
| CTRL vs. 2DG | −0.118 | −0.287 to 0.050 | No | ns | 0.2530 |
| CTRL vs. 2DG/Ph | 0.084 | −0.083 to 0.253 | No | ns | 0.5603 |
| p-ERK | |||||
| CTRL vs. Ph | 0.594 | 0.425 to 0.762 | Yes | **** | <0.0001 |
| CTRL vs. GH | −0.262 | −0.430 to −0.093 | Yes | *** | 0.0009 |
| CTRL vs. GH/Ph | −0.714 | −0.883 to −0.546 | Yes | **** | <0.0001 |
| CTRL vs. 2DG | 0.001 | −0.166 to 0.170 | No | ns | >0.9999 |
| CTRL vs. 2DG/Ph | 0.553 | 0.385 to 0.722 | Yes | **** | <0.0001 |
| p-p38 | |||||
| CTRL vs. Ph | 0.051 | −0.116 to 0.220 | No | ns | 0.8885 |
| CTRL vs. GH | −0.410 | −0.579 to −0.241 | Yes | **** | <0.0001 |
| CTRL vs. GH/Ph | −1.107 | −1.276 to −0.938 | Yes | **** | <0.0001 |
| CTRL vs. 2DG | −0.498 | −0.667 to −0.330 | Yes | **** | <0.0001 |
Disclaimer/Publisher’s Note: The statements, opinions and data contained in all publications are solely those of the individual author(s) and contributor(s) and not of MDPI and/or the editor(s). MDPI and/or the editor(s) disclaim responsibility for any injury to people or property resulting from any ideas, methods, instructions or products referred to in the content. |
© 2023 by the authors. Licensee MDPI, Basel, Switzerland. This article is an open access article distributed under the terms and conditions of the Creative Commons Attribution (CC BY) license (https://creativecommons.org/licenses/by/4.0/).
Share and Cite
Singh, S.; De Carlo, F.; Ibrahim, M.A.; Penfornis, P.; Mouton, A.J.; Tripathi, S.K.; Agarwal, A.K.; Eastham, L.; Pasco, D.S.; Balachandran, P.; et al. The Oligostilbene Gnetin H Is a Novel Glycolysis Inhibitor That Regulates Thioredoxin Interacting Protein Expression and Synergizes with OXPHOS Inhibitor in Cancer Cells. Int. J. Mol. Sci. 2023, 24, 7741. https://doi.org/10.3390/ijms24097741
Singh S, De Carlo F, Ibrahim MA, Penfornis P, Mouton AJ, Tripathi SK, Agarwal AK, Eastham L, Pasco DS, Balachandran P, et al. The Oligostilbene Gnetin H Is a Novel Glycolysis Inhibitor That Regulates Thioredoxin Interacting Protein Expression and Synergizes with OXPHOS Inhibitor in Cancer Cells. International Journal of Molecular Sciences. 2023; 24(9):7741. https://doi.org/10.3390/ijms24097741
Chicago/Turabian StyleSingh, Shivendra, Flavia De Carlo, Mohamed A. Ibrahim, Patrice Penfornis, Alan J. Mouton, Siddharth K. Tripathi, Ameeta K. Agarwal, Linda Eastham, David S. Pasco, Premalatha Balachandran, and et al. 2023. "The Oligostilbene Gnetin H Is a Novel Glycolysis Inhibitor That Regulates Thioredoxin Interacting Protein Expression and Synergizes with OXPHOS Inhibitor in Cancer Cells" International Journal of Molecular Sciences 24, no. 9: 7741. https://doi.org/10.3390/ijms24097741
APA StyleSingh, S., De Carlo, F., Ibrahim, M. A., Penfornis, P., Mouton, A. J., Tripathi, S. K., Agarwal, A. K., Eastham, L., Pasco, D. S., Balachandran, P., & Claudio, P. P. (2023). The Oligostilbene Gnetin H Is a Novel Glycolysis Inhibitor That Regulates Thioredoxin Interacting Protein Expression and Synergizes with OXPHOS Inhibitor in Cancer Cells. International Journal of Molecular Sciences, 24(9), 7741. https://doi.org/10.3390/ijms24097741

