Solid Lipid Nanoparticles: Applications and Prospects in Cancer Treatment
Abstract
1. Introduction
1.1. Pros
- Due to the nanoscale size range of SLNs, reticuloendothelial system (RES) cells were not able to absorb SLNs, allowing them to bypass filtration by the spleen and liver.
- The incorporated drugs will have better stability.
- Hydrophilic and lipophilic drugs can both be incorporated.
- Increased bioavailability of substances that are poorly water-soluble.
- Easy sterilization and scale-up process.
- The immobilization of drug molecules within solid lipids protects sensitive pharmaceuticals from various factors such as photochemical, oxidative, and chemical degradation, as well as reducing the risk of drug leakage.
- Drying using lyophilization is feasible.
- It is possible to obtain a targeted and controlled drug release.
- Biocompatible and biodegradable compositional ingredients.
- Lower toxicity, a larger surface area, prolonged drug release, higher cellular absorption, and the ability to improve drug solubility and bioavailability.
1.2. Cons
- Low loading efficiency.
- In storage conditions, polymorphic transition leads to drug leakage.
- The dispersions have relatively high water content (70–99.9%).
1.3. Categories of SLNs
- SLN Type I or homogeneous matrix model.
- SLN Type II or drug-enhanced shell model.
- SLN Type III or drug-enhanced core model.
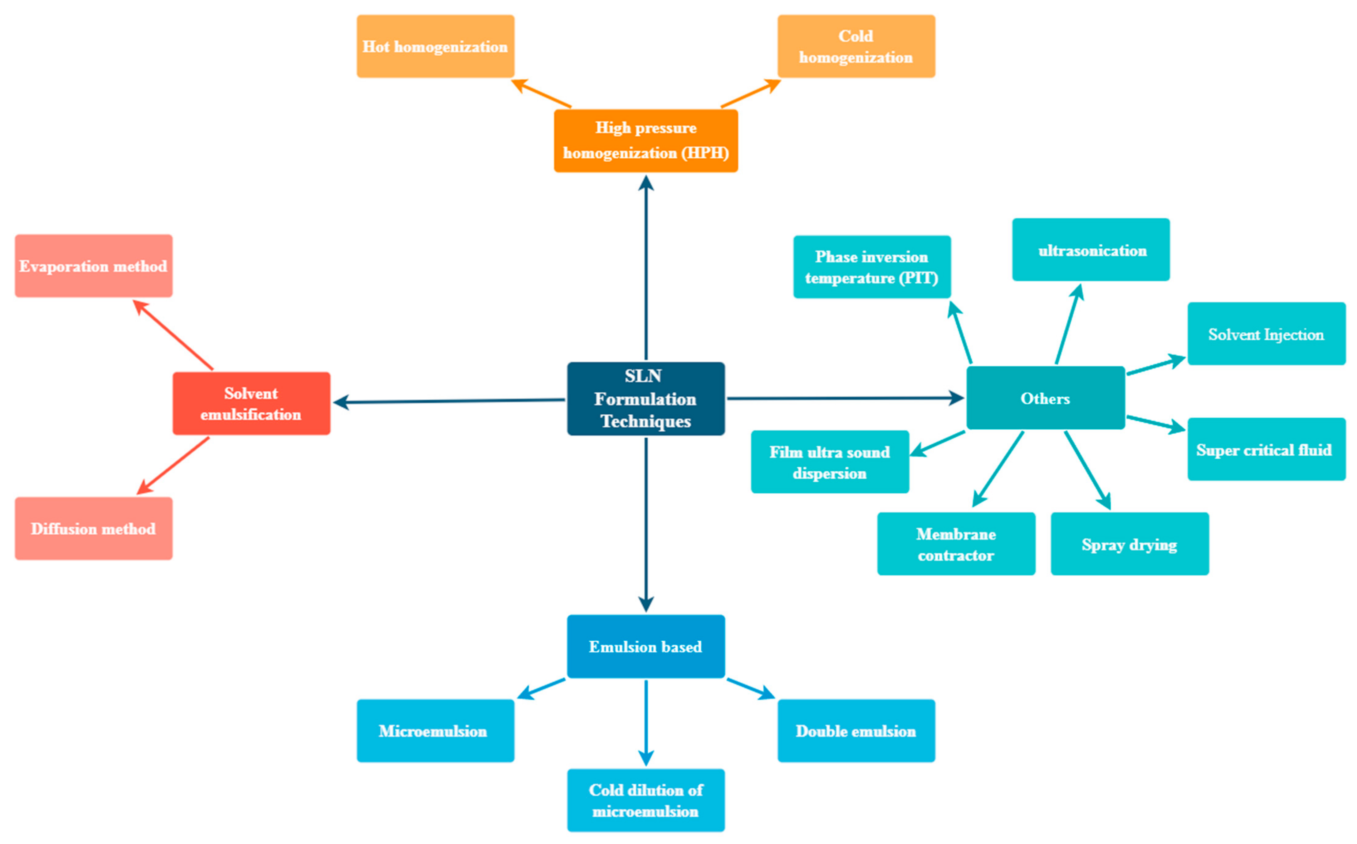
2. Formulation Techniques
2.1. Delivery Mechanisms of SLNs
2.1.1. Passive Delivery
2.1.2. Active Delivery
2.2. Codelivery Mechanisms
2.3. Antiadhesive Mechanism
3. Possible Routes of Administration for SLNs
3.1. Topical Route
3.2. Pulmonary Route
3.3. Oral Route
3.4. Parenteral Route
3.5. Ocular Route
4. Characterization Parameters of Solid Lipid Nanoparticles
Current Patents (Source: WIPO, Google Patents, Lens)
5. Applications of Solid Lipid Nanoparticles in Cancer
5.1. Breast Cancer
5.2. Lung Cancer
5.3. Colon Tumor
5.4. Prostate Cancer
5.5. Liver Cancer
5.6. Brain Cancer
6. Stability and Storage
7. Future Directions
8. Conclusions
Author Contributions
Funding
Institutional Review Board Statement
Informed Consent Statement
Data Availability Statement
Conflicts of Interest
References
- Manjunath, K.; Reddy, J.S.; Venkateswarlu, V. Solid lipid nanoparticles as drug delivery systems. Methods Find Exp. Clin. Pharmacol. 2005, 27, 127–144. [Google Scholar] [CrossRef] [PubMed]
- Ekambaram, P.; Abdul, H.S.A.; Priyanka, K. Solid lipid nanoparticles: A review. Sci. Revs. Chem. Commun. 2012, 2, 80–102. [Google Scholar]
- Xu, W.; Bae, E.J.; Lee, M.K. Enhanced anticancer activity and intracellular uptake of paclitaxel-containing solid lipid nanoparticles in multidrug-resistant breast cancer cells. Int. J. Nanomed. 2018, 13, 7549–7563. [Google Scholar] [CrossRef] [PubMed]
- Ganesan, P.; Narayanasamy, D. Lipid nanoparticles: Different preparation techniques, characterization, hurdles, and strategies for the production of solid lipid nanoparticles and nanostructured lipid carriers for oral drug delivery. Sustain. Chem. Pharm. 2017, 6, 37–56. [Google Scholar] [CrossRef]
- Mishra, V.; Bansal, K.K.; Verma, A.; Yadav, N.; Thakur, S.; Sudhakar, K.; Rosenholm, J.M. Solid lipid nanoparticles: Emerging colloidal nano drug delivery systems. Pharmaceutics 2018, 10, 191. [Google Scholar] [CrossRef]
- Qushawy, M.; Nasr, A. Solid lipid nanoparticles (SLNs) as nano drug delivery carriers: Preparation, characterization and application. Int. J. Appl. Pharm. 2020, 12, 1–9. [Google Scholar] [CrossRef]
- Bayón-Cordero, L.; Alkorta, I.; Arana, L. Application of Solid Lipid Nanoparticles to Improve the Efficiency of Anticancer Drugs. Nanomaterials 2019, 9, 474. [Google Scholar] [CrossRef]
- Venkateswarlu, V.; Manjunath, K. Preparation, characterization and in vitro release kinetics of clozapine solid lipid nanoparticles. J. Control. Release 2004, 95, 627–638. [Google Scholar] [CrossRef]
- Rehman, M.; Ihsan, A.; Madni, A.; Bajwa, S.Z.; Shi, D.; Webster, T.J.; Khan, W.S. Solid lipid nanoparticles for thermoresponsive targeting: Evidence from spectrophotometry, electrochemical, and cytotoxicity studies. Int. J. Nanomed. 2017, 12, 8325–8336. [Google Scholar] [CrossRef]
- Chen, H.H.; Huang, W.C.; Chiang, W.H.; Liu, T.I.; Shen, M.Y.; Hsu, Y.H.; Lin, S.C.; Chiu, H.C. pH-Responsive therapeutic solid lipid nanoparticles for reducing P-glycoprotein-mediated drug efflflux of multidrug resistant cancer cells. Int. J. Nanomed. 2015, 10, 5035–5048. [Google Scholar]
- Sun, T.; Zhang, Y.S.; Pang, B.; Hyun, D.C.; Yang, M.; Xia, Y. Engineered nanoparticles for drug delivery in cancer therapy. Angew. Chem. Int. Ed. Engl. 2014, 53, 12320–12364. [Google Scholar] [CrossRef]
- Costa, C.; Moreira, J.N.; Amaral, M.H.; Sousa Lobo, J.M.; Silva, A.C. Nose-to-brain delivery of lipid-based nanosystems for epileptic seizures and anxiety crisis. J. Control. Release 2019, 295, 187–200. [Google Scholar] [CrossRef] [PubMed]
- Bertrand, N.; Wu, J.; Xu, X.; Kamaly, N.; Farokhzad, O.C. Cancer nanotechnology: The impact of passive and active targeting in the era of modern cancer biology. Adv. Drug Deliv. Rev. 2014, 66, 2–25. [Google Scholar] [CrossRef] [PubMed]
- Wang, F.; Li, L.; Liu, B.; Chen, Z.; Li, C. Hyaluronic acid decorated pluronic P85 solid lipid nanoparticles as a potential carrier to overcome multidrug resistance in cervical and breast cancer. Biomed. Pharmacother. 2017, 86, 595–604. [Google Scholar] [CrossRef] [PubMed]
- Liu, J.; Meng, T.; Yuan, M.; Wen, L.; Cheng, B.; Liu, N.; Huang, X.; Hong, Y.; Yuan, H.; Hu, F. MicroRNA-200c delivered by solid lipid nanoparticles enhances the effect of paclitaxel on breast cancer stem cell. Int. J. Nanomed. 2016, 11, 6713–6725. [Google Scholar] [CrossRef]
- Ma, L.; Yang, D.; Li, Z.; Zhang, X.; Pu, L. Co-delivery of paclitaxel and tanespimycin in lipid nanoparticles enhanced anti-gastric-tumor effect in vitro and in vivo. Artif. Cells Nanomed. Biotechnol. 2018, 46, 904–911. [Google Scholar] [CrossRef]
- Liu, B.; Han, L.; Liu, J.; Han, S.; Chen, Z.; Jiang, L. Co-delivery of paclitaxel and TOS-cisplatin via TAT-targeted solid lipid nanoparticles with synergistic antitumor activity against cervical cancer. Int. J. Nanomed. 2017, 12, 955–968. [Google Scholar] [CrossRef]
- Minelli, R.; Serpe, L.; Pettazzoni, P.; Minero, V.; Barrera, G.; Gigliotti, C.; Mesturini, R.; Rosa, A.; Gasco, P.; Vivenza, N.; et al. Cholesteryl butyrate solid lipid nanoparticles inhibit the adhesion and migration of colon cancer cells. Br. J. Pharmacol. 2012, 166, 587–601. [Google Scholar] [CrossRef]
- Attama, A.A.; Muller-Goymann, C.C. Effects of beeswax modififications on the lipid matrix of solid lipid nanoparticles crystallinity. Colloids Surf. 2008, 315, 189–195. [Google Scholar] [CrossRef]
- Ozeki, T.; Mizoe, T.; Takashima, Y.; Yuasa, H.; Okada, H. Preparation of two-drug composite microparticles to improve the dissolution of insoluble drug in water for use with a 4-flfluid nozzle spray drier. J. Control. Release 2005, 107, 387–394. [Google Scholar] [CrossRef]
- Uner, M.; Yener, G. Importance of solid lipid nanoparticles (SLN) in various administration routes and future perspectives. Int. J. Nanomed. 2007, 2, 289–300. [Google Scholar]
- Videira, M.A.; Botelho, M.F.; Santos, A.C.; Gouveia, L.; De Lima, J.P.; Almeida, A. Lymphatic uptake of pulmonary delivered solid lipid nanoparticles. J. Drug Target 2002, 10, 607–613. [Google Scholar] [CrossRef] [PubMed]
- Pandey, R.; Khuller, G.K. Solid lipid particle-based inhalable sustained drug delivery system against experimental tuberculosis. Tuberculosis 2005, 85, 227–234. [Google Scholar] [CrossRef]
- Negi, J.S.; Chattopadhyay, P.; Sharma, A.K.; Ram, V. Development of solid lipid nanoparticles (SLNs) of lopinavir using hot self nano-emulsifification (SNE) technique. Eur. J. Pharm. Sci. 2013, 48, 231–239. [Google Scholar] [CrossRef] [PubMed]
- Pinto, J.F.; Müller, R.H. Pellets as carriers of solid lipid nanoparticles (SLN) for oral administration of drugs. Pharmazie 1999, 54, 506–509. [Google Scholar]
- Garcia-Fuentes, M.; Prego, C.; Torres, D.; Alonso, M.J. A comparative study of the potential of solid glyceride nanostructures coated with chitosan or poly(ethylene glycol) as carriers for oral calcitonin delivery. Eur. J. Pharm. Sci. 2005, 25, 133–143. [Google Scholar] [CrossRef]
- Silva, A.C.; Kumar, A.; Wild, W.; Ferreira, D.; Santos, D.; Forbes, B. Long-term stability, biocompatibility and oral delivery potential of risperidone-loaded solid lipid nanoparticles. Int. J. Pharm. 2012, 436, 798–805. [Google Scholar] [CrossRef]
- Singh, B.R.; Kaur, I.P. Encapsulation of Rifampicin in a solid lipid nanoparticulate system to limit its degradation and interaction with Isoniazid at acidic pH. Int. J. Pharm. 2013, 446, 106–111. [Google Scholar] [CrossRef]
- Yang, S.C.; Lu, L.F.; Cai, Y.; Zhu, J.B.; Liang, B.W.; Yang, C.Z. Body distribution in mice of intravenously injected camptothecin solid lipid nanoparticles and targeting effect on brain. J. Control. Release 1999, 59, 299–307. [Google Scholar] [CrossRef]
- Pedersen, N.; Hansen, S.; Heydenreich, A.V.; Kristensen, H.G.; Poulsen, H.S. Solid lipid nanoparticles can effectively bind DNA, streptavidin and biotinylated ligands. Eur. J. Pharm. Biopharm. 2006, 62, 155–162. [Google Scholar] [CrossRef]
- Gokce, E.H.; Sandri, G.; Bonferoni, M.C.; Rossi, S.; Ferrari, F.; Guneri, T.; Caramella, C. Cyclosporine a loaded SLNs: Evaluation of cellular uptake and corneal cytotoxicity. Int. J. Pharm. 2008, 364, 76–86. [Google Scholar] [CrossRef] [PubMed]
- Lai, J.Y. Biocompatibility of chemically cross-linked gelatin hydrogels for ophthalmic use. J. Mater. Sci. Mater. Med. 2010, 21, 1899–1911. [Google Scholar] [CrossRef]
- Cavalli, R.; Gasco, M.; Chetoni, P.; Burgalassi, S.; Saettone, M. Solid lipid nanoparticles (SLN) as ocular delivery system for tobramycin. Int. J. Pharm. 2002, 238, 241–245. [Google Scholar] [CrossRef]
- Cavalli, R.; Morel, S.; Gasco, M.; Chetoni, P.; Saettone, M. Preparation and evaluation of colloidal lipospheres containing pilocarpine as ion pair. Int. J. Pharm. 1995, 117, 243–246. [Google Scholar] [CrossRef]
- Bassiouni, Y.; Faddah, L. Nanocarrier-Based Drugs: The Future Promise for Treatment of Breast Cancer. J. Appl. Pharm. Sci. 2012, 2, 225–232. [Google Scholar] [CrossRef]
- Campos, J.; Varas-Godoy, M.; Haidar, Z.S. Physicochemical characterization of chitosan-hyaluronan-coated solid lipid nanoparticles for the targeted delivery of paclitaxel: A proof-of-concept study in breast cancer cells. Nanomedicine 2017, 12, 473–490. [Google Scholar] [CrossRef]
- Rompicharla, S.V.K.; Bhatt, H.; Shah, A.; Komanduri, N.; Vijayasarathy, D.; Ghosh, B.; Biswas, S. Formulation optimization, characterization, and evaluation of in vitro cytotoxic potencial of curcumin loaded solid lipid nanoparticles for improved anticancer activity. Chem. Phys. Lipids 2017, 208, 10–18. [Google Scholar] [CrossRef] [PubMed]
- Garg, N.K.; Singh, B.; Jain, A.; Nirbhavane, P.; Sharma, R.; Tyagi, R.K.; Kushwah, V.; Jain, S.; Katare, O.P. Fucose decorated solid-lipid nanocarriers mediate effificient delivery of methotrexate in breast cancer therapeutics. Colloids Surf. B Biointerfaces 2016, 146, 114–126. [Google Scholar] [CrossRef] [PubMed]
- Rosière, R.; Van Woensel, M.; Gelbcke, M.; Mathieu, V.; Hecq, J.; Mathivet, T.; Vermeersch, M.; Van Antwerpen, P.; Amighi, K.; Wauthoz, N. New folate-grafted chitosan derivative to improve delivery of paclitaxel-loaded solid lipid nanoparticles for lung tumor therapy by inhalation. Mol. Pharm. 2018, 15, 899–910. [Google Scholar] [CrossRef]
- Naseri, N.; Zakeri-Milani, P.; Hamishehkar, H.; Pilehvar-Soltanahmadi, Y.; Valizadeh, H. Development, in vitro characterization, antitumor and aerosol performance evaluation of respirable prepared by self-nanoemulsifification method. Drug Res. 2017, 67, 343–348. [Google Scholar]
- Serini, S.; Cassano, R.; Corsetto, P.A.; Rizzo, A.M.; Calviello, G.; Trombino, S. Omega-3 PUFA loaded in resveratrol-based solid lipid nanoparticles: Physicochemical properties and antineoplastic activities in human colorectal cancer cells in vitro. Int. J. Mol. Sci. 2018, 19, 586. [Google Scholar] [CrossRef]
- Rajpoot, K.; Jain, S.K. Colorectal cancer-targeted delivery of oxaliplatin via folic acid-grafted solid lipid nanoparticles: Preparation, optimization and in vitro evaluation. Artif. Cells Nanomed. Biotechnol. 2018, 46, 1236–1247. [Google Scholar] [CrossRef]
- Patel, M.N.; Lakkadwala, S.; Majrad, M.S.; Injeti, E.R.; Gollmer, S.M.; Shah, Z.A.; Boddu, S.H.; Nesamony, J. Characterization and evaluation of 5-fluorouracil-loaded solid lipid nanoparticles prepared via a temperature-modulated solidification technique. AAPS Pharm. Sci. Tech. 2014, 15, 1498–1508. [Google Scholar] [CrossRef] [PubMed]
- Akanda, M.H.; Rai, R.; Slipper, I.J.; Chowdhry, B.Z.; Lamprou, D.A.; Getti, G.; Douroumis, D. Delivery of retinoic acid to LNCap human prostate cancer cells using solid lipid nanoparticles. Int. J. Pharm. 2015, 493, 161–171. [Google Scholar] [CrossRef] [PubMed]
- Grillone, A.; Riva, E.R.; Mondini, A.; Forte, C.; Calucci, L.; Innocenti, C.; de Julian Fernandez, C.; Cappello, V.; Gemmi, M.; Moscato, S.; et al. Active targeting of sorafenib: Preparation, characterization and in vitro testing of drug-loaded magnetic solid lipid nanoparticles. Adv. Healthc. Mater. 2015, 4, 1681–1690. [Google Scholar] [CrossRef]
- Rodenak-Kladniew, B.; Islan, G.A.; de Bravo, M.G.; Durán, N.; Castro, G.R. Design, characterization and in vitro evaluation of linalool-loaded solid lipid nanoparticles as potent tool in cancer therapy. Colloids Surf. B Biointerfaces 2017, 154, 123–132. [Google Scholar] [CrossRef] [PubMed]
- Nagayama, S.; Ogawara, K.I.; Fukuoka, Y.; Higaki, K.; Kimura, T. Time-dependent changes in opsonin amount associated on nanoparticles alter their hepatic uptake characteristics. Int. J. Pharm. 2007, 342, 215–221. [Google Scholar] [CrossRef]
- Rahiminejad, A.; Dinarvand, R.; Johari, B.; Nodooshan, S.J.; Rashti, A.; Rismani, E.; Mahdaviani, P.; Saltanatpour, Z.; Rahiminejad, S.; Raigani, M.; et al. Preparation and investigation of indirubin-loaded SLN nanoparticels and their anti-cancer effects on human glioblastoma U87MG cells. Cell Biol. Int. 2019, 43, 2–11. [Google Scholar] [CrossRef]
- Battaglia, L.; Muntoni, E.; Chirio, D.; Peira, E.; Annovazzi, L.; Schiffer, D.; Mellai, M.; Riganti, C.; Salaroglio, I.C.; Lanotte, M.; et al. Solid lipid nanoparticles by coacervation loaded with a methotrexate prodrug: Preliminary study for glioma treatment. Nanomedicine 2017, 12, 639–656. [Google Scholar] [CrossRef]
- Neves, A.R.; Queiroz, J.F.; Lima, S.A.C.; Reis, S. Apo E-functionalization of solid lipid nanoparticles enhances brain drug delivery: Uptake mechanism and transport pathways. Bioconjug. Chem. 2017, 28, 995–1004. [Google Scholar] [CrossRef]
- Neves, A.R.; Queiroz, J.F.; Reis, S. Brain-targeted delivery of resveratrol using solid lipid nanoparticles functionalized with apolipoprotein E. J. Nanobiotechnol. 2016, 14, 27–37. [Google Scholar] [CrossRef] [PubMed]
- Graverini, G.; Piazzini, V.; Landucci, E.; Pantano, D.; Nardiello, P.; Casamenti, F.; Pellegrini-Giampietro, D.E.; Bilia, A.R.; Bergonzi, M.C. Solid lipid nanoparticles for delivery of andrographolide across the blood-brain barrier: In vitro and in vivo evaluation. Colloids Surf. B Biointerfaces 2017, 27, 302–313. [Google Scholar] [CrossRef] [PubMed]
- Yongtao, D.; Dhar, A.; Patel, C.; Khimani, M.; Neogi, S.; Sharma, P.; Kumar, N.S.; Vekariya, R.L. A brief review on solid lipid nanoparticles: Part and parcel of contemporary drug delivery systems. RSC Adv. 2020, 10, 26777–26791. [Google Scholar]
- Eftekhari, A.; Kryschi, C.; Pamies, D.; Gulec, S.; Ahmadian, E.; Janas, D.; Davaran, S.; Khalilov, R. Natural and synthetic nanovectors for cancer therapy. Nanotheranostics 2023, 7, 236–257. [Google Scholar] [CrossRef]






| SLN Type 1 | SLN Type 2 | SLN Type 3 |
|---|---|---|
| Homogeneous matrix model | Drug-enhanced shell model | Drug-enhanced core model |
| Active pharmaceutical ingredient (API) is either molecularly distributed in the lipid core or exists as amorphous clusters. | The melted lipid has a low concentration of API. | In this method, a drug is solubilized in a lipid melt until it obtains saturation solubility. |
| This model is developed by using appropriate API and lipid ratios through high-pressure homogenization (HPH) at temperatures above the lipid’s melting point, or by employing the cold HPH approach. | Hothomogenization technique is used for the formulation. At the recrystallization temperature of the lipid, the lipid core is prepared.The drug partitions into the lipid phase when the dispersion is cooled. | Active ingredient is super-saturated in cold dispersion, allowing the drug to dissolve in the lipid, and the melted lipid is the drug’s precipitation. |
| No solubilizing agent is used. | This approach can be utilized to obtain a burst release of the API rather than a prolonged API release. | Further cooling induces the lipid to recrystallize, forming a membrane surrounding the existingcrystallized drug-enriched core. |
| Controlledrelease properties. | This approach can be utilized to obtain a burst release of the API rather than a prolonged API release. | Prolonged release properties. |
| Drug and lipid show strong interaction. | The drug is concentrated in the shell’s outer layer. | The drug is concentrated in the core. |
| Application Number | Title | Applicant/Inventor | Filling Date | Publication Date |
|---|---|---|---|---|
| US20210069121A1 | Solid lipid nanoparticle for intracellular release of active substances and method for production the same | Christo Tzachev Tzachev | 12 December 2017 | 11 March 2021 |
| US10166187B2 | Curcumin solid lipid particles and methods for their preparation and use | Christopher, Diorio John Lokhnauth | 18 October 2017 | 8 February 2018 |
| US 2020/0197360 | Dispersion of Formononetin Solid Lipid Nanoparticles and Process for Its Preparation | Lakshmi Karunanidhi Santhana et al. | 23 December 2018 | 13 April 2021 |
| CN112870178A | Phenanthroindolizidine alkaloid derivative solid lipid nanoparticle composition | Lucy Liu et al. | 29 November 2019 | 1 June 2021 |
| US10780184B2 | Fluorescent solid lipid nanoparticles composition and preparation thereof | BraccoImaging S.P.A. | 31 January 2019 | 6 June 2019 |
| WO 2021/133335 | Therapeutic Use of a Ceramidase Inhibitor B13 and Its Nano Form in Lung Cancer Cells | Mehtap Kutlu Haticeet al. | 18 December 2020 | 1 July 2021 |
| Trial/Identifier Number | Disease Type | Status | Phase | Study Completion Date |
|---|---|---|---|---|
| NCT02110563 | Solid Tumors, Multiple Myeloma, etc. | Terminated | Phase 1 | 3 November 2016 |
| NCT02110563 | Solid Tumors, MultipleMyeloma, PNET, NHL, etc. | Terminated | Phase 1 | 3 November 2016 |
| NCT02314052 | Hepatocellular Carcinoma | Terminated | Phase1b /phase2 | 11 October 2016 |
| NCT03323398 | Advanced Malignancies | Recruiting | Phase 1 | July 2019 (Anticipated) |
| NCT03323398 (History ofChanges for Study) | RefractorySolid Tumor Malignancies or Lymphoma | Recruiting | Phase1/phase2 | October 2020 |
| NCT03739931 | TNBc, Refractory Solid Tumor Malignancies, etc. | Recruiting | Phase 1 | 31 July 2021 |
| NCT03739931 (History ofChanges forStudy) | Relapsed/Refractory SolidTumor Malignancies or Lymphoma | Recruiting | Phase 1 | November 2021 |
| NCT03739931 | TNBc, Refractory Solid Tumor Malignancies, etc. | Recruiting | Phase 1 | July2021 (Anticipated) |
| NCT04675996 | Solid Tumor | Recruiting | Phase 1 | December 2024 |
| Manufacturer | Brand Name | Drug/Active | Route of Administration | Field of Application |
|---|---|---|---|---|
| Bayer HealthCare Pharmaceuticals Inc. | Cipro | Ciprofloxacin | Oral | Pharmaceuticals |
| Boehringer | Mucosolvan Retard | Ambroxol | Oral | Pharmaceuticals |
| Yamanouchi | Nanobase | - | Dermal | Cosmeceuticals |
Disclaimer/Publisher’s Note: The statements, opinions and data contained in all publications are solely those of the individual author(s) and contributor(s) and not of MDPI and/or the editor(s). MDPI and/or the editor(s) disclaim responsibility for any injury to people or property resulting from any ideas, methods, instructions or products referred to in the content. |
© 2023 by the authors. Licensee MDPI, Basel, Switzerland. This article is an open access article distributed under the terms and conditions of the Creative Commons Attribution (CC BY) license (https://creativecommons.org/licenses/by/4.0/).
Share and Cite
Sivadasan, D.; Ramakrishnan, K.; Mahendran, J.; Ranganathan, H.; Karuppaiah, A.; Rahman, H. Solid Lipid Nanoparticles: Applications and Prospects in Cancer Treatment. Int. J. Mol. Sci. 2023, 24, 6199. https://doi.org/10.3390/ijms24076199
Sivadasan D, Ramakrishnan K, Mahendran J, Ranganathan H, Karuppaiah A, Rahman H. Solid Lipid Nanoparticles: Applications and Prospects in Cancer Treatment. International Journal of Molecular Sciences. 2023; 24(7):6199. https://doi.org/10.3390/ijms24076199
Chicago/Turabian StyleSivadasan, Durgaramani, Kalaivanan Ramakrishnan, Janani Mahendran, Hariprasad Ranganathan, Arjunan Karuppaiah, and Habibur Rahman. 2023. "Solid Lipid Nanoparticles: Applications and Prospects in Cancer Treatment" International Journal of Molecular Sciences 24, no. 7: 6199. https://doi.org/10.3390/ijms24076199
APA StyleSivadasan, D., Ramakrishnan, K., Mahendran, J., Ranganathan, H., Karuppaiah, A., & Rahman, H. (2023). Solid Lipid Nanoparticles: Applications and Prospects in Cancer Treatment. International Journal of Molecular Sciences, 24(7), 6199. https://doi.org/10.3390/ijms24076199

