Abstract
Seed dormancy is a key factor used to determine seed germination in rice production. So far, only a few genes controlling seed dormancy have been reported, and the genetic mechanism of rice seed dormancy is still elusive. In this study, a population of 195 diverse re-sequenced accessions from 40 countries was evaluated for the seed germination rate (GR) without dormancy breaking (WDB) as a control and under dry heating (DH) and gibberellic acid (GA) treatments, as dormancy breaking agents to identify QTLs for seed dormancy. Phenotypic assessment revealed that these accessions had abundant variations in seed dormancy. GWAS using 1,120,223 high-quality single nucleotide polymorphisms (SNPs) and a mixed linear model (MLM) incorporating both principal components (PCs) and kinship (K) identified 30 QTLs on 10 chromosomes, accounting for 7.3–20.4% of the phenotypic variance in GR. Ten of the QTLs were located in the regions of previously reported QTLs, while the rest were novel ones. Thirteen high-confidence candidate genes were predicted for the four QTLs detected in two or three conditions (qGR4-4, qGR4-5, qGR8 and qGR11-4) and one QTL with a large effect (qGR3). These genes were highly expressed during seed development and were significantly regulated by various hormone treatments. This study provides new insights into the genetic and molecular basis of rice seed dormancy/germination. The accessions with moderate and strong dormancy and markers for the QTLs and candidate genes are useful for attaining a proper level of seed dormancy.
1. Introduction
Seed dormancy is an important agronomic trait related to the yield and quality of rice [1,2]. When seed dormancy is too strong, fewer and more uneven seedling emerge in seedbeds (seed raising) or in fields (direct seeding), which ultimately results in poor seedling establishment and yield formation [3,4,5]. However, when seed dormancy is too weak, pre-harvest sprouting (PHS) may occur under prolonged rainfall (high humidity) and high-temperature conditions, resulting in the loss of quality and yield [6,7]. It is estimated that the annual economic losses caused by PHS total one billion U.S. dollars globally [8,9]. Rice is the primary and stable food source for more than half of the world’s population [10]. Therefore, developing varieties with moderate seed dormancy is an important objective of rice breeding. To accelerate breeding by marker-assisted selection, markers closely linked to QTLs or functional markers for genes with natural variants are essential [11]. Therefore, it is important to identify and characterize genes controlling seed dormancy and to elucidate the genetic mechanisms underlying seed dormancy in rice.
Numerous studies have demonstrated that the seed dormancy is influenced by many factors, including internal (embryo, seed coat, and endogenous inhibitors) [12] and environmental factors (temperature, light and air, etc.) [13,14,15]. In rice production practice, it is necessary to break seed dormancy in order to improve the germination rate (GR) and seedling neatness, and the most commonly used methods are dry heating (DH) and gibberellic acid (GA) treatments. DH changes the seed coat structure and increases the permeability of the seed shell and air permeability, which promotes the seed metabolism and stimulates seed germination and seedling growth [16,17]. GA immersion encourages tissue weakening around the embryo, overcomes the bonding of the seed coat to the seed embryo and promotes seed embryo growth [16,18].
Seed dormancy is a complex quantitative trait controlled by multiple genes [19,20,21,22]. To date, hundreds of QTLs associated with seed dormancy in rice have been reported, mainly through linkage mapping using biparental populations in cultivated, wild and weedy rice. The QTL mapping of other traits in rice populations including recombinant inbred lines (RILs), F2 and chromosome segment substitution lines (CSSLs) is commonly used [23,24,25,26,27,28,29]. Among them, a few QTLs have been finely mapped, such as Sdr1 [30], qLTG3-1 [26], qSD12 [31], qSDn-1 [20], qSDn-5 [20], qSD7-1 [27], qSD10 [32], qDOM3.1 [28], qSdr9 [33] and qSD6 [22]. Genome-wide association studies (GWAS) based on linkage disequilibrium (LD) is a powerful method to identify marker-trait associations (MTAs) without creating artificial mapping populations and has been used in dissecting the genetic basis of complex traits including seed dormancy. A GWAS using 350 rice varieties found worldwide detected 16 and 38 QTLs significantly associated with GR in newly harvested and late-ripening seeds, respectively, with FHS1.1, FHS11 and FHS5.2 being identified using both the newly harvested and late maturing seeds [34]. Another GWAS using 453 indica rice accessions identified nine QTLs for panicle GR on 8 chromosomes [2]. A more recent study using 311 accessions identified eight QTLs for seed dormancy measured by the germination index (GI) [35].
The lack of functional genes with natural variations has been a major obstacle to marker-assisted breeding for proper seed dormancy in rice. To date, only five genes with natural variations have been functionally characterized. The first map-based cloned gene is Sdr4 in the qSD12 region [36]. Sdr4 is positively regulated by the seed maturation regulatory gene Osviviparous1 (OsVP1) and positively regulates three seed maturation-related protein genes OsDOG1-Likes and suppresses several germination-related genes, including a gibberellin biosynthesis gene (OsGA20ox-1), two aquaporin genes (PIP1;3 and PIP2;2) and an expansion gene (OsEXPB3) after germination, thus acting as a mediator of seed dormancy during seed maturation [36]. The interaction between qSD7-1/Rc, a MYB transcriptional activator (OsC1-Myb), and OsVP1 enhances seed sensitivity to abscisic acid (ABA) by promoting proanthocyanidin (PA) biosynthesis and the perception of ABA signals, and this ultimately inhibits the PHS [37]. Naturally occurring or induced loss-of-function mutations of the gibberellic acid (GA) synthesis gene (qSD1-2/OsGA20ox2) enhance seed dormancy and reduce the plant’s height, probably through the GA-induced dehydration mechanism [38]. OsDOG1L-3 with homology to Arabidopsis DOG1 has recently been reported to be the functional gene for the seed dormancy QTL, qSd-1-1, identified in a population derived from N22 and Nanjing35 [17,37]. OsDOG1L-3 increases the ABA content by up-regulating the expression of several ABA-related genes [17,37]. OsbZIP75 and OsbZIP78 directly bind to the ABRE element in the promoter region of OsDOG1L-3 to promote its expression [17]. SD6 encoding a basic helix-loop-helix (bHLH) transcription factor (OsbHLH048) contributes to the natural variation of seed dormancy [32]. SD6 and the inducer of C-repeat binding factors expression 2 (ICE2) function antagonistically in controlling seed dormancy by directly regulating the ABA catabolism gene ABA8OX3, and indirectly regulating the ABA biosynthesis gene NCED2 [34]. In this study, to identify novel QTLs and candidate genes for seed dormancy, we measured the seed GR of 195 rice accessions with high-quality sequence information under three treatments, including one without dormancy breaking (WDB) as a control and DH and GA treatments as dormancy breaking agents, and performed GWAS analysis. By combining information from genome annotation, genomic variations, reported functions and public expression databases, candidate genes were suggested for five important QTLs. Our study provided useful information for deciphering the genetic mechanism of rice seed dormancy/germination and molecular breeding.
2. Results
2.1. Phenotypic Analysis of Seed Dormancy
A rice diversity panel of 195 diverse rice accessions collected from 40 countries by the International Rice Research Institute (IRRI), representing the major rice-growing regions in the world, was used to evaluate seed dormancy under three conditions (Table S1). Seed GR, the most commonly used criterion, was used to measure seed dormancy [18,19]. The GR had ranges of 0–96.7%, 0–100.0% and 2.4–98.5% under WDB control, DH and GA treatments, respectively (Table 1), indicating that a wide variation in seed dormancy exists in these accessions. As expected, the variation was reduced by the dormancy breaking treatments (DH and GA). Based on the previously described seed dormancy scoring method [39], 195 accessions were grouped into 8 categories (Figure 1). The GR showed a skewed distribution toward high GR under all the three treatments (Figure 2A–C). There were only small proportions of the accessions with deep dormancy (scores 1, 2 and 3), which were 16.5%, 15.0% and 12.7% for the WDB control, DH and GA treatments, respectively, while the proportions of non-deep dormancy (scores 7 and 8) accessions were higher, at 39.6%, 54.9% and 61.5%, respectively (Figure 2A–C). This was expected since strong dormancy is undesirable for rice production and is negatively selected during domestication and breeding. Therefore, seed dormancy is greatly reduced in modern rice varieties to meet production needs [40]. The accessions with strong dormancy can be used to identify novel genes. The average GRs under the WDB control, DH and GA treatments were 62.4%, 69.0% and 73.6%, respectively (Table 1). The DH and GA treatments had significantly higher GRs than that of the WDB control (Table 1), indicating that the DH and GA treatments were effective at promoting seed germination. The mean GR under the GA treatment was higher than that of the DH treatment (Table 1), indicating that the GA treatment is more effective in breaking dormancy than the DH treatment is.
Table 1.
Descriptive statistics of seed dormancy measured as germination rate (%) under three treatments.
Figure 1.
Representative images of accessions with different seed dormancy scores. 1, germination rate (GR) 0–12.5%. 2, GR 12.5–25%. 3, GR 25–37.5%. 4, GR 37.5–50%. 5, GR 50–62.5%. 6, GR 62.5–75%. 7, GR 75–87.5% and 8, GR 87.5–100% [39]. Two accessions are shown for each seed dormancy score, and the numbers are the accession codes.
Figure 2.
Distribution of seed dormancy scores and correlation between treatments. Distribution under without dormancy breaking (WDB) as a control treatment (A), dry heating (DH) (B) and gibberellic acid (GA) treatments as dormancy breaking agents (C). (D) Comparison of GR between japonica and indica subspecies. (E–G) Correlation between WDB control and DH (E), WDB control and GA (F), and DH and GA (G) treatment. “*” indicates significance at p ≤ 0.05.
The average GR of the indica accessions was significantly higher than that of the japonica accessions under the WDB control, while the difference between the two subspecies was not significant under the DH and GA treatments (Figure 2D), although indica had a slightly higher GR than japonica did (Figure 2D, Table 1).
The correlations between the three treatments were positive and strong, with the correlation coefficients being 0.71, 0.88, and 0.74 for WDB control and DH, WDB control and GA, and DH and GA, respectively (Figure 2E–G).
2.2. Single Nucleotide Polymorphism (SNP) Data, Population Structure and LD Pattern in the Panel
The sequencing data were mapped to the Nipponbare reference genome (IRGSP 1.0). After removing the SNPs with a minor allele frequency (MAF) ≤ 5% or a missing data rate ≥ 10%, 1,120,223 SNPs were left and employed for the GWAS (Figure 3A). The chromosome size ranged from 22.8 Mb for chromosome 9 to 43.2 Mb for chromosome 1 (Figure 3A). These markers spanned a physical distance of 373 Mb, with an average density of 3 markers per kb (Figure 3A). The neighbor-joining (NJ) tree showed eight branches representing the eight subpopulations (Figure 3B), indicating that the panel has a good coverage of the genetic diversity of cultivated rice and that the population structure must be properly handled in an association analysis. The first three principal components (PCs) explained 16.2%, 6.9% and 3.8% of the total variation, respectively, and clearly separated the two subspecies (Figure 3C), suggesting that the major population structure could be corrected in association analysis by incorporating the top few PCs. LD decay along with physical distances was computed for the whole panel. The scatter r2 against the physical distance showed a clean pattern of LD decay (Figure 3D). The LD decay distance was approximately 100 kb (Figure 3D) based on the threshold determined by the r2 value at the 95th percentile its intersection with the LD decay curve.
Figure 3.
Genomic distribution of single nucleotide polymorphism (SNP) markers and population structure and linkage disequilibrium (LD) analysis of the population of 195 rice accessions. (A) Distribution of SNP markers used in GWAS. (B) Neighbor-joining (NJ) tree. GJ, Geng/Japonica. XI, Xian/Indica. tmp, temperate. trp, tropical. sbtrp, subtropical. (C) Principal component analysis (PCA) plots. (D) LD decay analysis.
2.3. GWAS of Seed Dormancy
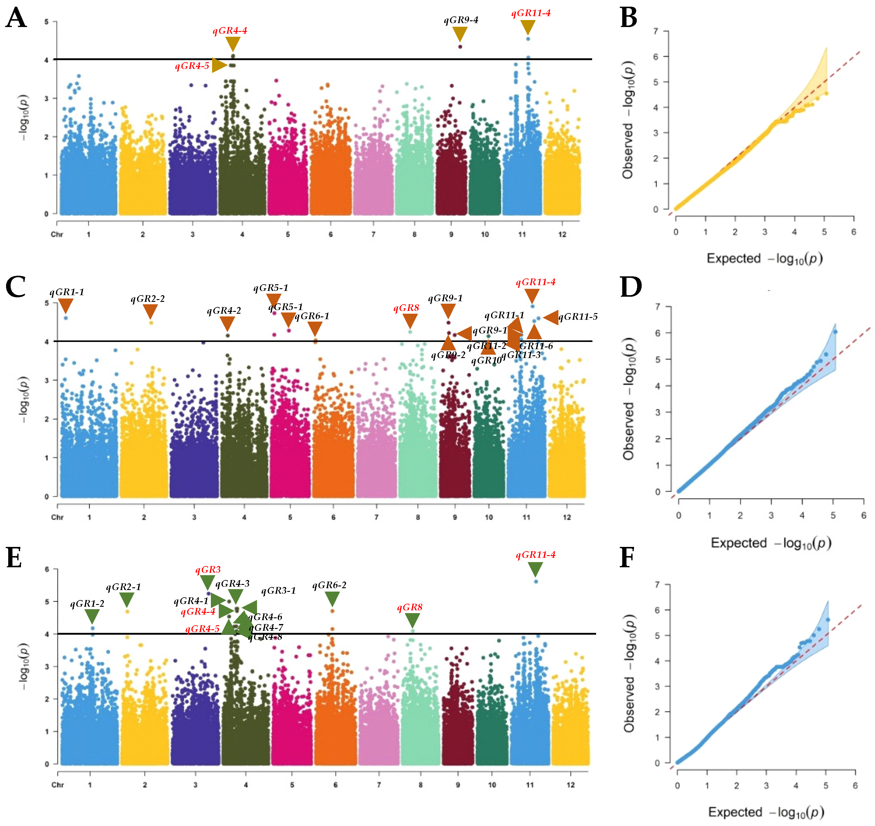
The associations between the SNP markers and GR were identified for the three treatments separately using a mixed linear model (MLM) that controlled the population structure through principal component analysis (PCA) and cryptical genetic relatedness through kinship coefficients (K). The results are presented as Manhattan and Quantile–Quantile (QQ) plots (Figure 4). A marker was considered significantly associated with the trait when p ≤ 10−4. We used a relatively more liberal threshold p value based on the following considerations. First, we wanted to reduce the possible false negatives due to possible overcorrection by the analytical model. Second, the detection power is likely to be low, particularly for markers with lower minor allele frequency due to the relatively small population size. Third, other sources of information can be used to evaluate the reliability of the putative QTLs identified. Five, nineteen and sixteen MTAs were found in the WDB control, DH and GA groups, respectively (Table S2). These MTAs were delimited into 30 QTLs by regarding the adjacent SNPs in 200 kb (±100 kb) of a peak SNP as a single QTL (Figure 4 and Figure 5, Table 2). These QTLs explained 7.3–20.4% of the phenotypic variance.
Figure 4.
Genome-wide association studies of seed dormancy measured as germination rate (GR) using a population of 195 diverse rice accessions. Manhattan plots and Quantile–Quantile (QQ) plots for GRs in the without dormancy breaking (WDB) control (A,B), dry heating (DH) treatment (C,D) and gibberellic acid (GA) treatment (E,F). The black horizontal lines, indicate the genome-wide significance threshold (p = 10−4). The names of QTLs are given above the arrows pointing to the peak markers.
Figure 5.
Distribution of QTLs for seed dormancy measured as germination rates (GR) identified using GWAS in a rice diversity panel. QTLs in red are the ones chosen for candidate gene prediction. QTLs in blue have been previously reported. Distances are in Mb.
The qGR4-4 and qGR4-5 were identified under the WDB control and GA treatments. qGR4-4 on chromosome 4 (10.0–10.2 Mb) explained 14.8% and 17.6% of the phenotype variation, respectively (Table 2), while qGR4-5 on chromosome 4 (10.3–10.5 Mb) explained 16.9% and 20.4% of the phenotype variation, respectively (Table 2). qGR8 on chromosome 8 (7.9–8.2 Mb) was found under the DH and GA treatments and explained 8.9% and 14.3% of the phenotypic variation, respectively (Table 2). qGR11-4, located on chromosome 11 (19.2–19.4 Mb), was identified under all three treatments, which explained 16.3%, 10.2% and 20.2% of the trait variation under the WDB control, DH and GA treatments, respectively (Table 2). Although qGR3 (28.4–28.6 Mb) was found only under the GA treatment, it was the strongest QTL detected in a single treatment, explaining 18.7% of the phenotypic variation (Table 2).
Table 2.
QTLs identified for seed dormancy measured as germination rates (GR) under three different treatments using a rice diversity panel.
2.4. Candidate Gene Prediction
In the regions of the five QTLs, including qGR3, qGR4-4, qGR4-5, qGR8 and qG11-4, there are 163 annotated genes in the rice annotation project database (https://rapdb.dna.affrc.go.jp/, accessed on 1 October 2022) (Table S3). After removing the genes annotated as expressed, hypothetical, transposon and retrotransposon proteins, 43 genes remained (Table S4). Among them, 20 genes potentially have functions in seed dormancy/germination based on the gene annotation information (Table 3). Out of the 20 genes, 15 genes had non-synonymous mutations in the CDS coding regions and mutations in the 2000 bp of the promoter regions, and the other 5 genes had mutations only in the promoter regions in the 3K sequencing population (Rice SNP-Seek database, https://snp-seek.irri.org/, accessed on 25 November 2022, and RFGB database, https://www.rmbreeding.cn/, accessed on 25 November 2022) (Table S5). The seven candidate genes for qGR3 were LOC_Os03g49990, LOC_Os03g50050, LOC_Os03g50110, LOC_Os03g50120, LOC_Os03g50130, LOC_Os03g50140 and LOC_Os03g50160 (Table 3). The two candidate genes for qGR4-4 were LOC_Os04g18200 and LOC_Os04g18380, and the two for qGR4-5 were LOC_Os04g18650 and LOC_Os04g18790. The three candidate genes for qGR8 were LOC_Os08g13360, LOC_Os08g13440 and LOC_Os08g13640. The six candidate genes for qGR11-4 were LOC_Os11g32510, LOC_Os11g32610, LOC_Os11g32650, LOC_Os11g32720, LOC_Os11g32750 and LOC_Os11g32810 (Table 3). Based on functional analysis of genes/homologs reported in the literature, seven of the genes, including LOC_Os03g50050, LOC_Os03g50130, LOC_Os04g18380, LOC_Os04g18650, LOC_Os04g18790, LOC_Os11g32750 and LOC_Os11g32810, were considered as high-confidence genes, since they are likely to play important roles in the synthesis and metabolism of GA, ABA or other hormones.
We further analyzed the expression of the 20 candidate genes in embryos during the seed imbibition stage using a dataset downloaded from the European Bioinformatics Institute (EBI) database (https://www.ebi.ac.uk/, accessed on 1 November 2022) [43]. Except for LOC_Os03g49990, LOC_Os04g18380 and LOC_Os04g18790 that were not available in the data, all 17 genes were differentially up- or down-regulated during seed imbibition (Table 3). Only eight genes were significantly regulated during imbibition with at least a two-fold change (Table 3). LOC_Os03g50140, LOC_Os03g50160 and LOC_Os11g32750 were up-regulated, while LOC_Os03g50110, LOC_Os04g18200 and LOC_Os08g13640 were down-regulated after imbibition for 12 h and 24 h (Table 3). The expression of LOC_Os11g32650 was up-regulated only after 12 h of imbibition, while that of LOC_Os03g50130 was significantly up-regulated only after 24 h of imbibition (Table 3). These eight genes were also considered as high-confidence candidate genes associated with seed dormancy/germination.
By combining these eight genes selected by EBI database and the seven genes selected by literate information, a total of thirteen high-confidence candidate genes were finally predicted for the five QTLs. They were LOC_Os03g50050 encoding an F-box and DUF domain-containing protein, LOC_Os03g50110 encoding a GEBP transcription factor (Fragment), LOC_Os03g50130 encoding the microsomal glutathione S-transferase 3, LOC_Os03g50140 and LOC_Os03g50160 encoding plastocyanin-like domain containing proteins, LOC_Os04g18200 encoding dihydrodipicolinate synthase (chloroplast precursor), LOC_Os04g18380 encoding a cytochrome P450 enzyme, LOC_Os04g18650 encoding an Apetala2 (AP2) domain-containing protein, LOC_Os04g18790 encoding an F-box domain-containing protein, LOC_Os08g13640 encoding an Ankyrin protein, LOC_Os11g32650 encoding the chalcone synthase (CHS), LOC_Os11g32750 encoding a NUDIX family hydrolase and LOC_Os11g32810 encoding a leucine rich repeat (LRR) family protein.
Table 3.
Candidate genes for five QTLs for seed dormancy measured as germination rate (GR).
2.5. Expression Pattern throughout the Growth Period and Hormone Response of Candidate Genes
Since previous studies have shown that seed dormancy-related functional genes are expressed mainly in the embryos, endosperms, inflorescences and seeds [3,36,38], we used RiceXPro (https://ricexpro.dna.affrc.go.jp, accessed on 1 November 2022) [78] to evaluate the expression patterns in different tissues/organs throughout the whole growth period of 12 predicted candidate genes (LOC_Os04g18380 was not available in the database). LOC_Os03g50050 constitutively expressed the highest expression levels in the ovaries and endosperms (Figure 6A). LOC_Os03g50110 expressed, in all tissues, the highest expression levels in the inflorescences and embryos (Figure 6B). LOC_Os03g50130 and LOC_O03g50160 strongly expressed in the ovaries (Figure 6C,E). LOC_Os03g50140 expressed mainly during ripening, with high expression levels in the inflorescences and ovaries (Figure 6D). LOC_Os04g18200 had higher expression levels in the leaves at the vegetative, reproductive and ripening stages and in the inflorescences, ovaries and embryos (Figure 6F). LOC_Os04g18650 had a high expression level in the vegetative leaves and a low expression level in the inflorescences and ovaries (Figure 6G). LOC_Os04g18790 was highly expressed in the inflorescences, ovaries and embryos (Figure 6H). LOC_Os08g13640 was expressed mainly during ripening, particularly in the inflorescences and ovaries (Figure 6I). LOC_Os11g32650 was highly expressed in all the tissues/organs, except the embryos (Figure 6J). LOC_Os11g32750 was expressed in the vegetative, reproductive and ripening tissues/organs, but the expression levels were low (Figure 6K). LOC_Os11g32810 was constitutively and highly expressed in all the tissues/organs (Figure 6L).
Figure 6.
Expression profiles of high-confident candidate genes in different tissues/organs through whole growth period. Data were downloaded from RiceXPro (https://ricexpro.dna.affrc.go.jp, accessed on 1 November 2022) [78]. (A) LOC_Os03g50050, (B) LOC_Os03g50110, (C) LOC_Os03g50130, (D) LOC_Os03g50140, (E) LOC_Os03g50160, (F) LOC_Os04g18200, (G) LOC_Os04g18650, (H) LOC_Os04g18790, (I) LOC_Os08g13640, (J) LOC_Os11g32650, (K) LOC_Os11g32750 and (L) LOC_Os11g32810.R, Root. LS, Leaf sheath. LB, Leaf blade. S, Stem. In, Inflorescence (3.0–4.0 mm). An, Anther (1.6–2.0 mm). Pi, Pistil (14–18 mm). Le, Lemma (7.0 mm). Pa, Palea (7.0 mm). Ov, Ovary (1 days after flowering). Em, Embryo (14 days after flowering). En, Endosperm (14 days after flowering). The expression level in roots at the vegetative stage was used as the control for analysis. Values are the mean ± SD of three independent replicates.
Phytohormones play a crucial role in controlling seed dormancy/germination by regulating the expression of many genes through various signal transduction pathways [1,79], which might be a highly conserved mechanism among seed plants. To investigate the responses of the predicated candidate genes to plant hormones, their expression levels in the roots and shoots under different hormone treatments (ABA, GA, Auxin, brassinolide (BR), cytokinin (CTK) and jasmonic acid (JA)) were analyzed using the data from a curated study downloaded from the RiceXPro database (https://ricexpro.dna.affrc.go.jp, accessed on 1 November 2022, [78]). The expression of LOC_Os04g18380 was not available. The expression of LOC_Os03g50050 in the roots was significantly up-regulated by the ABA, GA and JA treatments, but down-regulated by the Auxin and BR treatments, while in shoots, it was up-regulated by all the six tested hormones treatments, except JA (Figure 7A). LOC_Os03g50110 was up-regulated in roots by all the hormone treatments, except BR, while in shoots it was up-regulated by ABA, but down-regulated by the GA and JA treatments (Figure 7B). LOC_Os03g50130 was down-regulated in roots by the GA, BR and CTK treatments, but up-regulated by the ABA, Auxin and JA treatments, while it was up-regulated by all the six tested hormones, except JA, in the shoots. (Figure 7C). A significantly down-regulated expression of LOC_O03g50140 was observed in both the roots and shoots treated with the Auxin, BR and JA treatments, while a significantly up-regulated expression was found in shoots treated with ABA and GA (Figure 7D). The expression of LOC_Os03g50160 was strongly up-regulated in the roots and shoots by the ABA, Auxin, CTK and JA treatments, while it was significantly down-regulated in the roots by the BR treatment (Figure 7E). LOC_Os04g18200 was down-regulated by JA, but up-regulated by the ABA, GA, Auxin, BR and CTK treatments in the shoots, while it was up-regulated by the ABA, GA, Auxin and CTK treatments in the roots (Figure 7F). The expression of LOC_Os04g18650 in roots was up-regulated by all the hormone treatments, while in the shoots, it was up-regulated by the ABA, BR and CTK treatments, but down-regulated by the GA, Auxin and JA treatments (Figure 7G). Significant up-regulations of LOC_Os04g18790 were observed in both the roots and shoots by all the hormone treatments except BR, and LOC_Os04g18790 was up-regulated by the BR treatment only in the shoots (Figure 7H). LOC_Os08g13640 was significantly up-regulated by the ABA treatment and down-regulated by the JA treatment in the roots, while it was significantly up-regulated in the shoots by all the hormone treatments (Figure 7I). The expression of LOC_Os11g32650 was significantly up-regulated by the ABA, GA and CTK treatments and down-regulated by the Auxin, BR and JA treatments in the roots, while its expression was up-regulated by all the hormone treatments, except JA, in the shoots (Figure 7J). The expression of LOC_Os11g32750 in the roots was significantly up-regulated by all six hormones treatments, while in the shoots, it was up-regulated by the GA and Auxin treatments and down-regulated by the ABA, BR and JA treatments (Figure 7K). The expression of LOC_Os11g32810 was significantly up-regulated in the shoots by all six hormones treatments except JA, while in roots, it was significantly up-regulated by the ABA, GA, Auxin and JA treatments (Figure 7L). Overall, the 12 predicted candidate genes all responded to different hormone treatments, suggesting that they may also contribute to the hormone homeostasis in seeds, which is important for dormancy/germination.
Figure 7.
Responses of high-confidence candidate genes for seed dormancy QTLs to hormone treatments in roots and shoots of rice seedlings. Data were obtained from RiceXPro (https://ricexpro.dna.affrc.go.jp, accessed on 1 November 2022) [78]. (A) LOC_Os03g50050, (B) LOC_Os03g50110, (C) LOC_Os03g50130, (D) LOC_Os03g50140, (E) LOC_Os03g50160, (F) LOC_Os04g18200, (G) LOC_Os04g18650, (H) LOC_Os04g18790, (I) LOC_Os08g13640, (J) LOC_Os11g32650, (K) LOC_Os11g32750 and (L) LOC_Os11g32810. Root and shoot samples of 7-day-old seedlings were collected at 3 h of incubation after hormone (ABA, GA, Auxin, BR, CTK and JA) treatments. The expression level in untreated seedlings (0 h) was used as the control for analysis. Values are the mean ± SD of three independent replicates.
3. Discussion
3.1. Phenotypic Variation of Seed Dormancy
Seed dormancy is influenced by genetic factors, with significant variation in different subspecies [34,80,81,82]. Our results showed that the mean GR of indica (69.0%) was significantly higher than that of japonica rice (58.9%) in the WDB control, and it was slightly higher under both the DH and GA treatments (Table 1). Previous studies also found that indica showed non-deep dormancy [34,82]. Compared to other studies, the average GR of our indica subspecies was lower. This was caused by the low GR of AUS accessions (Table S6). AUS is a unique ecotype with narrow geographical distribution and has less genetic similarity with other indica subpopulations. AUS usually has much lower GR than other indica subpopulations do (Table S6), which can be exploited to identify genes for seed dormancy.
Freshly harvested rice seeds have a low GR due to post-harvest dormancy, which usually disappears after dry storage [20,83]. In rice production, some physical measures such as DH treatment, which disrupts seed structure (i.e., seed coat and perisperm) [20,84,85], and chemical measures such as GA treatment, which mediates α-amylase synthesis and weakens the endosperm cap [86,87], are commonly used to break dormancy before sowing to promote germination. Therefore, it is expected that all accessions have a higher GR under the DH and GA treatments (Figure 2, Table 1). We found that the GA treatment was more effective than the DH treatment (Table 1). It is important for identification of QTLs/genes for seed dormancy/germination to conduct germination assay in a proper environment.
3.2. GWAS of Rice Seed Dormancy
GWAS utilizes the accumulated historical recombination and has higher mapping resolution than the conventional linkage mapping using biparental populations do [11,88,89]. In recent years, GWAS in crops has gained popularity, since it can be applied to populations of accession and/or breeding lines and is a component of germplasm characterization and breeding programs [11]. In this study, 195 rice accessions from 40 different countries constitute a genetically diverse population for GWAS, which are clearly grouped into indica (XI-1, XI-2, XI-3 and AUS), japonica (GJ-tmp, GJ-trp, GJ-sbtrp and Basmati) subpopulations (Figure 3B, Table S1); this population with rich genomic diversity and great phenotypic variation would be more favorable for studying the genetic architecture of complex traits in rice [90,91]. Here, we employed resequencing-based GWAS to identify relevant SNP markers to determine the genetic variation in seed dormancy. As we showed, the high density of SNP markers (3 SNPs per kb) allowed the high resolution mapping of genomic regions controlling seed dormancy/germination-related traits through GWAS. In our GWAS, five, nineteen and sixteen QTLs were identified using the MLM-PCA-K model under WDB control, DH and GA treatments, respectively (Figure 4, Table S2). We found that more QTLs were detected under the dormancy breaking treatments (DH and GA). More association signals were found using post-ripening (dormancy breaking) seeds than those found using fresh seeds (dormancy) in a previous GWAS analysis [34]. Also, more co-localized QTLs were found between the two dormancy breaking treatments, indicating more QTLs/genes controlling seed dormancy were identifiable under the dormancy breaking conditions.
The parameters (traits) used to determine seed dormancy in rice are seed GR, GI, germination potential and germination uniformity, among which, seed GR is the most commonly used one [34,42,82,92]. In our study, QTLs for dormancy using GR as the criterion were distributed on all chromosomes, except chromosomes 7 and 12, with chromosomes 4 and 11 containing more QTLs (Figure 4 and Figure 5), which is in agreement with the general distribution pattern of rice seed dormancy QTLs, especially those identified by GWAS [27,34,35]. Ten of the thirty QTLs identified in this study overlapped with QTLs previously identified by linkage mapping or GWAS (Table 2). qGR1-1 (2.9–3.1 Mb) on chromosome 1 overlapped with qDOM1.1 [28]. qGR1-2 (23.8–24.0 Mb) on chromosome 1 was physically close to the qSD-1-1 [41]. qGR6-2 (13.0–13.2 Mb) on chromosome 6 was co-localized with both qDOM6.2 [28] and ARS6.3 for after-ripening seed germination [34]. qGR8 (7.9–8.2 Mb) on chromosome 8 was in close proximity to qDOM8.1 [28]. The location of qGR9-3 at 11.2–11.4 Mb on chromosome 9 was comparable to that of qDOR-9-1 (detected intact seed or de-hulled seed 30 days after heading [42]. qGR11-1 (9.6–9.8 Mb) on chromosome 11 was in close proximity to seq-rs4917 [2] and qSD-11 [29]. qGR11-4 (19.2–19.4 Mb) on chromosome 11 was co-localized with ARS11.4 [34] and qDOR-11-3 [42]. qGR11-5 (20.5–20.7 Mb) on chromosome 11 was close to the QTL qDOR-11-4 [42]. Both qGR11-6 (23.8–24.0 Mb) and qGR11-7 (24.0–24.2 Mb) on chromosome 11 were positioned close to qDOR-11-6 [42]. The population composition, seed development stage and testing environment are major factors contributing to the differences in the mapping results [34,42,93,94]. Nevertheless, the existence of multiple QTLs in all the studies suggests that rice seed dormancy is a complex trait controlled by many genes and is greatly affected by the environmental conditions.
In our study, we found only a few commonly detected QTLs for the different treatments. Only one QTL, qGR11-4, was identified in all the three treatments, and the total number of common QTLs for any of two treatments was three. This was surprising, since the phenotypic correlations between the three environments were positive and high. The low number of QTLs identified under the WDB control could partially explain the low number of common QTLs between the WDB control and the other two treatments. However, it could not explain why there were only two common QTLs between DH and GA. It is very likely that different pathways were involved in the three treatments.
3.3. Candidate Genes for Seed Dormancy
Five important QTLs explained appreciable variation in GR were chosen for predicting candidate genes, namely qGR3, qGR4-4, qGR4-5, qGR8 and qGR11-4 (Table 2). Five high-confidence candidate genes, including LOC_Os03g50050, LOC_Os03g50110, LOC_Os03g50130, LOC_Os03g50140 and LOC_Os03g50160, were identified for qGR3 on chromosome 3. LOC_Os03g50050 encodes an F-box domain-containing protein that is highly expressed in the ovaries and endosperms at early stages of seed development (Figure 6A) and is significantly up-regulated by ABA, GA and JA treatments (Figure 7A). OsFbx352, a homolog of LOC_Os03g50050, was reported to be a regulator of the glucose-induced seed germination inhibition by reducing the level of endogenous ABA [45]. In Arabidopsis, several F-box proteins were reported to regulate seed dormancy/germination by mediating ABA [46,47] or GA [44]. Therefore, LOC_Os03g50050 is most likely to be involved in seed dormancy by regulating the ABA/GA metabolism. LOC_O03g50110 encodes a GEBP transcription factor expressed in the inflorescences and embryos (Figure 6B) and is significantly regulated by multiple hormone treatments, especially in roots treated with ABA, GA, Auxin, CTK and JA treatments (Figure 7B). The GEBP transcription factor family has been reported to function in the CTK hormone pathway [49,50], and CTK has a promotive effect on seed germination by antagonizing ABA, the level of which is generally lower in dry seeds, but increases during germination, specifically by down-regulating ABA-Insensitive 5 (ABI5) transcription and inducing ABI5 protein degradation to promote seed germination in Arabidopsis thaliana [51,52]. Arabidopsis CTK receptor mutants had lower levels of dormancy compared to those of the wild type [48]. Therefore, LOC_O03g50110 is most likely to contribute to seed dormancy by controlling the CTK/ABA cross-talk in rice. LOC_Os03g50130 encodes the microsomal glutathione S-transferase (GST) 3 protein expressed in the ovaries (Figure 6C) and has a significantly higher expression at 24 h of imbibition (Table 3) and is very responsive to multiple hormones, such as ABA, BR, CTK and JA treatments (Figure 7C). Plant GST family genes play important roles in abiotic stresses and affect seed germination. The atgstu7 and atgstu17 mutants accumulated higher levels of GSH and ABA and exhibited low sensitivity to ABA during seed germination in Arabidopsis [53,56]. The heterologous expression of OsGSTU4 in Arabidopsis reduced the sensitivity to ABA and the levels of reactive oxygen species (ROS) and increased seed germination under high levels of salt and ROS stress in transgenic Arabidopsis [54]. The overexpression of AtGSTU19 increased the rate of seed germination under salt/drought stress in Arabidopsis [55]. Therefore, it is speculated that LOC_Os03g50130 may regulate seed dormancy/germination through influencing GSH/ROS-mediated hormone homeostasis. LOC_Os03g50140 and LOC_Os03g50160 both encode plastocyanin (PCY)-like domain containing proteins, which are highly expressed during mature seed development (up to approximately 2–145 times) (Figure 6D,E), have significantly higher expression levels at 12 h and 24 h of imbibition (Table 3) and are greatly affected by different hormones (Figure 7D,E). Previous studies have proposed that the Phytochrome A (phyA)-Phytochrome Interacting Factor 1 (PIF1)-miR408-PCY cascade regulates light-dependent germination in Arabidopsis [57]. PCY is highly conserved and evolved specifically as a target protein of miR408 in seed plants [57]. LOC_Os03g50140 and LOC_Os03g50160 are likely to be target proteins of miR408 and/or other miRNAs and contribute to seed germination through regulating the hormone levels. LOC_Os04g18200 and LOC_Os04g18380 were identified for qGR4-4. LOC_Os04g18200 encodes the dihydrodipicolinate synthase (DHDPS), is significantly down-regulated at 12 h and 24 h imbibition (Table 3) and expresses in mature inflorescences, ovaries and embryos (Figure 6F), and it is significantly induced by various hormones, especially ABA, GA Auxin and CTK (Figure 7F). In higher plants, the reaction catalyzed by DHDPS is the first step in lysine (Lys) biosynthesis and is regulated by Lys through feedback inhibition [61]. In Arabidopsis, a high seed Lys content was found to be a major reason for delayed germination [59], and similar results were also observed in soybean and canola seeds [58,60]. These results suggested that Lys accumulation is negatively correlated with seed germination and that LOC_Os04g18200 may play a pivotal role in seed dormancy/germination through the Lys synthesis pathway. LOC_Os04g18380 is annotated as a cytochrome P450 protein. In Arabidopsis, P450 monooxygenase 707A (CYP707A) and CYP707A2 encode the ABA catabolic enzyme 8'-hydroxylases and play an important role in regulating the seed ABA level, and thus dormancy [62,63]. Therefore, it can be speculated that LOC_Os04g18380 is likely to play a significant role in the control of the seed ABA level, and therefore dormancy and germination. Two high-confidence candidate genes were identified for qGR4-5. LOC_Os04g18650 encodes an AP2 domain-containing protein expressed in the leaves, anthers, ovaries, and inflorescences during ripening (Figure 6G) and is significantly induced by ABA, BR and CTK (Figure 7G). Some of the AP2 domain containing proteins play a dual role in the regulation of ABA and GA biosynthesis and participate in seed dormancy and germination [64,65,66]. Therefore, LOC_Os04g18650 may regulate seed dormancy by regulating ABA and GA biosynthesis as well. LOC_Os04g18790 encodes an F-box domain-containing protein highly expressed in the inflorescences, ovaries and embryos at the ripening stage (Figure 6H) and is induced by ABA, GA, Auxin, BR, CTK and JA (Figure 7H). Therefore, similar to LOC_Os03g50050, a candidate gene for qGR3, LOC_Os04g18790 may affect seed dormancy by affecting the balance of multiple hormones in seeds. For qGR8 identified under both DH and GA treatments, a high-confidence candidate gene is LOC_Os08g13640, which encodes ankyrin, is highly expressed in the inflorescences, ovaries and embryos during the seed development stage (Figure 6I), is down-regulated after 12 h and 24 h of imbibition (Table 3) and is especially responsive to ABA (Figure 7I). In plants, ankyrin proteins are extensively involved in biotic and abiotic stresses. For instance, the Arabidopsis itn1 (increased tolerance to NaCl 1) mutant partially impairs the ABA signaling transduction pathway, leading to enhanced salt tolerance by reducing ROS accumulation under salt stress [67]. The heterologous expression of the soybean GmANK114 gene in Arabidopsis resulted in a higher GR under drought and salt stresses [68]. Therefore, LOC_Os08g13640 may be involved in seed germination by regulating the seed endogenous ABA level.
LOC_Os11g32650, LOC_Os11g32750 and LOC_Os11g32810 were high-confidence candidate genes for qGR11-4 detected under all the three treatments. LOC_Os11g32650 encodes the CHS expressed in the paddy hull (lemma and palea) and embryos (Figure 6J), has a significantly higher expression level at 12 h of imbibition (Table 3) and is regulated by JA treatment (Figure 7J). CHS is the first key enzyme of the flavonoid pathway and plays a central role in the pigmentation of the plant organs, seed germination and biotic stress [70,72]. In Arabidopsis, the BANYULS (Ban) functions as a negative regulator of the flavonoid biosynthesis that prevents the accumulation of pigments in the seed coat during early embryo genesis; ban mutants exhibit reduced germination and accumulated pigments in the seed coat [69]. In tobacco, EaCHS1 allows plantlets to tolerate salinity stress by maintaining ROS homeostasis, and the overexpression of EaCHS1 improves the resistance to salinity stress by altering the accumulation of flavonoids during seed germination [71]. Therefore, it is possible that LOC_O11g32650 contributes to seed dormancy/germination via the flavonoid pathway in rice. Whether hormones affect CHS biogenesis and/or signaling during the transition from dormancy to germination will be a pertinent topic for future study. LOC_Os11g32750 encodes an NUDIX family hydrolase. The NUDIX family genes participate in various cellular and metabolic processes and affects seed germination in several species [73,74]. For instance, the changes in nicotinamide adenine dinucleotide (NADH) pyrophosphate hydrolase activity conferred by nudix hydrolase 7 (NUDT7) affect seed dormancy mainly by altering the ABA and ROS levels in Arabidopsis seeds, and the loss of function of AtNUDT7 resulted in high levels of ABA accumulation and reduced the germination rate [73]. Overexpression of the PpNUDX8 from Pessica affects the NADH contents in tobacco, resulting in a reduced ABA content in tobacco seedlings and reduced the sensitivity to ABA during germination [74]. LOC_Os11g32750 has a low expression level in the inflorescences, ovaries, embryos and endosperms (Figure 6K), is significantly up-regulated at both 12 and 24 h of imbibition (Table 3) and is significantly regulated by ABA, GA, Auxin, BR and JA treatments (Figure 7K). Therefore, LOC_Os11g32750 may play a role in regulating seed dormancy/germination by regulating the NADH-dependent ABA synthesis pathway. LOC_Os11g32810 encodes an LRR family protein. LRR proteins involved in seed dormancy were reported in several species [75,76,77]. The atrlk7 mutants cause delayed seed germination, whereas their overexpression plants cause an earlier germination phenotype in Arabidopsis [75]. The overexpression of Floral Organ Number 1 (FON1) delayed seed germination and increased ABA sensitivity in rice [76]. The heterologous expression of PnLRR-RLK2 (Pohlia nutans) in Arabidopsis increased the tolerance to salt and ABA during seed germination and GR [77]. LOC_Os11g32810 is constitutively expressed at different growth stages with a higher expression level in the inflorescences and ovaries (Figure 6L), is significantly down-regulated at 24 h of imbibition (Table 3) and is significantly induced by multiple hormones (Figure 7L). Therefore, it is highly likely that LOC_Os11g32810 is involved in seed dormancy/germination by receiving ABA signals and transmitting hormone signals to downstream targets.
4. Materials and Methods
4.1. Plant Material and Growth Conditions for Multiplication
The association mapping population consisted of 195 rice accessions from the Chang Genetic Resources Center at the International Rice Research Institute (IRRI). Of these, 172 accessions were re-sequenced by the 3K Rice Genome (3K-RG) [91], and the other 23 accessions were re-sequenced by our team. All accessions belong to the indica (72) and japonica (123) subspecies, with the indica accessions being grouped into Xian/Indica-1 (XI-1), Xian/Indica-2 (XI-2), Xian/Indica-3 (XI-3) and AUS subpopulations, and the japonica accessions being grouped into Geng/Japonica-temperate (GJ-tmp), Geng/Japonica-tropical (GJ-sbtrp), Geng/Japonica-subtropical (GJ-trp) and Basmati subgroups (Table S1).
All accessions were grown in the paddy fields of the Agricultural Genomics Research Institute in Shenzhen, Chinese Academy of Agricultural Sciences (CAAS-AGIS, Shenzhen, China), on June 2020. The 25-day-old seedlings were transplanted to the experimental field. The plants were grown with 20 cm between the plants within a row and 20 cm between the rows and managed according to local field management practices. The heading time of each accession was recorded when the first panicle emerged. All spikes were harvested approximately 30–40 days after heading [95] and stored at 4 °C immediately after being harvested to maintain seed freshness for the germination evaluation.
4.2. Assessment of Seed Germination
The seeds were removed from spikes and pooled for the germination test. The three treatments are as follows. For without the dormancy breaking (WDB) control, seeds stored at 4 °C were used directly for the germination test using sterile water, for the dry heating (DH) treatment, seeds were dried in the oven at 45 °C for 3 days before germination test, and for the gibberellic acid (GA) treatment, seeds stored at 4 °C were tested for germination in 5 μM GA solution. A randomized complete block design with three replicates was used to layout the experiment for each treatment. For each replicate, 150 seeds per accession were evenly spread in Petri dishes (20 cm × 15 cm × 3 cm) containing 35 mL sterile water or 5 μM GA solution moistened with filter paper and cultured in a constant temperature light incubator at 30 °C with 16 h light and 8 h dark and 80% relative humidity. The seeds with radicles longer than 2 mm were regarded as germinated seeds after 7 days of incubation [96]. The GR was calculated as (the number of germinated seeds/the total number of seeds) × 100%. The mean GR of the three replicates was used for GWAS. To facilitate graphical presentation, a scale of 1–8, with a score of 1 for the germination rate (GR) 0–12.5%, 2 for 12.5–25%, 3 for 25–37.5%, 4 for 37.5–50%, 5 for 50–62.5%, 6 for 62.5–75%, 7 for 75–87.5% and 8 for 87.5–100%, was adopted to group the accessions. With this scoring, the seed dormancy types were classified as deep (score 1, 2 and 3), intermediate (score 4, 5 and 6) and non-deep (score 7 and 8) ones [39].
4.3. Genotyping
Total genomic DNA was extracted from young leaves of 23 accessions with sequence information according to the cetyl trimethyl ammonium bromide (CTAB) method [97]. Re-sequencing was conducted by the Berry Genomics Corporation (https://www.berrygenomics.com/, accessed on 1 June 2019) (Beijing, China) using an Illumina HiSeq 2000 (PE150). The average sequencing depth of each accession genome was 50×. Analysis of the raw reads to obtain SNPs followed the same procedure used in the 3K-RG Project [91]. Reads were aligned to the Nipponbare RefSeq (IRGSP-1.0) using BWA-MEM (release 0.7.10). The mapped reads were then sorted, and duplicates were removed by Picard tools (http://broadinstitute.github.io/picard/, accessed on 1 June 2019). The variants for each accession were called by the GATK best practices (release 3.2-2). The genotype data for the other 172 accessions were obtained from the 3K-RG Project. The average sequencing depth was 11.5×, and the average mapping coverage was 92% [91].
4.4. Population Structure Analysis
Principal component analysis (PCA) and neighbor-joining (NJ) tree analysis were used to investigate the population stratification of the association panel. The PCA plot was generated by Pot3D and Satterplot3d packages based on R v3.2.2 (https://www.r-project.org/, accessed on 1 March 2021). Nei’s genetic distance (1972) was calculated and used for unrooted phylogeny reconstruction based on the NJ method as implemented by PowerMarker v2.3.5 software [98], and the NJ tree was visualized using Figtree (http://tree.bio.ed.ac.uk/software/figtree/, accessed on 1 March 2021).
4.5. Linkage Disequilibrium Analysis
The linkage disequilibrium (LD) analysis was performed using a set of filtered SNP markers (MAF ≤ 5%) and the LD function in TASSEL v.5.0 [99]. The squared correlations of allele frequencies between marker pairs (r2) were used to estimate the LD. Using the rapid simulation method in Tassel v5.0, the full matrix and sliding window were used to calculate the LD between the markers, with the number of Permutations being set to 1000. The makers with a significant LD were identified based on p < 0.001. The LD decay plot was generated by plotting the r2 against the physical distance between the marker loci. The r2 value at the 95th percentile was used as the threshold to estimate the LD decay, and the intersection with the LD decay curve was used as the LD decay distance.
4.6. Genome-Wide Association Analysis
SNPs with a MAF ≤ 5% or a missing data rate ≥ 10%missing ratio were filtered out using Tassel v5.0 software, and the remaining 1,120,223 SNPs were subsequently employed for GWAS. GWAS analysis was conducted using the mixed linear model (MLM) with PCA and K as covariates. The significance threshold was set to p ≤ 1.0−4. The GWAS results were visualized as Manhattan and Quantile–Quantile (QQ) plots using the CMplot software package (https://github.com/YinLiLin/R-CMplot, accessed on 1 March 2021) of R v3.2.2 (https://www.r-project.org/, accessed on 1 March 2021). Based on LD decay analysis, significant makers within a 200 kb interval (±100 kb) of the peak SNP were integrated as a single QTL.
4.7. Candidate Gene Analysis
The candidate genes for QTLs identified in two or three treatments were identified. The following steps were taken to identify high-confidence candidate genes from the genes in a QTL region extracted using the MSU Rice Genome Annotation Database (http://rice.plantbiology.msu.edu, accessed on 1 September 2022). First, genes annotated as expressed proteins, hypothetical proteins, transposon proteins and retrotransposon proteins were filtered. Second, genes without non-synonymous mutations in the coding region and variants in the promoter region (−2000 bp from the start codon) were removed. Third, a careful literature search was conducted to find the reported functions of the remaining genes and their homologous genes. At the same time, the expression patterns of these genes in imbibed rice seed embryos were analyzed using the EBI Expression Atlas Database (https://www.ebi.ac.uk/gxa/home, accessed on 1 November 2022) [43]. The genes with significant differential expression between the dry and imbibed seeds were kept. Fourth, the gene lists formed of the literature information and expression during imbibition were combined to form the high-confidence candidate genes.
To collect more information about the candidate genes, datasets of two historical studies were downloaded from the Rice Expression Profile Database (https://ricexpro.dna.affrc.go.jp/, accessed on 1 November 2022) [78] and used to analyze their expression in different tissues/organs throughout entire growth period in the field and the responses to treatments of various plant hormones at the seedling stage. The expression levels in roots in the vegetative stage and untreated seedlings (0 h) were used as controls for analysis, respectively.
5. Conclusions
Five genes with natural variants were reported to affect the seed dormancy trait in rice, which can be used in marker-assisted breeding to increase efficiency. The studies on these genes also greatly advanced our understanding of the molecular mechanisms of seed dormancy in rice. More knowledge on the functions of individual genes and their interactions will further improve the efficiency of molecular breeding. Therefore, the identification and functional characterization of more genes is essential. Using a population of 195 diverse re-sequenced rice accessions, the present study identified 30 QTLs that explained 7.3–20.4% of the GR variation under three treatments. Our results further proved that seed dormancy in rice is a highly complex trait controlled by many genes. This implies that successful molecular breeding requires the use of multiple genes from multiple biological pathways, and a clear understanding of the interactions between these genes and pathways is very important. Although false positives cannot be completely ruled out since a less stringent threshold p value was used to reduce the potential false negatives, our result that the majority (20) of the identified QTLs (30) are not reported previously does indicate that GWAS using a more diverse population with high-quality sequence information is a powerful method for dissecting the genetic basis of complex traits in rice. Only four QTLs were identified under two or three treatments, although the phenotypic correlations between the treatments were positive and strong. This suggests that phenotypic correlation between two environments for a complex trait is not necessarily a good indicator of the existence of common QTLs/genes in the two environments. Different pathways are likely to play more important roles in different environments. The 13 high-confidence candidate genes predicted for the four QTLs identified in more than one treatment and qGR3 with a large effect are all directly or indirectly related to the biosynthesis and metabolism of ABA, GA or CTK, although their responses, in terms of expression, to these hormones were not used as selection criteria. This is consistent with the established key roles of these hormones in seed dormancy in crops in general, especially in rice. These candidate genes are important targets for functional validation in future studies to decipher the molecular mechanisms of seed dormancy in rice and provide valuable genes for molecular breeding. Our results also proved that the AUS ecotype has stronger dormancy. Therefore, mining for genes/alleles with strong dormancy traits using AUS germplasms will be more fruitful. The accessions with strong and moderate dormancy identified in this study can be used in breeding for developing varieties with a high dormancy level to reduce the damage of PHS, which often occurs in indica rice production.
Supplementary Materials
The following supporting information can be downloaded at: https://www.mdpi.com/article/10.3390/ijms24076117/s1.
Author Contributions
G.Y. and T.P. conceived and supervised this study. D.C., W.Z., M.Z. and L.C. performed the experiments. D.C., W.Z., M.Z. and J.L. analyzed the data. D.C., W.Z. and G.Y. wrote the manuscript. All authors have read and agreed to the published version of the manuscript.
Funding
This research was funded by National Key R&D Program of China (2020YFE0202300), the Shenzhen Science and Technology Program (JCYJ20200109150650397 and JCYJ20190813104211014), the Agricultural Science and Technology Innovation Program Cooperation and Innovation Mission (CAAS-XTCX2016001) and the Young Elite Scientists Sponsorship Program by CAST (YESS, 2020QNRC001).
Institutional Review Board Statement
Not applicable.
Informed Consent Statement
Not applicable.
Data Availability Statement
Data are contained within the article or Supplementary Materials.
Conflicts of Interest
The authors declare no conflict of interest.
References
- Shu, K.; Liu, X.D.; Xie, Q.; He, Z.H. Two Faces of One Seed: Hormonal Regulation of Dormancy and Germination. Mol. Plant 2016, 9, 34–45. [Google Scholar] [CrossRef] [PubMed]
- Lu, Q.; Niu, X.J.; Zhang, M.C.; Wang, C.H.; Xu, Q.; Feng, Y.; Yang, Y.L.; Wang, S.; Yuan, X.P.; Yu, H.Y.; et al. Genome-Wide Association Study of Seed Dormancy and the Genomic Consequences of Improvement Footprints in Rice (Oryza sativa L.). Front. Plant Sci. 2018, 8, 2213. [Google Scholar] [CrossRef] [PubMed]
- Gu, X.Y.; Foley, M.E.; Horvath, D.P.; Anderson, J.V.; Feng, J.H.; Zhang, L.H.; Mowry, C.R.; Ye, H.; Suttle, J.C.; Kadowaki, K.; et al. Association Between Seed Dormancy and Pericarp Color Is Controlled by a Pleiotropic Gene That Regulates Abscisic Acid and Flavonoid Synthesis in Weedy Red Rice. Genetics 2011, 189, 1515–1524. [Google Scholar] [CrossRef]
- Baskin, C.C.; Baskin, J.M. Introduction. Seeds: Ecology, Biogeography, and Evolution of Dormancy and Germination, 2nd ed.; Academic Press: Cambridge, MA, USA, 2014. [Google Scholar]
- Gupta, S.; Doležal, K.; Kulkarni, M.G.; Balázs, E.; Van Staden, J. Role of non-microbial biostimulants in regulation of seed germination and seedling establishment. Plant Growth Regul. 2022, 97, 271–313. [Google Scholar] [CrossRef]
- Gubler, F.; Millar, A.A.; Jacobsen, J.V. Dormancy release, ABA and pre-harvest sprouting. Curr. Opin. Plant Biol. 2005, 8, 183–187. [Google Scholar] [CrossRef]
- Zhu, D.W.; Qian, Z.H.; Wei, H.Y.; Guo, B.W.; Xu, K.; Dai, Q.G.; Zhang, H.C.; Huo, Z.Y. The effects of field pre-harvest sprouting on the morphological structure and physicochemical properties of rice (Oryza sativa L.) starch. Food Chem. 2019, 278, 10–16. [Google Scholar] [CrossRef]
- Tai, L.; Wang, H.J.; Xu, X.J.; Sun, W.H.; Ju, L.; Liu, W.T.; Li, W.Q.; Sun, J.Q.; Chen, K.M. Pre-harvest sprouting in cereals: Genetic and biochemical mechanisms. J. Exp. Bot. 2021, 72, 2857–2876. [Google Scholar] [CrossRef]
- Black, M.; Bewley, J.D.; Halmer, P. Encyclopedia of Seeds—Science, Technology and Uses; CABI: Wallingford, UK, 2006. [Google Scholar]
- Muthayya, S.; Sugimoto, J.D.; Montgomery, S.; Maberly, G.F. An overview of global rice production, supply, trade, and consumption. Ann. N. Y. Acad. Sci. 2014, 1324, 7–14. [Google Scholar] [CrossRef]
- Guo, L.B.; Ye, G.Y. Use of Major Quantitative Trait Loci to Improve Grain Yield of Rice. Rice Sci. 2014, 21, 65–82. [Google Scholar] [CrossRef]
- Gianinetti, A.; Vernieri, P. On the role of abscisic acid in seed dormancy of red rice. J. Exp. Bot. 2007, 58, 3449–3462. [Google Scholar] [CrossRef]
- Yan, A.; Chen, Z. The Control of Seed Dormancy and Germination by Temperature, Light and Nitrate. Bot. Rev. 2020, 86, 39–75. [Google Scholar] [CrossRef]
- Barrero, J.M.; Downie, A.B.; Xu, Q.; Gubler, F. A Role for Barley CRYPTOCHROME1 in Light Regulation of Grain Dormancy and Germination. Plant Cell 2014, 26, 1094–1104. [Google Scholar] [CrossRef] [PubMed]
- Mohanty, B. Genomic architecture of promoters and transcriptional regulation of candidate genes in rice involved in tolerance to anaerobic germination. Curr. Plant Biol. 2022, 29, 100236. [Google Scholar] [CrossRef]
- Seshu, D.V.; Dadlani, M. Mechanism of seed dormancy in rice. Seed Sci. Res. 1991, 1, 187–194. [Google Scholar] [CrossRef]
- Wang, Q.; Lin, Q.B.; Wu, T.; Duan, E.C.; Huang, Y.S.; Yang, C.Y.; Mou, C.L.; Lan, J.; Zhou, C.L.; Xie, K.; et al. OsDOG1L-3 regulates seed dormancy through the abscisic acid pathway in rice. Plant Sci. 2020, 298, 110570. [Google Scholar] [CrossRef]
- Sohn, S.I.; Pandian, S.; Kumar, T.S.; Zoclanclounon, Y.A.B.; Muthuramalingam, P.; Shilpha, J.; Satish, L.; Ramesh, M. Seed Dormancy and Pre-Harvest Sprouting in Rice-An Updated Overview. Int. J. Mol. Sci. 2021, 22, 11804. [Google Scholar] [CrossRef]
- Wan, J.; Nakazaki, T.; Kawaura, K.; Ikehashi, H. Identification of marker loci for seed dormancy in rice (Oryza sativa L.). Crop Sci. 1997, 37, 1759–1763. [Google Scholar] [CrossRef]
- Lu, B.Y.; Xie, K.; Yang, C.Y.; Wang, S.F.; Liu, X.; Zhang, L.; Jiang, L.; Wan, J.M. Mapping two major effect grain dormancy QTL in rice. Mol. Breed. 2011, 28, 453–462. [Google Scholar] [CrossRef]
- Graeber, K.; Nakabayashi, K.; Miatton, E.; Leubner-Metzger, G.; Soppe, W.J.J. Molecular mechanisms of seed dormancy. Plant Cell Environ. 2012, 35, 1769–1786. [Google Scholar] [CrossRef]
- Xu, F.; Tang, J.Y.; Wang, S.X.; Cheng, X.; Wang, H.R.; Ou, S.J.; Gao, S.P.; Li, B.S.; Qian, Y.W.; Gao, C.X.; et al. Antagonistic control of seed dormancy in rice by two bHLH transcription factors. Nat. Genet. 2022, 54, 1972–1982. [Google Scholar] [CrossRef]
- Phan, P.D.T.; Vu, B.V. Improving the pre-harvest sprouting resistance of rice cultivar IR36 using wild rice (Oryza rufipogon) W630. Cereal Res. Commun. 2022, 50, 37–43. [Google Scholar] [CrossRef]
- Cheon, K.S.; Won, Y.J.; Jeong, Y.M.; Lee, Y.Y.; Kang, D.Y.; Oh, J.; Oh, H.; Kim, S.L.; Kim, N.; Lee, E.; et al. QTL mapping for pre-harvest sprouting resistance in japonica rice varieties utilizing genome re-sequencing. Mol. Genet. Genom. 2020, 295, 1129–1140. [Google Scholar] [CrossRef] [PubMed]
- Wang, M.L.; Wang, H.; Zhao, C.Z.; Tonnis, B.; Tallury, S.; Wang, X.J.; Clevenger, J.; Guo, B.Z. Identification of QTLs for Seed Dormancy in Cultivated Peanut Using a Recombinant Inbred Line Mapping Population. Plant Mol. Biol. Rep. 2022, 40, 208–217. [Google Scholar] [CrossRef]
- Hori, K.; Sugimoto, K.; Nonoue, Y.; Ono, N.; Matsubara, K.; Yamanouchi, U.; Abe, A.; Takeuchi, Y.; Yano, M. Detection of quantitative trait loci controlling pre-harvest sprouting resistance by using backcrossed populations of japonica rice cultivars. Theor. Appl. Genet. 2010, 120, 1547–1557. [Google Scholar] [CrossRef] [PubMed]
- Zhou, Y.L.; Xie, Y.H.; Cai, J.L.; Liu, C.B.; Zhu, H.T.; Jiang, R.; Zhong, Y.Y.; Zhang, G.L.; Tan, B.; Liu, G.F.; et al. Substitution mapping of QTLs controlling seed dormancy using single segment substitution lines derived from multiple cultivated rice donors in seven cropping seasons. Theor. Appl. Genet. 2017, 130, 1191–1205. [Google Scholar] [CrossRef] [PubMed]
- Yuan, S.W.; Wang, Y.T.; Zhang, C.P.; He, H.Z.; Yu, S.B. Genetic Dissection of Seed Dormancy using Chromosome Segment Substitution Lines in Rice (Oryza sativa L.). Int. J. Mol. Sci. 2020, 21, 1344. [Google Scholar] [CrossRef]
- Guo, L.B.; Zhu, L.H.; Xu, Y.B.; Zeng, D.L.; Wu, P.; Qian, Q. QTL analysis of seed dormancy in rice (Oryza sativa L.). Euphytica 2004, 140, 155–162. [Google Scholar] [CrossRef]
- Takeuchi, Y.; Lin, S.Y.; Sasaki, T.; Yano, M. Fine linkage mapping enables dissection of closely linked quantitative trait loci for seed dormancy and heading in rice. Theor. Appl. Genet. 2003, 107, 1174–1180. [Google Scholar] [CrossRef]
- Gu, X.Y.; Liu, T.L.; Feng, J.H.; Suttle, J.C.; Gibbons, J. The qSD12 underlying gene promotes abscisic acid accumulation in early developing seeds to induce primary dormancy in rice. Plant Mol. Biol. 2010, 73, 97–104. [Google Scholar] [CrossRef]
- Ye, H.; Foley, M.E.; Gu, X.Y. New seed dormancy loci detected from weedy rice-derived advanced populations with major QTL alleles removed from the background. Plant Sci. 2010, 179, 612–619. [Google Scholar] [CrossRef]
- Nguyen, T.; Fu, K.; Mou, C.; Yu, J.; Zhu, X.; Huang, Y.; Zhou, C.; Hao, Q.; Zhang, F.; Song, W.; et al. Fine mapping of qSdr9, a novel locus for seed dormancy (SD) in weedy rice, and development of NILs with a strong SD allele. Mol. Breed. 2020, 40, 81. [Google Scholar] [CrossRef]
- Magwa, R.A.; Zhao, H.; Xing, Y.Z. Genome-wide association mapping revealed a diverse genetic basis of seed dormancy across subpopulations in rice (Oryza sativa L.). BMC Genet. 2016, 17, 28. [Google Scholar] [CrossRef] [PubMed]
- Shi, J.; Shi, J.; Liang, W.; Zhang, D. Integrating GWAS and transcriptomics to identify genes involved in seed dormancy in rice. Appl. Genet. 2021, 134, 3553–3562. [Google Scholar] [CrossRef] [PubMed]
- Sugimoto, K.; Takeuchi, Y.; Ebana, K.; Miyao, A.; Hirochika, H.; Hara, N.; Ishiyama, K.; Kobayashi, M.; Ban, Y.; Hattori, T.; et al. Molecular cloning of Sdr4, a regulator involved in seed dormancy and domestication of rice. Proc. Natl. Acad. Sci. USA 2010, 107, 5792–5797. [Google Scholar] [CrossRef]
- Wang, J.; Deng, Q.W.; Li, Y.H.; Yu, Y.; Liu, X.; Han, Y.F.; Luo, X.D.; Wu, X.J.; Ju, L.; Sun, J.Q.; et al. Transcription Factors Rc and OsVP1 Coordinately Regulate Preharvest Sprouting Tolerance in Red Pericarp Rice. J. Agric. Food Chem. 2020, 68, 14748–14757. [Google Scholar] [CrossRef] [PubMed]
- Ye, H.; Feng, J.H.; Zhang, L.H.; Zhang, J.F.; Mispan, M.S.; Cao, Z.Q.; Beighley, D.H.; Yang, J.C.; Gu, X.Y. Map-Based Cloning of Seed Dormancy1-2 Identified a Gibberellin Synthesis Gene Regulating the Development of Endosperm-Imposed Dormancy in Rice. Plant Physiol. 2015, 169, 2152–2165. [Google Scholar]
- Wang, L.; Cheng, J.P.; Lai, Y.Y.; Du, W.L.; Huang, X.; Wang, Z.F.; Zhang, H.S. Identification of QTLs with additive, epistatic and QTL x development interaction effects for seed dormancy in rice. Planta 2014, 239, 411–420. [Google Scholar] [CrossRef]
- Sweeney, M.; Mccouch, S. The complex history of the domestication of rice. Ann. Bot. 2007, 100, 951–957. [Google Scholar] [CrossRef]
- Jiang, L.; Cao, Y.J.; Wang, C.M.; Zhai, H.Q.; Wan, J.M.; Yoshimura, A. Detection and analysis of QTL for seed dormancy in rice (Oryza sativa L.) using RIL and CSSL population. Yi Chuan Xue Bao 2003, 30, 453–458. [Google Scholar]
- Cai, H.W.; Morishima, H. Genomic regions affecting seed shattering and seed dormancy in rice. Theor. Appl. Genet. 2000, 100, 840–846. [Google Scholar] [CrossRef]
- Huang, S.; Taylor, N.L.; Narsai, R.; Eubel, H.; Whelan, J.; Millar, A.H. Experimental analysis of the rice mitochondrial proteome, its biogenesis, and heterogeneity. Plant Physiol. 2009, 149, 719–734. [Google Scholar] [CrossRef] [PubMed]
- Ariizumi, T.; Lawrence, P.K.; Steber, C.M. The Role of Two F-Box Proteins, SLEEPY1 and SNEEZY, in Arabidopsis Gibberellin Signaling. Plant Physiol. 2011, 155, 765–775. [Google Scholar] [CrossRef] [PubMed]
- Song, S.Y.; Dai, X.Y.; Zhang, W.H. A rice F-box gene, OsFbx352, is involved in glucose-delayed seed germination in rice. J. Exp. Bot. 2012, 63, 5559–5568. [Google Scholar] [CrossRef]
- Qu, L.; Sun, M.S.; Li, X.M.; He, R.Q.; Zhong, M.; Luo, D.; Liu, X.M.; Zhao, X.Y. The Arabidopsis F-box protein FOF2 regulates ABA-mediated seed germination and drought tolerance. Plant Sci. 2020, 301, 110643. [Google Scholar] [CrossRef]
- Kim, H.; Song, E.; Kim, Y.; Choi, E.; Hwang, J.; Lee, J.H. Loss-of-function of Arabidopsis F-box protein hypersensitive to ABA 1 enhances drought tolerance and delays germination. Physiol. Plant. 2021, 173, 2376–2389. [Google Scholar] [CrossRef]
- Riefler, M.; Novak, O.; Strnad, M.; Schmulling, T. Arabidopsis cytokinin receptor mutants reveal functions in shoot growth, leaf senescence, seed size, germination, root development, and cytokinin metabolism. Plant Cell 2006, 18, 40–54. [Google Scholar] [CrossRef] [PubMed]
- Chevalier, F.; Perazza, D.; Laporte, F.; Le Henaff, G.; Hornitschek, P.; Bonneville, J.M.; Herzog, M.; Vachon, G. GeBP and GeBP-like proteins are noncanonical leucine-zipper transcription factors that regulate cytokinin response in Arabidopsis. Plant Physiol. 2008, 146, 1142–1154. [Google Scholar] [CrossRef]
- Argueso, C.T.; Raines, T.; Kieber, J.J. Cytokinin signaling and transcriptional networks. Curr. Opin. Plant Biol. 2010, 13, 533–539. [Google Scholar] [CrossRef]
- Wang, Y.P.; Li, L.; Ye, T.T.; Zhao, S.J.; Liu, Z.; Feng, Y.Q.; Wu, Y. Cytokinin antagonizes ABA suppression to seed germination of Arabidopsis by downregulating ABI5 expression. Plant J. 2011, 68, 249–261. [Google Scholar] [CrossRef]
- Guan, C.M.; Wang, X.C.; Feng, J.; Hong, S.L.; Liang, Y.; Ren, B.; Zuo, J.R. Cytokinin Antagonizes Abscisic Acid-Mediated Inhibition of Cotyledon Greening by Promoting the Degradation of ABSCISIC ACID INSENSITIVE5 Protein in Arabidopsis. Plant Physiol. 2014, 164, 1515–1526. [Google Scholar] [CrossRef]
- Chen, J.H.; Jiang, H.W.; Hsieh, E.J.; Chen, H.Y.; Chien, C.T.; Hsieh, H.L.; Lin, T.P. Drought and Salt Stress Tolerance of an Arabidopsis Glutathione S-Transferase U17 Knockout Mutant Are Attributed to the Combined Effect of Glutathione and Abscisic Acid. Plant Physiol. 2012, 158, 340–351. [Google Scholar] [CrossRef] [PubMed]
- Sharma, R.; Sahoo, A.; Devendran, R.; Jain, M. Over-Expression of a Rice Tau Class Glutathione S-Transferase Gene Improves Tolerance to Salinity and Oxidative Stresses in Arabidopsis. PLoS ONE 2014, 9, e92900. [Google Scholar] [CrossRef] [PubMed]
- Xu, J.; Tian, Y.S.; Xing, X.J.; Peng, R.H.; Zhu, B.; Gao, J.J.; Yao, Q.H. Over-expression of AtGSTU19 provides tolerance to salt, drought and methyl viologen stresses in Arabidopsis. Physiol. Plant. 2016, 156, 164–175. [Google Scholar] [CrossRef] [PubMed]
- Wu, J.; Zhang, N.; Liu, Z.G.; Liu, S.Y.; Liu, C.X.; Lin, J.H.; Yang, H.; Li, S.; Yukawa, Y. The AtGSTU7 gene influences glutathione-dependent seed germination under ABA and osmotic stress in Arabidopsis. Biochem. Biophys. Res. Commun. 2020, 528, 538–544. [Google Scholar] [CrossRef]
- Jiang, A.L.; Guo, Z.L.; Pan, J.W.; Yang, Y.Z.; Zhuang, Y.; Zuo, D.Q.; Hao, C.; Gao, Z.X.; Xin, P.Y.; Chu, J.F.; et al. The PIF1-miR408-PLANTACYANIN repression cascade regulates light-dependent seed germination. Plant Cell 2021, 33, 1506–1529. [Google Scholar] [CrossRef]
- Falco, S.C.; Guida, T.; Locke, M.; Mauvais, J.; Sanders, C.; Ward, R.T.; Webber, P. Transgenic Canola and Soybean Seeds with Increased Lysine. Biotechnology 1995, 13, 577–582. [Google Scholar] [CrossRef]
- Angelovici, R.; Fait, A.; Fernie, A.R.; Galili, G. A seed high-lysine trait is negatively associated with the TCA cycle and slows down Arabidopsis seed germination. New Phytol. 2011, 189, 148–159. [Google Scholar] [CrossRef]
- Qi, Q.G.; Huang, J.T.; Crowley, J.; Ruschke, L.; Goldman, B.S.; Wen, L.; Rapp, W.D. Metabolically engineered soybean seed with enhanced threonine levels: Biochemical characterization and seed-specific expression of lysine-insensitive variants of aspartate kinases from the enteric bacterium Xenorhabdus bovienii. Plant Biotechnol. J. 2011, 9, 193–204. [Google Scholar] [CrossRef]
- Atkinson, S.C.; Dogovski, C.; Downton, M.T.; Czabotar, P.E.; Dobson, R.C.J.; Gerrard, J.A.; Wagner, J.; Perugini, M.A. Structural, kinetic and computational investigation of Vitis vinifera DHDPS reveals new insight into the mechanism of lysine-mediated allosteric inhibition. Plant Mol. Biol. 2013, 81, 431–446. [Google Scholar] [CrossRef]
- Cutler, A.J.; Krochko, J.E. Formation and breakdown of ABA. Trends Plant Sci. 1999, 4, 472–478. [Google Scholar] [CrossRef]
- Saito, S.; Hirai, N.; Matsumoto, C.; Ohigashi, H.; Ohta, D.; Sakata, K.; Mizutani, M. Arabidopsis CYP707As encode (+)-abscisic acid 8′-hydroxylase, a key enzyme in the oxidative catabolism of abscisic acid. Plant Physiol. 2004, 134, 1439–1449. [Google Scholar] [CrossRef]
- Yamagishi, K.; Tatematsu, K.; Yano, R.; Preston, J.; Kitamura, S.; Takahashi, H.; McCourt, P.; Kamiya, Y.; Nambara, E. CHOTTO1, a Double AP2 Domain Protein of Arabidopsis thaliana, Regulates Germination and Seedling Growth under Excess Supply of Glucose and Nitrate. Plant Cell Physiol. 2009, 50, 330–340. [Google Scholar] [CrossRef]
- Yano, R.; Kanno, Y.; Jikumaru, Y.; Nakabayashi, K.; Kamiya, Y.; Nambara, E. CHOTTO1, a Putative Double APETALA2 Repeat Transcription Factor, Is Involved in Abscisic Acid-Mediated Repression of Gibberellin Biosynthesis during Seed Germination in Arabidopsis. Plant Physiol. 2009, 151, 641–654. [Google Scholar] [CrossRef]
- Yaish, M.W.; El-kereamy, A.; Zhu, T.; Beatty, P.H.; Good, A.G.; Bi, Y.M.; Rothstein, S.J. The APETALA-2-Like Transcription Factor OsAP2-39 Controls Key Interactions between Abscisic Acid and Gibberellin in Rice. PLoS Genet. 2010, 6, e1001098. [Google Scholar] [CrossRef] [PubMed]
- Sakamoto, H.; Matsuda, O.; Iba, K. ITN1, a novel gene encoding an ankyrin-repeat protein that affects the ABA-mediated production of reactive oxygen species and is involved in salt-stress tolerance in Arabidopsis thaliana. Plant J. 2008, 56, 411–422. [Google Scholar] [CrossRef] [PubMed]
- Zhao, J.Y.; Lu, Z.W.; Sun, Y.; Fang, Z.W.; Chen, J.; Zhou, Y.B.; Chen, M.; Ma, Y.Z.; Xu, Z.S.; Min, D.H. The Ankyrin-Repeat Gene GmANK114 Confers Drought and Salt Tolerance in Arabidopsis and Soybean. Front. Plant Sci. 2020, 11, 584167. [Google Scholar] [CrossRef] [PubMed]
- Albert, S.; Delseny, M.; Devic, M. BANYULS, a novel negative regulator of flavonoid biosynthesis in the Arabidopsis seed coat. Plant J. 1997, 11, 289–299. [Google Scholar] [CrossRef] [PubMed]
- Cheynier, V.; Comte, G.; Davies, K.M.; Lattanzio, V.; Martens, S. Plant phenolics: Recent advances on their biosynthesis, genetics, and ecophysiology. Plant Physiol. Biochem. 2013, 72, 1–20. [Google Scholar] [CrossRef]
- Chen, L.J.; Guo, H.M.; Lin, Y.; Cheng, H.M. Chalcone synthase EaCHS1 from Eupatorium adenophorum functions in salt stress tolerance in tobacco. Plant Cell Rep. 2015, 34, 885–894. [Google Scholar]
- Shen, Y.X.; Sun, T.T.; Pan, Q.; Anupol, N.; Chen, H.; Shi, J.W.; Liu, F.; Deqiang, D.M.; Wang, C.Q.; Zhao, J.; et al. RrMYB5-and RrMYB10-regulated flavonoid biosynthesis plays a pivotal role in feedback loop responding to wounding and oxidation in Rosa rugosa. Plant Biotechnol. J. 2019, 17, 2078–2095. [Google Scholar] [CrossRef]
- Zeng, X.; Li, Y.F.; Mahalingam, R. Arabidopsis nudix hydrolase 7 plays a role in seed germination. Planta 2014, 239, 1015–1025. [Google Scholar] [CrossRef]
- He, H.J.; Zhang, Y.Z.; Wen, B.B.; Meng, X.G.; Wang, N.; Sun, M.Y.; Zhang, R.; Zhao, X.H.; Tan, Q.P.; Xiao, W.; et al. PpNUDX8, a Peach NUDIX Hydrolase, Plays a Negative Regulator in Response to Drought Stress. Front. Plant Sci. 2022, 12, 831883. [Google Scholar] [CrossRef]
- Pitorre, D.; Llauro, C.; Jobet, E.; Guilleminot, J.; Brizard, J.P.; Delseny, M.; Lasserre, E. RLK7, a leucine-rich repeat receptor-like kinase, is required for proper germination speed and tolerance to oxidative stress in Arabidopsis thaliana. Planta 2010, 232, 1339–1353. [Google Scholar] [CrossRef] [PubMed]
- Feng, L.; Gao, Z.R.; Xiao, G.Q.; Huang, R.F.; Zhang, H.W. Leucine-Rich Repeat Receptor-Like Kinase FON1 Regulates Drought Stress and Seed Germination by Activating the Expression of ABA-Responsive Genes in Rice. Plant Mol. Biol. Rep. 2014, 32, 1158–1168. [Google Scholar] [CrossRef]
- Wang, J.; Li, C.C.; Yao, X.H.; Liu, S.H.; Zhang, P.Y.; Chen, K.S. The Antarctic moss leucine-rich repeat receptor-like kinase (PnLRR-RLK2) functions in salinity and drought stress adaptation. Polar Biol. 2018, 41, 353–364. [Google Scholar] [CrossRef]
- Yutaka, S.; Baltazar, A.; Nobukazu, N.; Ritsuko, M.; Kazuhiko, S.; Hinako, T.; Hiroshi, M.; Kaori, K.; Makoto, K.; Hirohiko, H.; et al. Field transcriptome revealed critical developmental and physiological transitions involved in the expression of growth potential in japonica rice. BMC Plant Biol. 2011, 11, 10. [Google Scholar]
- Tuan, P.A.; Kumar, R.; Rehal, P.K.; Toora, P.K.; Ayele, B.T. Molecular Mechanisms Underlying Abscisic Acid/Gibberellin Balance in the Control of Seed Dormancy and Germination in Cereals. Front. Plant Sci. 2018, 9, 668. [Google Scholar] [CrossRef] [PubMed]
- Li, B.L.; Foley, M.E. Genetic and molecular control of seed dormancy. Trends Plant Sci. 1997, 2, 384–389. [Google Scholar] [CrossRef]
- Yang, J.; Yang, M.; Su, L.; Zhou, D.H.; Huang, C.H.; Wang, H.; Guo, T.; Chen, Z.Q. Genome-wide association study reveals novel genetic loci contributing to cold tolerance at the germination stage in indica rice. Plant Sci. 2020, 301, 110669. [Google Scholar] [CrossRef]
- Yang, B.; Chen, M.M.; Zhan, C.F.; Liu, K.X.; Cheng, Y.H.; Xie, T.; Zhu, P.W.; He, Y.; Zeng, P.; Tang, H.J.; et al. Identification of OsPK5 involved in rice glycolytic metabolism and GA/ABA balance for improving seed germination via genome-wide association study. J. Exp. Bot. 2022, 73, 3446–3461. [Google Scholar] [CrossRef]
- Lee, S.Y.; Kim, Y.H.; Lee, G.S. Mapping QTLs associated to germination stability following dry-heat treatment in rice seed. 3 Biotech 2017, 7, 220. [Google Scholar] [CrossRef] [PubMed]
- Wu, T.; Yang, C.; Ding, B.; Feng, Z.; Wang, Q.; He, J.; Tong, J.; Xiao, L.; Jiang, L.; Wan, J. Microarray-based gene expression analysis of strong seed dormancy in rice cv. N22 and less dormant mutant derivatives. Plant Physiol. Biochem. 2016, 99, 27–38. [Google Scholar] [CrossRef] [PubMed]
- Guo, T.; Yang, J.; Li, D.X.; Sun, K.; Luo, L.X.; Xiao, W.M.; Wang, J.F.; Liu, Y.Z.; Wang, S.; Wang, H.; et al. Integrating GWAS, QTL, mapping and RNA-seq to identify candidate genes for seed vigor in rice (Oryza sativa L.). Mol. Breed. 2019, 39, 87. [Google Scholar] [CrossRef]
- Gupta, R.; Chakrabarty, S.K. Gibberellic acid in plant Still a mystery unresolved. Plant Signal. Behav. 2013, 8, e25504. [Google Scholar] [CrossRef]
- Sukifto, R.; Nulit, R.; Kong, Y.C.; Sidek, N.; Mahadi, S.N.; Mustafa, N.; Razak, R.A. Enhancing germination and early seedling growth of Malaysian indica rice (Oryza sativa L.) using hormonal priming with gibberellic acid (GA3). AIMS Agric. Food 2020, 5, 649–665. [Google Scholar] [CrossRef]
- Xu, Y.; Li, P.C.; Yang, Z.F.; Xu, C.W. Genetic mapping of quantitative trait loci in crops. Crop J. 2017, 5, 175–184. [Google Scholar] [CrossRef]
- Naeem, M.; Demirel, U.; Yousaf, M.F.; Caliskan, S.; Caliskan, M.E. Overview on domestication, breeding, genetic gain and improvement of tuber quality traits of potato using fast forwarding technique (GWAS): A review. Plant Breed. 2021, 140, 519–542. [Google Scholar] [CrossRef]
- Zhao, K.; Tung, C.W.; Eizenga, G.C.; Wright, M.H.; Ali, M.L.; Price, A.H.; Norton, G.J.; Islam, M.R.; Reynolds, A.; Mezey, J.; et al. Genome-wide association mapping reveals a rich genetic architecture of complex traits in Oryza sativa. Nat. Commun. 2011, 2, 467. [Google Scholar] [CrossRef]
- Wang, W.S.; Mauleon, R.; Hu, Z.Q.; Chebotarov, D.; Tai, S.S.; Wu, Z.C.; Li, M.; Zheng, T.Q.; Fuentes, R.R.; Zhang, F.; et al. Genomic variation in 3010 diverse accessions of Asian cultivated rice. Nature 2018, 557, 43–49. [Google Scholar] [CrossRef]
- Yang, B.; Cheng, J.; Wang, J.; Cheng, Y.; He, Y.; Zhang, H.; Wang, Z. Physiological characteristics of cold stratification on seed dormancy release in rice. Plant Growth Regul. 2019, 89, 131–141. [Google Scholar] [CrossRef]
- Gu, X.Y.; Kianian, S.F.; Foley, M.E. Multiple loci and epistases control genetic variation for seed dormancy in weedy rice (Oryza sativa). Genetics 2004, 166, 1503–1516. [Google Scholar] [CrossRef] [PubMed]
- Cheng, J.P.; Wang, L.; Du, W.L.; Lai, Y.Y.; Huang, X.; Wang, Z.F.; Zhang, H.S. Dynamic quantitative trait locus analysis of seed dormancy at three development stages in rice. Mol. Breed. 2014, 34, 501–510. [Google Scholar] [CrossRef]
- Li, A.H.; Jiang, S.Y.; Yang, G.; Li, Y.; Guo, N.; Chen, T.; Kang, L.P.; Huang, L.Q. Molecular mechanism of seed dormancy release induced by fluridone compared with cod stratification in Notopterygium incisum. BMC Plant Biol. 2018, 18, 116. [Google Scholar]
- Dong, Y.J.; Tsuzuki, E.; Kamiunten, H.; Terao, H.; Lin, D.Z.; Matsuo, M.; Zheng, Y.F. Identification of quantitative trait loci associated with pre-harvest sprouting resistance in rice (Oryza sativa L.). Field Crops Res. 2003, 81, 133–139. [Google Scholar] [CrossRef]
- Khan, I.A.; Awan, F.S.; Ahmad, A.; Khan, A.A. A modified mini-prep method for economical and rapid extraction of genomic DNA in plants. Plant Mol. Biol. Rep. 2004, 22, 89. [Google Scholar] [CrossRef]
- Bradbury, P.J.; Zhang, Z.; Kroon, D.E.; Casstevens, T.M.; Ramdoss, Y.; Buckler, E.S. TASSEL: Software for association mapping of complex traits in diverse samples. Bioinformatics 2007, 23, 2633–2635. [Google Scholar] [CrossRef] [PubMed]
- Liu, K.J.; Muse, S.V. PowerMarker: An integrated analysis environment for genetic marker analysis. Bioinformatics 2005, 21, 2128–2129. [Google Scholar] [CrossRef] [PubMed]
Disclaimer/Publisher’s Note: The statements, opinions and data contained in all publications are solely those of the individual author(s) and contributor(s) and not of MDPI and/or the editor(s). MDPI and/or the editor(s) disclaim responsibility for any injury to people or property resulting from any ideas, methods, instructions or products referred to in the content. |
© 2023 by the authors. Licensee MDPI, Basel, Switzerland. This article is an open access article distributed under the terms and conditions of the Creative Commons Attribution (CC BY) license (https://creativecommons.org/licenses/by/4.0/).






