Metabolite and Proteomic Profiling of Serum Reveals the Differences in Molecular Immunity between Min and Large White Pig Breeds
Abstract
1. Introduction
2. Results
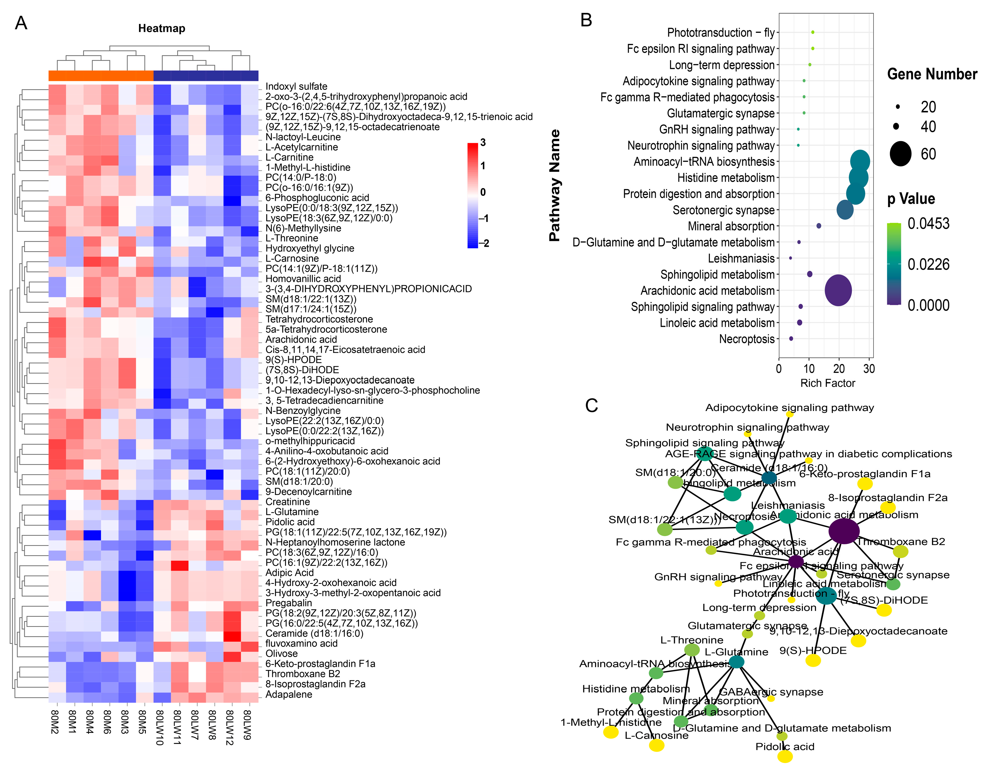
2.1. Metabolic Profiling of Serum Samples from M and LW Pigs
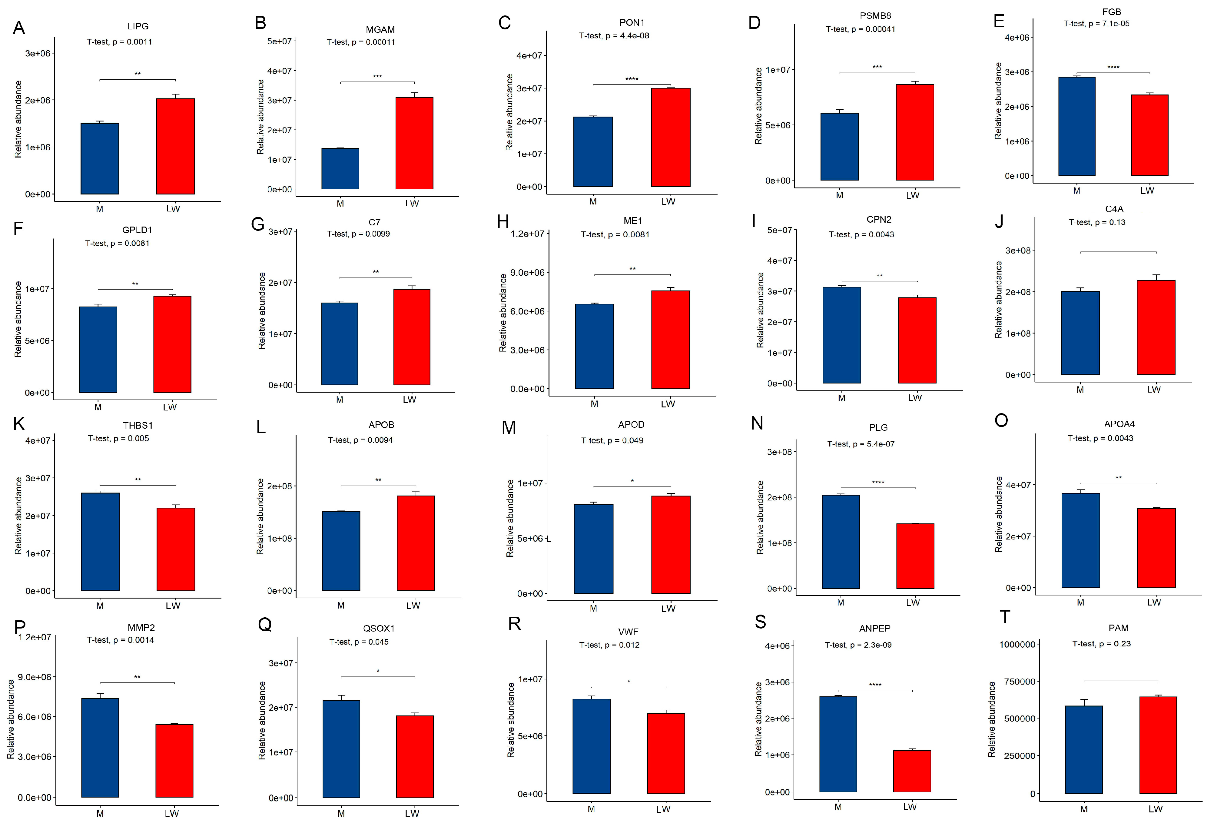
2.2. Identification of High-Confidence Biomarkers to Predict Immune Molecular Differences between Different Pig Breeds
2.3. WGCNA Analysis to Identify Metabolite Modules Significantly Associated with Cytokines
2.4. Metadata Association Analysis of Biomarkers
2.5. Correlation Network Analysis to Screen Key Proteins Affecting Cytokine and Metabolite Expression
2.6. Co-Location Analysis of Key DEPs and QTLs
2.7. PRM Validation of Key DEPs
3. Discussion
4. Materials and Methods
4.1. Subjects and Tissue Collection
4.2. LC-MS/MS for Analysis of Metabolomics
4.3. Mass Spectrometry Conditions
4.4. Data Quality Control and Pre-Processing
4.5. Identification of Differential Expressed Metabolites (DEMs) and Related Pathway
4.6. Construction of the Data-Independent Acquisition (DIA) Spectral Library and Library Searches
4.7. Identification of High-Confidence Biomarkers Based on Machine Learning EFS
4.8. Screening of Candidate Biomarkers
4.9. Weighted Gene Correlation Network Analysis (WGCNA) for the Determination of Critical Modules
4.10. Construction of the Protein–Protein Interaction Networks (PPI) Network
4.11. KEGG Enrichment Analysis of Metabolomics Data
4.12. Correlation Analysis between the Proteins and Metabolites
4.13. Differentially Expressed Proteins (DEPs) and QTL Co-Location Analysis
4.14. Parallel Reaction Monitoring (PRM) Analysis
4.15. Statistical Analysis
5. Conclusions
Supplementary Materials
Author Contributions
Funding
Institutional Review Board Statement
Informed Consent Statement
Data Availability Statement
Conflicts of Interest
References
- Guy, S.Z.; Thomson, P.C.; Hermesch, S. Selection of pigs for improved coping with health and environmental challenges: Breeding for resistance or tolerance? Front. Genet. 2012, 3, 281. [Google Scholar] [CrossRef] [PubMed]
- Jingna, L.; Ze, S.; Junchao, W.; Feng, C.; Ligang, W.; Lixian, W. Analysis of SLA Class I Gene Polymorphism and Potential Disease Resistance Difference between Min Pigs and Large White Pigs Based on Resequencing. Acta Vet. Et Zootech. Sin. 2021, 52, 1820–1830. [Google Scholar]
- Jie, Y.P.; Kim, H.S.; Sang, H.S. Characterization of Interaction Between Porcine Reproductive and Respiratory Syndrome Virus and Porcine Dendritic Cells. J. Microbiol. Biotechn. 2008, 18, 1709–1716. [Google Scholar]
- Yang, L.; Liu, X.; Huang, X.; Li, N.; Zhang, L.; Yan, H.; Hou, X.; Wang, L.; Wang, L. Integrated Proteotranscriptomics Reveals Differences in Molecular Immunity between Min and Large White Pig Breeds. Biology 2022, 11, 1708. [Google Scholar] [CrossRef] [PubMed]
- Morrison, V.L.; MacPherson, M.; Savinko, T.; Lek, H.S.; Prescott, A.; Fagerholm, S.C. The β2 integrin-kindlin-3 interaction is essential for T-cell homing but dispensable for T-cell activation in vivo. Blood 2013, 122, 1428–1436. [Google Scholar] [CrossRef]
- Fontanesi, L. Metabolomics and livestock genomics: Insights into a phenotyping frontier and its applications in animal breeding. Anim. Front. 2016, 6, 73. [Google Scholar] [CrossRef]
- Iwasaki, A.; Medzhitov, R. Control of adaptive immunity by the innate immune system. Nat. Immunol. 2015, 16, 343–353. [Google Scholar] [CrossRef]
- Jiang, H.; Wei, L.; Wang, D.; Wang, J.; Zhu, S.; She, R.; Liu, T.; Tian, J.; Quan, R.; Hou, L.; et al. ITRAQ-based quantitative proteomics reveals the first proteome profiles of piglets infected with porcine circovirus type 3. J. Proteom. 2020, 212, 103598. [Google Scholar] [CrossRef] [PubMed]
- López, V.; Villar, M.; Queirós, J.; Vicente, J.; Mateos-Hernández, L.; Díez-Delgado, I.; Contreras, M.; Alves, P.C.; Alberdi, P.; Gortázar, C.; et al. Comparative Proteomics Identifies Host Immune System Proteins Affected by Infection with Mycobacterium bovis. PLoS Negl. Trop. Dis. 2016, 10, e0004541. [Google Scholar] [CrossRef]
- Montaner-Tarbes, S.; Pujol, M.; Jabbar, T.; Hawes, P.; Chapman, D.; Portillo, H.D.; Fraile, L.; Sánchez-Cordón, P.J.; Dixon, L.; Montoya, M. Serum-Derived Extracellular Vesicles from African Swine Fever Virus-Infected Pigs Selectively Recruit Viral and Porcine Proteins. Viruses 2019, 11, 882. [Google Scholar] [CrossRef]
- Doering, T.A.; Crawford, A.; Angelosanto, J.M.; Paley, M.A.; Ziegler, C.G.; Wherry, E.J. Network analysis reveals centrally connected genes and pathways involved in CD8+ T cell exhaustion versus memory. Immunity 2012, 37, 1130–1144. [Google Scholar] [CrossRef]
- He, F.; Chen, H.; Probst-Kepper, M.; Geffers, R.; Eifes, S.; Del Sol, A.; Schughart, K.; Zeng, A.P.; Balling, R. PLAU inferred from a correlation network is critical for suppressor function of regulatory T cells. Mol. Syst. Biol. 2012, 8, 624. [Google Scholar] [CrossRef] [PubMed]
- Inouye, M.; Silander, K.; Hamalainen, E.; Salomaa, V.; Harald, K.; Jousilahti, P.; Männistö, S.; Eriksson, J.G.; Saarela, J.; Ripatti, S.; et al. An immune response network associated with blood lipid levels. PLoS Genet. 2010, 6, e1001113. [Google Scholar] [CrossRef] [PubMed]
- Li, S.; Rouphael, N.; Duraisingham, S.; Romero-Steiner, S.; Presnell, S.; Davis, C.; Schmidt, D.S.; Johnson, S.E.; Milton, A.; Rajam, G.; et al. Molecular signatures of antibody responses derived from a systems biology study of five human vaccines. Nat. Immunol. 2014, 15, 195–204. [Google Scholar] [CrossRef]
- Williams, F.M. Biomarkers: In combination they may do better. Arthritis. Res. Ther. 2009, 11, 130. [Google Scholar] [CrossRef]
- Ensor, J.E. Biomarker Validation: Common Data Analysis Concerns. Oncologist 2014, 19, 886–891. [Google Scholar] [CrossRef] [PubMed]
- Figlia, G.; Willnow, P.; Teleman, A.A. Metabolites Regulate Cell Signaling and Growth via Covalent Modification of Proteins. Dev. Cell 2020, 54, 156–170. [Google Scholar] [CrossRef]
- Li, X.K.; Lu, Q.B.; Chen, W.W.; Xu, W.; Liu, R.; Zhang, S.F.; Du, J.; Li, H.; Yao, K.; Zhai, D.; et al. Arginine deficiency is involved in thrombocytopenia and immunosuppression in severe fever with thrombocytopenia syndrome. Sci. Transl. Med. 2018, 10, eaat4162. [Google Scholar] [CrossRef] [PubMed]
- Bronte, V.; Zanovello, P. Regulation of immune responses by L-arginine metabolism. Nat. Rev. Immunol. 2005, 5, 641–654. [Google Scholar] [CrossRef]
- Zasłona, Z.; O’Neill, L.A.J. Cytokine-like Roles for Metabolites in Immunity. Mol. Cell 2020, 78, 814–823. [Google Scholar] [CrossRef]
- Littlewood-Evans, A.; Sarret, S.; Apfel, V.; Loesle, P.; Dawson, J.; Zhang, J.; Muller, A.; Tigani, B.; Kneuer, R.; Patel, S.; et al. GPR91 senses extracellular succinate released from inflammatory macrophages and exacerbates rheumatoid arthritis. J. Exp. Med. 2016, 213, 1655–1662. [Google Scholar] [CrossRef] [PubMed]
- Asadi Shahmirzadi, A.; Edgar, D.; Liao, C.Y.; Hsu, Y.M.; Lucanic, M.; Asadi Shahmirzadi, A.; Wiley, C.D.; Gan, G.; Kim, D.E.; Kasler, H.G.; et al. Alpha-Ketoglutarate, an Endogenous Metabolite, Extends Lifespan and Compresses Morbidity in Aging Mice. Cell Metab. 2020, 32, 447–456. [Google Scholar] [CrossRef] [PubMed]
- Hanna, V.S.; Hafez, E.A.A. Synopsis of arachidonic acid metabolism: A review. J. Adv. Res. 2018, 11, 23–32. [Google Scholar] [CrossRef]
- Liu, P.; Zhu, W.; Chen, C.; Yan, B.; Zhu, L.; Chen, X.; Peng, C. The mechanisms of lysophosphatidylcholine in the development of diseases. Life Sci. 2020, 247, 117443. [Google Scholar] [CrossRef]
- Deng, Y.; Rivera-Molina, F.E.; Toomre, D.K.; Burd, C.G. Sphingomyelin is sorted at the trans Golgi network into a distinct class of secretory vesicle. Proc. Natl. Acad. Sci. USA 2016, 113, 6677–6682. [Google Scholar] [CrossRef]
- Chen, Y.; Cao, Y. The sphingomyelin synthase family: Proteins, diseases, and inhibitors. Biol. Chem. 2017, 398, 1319–1325. [Google Scholar] [CrossRef] [PubMed]
- Xu, D.; Omura, T.; Masaki, N.; Arima, H.; Banno, T.; Okamoto, A.; Hanada, M.; Takei, S.; Matsushita, S.; Sugiyama, E.; et al. Increased arachidonic acid-containing phosphatidylcholine is associated with reactive microglia and astrocytes in the spinal cord after peripheral nerve injury. Sci. Rep. 2016, 6, 26427. [Google Scholar] [CrossRef] [PubMed]
- Korbecki, J.; Bobiński, R.; Dutka, M. Self-regulation of the inflammatory response by peroxisome proliferator-activated receptors. Inflamm. Res. 2019, 68, 443–458. [Google Scholar] [CrossRef]
- Akhtar Khan, N. Polyunsaturated fatty acids in the modulation of T-cell signalling. Prostaglandins Leukot. Essent. Fat. Acids 2010, 82, 179–187. [Google Scholar] [CrossRef] [PubMed]
- Zhou, X.; Zhu, X.; Zeng, H. Fatty acid metabolism in adaptive immunity. Febs. J. 2023, 290, 584–599. [Google Scholar] [CrossRef] [PubMed]
- Calder, P.C. Omega-3 fatty acids and inflammatory processes: From molecules to man. Biochem. Soc. Trans. 2017, 45, 1105–1115. [Google Scholar] [CrossRef] [PubMed]
- Whitworth, K.M.; Rowland, R.; Ewen, C.L.; Trible, B.R.; Kerrigan, M.A.; Cino-Ozuna, A.G.; Samuel, M.S.; Lightner, J.E.; Mclaren, D.G.; Mileham, A.J. Gene-edited pigs are protected from porcine reproductive and respiratory syndrome virus. Nat. Biotechnol. 2016, 34, 20–22. [Google Scholar] [CrossRef]
- Greupner, T.; Kutzner, L.; Nolte, F.; Strangmann, A.; Kohrs, H.; Hahn, A.; Schebb, N.H.; Schuchardt, J.P. Effects of a 12-week high-α-linolenic acid intervention on EPA and DHA concentrations in red blood cells and plasma oxylipin pattern in subjects with a low EPA and DHA status. Food Funct. 2018, 9, 1587–1600. [Google Scholar] [CrossRef]
- Arita, M.; Ohira, T.; Sun, Y.P.; Elangovan, S.; Chiang, N.; Serhan, C.N. Resolvin E1 selectively interacts with leukotriene B4 receptor BLT1 and ChemR23 to regulate inflammation. J. Immunol. 2007, 178, 3912–3917. [Google Scholar] [CrossRef] [PubMed]
- Angeles, A.; Fung, G.; Luo, H. Immune and non-immune functions of the immunoproteasome. Front. Biosci. 2012, 17, 1904–1916. [Google Scholar] [CrossRef]
- Chen, D.; Jin, C.; Dong, X.; Wen, J.; Xia, E.; Wang, Q.; Wang, O. Pan-cancer analysis of the prognostic and immunological role of PSMB8. Sci. Rep. 2021, 11, 20492. [Google Scholar] [CrossRef]
- Højen, J.F.; Kristensen, M.L.V.; McKee, A.S.; Wade, M.T.; Azam, T.; Lunding, L.P.; de Graaf, D.M.; Swartzwelter, B.J.; Wegmann, M.; Tolstrup, M.; et al. IL-1R3 blockade broadly attenuates the functions of six members of the IL-1 family, revealing their contribution to models of disease. Nat. Immunol. 2019, 20, 1138–1149. [Google Scholar] [CrossRef]
- Connor, A.E.; Baumgartner, R.N.; Baumgartner, K.B.; Pinkston, C.M.; Boone, S.D.; John, E.M.; Mejía, G.T.; Hines, L.M.; Giuliano, A.R.; Wolff, R.K. Associations between ALOX, COX, and CRP polymorphisms and breast cancer among Hispanic and non-Hispanic white women: The breast cancer health disparities study. Mol. Carcinog. 2014, 54, 1541–1553. [Google Scholar] [CrossRef]
- van de Wetering, J.K.; van Golde, L.M.G.; Batenburg, J.J. Collectins: Players of the innate immune system. Eur. J. Bio. 2004, 271, 1229–1249. [Google Scholar] [CrossRef] [PubMed]
- Wang, C.; Liu, M.; Li, Q.; Ju, Z.; Huang, J.; Li, J.; Wang, H.; Zhong, J. Three novel single-nucleotide polymorphisms of MBL1 gene in Chinese native cattle and their associations with milk performance traits. Vet. Immunol. Immunop. 2011, 139, 229–236. [Google Scholar] [CrossRef] [PubMed]
- Dhundwal, K.; Pander, B.L.; Dalal, D.; Magotra, A.; Mittal, D.; Singh, M.; Malik, A.; Garg, A.R. Characterization and validation of point mutation in MBL1 gene and its relationship with mastitis in Murrah buffalo (Bubalus bubalis). Buffalo Bull. 2019, 38, 451–457. [Google Scholar]
- Neumann, U.; Genze, N.; Heider, D. EFS: An ensemble feature selection tool implemented as R-package and web-application. BioData Min. 2017, 10, 21. [Google Scholar] [CrossRef] [PubMed]











| Linoleic Acid Metabolism | Alpha-Linolenic Acid Metabolism | Arachidonic Acid Metabolism | Glycerophospholipid Metabolism |
|---|---|---|---|
| PC (16:1(9Z)/22:2(13Z,16Z)) | PC (16:1(9Z)/22:2(13Z,16Z)) | PC (16:1(9Z)/22:2(13Z,16Z)) | PC (16:1(9Z)/22:2(13Z,16Z)) |
| PC (18:3(6Z,9Z,12Z)/16:0) | PC (18:3(6Z,9Z,12Z)/16:0) | PC (18:3(6Z,9Z,12Z)/16:0) | PC (18:3(6Z,9Z,12Z)/16:0) |
| PC (14:0/P-18:0) | PC (14:0/P-18:0) | PC (14:0/P-18:0) | PC (14:0/P-18:0) |
| PC (18:1(11Z)/20:0) | PC (18:1(11Z)/20:0) | PC (18:1(11Z)/20:0) | PC (18:1(11Z)/20:0) |
| (7S,8S)-DiHODE | 6-kKeto-prostaglandin F1a | ||
| 9,10-12,13-Diepoxyoctadecanoate | 8-isoprostaglandin F2a | ||
| thromboxane B2 |
Disclaimer/Publisher’s Note: The statements, opinions and data contained in all publications are solely those of the individual author(s) and contributor(s) and not of MDPI and/or the editor(s). MDPI and/or the editor(s) disclaim responsibility for any injury to people or property resulting from any ideas, methods, instructions or products referred to in the content. |
© 2023 by the authors. Licensee MDPI, Basel, Switzerland. This article is an open access article distributed under the terms and conditions of the Creative Commons Attribution (CC BY) license (https://creativecommons.org/licenses/by/4.0/).
Share and Cite
Yang, L.; Liu, X.; Huang, X.; Zhang, L.; Yan, H.; Hou, X.; Wang, L.; Wang, L. Metabolite and Proteomic Profiling of Serum Reveals the Differences in Molecular Immunity between Min and Large White Pig Breeds. Int. J. Mol. Sci. 2023, 24, 5924. https://doi.org/10.3390/ijms24065924
Yang L, Liu X, Huang X, Zhang L, Yan H, Hou X, Wang L, Wang L. Metabolite and Proteomic Profiling of Serum Reveals the Differences in Molecular Immunity between Min and Large White Pig Breeds. International Journal of Molecular Sciences. 2023; 24(6):5924. https://doi.org/10.3390/ijms24065924
Chicago/Turabian StyleYang, Liyu, Xin Liu, Xiaoyu Huang, Longchao Zhang, Hua Yan, Xinhua Hou, Lixian Wang, and Ligang Wang. 2023. "Metabolite and Proteomic Profiling of Serum Reveals the Differences in Molecular Immunity between Min and Large White Pig Breeds" International Journal of Molecular Sciences 24, no. 6: 5924. https://doi.org/10.3390/ijms24065924
APA StyleYang, L., Liu, X., Huang, X., Zhang, L., Yan, H., Hou, X., Wang, L., & Wang, L. (2023). Metabolite and Proteomic Profiling of Serum Reveals the Differences in Molecular Immunity between Min and Large White Pig Breeds. International Journal of Molecular Sciences, 24(6), 5924. https://doi.org/10.3390/ijms24065924

