Analysis of Genome Structure and Its Variations in Potato Cultivars Grown in Russia
Abstract
1. Introduction
2. Results
2.1. Genome Assembly Statistics and Annotation for Russian Cultivars
2.2. Protein Orthogroups Analysis
2.3. Analysis of ORFs in Russian Cultivars
2.4. Analysis of NBS-LRR Genes
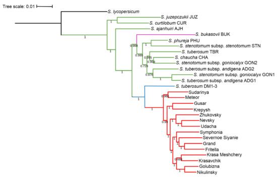
2.5. Genetic Differentiation among Improved Russian Cultivars and South American Landrace Accessions
2.6. CNV Characteristics for Russian Cultivars and South American Landrace Potato Accessions
2.7. CNV-Based Similarity of Potato Genomes
2.8. Comparison of the CNVs Occurrence in Genomes of South American Cultivated Species and Russian Cultivars
2.9. Comparison of the CNVs Occurrence in Genomes of South American and Russian Potato Accessions
2.10. CNVs in SAUR Gene Clusters
3. Discussion
3.1. Genome Assemblies
3.2. Protein Coding Genes Identification and Analysis
3.3. Diversity of the NBS-LRR Genes
3.4. Study of Genetic Differentiation and Diversity of Cultivated Potato Genomes
3.5. CNVs Characteristics of Potato Cultivars
3.6. Patterns of CNV Occurrence in Russian and South American Cultivars
3.7. CNV Differences in Genes Related to Tuberization/Photoperiod
4. Materials and Methods
4.1. Plant Material
4.2. DNA Samples Preparation and Sequencing
4.3. Reference Genome and Sequences of South American Potato Landraces
4.4. Genome Assembly and Quality Estimation
- Genome assembly up to contig level using MaSuRCA v3.4.2 [79];
- Assembly quality estimation using QUAST v5.2.0 [80];
- TEs masking using obtained TE libraries and RepeatMasker (http://www.repeatmasker.org/, accessed 2 February 2020) [81];
- ORF identification using AUGUSTUS v3.4.0 [82];
- Filtering contigs with length below 1000 bps not containing ORFs;
- Evaluation of the genome completeness performed using BUSCO v5.3.0 [83] with Solanales DB10 (5 August 2020).
4.5. Orthologous Gene Groups Identification and Genetic Diversity Analysis
4.6. Orthologous Gene Groups Identification and Phylogenetic Reconstruction
4.7. Identification and Analysis of NBS-LRR Genes
4.8. CNV Identification and Analysis
5. Conclusions
Supplementary Materials
Author Contributions
Funding
Institutional Review Board Statement
Informed Consent Statement
Data Availability Statement
Acknowledgments
Conflicts of Interest
Abbreviations
| CNV | Copy number variation |
| cv. | Cultivar |
| NBS-LRR | Nucleotide-binding site and leucine-rich repeats |
| ORF | Open reading frame |
| PC | Principal component |
| PCA | Principal component analysis |
| SAUR | Small auxin-up RNA |
References
- Dahal, K.; Li, X.-Q.; Tai, H.; Creelman, A.; Bizimungu, B. Improving Potato Stress Tolerance and Tuber Yield Under a Climate Change Scenario–A Current Overview. Front. Plant Sci. 2019, 10, 563. [Google Scholar] [CrossRef] [PubMed]
- Beals, K.A. Potatoes, Nutrition and Health. Am. J. Potato Res. 2019, 96, 102–110. [Google Scholar] [CrossRef]
- Spooner, D.M.; Núñez, J.; Trujillo, G.; del Rosario Herrera, M.; Guzmán, F.; Ghislain, M. Extensive Simple Sequence Repeat Genotyping of Potato Landraces Supports a Major Reevaluation of Their Gene Pool Structure and Classification. Proc. Natl. Acad. Sci. USA 2007, 104, 19398–19403. [Google Scholar] [CrossRef] [PubMed]
- Spooner, D.M.; Ghislain, M.; Simon, R.; Jansky, S.H.; Gavrilenko, T. Systematics, Diversity, Genetics, and Evolution of Wild and Cultivated Potatoes. Bot. Rev. 2014, 80, 283–383. [Google Scholar] [CrossRef]
- Van Berloo, R.; Hutten, R.C.B.; van Eck, H.J.; Visser, R.G.F. An Online Potato Pedigree Database Resource. Potato Res. 2007, 50, 45–57. [Google Scholar] [CrossRef]
- Tang, D.; Jia, Y.; Zhang, J.; Li, H.; Cheng, L.; Wang, P.; Bao, Z.; Liu, Z.; Feng, S.; Zhu, X.; et al. Genome Evolution and Diversity of Wild and Cultivated Potatoes. Nature 2022, 606, 535–541. [Google Scholar] [CrossRef]
- Watanabe, K. Potato Genetics, Genomics, and Applications. Breed. Sci. 2015, 65, 53–68. [Google Scholar] [CrossRef]
- The Potato Genome Sequencing Consortium Genome Sequence and Analysis of the Tuber Crop Potato. Nature 2011, 475, 189–195. [CrossRef]
- Sharma, S.K.; Bolser, D.; de Boer, J.; Sønderkær, M.; Amoros, W.; Carboni, M.F.; D’Ambrosio, J.M.; de la Cruz, G.; Di Genova, A.; Douches, D.S.; et al. Construction of Reference Chromosome-Scale Pseudomolecules for Potato: Integrating the Potato Genome with Genetic and Physical Maps. G3 Genes Genomes Genet. 2013, 3, 2031–2047. [Google Scholar] [CrossRef]
- Pham, G.M.; Hamilton, J.P.; Wood, J.C.; Burke, J.T.; Zhao, H.; Vaillancourt, B.; Ou, S.; Jiang, J.; Buell, C.R. Construction of a Chromosome-Scale Long-Read Reference Genome Assembly for Potato. GigaScience 2020, 9, giaa100. [Google Scholar] [CrossRef]
- Hardigan, M.A.; Crisovan, E.; Hamilton, J.P.; Kim, J.; Laimbeer, P.; Leisner, C.P.; Manrique-Carpintero, N.C.; Newton, L.; Pham, G.M.; Vaillancourt, B.; et al. Genome Reduction Uncovers a Large Dispensable Genome and Adaptive Role for Copy Number Variation in Asexually Propagated Solanum tuberosum. Plant Cell 2016, 28, 388–405. [Google Scholar] [CrossRef]
- Zhou, Q.; Tang, D.; Huang, W.; Yang, Z.; Zhang, Y.; Hamilton, J.P.; Visser, R.G.F.; Bachem, C.W.B.; Robin Buell, C.; Zhang, Z.; et al. Haplotype-Resolved Genome Analyses of a Heterozygous Diploid Potato. Nat. Genet. 2020, 52, 1018–1023. [Google Scholar] [CrossRef] [PubMed]
- Freire, R.; Weisweiler, M.; Guerreiro, R.; Baig, N.; Hüttel, B.; Obeng-Hinneh, E.; Renner, J.; Hartje, S.; Muders, K.; Truberg, B.; et al. Chromosome-Scale Reference Genome Assembly of a Diploid Potato Clone Derived from an Elite Variety. G3 Genes Genomes Genetics 2021, 11, jkab330. [Google Scholar] [CrossRef]
- Sun, H.; Jiao, W.-B.; Krause, K.; Campoy, J.A.; Goel, M.; Folz-Donahue, K.; Kukat, C.; Huettel, B.; Schneeberger, K. Chromosome-Scale and Haplotype-Resolved Genome Assembly of a Tetraploid Potato Cultivar. Nat. Genet. 2022, 54, 342–348. [Google Scholar] [CrossRef] [PubMed]
- Hoopes, G.; Meng, X.; Hamilton, J.P.; Achakkagari, S.R.; de Alves Freitas Guesdes, F.; Bolger, M.E.; Coombs, J.J.; Esselink, D.; Kaiser, N.R.; Kodde, L.; et al. Phased, Chromosome-Scale Genome Assemblies of Tetraploid Potato Reveal a Complex Genome, Transcriptome, and Predicted Proteome Landscape Underpinning Genetic Diversity. Mol. Plant 2022, 15, 520–536. [Google Scholar] [CrossRef] [PubMed]
- Kyriakidou, M.; Anglin, N.L.; Ellis, D.; Tai, H.H.; Strömvik, M.V. Genome Assembly of Six Polyploid Potato Genomes. Sci. Data 2020, 7, 88. [Google Scholar] [CrossRef]
- Kyriakidou, M.; Achakkagari, S.R.; Gálvez López, J.H.; Zhu, X.; Tang, C.Y.; Tai, H.H.; Anglin, N.L.; Ellis, D.; Strömvik, M.V. Structural Genome Analysis in Cultivated Potato Taxa. Theor. Appl. Genet. 2020, 133, 951–966. [Google Scholar] [CrossRef] [PubMed]
- Pham, G.M.; Newton, L.; Wiegert-Rininger, K.; Vaillancourt, B.; Douches, D.S.; Buell, C.R. Extensive Genome Heterogeneity Leads to Preferential Allele Expression and Copy Number-dependent Expression in Cultivated Potato. Plant J. 2017, 92, 624–637. [Google Scholar] [CrossRef]
- Tiwari, J.K.; Rawat, S.; Luthra, S.K.; Zinta, R.; Sahu, S.; Varshney, S.; Kumar, V.; Dalamu, D.; Mandadi, N.; Kumar, M.; et al. Genome Sequence Analysis Provides Insights on Genomic Variation and Late Blight Resistance Genes in Potato Somatic Hybrid (Parents and Progeny). Mol. Biol. Rep. 2021, 48, 623–635. [Google Scholar] [CrossRef]
- Achakkagari, S.R.; Kyriakidou, M.; Gardner, K.M.; De Koeyer, D.; De Jong, H.; Strömvik, M.V.; Tai, H.H. Genome Sequencing of Adapted Diploid Potato Clones. Front. Plant Sci. 2022, 13, 954933. [Google Scholar] [CrossRef]
- Lye, Z.N.; Purugganan, M.D. Copy Number Variation in Domestication. Trends Plant Sci. 2019, 24, 352–365. [Google Scholar] [CrossRef] [PubMed]
- Ovchinnikova, A.; Krylova, E.; Gavrilenko, T.; Smekalova, T.; Zhuk, M.; Knapp, S.; Spooner, D.M. Taxonomy of Cultivated Potatoes (Solanum Section Petota: Solanaceae): Cultivated potato taxonomy. Bot. J. Linn. Soc. 2011, 165, 107–155. [Google Scholar] [CrossRef]
- Spooner, D.M.; Gavrilenko, T.; Jansky, S.H.; Ovchinnikova, A.; Krylova, E.; Knapp, S.; Simon, R. Ecogeography of Ploidy Variation in Cultivated Potato (Solanum Sect. Petota). Am. J. Bot. 2010, 97, 2049–2060. [Google Scholar] [CrossRef] [PubMed]
- Osnato, M.; Cota, I.; Nebhnani, P.; Cereijo, U.; Pelaz, S. Photoperiod Control of Plant Growth: Flowering Time Genes Beyond Flowering. Front. Plant Sci. 2022, 12, 805635. [Google Scholar] [CrossRef]
- Niu, Y.; Li, G.; Jian, Y.; Duan, S.; Liu, J.; Xu, J.; Jin, L. Genes Related to Circadian Rhythm Are Involved in Regulating Tuberization Time in Potato. Hortic. Plant J. 2022, 8, 369–380. [Google Scholar] [CrossRef]
- Yanovsky, M.J.; Izaguirre, M.; Wagmaister, J.A.; Gatz, C.; Jackson, S.D.; Thomas, B.; Casal, J.J. Phytochrome A Resets the Circadian Clock and Delays Tuber Formation under Long Days in Potato: Resetting of the Circadian Clock by PhyA. Plant J. 2000, 23, 223–232. [Google Scholar] [CrossRef]
- Panda, S.; Poirier, G.G.; Kay, S.A. Tej Defines a Role for Poly(ADP-Ribosyl)Ation in Establishing Period Length of the Arabidopsis Circadian Oscillator. Dev. Cell 2002, 3, 51–61. [Google Scholar] [CrossRef]
- Pronozin, A.Y.; Bragina, M.K.; Salina, E.A. Crop Pangenomes. Vestn. VOGiS 2021, 25, 57–63. [Google Scholar] [CrossRef]
- Bayer, P.E.; Golicz, A.A.; Scheben, A.; Batley, J.; Edwards, D. Plant Pan-Genomes Are the New Reference. Nat. Plants 2020, 6, 914–920. [Google Scholar] [CrossRef]
- Hirsch, C.N.; Foerster, J.M.; Johnson, J.M.; Sekhon, R.S.; Muttoni, G.; Vaillancourt, B.; Peñagaricano, F.; Lindquist, E.; Pedraza, M.A.; Barry, K.; et al. Insights into the Maize Pan-Genome and Pan-Transcriptome. Plant Cell 2014, 26, 121–135. [Google Scholar] [CrossRef]
- Rodewald, J.; Trognitz, B. Solanum Resistance Genes against Phytophthora Infestans and Their Corresponding Avirulence Genes: Solanum Rpi Genes and Their Avirulence Counterparts. Mol. Plant Pathol. 2013, 14, 740–757. [Google Scholar] [CrossRef]
- Khiutti, A.V.; Antonova, O.Y.; Mironenko, N.V.; Gavrilenko, T.A.; Afanasenko, O.S. Potato Resistance to Quarantine Diseases. Russ J Genet Appl Res 2017, 7, 833–844. [Google Scholar] [CrossRef]
- Kochetov, A.V.; Gavrilenko, T.A.; Afanasenko, O.S. New Genetic Tools for Plant Defense against Parasitic Nematodes. Vestn. VOGiS 2021, 25, 337–343. [Google Scholar] [CrossRef] [PubMed]
- Kochetov, A.V.; Afonnikov, D.A.; Shmakov, N.; Vasiliev, G.V.; Antonova, O.Y.; Shatskaya, N.V.; Glagoleva, A.Y.; Ibragimova, S.M.; Khiutti, A.; Afanasenko, O.S.; et al. NLR Genes Related Transcript Sets in Potato Cultivars Bearing Genetic Material of Wild Mexican Solanum Species. Agronomy 2021, 11, 2426. [Google Scholar] [CrossRef]
- Prakash, C.; Trognitz, F.C.; Venhuizen, P.; von Haeseler, A.; Trognitz, B. A Compendium of Genome-Wide Sequence Reads from NBS (Nucleotide Binding Site) Domains of Resistance Genes in the Common Potato. Sci. Rep. 2020, 10, 11392. [Google Scholar] [CrossRef]
- Jupe, F.; Pritchard, L.; Etherington, G.J.; MacKenzie, K.; Cock, P.J.; Wright, F.; Sharma, S.K.; Bolser, D.; Bryan, G.J.; Jones, J.D.; et al. Identification and Localisation of the NB-LRR Gene Family within the Potato Genome. BMC Genom. 2012, 13, 75. [Google Scholar] [CrossRef]
- Gavrilenko, T.; Antonova, O.; Ovchinnikova, A.; Novikova, L.; Krylova, E.; Mironenko, N.; Pendinen, G.; Islamshina, A.; Shvachko, N.; Kiru, S.; et al. A Microsatellite and Morphological Assessment of the Russian National Cultivated Potato Collection. Genet. Resour. Crop. Evol. 2010, 57, 1151–1164. [Google Scholar] [CrossRef]
- Hardigan, M.A.; Laimbeer, F.P.E.; Newton, L.; Crisovan, E.; Hamilton, J.P.; Vaillancourt, B.; Wiegert-Rininger, K.; Wood, J.C.; Douches, D.S.; Farré, E.M.; et al. Genome Diversity of Tuber-Bearing Solanum Uncovers Complex Evolutionary History and Targets of Domestication in the Cultivated Potato. Proc. Natl. Acad. Sci. USA 2017, 114, E9999–E10008. [Google Scholar] [CrossRef]
- Lihodeevskiy, G.A.; Shanina, E.P. Structural Variations in the Genome of Potato Varieties of the Ural Selection. Agronomy 2021, 11, 1703. [Google Scholar] [CrossRef]
- Achakkagari, S.R.; Kyriakidou, M.; Tai, H.H.; Anglin, N.L.; Ellis, D.; Strömvik, M.V. Complete Plastome Assemblies from a Panel of 13 Diverse Potato Taxa. PLoS ONE 2020, 15, e0240124. [Google Scholar] [CrossRef]
- Hosaka, K. Who Is the Mother of the Potato? Restriction Endonuclease Analysis of Chloroplast DNA of Cultivated Potatoes. Theoret. Appl. Genetics 1986, 72, 606–618. [Google Scholar] [CrossRef] [PubMed]
- Gavrilenko, T.; Antonova, O.; Shuvalova, A.; Krylova, E.; Alpatyeva, N.; Spooner, D.M.; Novikova, L. Genetic Diversity and Origin of Cultivated Potatoes Based on Plastid Microsatellite Polymorphism. Genet. Resour. Crop Evol. 2013, 60, 1997–2015. [Google Scholar] [CrossRef]
- Gavrilenko, T.; Chukhina, I.; Antonova, O.; Krylova, E.; Shipilina, L.; Oskina, N.; Kostina, L. Comparative Analysis of the Genetic Diversity of Chilean Cultivated Potato Based on a Molecular Study of Authentic Herbarium Specimens and Present-Day Gene Bank Accessions. Plants 2022, 12, 174. [Google Scholar] [CrossRef] [PubMed]
- Sucar, S.; Carboni, M.F.; Rey Burusco, M.F.; Castellote, M.A.; Massa, G.A.; Monte, M.N.; Feingold, S.E. Assessment of Genetic Diversity and Relatedness in an Andean Potato Collection from Argentina by High-Density Genotyping. Horticulturae 2022, 8, 54. [Google Scholar] [CrossRef]
- Gu, B.; Cao, X.; Zhou, X.; Chen, Z.; Wang, Q.; Liu, W.; Chen, Q.; Zhao, H. The Histological, Effectoromic, and Transcriptomic Analyses of Solanum Pinnatisectum Reveal an Upregulation of Multiple NBS-LRR Genes Suppressing Phytophthora Infestans Infection. Int. J. Mol. Sci. 2020, 21, 3211. [Google Scholar] [CrossRef] [PubMed]
- Poustka, F.; Irani, N.G.; Feller, A.; Lu, Y.; Pourcel, L.; Frame, K.; Grotewold, E. A Trafficking Pathway for Anthocyanins Overlaps with the Endoplasmic Reticulum-to-Vacuole Protein-Sorting Route in Arabidopsis and Contributes to the Formation of Vacuolar Inclusions. Plant Physiol. 2007, 145, 1323–1335. [Google Scholar] [CrossRef] [PubMed]
- Shitan, N.; Yazaki, K. Dynamism of Vacuoles toward Survival Strategy in Plants. Biochim. Biophys. Acta BBA-Biomembr. 2020, 1862, 183127. [Google Scholar] [CrossRef]
- Young, M.J.; Bay, D.C.; Hausner, G.; Court, D.A. The Evolutionary History of Mitochondrial Porins. BMC Evol. Biol. 2007, 7, 31. [Google Scholar] [CrossRef] [PubMed]
- Norero, N.; Rey Burusco, M.; D’Ippólito, S.; Décima Oneto, C.; Massa, G.; Castellote, M.; Feingold, S.; Guevara, M. Genome-Wide Analyses of Aspartic Proteases on Potato Genome (Solanum Tuberosum): Generating New Tools to Improve the Resistance of Plants to Abiotic Stress. Plants 2022, 11, 544. [Google Scholar] [CrossRef]
- Herath, V.; Verchot, J. Comprehensive Transcriptome Analysis Reveals Genome-Wide Changes Associated with Endoplasmic Reticulum (ER) Stress in Potato (Solanum tuberosum L.). Int. J. Mol. Sci. 2022, 23, 13795. [Google Scholar] [CrossRef]
- Hu, J.; Manduzio, S.; Kang, H. Epitranscriptomic RNA Methylation in Plant Development and Abiotic Stress Responses. Front. Plant Sci. 2019, 10, 500. [Google Scholar] [CrossRef] [PubMed]
- Zhang, X.; Gonzalez-Carranza, Z.H.; Zhang, S.; Miao, Y.; Liu, C.; Roberts, J.A. F-Box Proteins in Plants. In Annual Plant Reviews online; Roberts, J.A., Ed.; John Wiley and Sons: Hoboken, NJ, USA, 2019; pp. 307–328. ISBN 978-1-119-31299-4. [Google Scholar]
- Feng, B.; Liu, C.; de Oliveira, M.V.V.; Intorne, A.C.; Li, B.; Babilonia, K.; de Souza Filho, G.A.; Shan, L.; He, P. Protein Poly(ADP-Ribosyl)Ation Regulates Arabidopsis Immune Gene Expression and Defense Responses. PLoS Genet. 2015, 11, e1004936. [Google Scholar] [CrossRef] [PubMed]
- Rissel, D.; Peiter, E. Poly(ADP-Ribose) Polymerases in Plants and Their Human Counterparts: Parallels and Peculiarities. IJMS 2019, 20, 1638. [Google Scholar] [CrossRef] [PubMed]
- Amor, Y.; Babiychuk, E.; Inzé, D.; Levine, A. The Involvement of Poly(ADP-Ribose) Polymerase in the Oxidative Stress Responses in Plants. FEBS Lett. 1998, 440, 1–7. [Google Scholar] [CrossRef]
- Lamb, R.S.; Citarelli, M.; Teotia, S. Functions of the Poly(ADP-Ribose) Polymerase Superfamily in Plants. Cell. Mol. Life Sci. 2012, 69, 175–189. [Google Scholar] [CrossRef]
- Vainonen, J.; Shapiguzov, A.; Vaattovaara, A.; Kangasjärvi, J. Plant PARPs, PARGs and PARP-like Proteins. Curr. Protein Pept. Sci. 2016, 17, 713–723. [Google Scholar] [CrossRef]
- Díaz, A.; Zikhali, M.; Turner, A.S.; Isaac, P.; Laurie, D.A. Copy Number Variation Affecting the Photoperiod-B1 and Vernalization-A1 Genes Is Associated with Altered Flowering Time in Wheat (Triticum aestivum). PLoS ONE 2012, 7, e33234. [Google Scholar] [CrossRef]
- Nitcher, R.; Distelfeld, A.; Tan, C.; Yan, L.; Dubcovsky, J. Increased Copy Number at the HvFT1 Locus Is Associated with Accelerated Flowering Time in Barley. Mol Genet. Genom. 2013, 288, 261–275. [Google Scholar] [CrossRef] [PubMed]
- Würschum, T.; Boeven, P.H.G.; Langer, S.M.; Longin, C.F.H.; Leiser, W.L. Multiply to Conquer: Copy Number Variations at Ppd-B1 and Vrn-A1 Facilitate Global Adaptation in Wheat. BMC Genet. 2015, 16, 96. [Google Scholar] [CrossRef]
- Würschum, T.; Langer, S.M.; Longin, C.F.H.; Tucker, M.R.; Leiser, W.L. A Three-Component System Incorporating Ppd-D1, Copy Number Variation at Ppd-B1, and Numerous Small-Effect Quantitative Trait Loci Facilitates Adaptation of Heading Time in Winter Wheat Cultivars of Worldwide Origin: Heading Time Control in Wheat. Plant Cell Env. 2018, 41, 1407–1416. [Google Scholar] [CrossRef]
- Beales, J.; Turner, A.; Griffiths, S.; Snape, J.W.; Laurie, D.A. A Pseudo-Response Regulator Is Misexpressed in the Photoperiod Insensitive Ppd-D1a Mutant of Wheat (Triticum aestivum L.). Ther. Appl Genet. 2007, 115, 721–733. [Google Scholar] [CrossRef] [PubMed]
- Würschum, T.; Rapp, M.; Miedaner, T.; Longin, C.F.H.; Leiser, W.L. Copy Number Variation of Ppd-B1 Is the Major Determinant of Heading Time in Durum Wheat. BMC Genet. 2019, 20, 64. [Google Scholar] [CrossRef] [PubMed]
- Demenkov, P.S.; Saik, O.V.; Ivanisenko, T.V.; Kolchanov, N.A.; Kochetov, A.V.; Ivanisenko, V.A. Prioritization of Potato Genes Involved in the Formation of Agronomically Valuable Traits Using the Solanum tuberosum Knowledge Base. Vestn. VOGiS 2019, 23, 312–319. [Google Scholar] [CrossRef]
- Hawkes, J.G. History of the Potato. In The Potato Crop; Harris, P.M., Ed.; Springer: Dordrecht, The Netherlands, 1992; pp. 1–12. ISBN 978-94-010-5034-0. [Google Scholar]
- Gutaker, R.M.; Weiß, C.L.; Ellis, D.; Anglin, N.L.; Knapp, S.; Luis Fernández-Alonso, J.; Prat, S.; Burbano, H.A. The Origins and Adaptation of European Potatoes Reconstructed from Historical Genomes. Nat. Ecol. Evol. 2019, 3, 1093–1101. [Google Scholar] [CrossRef]
- Kloosterman, B.; Abelenda, J.A.; del Mar Carretero Gomez, M.; Oortwijn, M.; de Boer, J.M.; Kowitwanich, K.; Horvath, B.M.; van Eck, H.J.; Smaczniak, C.; Prat, S.; et al. Naturally Occurring Allele Diversity Allows Potato Cultivation in Northern Latitudes. Nature 2013, 495, 246–250. [Google Scholar] [CrossRef] [PubMed]
- Rybakov, D.А.; Аntonova, O.Y.; Chukhina, I.G.; Fomina, N.А.; Klimenko, N.S.; Zheltova, V.V.; Meleshin, А.А.; Kochieva, E.Z.; Oves, E.V.; Аpshev, K.K.; et al. Nomenclatural standards and genetic passports of potato cultivars bred in the A.G. Lorkh All-Russian Research Institute of Potato Farming. Biotehnol. Sel. Rastenij 2021, 3, 5–52. [Google Scholar] [CrossRef]
- Klimenko, N.S.; Gavrilenko, T.A.; Chukhina, I.G.; Gadzhiev, N.M.; Evdokimova, Z.Z.; Lebedeva, V.A. Nomenclatural standards and genetic passports of potato cultivars bred at the Leningrad Research Institute for Agriculture “Belogorka”. Biotehnol. Sel. Rastenij 2021, 3, 18–54. [Google Scholar] [CrossRef]
- Gavrilenko, T.A.; Antonova, O.Y.; Kostina, L.I. Study of Genetic Diversity in Potato Cultivars Using PCR Analysis of Organelle DNA. Russ. J. Genet. 2007, 43, 1301–1305. [Google Scholar] [CrossRef]
- Touloosh, V.P.; Kanool, S.K. Promising potato varieties for the Tuva Republic. Bull. Tuva State Univ. 2011, 2, 85–87. [Google Scholar]
- Makarova, T.A.; Makarov, P.N. Prospects of growing of potatoes with different maturation periods and methods of their protection from fungal diseases in the northern districts of Tyumen region. Plant Prot. News 2019, 4, 22–28. [Google Scholar] [CrossRef]
- Rodina, E.S.; Renev, N.O.; Nurpeisova, A.S.; Zhusupov, E.K. Productivity of nematode resistant sorts of potato in Tyumen region. IOSAU 2021, 91, 53–56. [Google Scholar]
- Gavrilenko, Т.A.; Klimenko, N.S.; Alpatieva, N.V.; Kostina, L.I.; Lebedeva, V.A.; Evdokimova, Z.Z.; Apalikova, O.V.; Novikova, L.Y.; Antonova, O.Y. Cytoplasmic Genetic Diversity of Potato Varieties Bred in Russia and FSU Countries. Vestn. VOGiS 2019, 23, 753–764. [Google Scholar] [CrossRef]
- Brickell, C.D.; Alexander, C.; Cubey, J.J.; David, J.C.; Hoffman, M.H.A.; Leslie, A.C.; Malécot, V.; Jin, X. International Code of Nomenclature for Cultivated Plants (ICNCP or Cultivated Plant Code), 9th ed. Scripta horticulturae. 18, 190.
- Dainat, J.; Hereñú, D.; Pucholt, P. NBISweden/AGAT: AGAT-v0.7.0. 2021. Available online: https://github.com/NBISweden/AGAT/releases (accessed on 12 March 2023).
- The Tomato Genome Consortium the Tomato Genome Sequence Provides Insights into Fleshy Fruit Evolution. Nature 2012, 485, 635–641. [CrossRef]
- Ou, S.; Su, W.; Liao, Y.; Chougule, K.; Agda, J.R.A.; Hellinga, A.J.; Lugo, C.S.B.; Elliott, T.A.; Ware, D.; Peterson, T.; et al. Benchmarking Transposable Element Annotation Methods for Creation of a Streamlined, Comprehensive Pipeline. Genome Biol. 2019, 20, 275. [Google Scholar] [CrossRef]
- Zimin, A.V.; Marçais, G.; Puiu, D.; Roberts, M.; Salzberg, S.L.; Yorke, J.A. The MaSuRCA Genome Assembler. Bioinformatics 2013, 29, 2669–2677. [Google Scholar] [CrossRef] [PubMed]
- Gurevich, A.; Saveliev, V.; Vyahhi, N.; Tesler, G. QUAST: Quality Assessment Tool for Genome Assemblies. Bioinformatics 2013, 29, 1072–1075. [Google Scholar] [CrossRef]
- Smit, A.F.A.; Hubley, R.; Green, P. RepeatMasker Open-4.0. 2013–2015, 2015; 289–300.
- Stanke, M.; Morgenstern, B. AUGUSTUS: A Web Server for Gene Prediction in Eukaryotes That Allows User-Defined Constraints. Nucleic Acids Res. 2005, 33, W465–W467. [Google Scholar] [CrossRef] [PubMed]
- Manni, M.; Berkeley, M.R.; Seppey, M.; Zdobnov, E.M. BUSCO: Assessing Genomic Data Quality and Beyond. Curr. Protoc. 2021, 1, e323. [Google Scholar] [CrossRef]
- Emms, D.M.; Kelly, S. OrthoFinder: Phylogenetic Orthology Inference for Comparative Genomics. Genome Biol. 2019, 20, 238. [Google Scholar] [CrossRef]
- Letunic, I.; Bork, P. Interactive Tree of Life (ITOL) v5: An Online Tool for Phylogenetic Tree Display and Annotation. Nucleic Acids Res. 2021, 49, W293–W296. [Google Scholar] [CrossRef]
- Zhao, Y.; Jia, X.; Yang, J.; Ling, Y.; Zhang, Z.; Yu, J.; Wu, J.; Xiao, J. PanGP: A Tool for Quickly Analyzing Bacterial Pan-Genome Profile. Bioinformatics 2014, 30, 1297–1299. [Google Scholar] [CrossRef]
- Blum, M.; Chang, H.-Y.; Chuguransky, S.; Grego, T.; Kandasaamy, S.; Mitchell, A.; Nuka, G.; Paysan-Lafosse, T.; Qureshi, M.; Raj, S.; et al. The InterPro Protein Families and Domains Database: 20 Years On. Nucleic Acids Res. 2021, 49, D344–D354. [Google Scholar] [CrossRef] [PubMed]
- Mistry, J.; Chuguransky, S.; Williams, L.; Qureshi, M.; Salazar, G.A.; Sonnhammer, E.L.L.; Tosatto, S.C.E.; Paladin, L.; Raj, S.; Richardson, L.J.; et al. Pfam: The Protein Families Database in 2021. Nucleic Acids Res. 2021, 49, D412–D419. [Google Scholar] [CrossRef] [PubMed]
- Steuernagel, B.; Jupe, F.; Witek, K.; Jones, J.D.G.; Wulff, B.B.H. NLR-Parser: Rapid Annotation of Plant NLR Complements. Bioinformatics 2015, 31, 1665–1667. [Google Scholar] [CrossRef]
- Bolger, A.M.; Lohse, M.; Usadel, B. Trimmomatic: A Flexible Trimmer for Illumina Sequence Data. Bioinformatics 2014, 30, 2114–2120. [Google Scholar] [CrossRef]
- Li, H.; Durbin, R. Fast and Accurate Short Read Alignment with Burrows–Wheeler Transform. Bioinformatics 2009, 25, 1754–1760. [Google Scholar] [CrossRef] [PubMed]
- Li, H.; Handsaker, B.; Wysoker, A.; Fennell, T.; Ruan, J.; Homer, N.; Marth, G.; Abecasis, G.; Durbin, R. 1000 Genome Project Data Processing Subgroup the Sequence Alignment/Map Format and SAMtools. Bioinformatics 2009, 25, 2078–2079. [Google Scholar] [CrossRef]
- Suvakov, M.; Panda, A.; Diesh, C.; Holmes, I.; Abyzov, A. CNVpytor: A Tool for Copy Number Variation Detection and Analysis from Read Depth and Allele Imbalance in Whole-Genome Sequencing. GigaScience 2021, 10, giab074. [Google Scholar] [CrossRef]
- Jia, L.; Liu, N.; Huang, F.; Zhou, Z.; He, X.; Li, H.; Wang, Z.; Yao, W. Intansv: An R Package for Integrative Analysis of Structural Variations. PeerJ 2020, 8, e8867. [Google Scholar] [CrossRef]
- Krzywinski, M.; Schein, J.; Birol, İ.; Connors, J.; Gascoyne, R.; Horsman, D.; Jones, S.J.; Marra, M.A. Circos: An Information Aesthetic for Comparative Genomics. Genome Res. 2009, 19, 1639–1645. [Google Scholar] [CrossRef]
- Pedregosa, F.; Varoquaux, G.; Gramfort, A.; Michel, V.; Thirion, B.; Grisel, O.; Blondel, M.; Prettenhofer, P.; Weiss, R.; Dubourg, V.; et al. Scikit-Learn: Machine Learning in Python. Mach. Learn. 2011, 12, 2825–2830. [Google Scholar]
- Felsenstein, J. PHYLIP (Phylogeny Inference Package), version 3.5c. Available online: https://evolution.genetics.washington.edu/phylip.html (accessed on 12 March 2023).
- Sherman, B.T.; Hao, M.; Qiu, J.; Jiao, X.; Baseler, M.W.; Lane, H.C.; Imamichi, T.; Chang, W. DAVID: A Web Server for Functional Enrichment Analysis and Functional Annotation of Gene Lists (2021 Update). Nucleic Acids Res. 2022, 50, W216–W221. [Google Scholar] [CrossRef] [PubMed]
- Abelenda, J.A.; Cruz-Oró, E.; Franco-Zorrilla, J.M.; Prat, S. Potato StCONSTANS-Like1 Suppresses Storage Organ Formation by Directly Activating the FT-like StSP5G Repressor. Curr. Biol. 2016, 26, 872–881. [Google Scholar] [CrossRef] [PubMed]
- Martin, A.; Adam, H.; Díaz-Mendoza, M.; Żurczak, M.; González-Schain, N.D.; Suárez-López, P. Graft-Transmissible Induction of Potato Tuberization by the MicroRNA MiR172. Development 2009, 136, 2873–2881. [Google Scholar] [CrossRef] [PubMed]
- Navarro, C.; Abelenda, J.A.; Cruz-Oró, E.; Cuéllar, C.A.; Tamaki, S.; Silva, J.; Shimamoto, K.; Prat, S. Control of Flowering and Storage Organ Formation in Potato by Flowering Locus T. Nature 2011, 478, 119–122. [Google Scholar] [CrossRef]
- Ramírez Gonzales, L.; Shi, L.; Bergonzi, S.B.; Oortwijn, M.; Franco-Zorrilla, J.M.; Solano-Tavira, R.; Visser, R.G.F.; Abelenda, J.A.; Bachem, C.W.B. Potato CYCLING DOF FACTOR 1 and Its LncRNA Counterpart StFLORE Link Tuber Development and Drought Response. Plant J. 2021, 105, 855–869. [Google Scholar] [CrossRef]
- Sharma, P.; Lin, T.; Hannapel, D.J. Targets of the StBEL5 Transcription Factor Include the FT Ortholog StSP6A. Plant Physiol. 2016, 170, 310–324. [Google Scholar] [CrossRef]
- Teo, C.-J.; Takahashi, K.; Shimizu, K.; Shimamoto, K.; Taoka, K. Potato Tuber Induction Is Regulated by Interactions Between Components of a Tuberigen Complex. Plant Cell Physiol. 2016, 58, pcw197. [Google Scholar] [CrossRef]
- Zhou, T.; Song, B.; Liu, T.; Shen, Y.; Dong, L.; Jing, S.; Xie, C.; Liu, J. Phytochrome F Plays Critical Roles in Potato Photoperiodic Tuberization. Plant J. 2019, 98, 42–54. [Google Scholar] [CrossRef]
- Dodds, K.S. Classification of cultivated potatoes. In The Potato and Its Wild Relatives; Botanical Studies; Correll, D.S., Ed.; Contributions from Texas Research Foundation: Renner, TX, USA, 1962; Volume 4, pp. 517–539. [Google Scholar]
- Hawkes, J.G. The Potato: Evolution, Biodiversity and Genetic Resources. Belhaven Press: London, UK, 1990. [Google Scholar]






| Cultivar | Abbreviation | Contig Number | Assembly Size, bp | GC, % | Largest Contig Length, bp | N50 | L50 | Total Repeats, % |
|---|---|---|---|---|---|---|---|---|
| Fritella | Fri | 163,562 | 1,222,793,321 | 35.10 | 212,769 | 15,379 | 19,162 | 61.15 |
| Golubizna | Golu | 257,855 | 960,248,392 | 35.83 | 210,050 | 9555 | 17,354 | 60.82 |
| Grand | Grand | 155,461 | 1,170,073,532 | 35.21 | 246,541 | 15,505 | 18,186 | 60.86 |
| Gusar | Gus | 269,494 | 938,553,975 | 36.22 | 178,581 | 8095 | 20,020 | 61.70 |
| Krasa Meshchery | KrMe | 217,519 | 1,297,174,757 | 35.54 | 162,815 | 12,476 | 23,869 | 62.65 |
| Krasavchik | Kras | 202,187 | 1,196,647,232 | 35.61 | 192,449 | 12,886 | 20,742 | 61.68 |
| Krepysh | Krep | 252,102 | 994,694,667 | 35.58 | 280,787 | 9148 | 19,978 | 61.84 |
| Meteor | Met | 242,362 | 877,113,923 | 35.59 | 164,801 | 9975 | 16,041 | 60.46 |
| Nevsky | Nev | 209,314 | 843,177,798 | 35.63 | 176,082 | 11,816 | 13,716 | 60.45 |
| Nikulinsky | Nik | 193,033 | 1,149,833,873 | 34.83 | 204,478 | 11,649 | 22,013 | 60.75 |
| Severnoe Siyanie | SevS | 207,781 | 1,260,128,866 | 35.64 | 222,665 | 13,423 | 21,160 | 62.38 |
| Sudarinya | Sud | 259,781 | 894,173,936 | 36.03 | 204,234 | 9426 | 16,513 | 61.34 |
| Symphonia | Symph | 176,350 | 1,119,406,986 | 34.92 | 216,399 | 12,272 | 21,685 | 61.08 |
| Udacha | Uda | 204,824 | 652,821,260 | 36.09 | 236,853 | 8151 | 14,114 | 59.72 |
| Zhukovsky | Zhu | 214,788 | 899,426,469 | 35.47 | 202,351 | 12,049 | 14,400 | 60.63 |
| Accession | ORF Number | Number of ORFs in Orthogroups | Fraction of ORFs in Orthogroups, % | Number of Unassigned ORFs | Fraction of Unassigned ORFs, % |
|---|---|---|---|---|---|
| Subset of Russian cultivars: | |||||
| Fritella | 73,209 | 72,212 | 98.6 | 997 | 1.4 |
| Golubizna | 72,457 | 71,319 | 98.4 | 1138 | 1.6 |
| Grand | 70,304 | 68,989 | 98.1 | 1315 | 1.9 |
| Gusar | 71,079 | 69,890 | 98.3 | 1189 | 1.7 |
| Krasa Meshchery | 77,417 | 76,041 | 98.2 | 1376 | 1.8 |
| Krasavchik | 73,815 | 72,545 | 98.3 | 1270 | 1.7 |
| Krepysh | 68,362 | 67,432 | 98.6 | 930 | 1.4 |
| Meteor | 68,165 | 67,080 | 98.4 | 1085 | 1.6 |
| Nevsky | 62,916 | 61,934 | 98.4 | 982 | 1.6 |
| Nikulinsky | 73,667 | 72,727 | 98.7 | 940 | 1.3 |
| Severnoe Siyanie | 75,701 | 74,316 | 98.2 | 1385 | 1.8 |
| Sudarinya | 68,864 | 67,563 | 98.1 | 1301 | 1.9 |
| Symphonia | 69,783 | 68,936 | 98.8 | 847 | 1.2 |
| Udacha | 60,411 | 59,416 | 98.4 | 995 | 1.6 |
| Zhukovsky | 64,386 | 63,352 | 98.4 | 1034 | 1.6 |
| Subset of South American accessions 1: | |||||
| AJH | 75,555 | 74,644 | 98.8 | 911 | 1.2 |
| BUK | 101,267 | 98,907 | 97.7 | 2360 | 2.3 |
| CHA | 76,301 | 75,521 | 99.0 | 780 | 1.0 |
| PHU | 79,451 | 78,715 | 99.1 | 736 | 0.9 |
| GON1 | 55,935 | 55,397 | 99.0 | 538 | 1.0 |
| GON2 | 83,068 | 80,518 | 96.9 | 2550 | 3.1 |
| STN | 88,448 | 87,334 | 98.7 | 1114 | 1.3 |
| TBR | 119,470 | 114,616 | 95.9 | 4854 | 4.1 |
| ADG1 | 47,969 | 47,822 | 99.7 | 147 | 0.3 |
| ADG2 | 95,322 | 93,627 | 98.2 | 1695 | 1.8 |
| CUR | 119,710 | 116,691 | 97.5 | 3019 | 2.5 |
| JUZ | 92,022 | 90,686 | 98.5 | 1336 | 1.5 |
| S.tuberosum DM1-3 v. 403 | 39,028 | 37,828 | 96.9 | 1200 | 3.1 |
| S. lycopersicum | 34,429 | 31,159 | 90.5 | 3270 | 9.5 |
| Cultivar | Number of Functionally Annotated ORFs | Fraction of Functionally Annotated ORFs, % |
|---|---|---|
| Fritella | 42,187 | 58.42 |
| Golubizna | 38,428 | 53.88 |
| Grand | 40,731 | 59.04 |
| Gusar | 37,170 | 53.18 |
| Krasa Meshchery | 40,978 | 53.89 |
| Krasavchik | 42,144 | 58.09 |
| Krepysh | 36,791 | 54.56 |
| Meteor | 36,323 | 54.16 |
| Nevsky | 34,391 | 55.53 |
| Nikulinsky | 40,840 | 56.16 |
| Severnoe siyanie | 41,933 | 56.42 |
| Sudarinya | 36,386 | 53.85 |
| Symphonia | 39,012 | 56.59 |
| Udacha | 32,247 | 54.27 |
| Zhukovsky | 35,344 | 55.79 |
| Cultivar | CNL Type | TNL | n/a | Total | ||||||||
|---|---|---|---|---|---|---|---|---|---|---|---|---|
| 1 | 2 | 3 | 4 | 5 | 6 | 7 | 8 | R | ||||
| Fritella | 27 | 4 | 7 | 0 | 7 | 8 | 21 | 3 | 20 | 15 | 190 | 302 |
| Golubizna | 15 | 4 | 0 | 0 | 3 | 7 | 14 | 2 | 12 | 12 | 118 | 187 |
| Grand | 29 | 6 | 1 | 1 | 5 | 11 | 23 | 1 | 13 | 17 | 191 | 298 |
| Gusar | 13 | 4 | 2 | 1 | 4 | 3 | 18 | 0 | 9 | 11 | 117 | 182 |
| Krasa Meshchery | 24 | 5 | 3 | 0 | 5 | 10 | 12 | 5 | 11 | 19 | 148 | 242 |
| Krasavchik | 15 | 9 | 7 | 2 | 11 | 9 | 17 | 3 | 15 | 12 | 181 | 281 |
| Krepysh | 21 | 4 | 5 | 2 | 3 | 5 | 13 | 3 | 12 | 14 | 147 | 229 |
| Meteor | 17 | 3 | 1 | 0 | 6 | 10 | 19 | 1 | 10 | 13 | 112 | 192 |
| Nevsky | 12 | 4 | 0 | 1 | 7 | 11 | 14 | 2 | 11 | 12 | 111 | 185 |
| Nikulinsky | 15 | 6 | 6 | 0 | 3 | 8 | 17 | 5 | 17 | 11 | 163 | 251 |
| Severnoe Siyanie | 15 | 8 | 2 | 2 | 11 | 10 | 25 | 4 | 17 | 20 | 192 | 306 |
| Sudarinya | 19 | 4 | 1 | 0 | 3 | 5 | 14 | 2 | 12 | 11 | 110 | 181 |
| Symphonia | 25 | 5 | 3 | 1 | 5 | 11 | 17 | 2 | 17 | 14 | 152 | 252 |
| Udacha | 11 | 3 | 1 | 1 | 4 | 6 | 12 | 0 | 10 | 4 | 83 | 135 |
| Zhukovsky | 9 | 5 | 2 | 0 | 3 | 5 | 15 | 1 | 12 | 10 | 119 | 181 |
| Total by class | 267 | 74 | 41 | 11 | 80 | 119 | 251 | 34 | 198 | 195 | 2134 | 3404 |
| S.tuberosum DM1-3 | 16 | 13 | 20 | 9 | 31 | 23 | 23 | 24 | 32 | 66 | 0 | 257 |
| Gene ID | RU del/dup | SA del/dup | p-Value | Gene Description |
|---|---|---|---|---|
| PGSC0003DMG400000678 | 0/2 | 4/1 | 0.005 | Metallocarboxy-peptidase inhibitor 1 |
| PGSC0003DMG400012838 | 4/0 | 7/0 | 0.009 | Non-specific lipid-transfer protein 1 |
| PGSC0003DMG400023272 | 0/0 | 4/0 | 0.008 | Elongation factor 1-alpha 1 |
| PGSC0003DMG400015766 | 1/8 | 4/0 | 0.010 | Phytochrome A 2 |
| PGSC0003DMG400029361 | 0/15 | 0/3 | 0.002 | Poly(ADP-ribose) glycohydrolase 3 |
Disclaimer/Publisher’s Note: The statements, opinions and data contained in all publications are solely those of the individual author(s) and contributor(s) and not of MDPI and/or the editor(s). MDPI and/or the editor(s) disclaim responsibility for any injury to people or property resulting from any ideas, methods, instructions or products referred to in the content. |
© 2023 by the authors. Licensee MDPI, Basel, Switzerland. This article is an open access article distributed under the terms and conditions of the Creative Commons Attribution (CC BY) license (https://creativecommons.org/licenses/by/4.0/).
Share and Cite
Karetnikov, D.I.; Vasiliev, G.V.; Toshchakov, S.V.; Shmakov, N.A.; Genaev, M.A.; Nesterov, M.A.; Ibragimova, S.M.; Rybakov, D.A.; Gavrilenko, T.A.; Salina, E.A.; et al. Analysis of Genome Structure and Its Variations in Potato Cultivars Grown in Russia. Int. J. Mol. Sci. 2023, 24, 5713. https://doi.org/10.3390/ijms24065713
Karetnikov DI, Vasiliev GV, Toshchakov SV, Shmakov NA, Genaev MA, Nesterov MA, Ibragimova SM, Rybakov DA, Gavrilenko TA, Salina EA, et al. Analysis of Genome Structure and Its Variations in Potato Cultivars Grown in Russia. International Journal of Molecular Sciences. 2023; 24(6):5713. https://doi.org/10.3390/ijms24065713
Chicago/Turabian StyleKaretnikov, Dmitry I., Gennady V. Vasiliev, Stepan V. Toshchakov, Nikolay A. Shmakov, Mikhail A. Genaev, Mikhail A. Nesterov, Salmaz M. Ibragimova, Daniil A. Rybakov, Tatjana A. Gavrilenko, Elena A. Salina, and et al. 2023. "Analysis of Genome Structure and Its Variations in Potato Cultivars Grown in Russia" International Journal of Molecular Sciences 24, no. 6: 5713. https://doi.org/10.3390/ijms24065713
APA StyleKaretnikov, D. I., Vasiliev, G. V., Toshchakov, S. V., Shmakov, N. A., Genaev, M. A., Nesterov, M. A., Ibragimova, S. M., Rybakov, D. A., Gavrilenko, T. A., Salina, E. A., Patrushev, M. V., Kochetov, A. V., & Afonnikov, D. A. (2023). Analysis of Genome Structure and Its Variations in Potato Cultivars Grown in Russia. International Journal of Molecular Sciences, 24(6), 5713. https://doi.org/10.3390/ijms24065713

