Protection and Repair of the Nigrostriatal Pathway with Stem-Cell-Derived Carotid Body Glomus Cell Transplants in Chronic MPTP Parkinsonian Model
Abstract
1. Introduction
2. Results
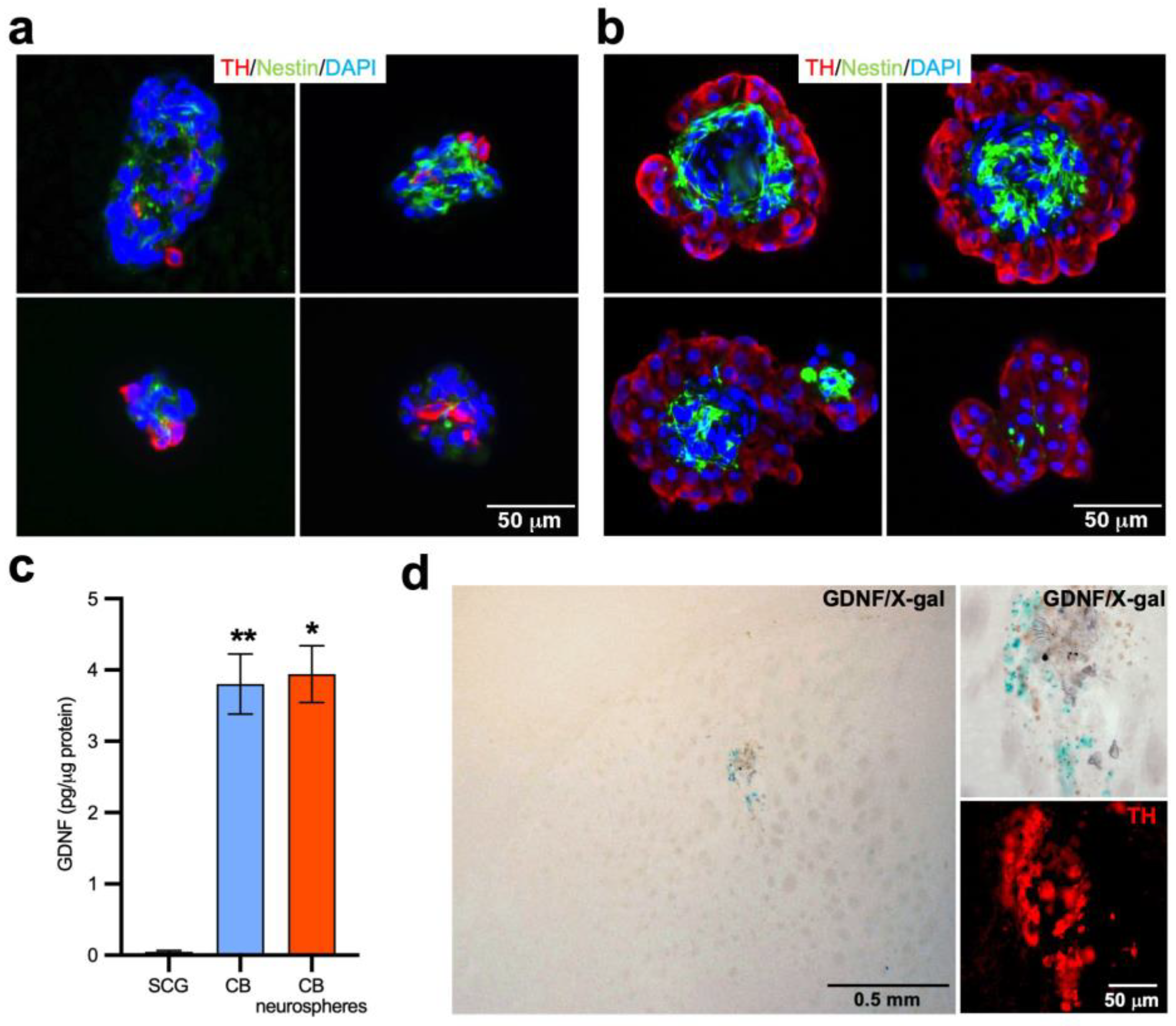
2.1. Histological Analysis and GDNF Expression of CB Stem-Cell-Derived Neurospheres
2.2. Protective and Restorative Effects of Stem-Cell-Derived CB Glomus Cell Therapy on the Nigrostriatal Pathway
2.3. Survival of Stem-Cell-Derived CB Glomus Cell Intrastriatal Transplants
3. Discussion
4. Materials and Methods
4.1. Animal Care and Pharmacological Treatments
4.2. CB Neurosphere Cultures
4.3. CB Neurosphere Xenografting
4.4. Histological Analyses
4.5. GDNF ELISA
4.6. Stereology and Densitometry
4.7. Statistical Analysis
Author Contributions
Funding
Institutional Review Board Statement
Informed Consent Statement
Data Availability Statement
Acknowledgments
Conflicts of Interest
References
- Obeso, J.A.; Stamelou, M.; Goetz, C.G.; Poewe, W.; Lang, A.E.; Weintraub, D.; Burn, D.; Halliday, G.M.; Bezard, E.; Przedborski, S.; et al. Past, Present, and Future of Parkinson’s Disease: A Special Essay on the 200th Anniversary of the Shaking Palsy. Mov. Disord. 2017, 32, 1264–1310. [Google Scholar] [CrossRef]
- Bloem, B.R.; Okun, M.S.; Klein, C. Parkinson’s Disease. Lancet 2021, 397, 2284–2303. [Google Scholar] [CrossRef] [PubMed]
- Lindvall, O.; Brundin, P.; Widner, H.; Rehncrona, S.; Gustavii, B.; Frackowiak, R.; Leenders, K.L.; Sawle, G.; Rothwell, J.C.; Marsden, C.D.; et al. Grafts of Fetal Dopamine Neurons Survive and Improve Motor Function in Parkinson’s Disease. Science 1990, 247, 574–577. [Google Scholar] [CrossRef] [PubMed]
- Piccini, P.; Brooks, D.J.; Björklund, A.; Gunn, R.N.; Grasby, P.M.; Rimoldi, O.; Brundin, P.; Hagell, P.; Rehncrona, S.; Widner, H.; et al. Dopamine Release from Nigral Transplants Visualized in vivo in a Parkinson’s Patient. Nat. Neurosci. 1999, 2, 1137–1140. [Google Scholar] [CrossRef] [PubMed]
- Kefalopoulou, Z.; Politis, M.; Piccini, P.; Mencacci, N.; Bhatia, K.; Jahanshahi, M.; Widner, H.; Rehncrona, S.; Brundin, P.; Björklund, A.; et al. Long-Term Clinical Outcome of Fetal Cell Transplantation for Parkinson Disease: Two Case Reports. JAMA Neurol. 2014, 71, 83–87. [Google Scholar] [CrossRef]
- Freed, C.R.; Greene, P.E.; Breeze, R.E.; Tsai, W.Y.; DuMouchel, W.; Kao, R.; Dillon, S.; Winfield, H.; Culver, S.; Trojanowski, J.Q.; et al. Transplantation of Embryonic Dopamine Neurons for Severe Parkinson’s Disease. N. Engl. J. Med. 2001, 344, 710–719. [Google Scholar] [CrossRef]
- Olanow, C.W.; Goetz, C.G.; Kordower, J.H.; Stoessl, A.J.; Sossi, V.; Brin, M.F.; Shannon, K.M.; Nauert, G.M.; Perl, D.P.; Godbold, J.; et al. A Double-Blind Controlled Trial of Bilateral Fetal Nigral Transplantation in Parkinson’s Disease. Ann. Neurol. 2003, 54, 403–414. [Google Scholar] [CrossRef]
- Barker, R.A.; Drouin-Ouellet, J.; Parmar, M. Cell-Based Therapies for Parkinson Disease—Past Insights and Future Potential. Nat. Rev. Neurol. 2015, 11, 492–503. [Google Scholar] [CrossRef]
- Rodríguez-Pallares, J.; García-Garrote, M.; Parga, J.; Labandeira-García, J. Combined Cell-Based Therapy Strategies for the Treatment of Parkinson’s Disease: Focus on Mesenchymal Stromal Cells. Neural. Regen Res. 2023, 18, 478–484. [Google Scholar] [CrossRef]
- Barker, R.A.; Farrell, K.; Guzman, N.V.; He, X.; Lazic, S.E.; Moore, S.; Morris, R.; Tyers, P.; Wijeyekoon, R.; Daft, D.; et al. Designing Stem-Cell-Based Dopamine Cell Replacement Trials for Parkinson’s Disease. Nat. Med. 2019, 25, 1045–1053. [Google Scholar] [CrossRef]
- Barbuti, P.A.; Barker, R.A.; Brundin, P.; Przedborski, S.; Papa, S.M.; Kalia, L.V.; Mochizuki, H. Recent Advances in the Development of Stem-Cell-Derived Dopaminergic Neuronal Transplant Therapies for Parkinson’s Disease. Mov. Disord. 2021, 36, 1772–1780. [Google Scholar] [CrossRef] [PubMed]
- Schweitzer, J.S.; Song, B.; Herrington, T.M.; Park, T.-Y.; Lee, N.; Ko, S.; Jeon, J.; Cha, Y.; Kim, K.; Li, Q.; et al. Personalized IPSC-Derived Dopamine Progenitor Cells for Parkinson’s Disease. N. Engl. J. Med. 2020, 382, 1926–1932. [Google Scholar] [CrossRef] [PubMed]
- Takahashi, J. Clinical Trial for Parkinson’s Disease Gets a Green Light in the US. Cell Stem Cell 2021, 28, 182–183. [Google Scholar] [CrossRef] [PubMed]
- Bing, G.; Notter, M.F.D.; Hansen, J.T.; Gash, D.M. Comparison of Adrenal Medullary, Carotid Body and PC12 Cell Grafts in 6-OHDA Lesioned Rats. Brain Res. Bull. 1988, 20, 399–406. [Google Scholar] [CrossRef]
- Ortega-Sáenz, P.; López-Barneo, J. Physiology of the Carotid Body: From Molecules to Disease. Annu. Rev. Physiol. 2020, 82, 127–149. [Google Scholar] [CrossRef]
- Espejo, E.F.; Montoro, R.J.; Armengol, J.A.; López-Barneo, J. Cellular and Functional Recovery of Parkinsonian Rats after Intrastriatal Transplantation of Carotid Body Cell Aggregates. Neuron 1998, 20, 197–206. [Google Scholar] [CrossRef]
- Luquin, M.R.; Montoro, R.J.; Guillén, J.; Saldise, L.; Insausti, R.; del Río, J.; López-Barneo, J. Recovery of Chronic Parkinsonian Monkeys by Autotransplants of Carotid Body Cell Aggregates into Putamen. Neuron 1999, 22, 743–750. [Google Scholar] [CrossRef]
- Toledo-Aral, J.J.; Méndez-Ferrer, S.; Pardal, R.; Echevarría, M.; López-Barneo, J. Trophic Restoration of the Nigrostriatal Dopaminergic Pathway in Long-Term Carotid Body-Grafted Parkinsonian Rats. J. Neurosci. 2003, 23, 141–148. [Google Scholar] [CrossRef]
- Muñoz-Manchado, A.B.; Villadiego, J.; Suárez-Luna, N.; Bermejo-Navas, A.; Garrido-Gil, P.; Labandeira-García, J.L.; Echevarría, M.; López-Barneo, J.; Toledo-Aral, J.J. Neuroprotective and Reparative Effects of Carotid Body Grafts in a Chronic MPTP Model of Parkinson’s Disease. Neurobiol. Aging 2013, 34, 902–915. [Google Scholar] [CrossRef]
- Toledo-Aral, J.J.; Méndez-Ferrer, S.; Pardal, R.; López-Barneo, J. Dopaminergic Cells of the Carotid Body: Physiological Significance and Possible Therapeutic Applications in Parkinson’s Disease. Brain Res. Bull. 2002, 57, 847–853. [Google Scholar] [CrossRef]
- Villadiego, J.; Méndez-Ferrer, S.; Valdés-Sánchez, T.; Silos-Santiago, I.; Fariñas, I.; López-Barneo, J.; Toledo-Aral, J.J. Selective Glial Cell Line-Derived Neurotrophic Factor Production in Adult Dopaminergic Carotid Body Cells In Situ and after Intrastriatal Transplantation. J. Neurosci. 2005, 25, 4091–4098. [Google Scholar] [CrossRef] [PubMed]
- Honda, Y. Respiratory and Circulatory Activities in Carotid Body-Resected Humans. J. Appl. Physiol. Respir. Env. Exerc. Physiol. 1992, 73, 1–8. [Google Scholar] [CrossRef] [PubMed]
- Arjona, V.; Mínguez-Castellanos, A.; Montoro, R.J.; Ortega, A.; Escamilla, F.; Toledo-Aral, J.J.; Pardal, R.; Méndez-Ferrer, S.; Martín, J.M.; Pérez, M.; et al. Autotransplantation of Human Carotid Body Cell Aggregates for Treatment of Parkinson’s Disease. Neurosurgery 2003, 53, 321–330. [Google Scholar] [CrossRef]
- Mínguez-Castellanos, A.; Escamilla-Sevilla, F.; Hotton, G.R.; Toledo-Aral, J.J.; Ortega-Moreno, Á.; Méndez-Ferrer, S.; Martín-Linares, J.M.; Katati, M.J.; Mir, P.; Villadiego, J.; et al. Carotid Body Autotransplantation in Parkinson Disease: A Clinical and Positron Emission Tomography Study. J. Neurol. Neurosurg. Psychiatry 2007, 78, 825–831. [Google Scholar] [CrossRef] [PubMed]
- Mínguez-Castellanos, A.; Escamilla-Sevilla, F.; Méndez-Ferrer, S.; Villadiego, J.; Toledo-Aral, J.J.; López-Barneo, J. Carotid Body Cell Therapy for Parkinson’s Disease. In Current Situation and Future Prospects of Regenerative Medicine in Parkinson’s Disease; Gurutz, L., Fabio, C., Eds.; Transworld Research Network: Kerala, India, 2009; pp. 63–72. ISBN 978-81-7895-374-8. [Google Scholar]
- Villadiego, J.; Belén Muñoz-Manchado, A.; Mendez-Ferrer, S.; José Toledo-Aral, J.; López-Barneo, J. CHAPTER 16. Carotid Body Transplants as a Therapy for Parkinson’s Disease. In Emerging Drugs and Targets for Parkinson’s Disease; Royal Society of Chemistry: London, UK, 2013; pp. 363–375. ISBN 9781849736176. [Google Scholar]
- Pardal, R.; Ortega-Sáenz, P.; Durán, R.; López-Barneo, J. Glia-like Stem Cells Sustain Physiologic Neurogenesis in the Adult Mammalian Carotid Body. Cell 2007, 131, 364–377. [Google Scholar] [CrossRef] [PubMed]
- Platero-Luengo, A.; González-Granero, S.; Durán, R.; Díaz-Castro, B.; Piruat, J.I.; García-Verdugo, J.M.; Pardal, R.; López-Barneo, J. An O2-Sensitive Glomus Cell-Stem Cell Synapse Induces Carotid Body Growth in Chronic Hypoxia. Cell 2014, 156, 291–303. [Google Scholar] [CrossRef]
- Ortega-Sáenz, P.; Villadiego, J.; Pardal, R.; Toledo-Aral, J.J.; López-Barneo, J. Neurotrophic Properties, Chemosensory Responses and Neurogenic Niche of the Human Carotid Body. Adv. Exp. Med. Biol. 2015, 860, 139–152. [Google Scholar]
- López-Barneo, J.; Pardal, R.; Ortega-Sáenz, P.; Durán, R.; Villadiego, J.; Toledo-Aral, J.J. The Neurogenic Niche in the Carotid Body and Its Applicability to Antiparkinsonian Cell Therapy. J. Neural Transm. 2009, 116, 975–982. [Google Scholar] [CrossRef]
- Villadiego, J.; Romo-Madero, S.; García-Swinburn, R.; Suárez-Luna, N.; Bermejo-Navas, A.; Echevarría, M.; Toledo-Aral, J.J. Long-Term Immunosuppression for CNS Mouse Xenotransplantation: Effects on Nigrostriatal Neurodegeneration and Neuroprotective Carotid Body Cell Therapy. Xenotransplantation 2018, 25, e12410. [Google Scholar] [CrossRef]
- Leitner, M.L.; Wang, L.H.; Osborne, P.A.; Golden, J.P.; Milbrandt, J.; Johnson, E.M. Expression and Function of GDNF Family Ligands and Receptors in the Carotid Body. Exp. Neurol. 2005, 191, S68–S79. [Google Scholar] [CrossRef]
- Porzionato, A.; Macchi, V.; Parenti, A.; de Caro, R. Trophic Factors in the Carotid Body. Int. Rev. Cell Mol. Biol. 2008, 269, 1–58. [Google Scholar] [PubMed]
- Izal-Azcárate, A.; Belzunegui, S.; San Sebastián, W.; Garrido-Gil, P.; Vázquez-Claverie, M.; López, B.; Marcilla, I.; Luquin, M.A.R. Immunohistochemical Characterization of the Rat Carotid Body. Respir. Physiol. Neurobiol. 2008, 161, 95–99. [Google Scholar] [CrossRef] [PubMed]
- Sobrino, V.; González-Rodríguez, P.; Annese, V.; López-Barneo, J.; Pardal, R. Fast Neurogenesis from Carotid Body Quiescent Neuroblasts Accelerates Adaptation to Hypoxia. EMBO Rep. 2018, 19, e44598. [Google Scholar] [CrossRef] [PubMed]
- Sobrino, V.; Platero-Luengo, A.; Annese, V.; Navarro-Guerrero, E.; González-Rodríguez, P.; López-Barneo, J.; Pardal, R. Neurotransmitter Modulation of Carotid Body Germinal Niche. Int. J. Mol. Sci. 2020, 21, 8231. [Google Scholar] [CrossRef] [PubMed]
- Muñoz-Manchado, A.B.; Villadiego, J.; Romo-Madero, S.; Suárez-Luna, N.; Bermejo-Navas, A.; Rodríguez-Gõmez, J.A.; Garrido-Gil, P.; Labandeira-García, J.L.; Echevarría, M.; Lõpez-Barneo, J.; et al. Chronic and Progressive Parkinson’s Disease MPTP Model in Adult and Aged Mice. J. Neurochem. 2016, 136, 373–387. [Google Scholar] [CrossRef] [PubMed]
- Erecińska, M.; Silver, I.A. Tissue Oxygen Tension and Brain Sensitivity to Hypoxia. In Respiration Physiology; Elsevier: Amsterdam, The Netherlands, 2001; Volume 128, pp. 263–276. [Google Scholar]
- Hao, G.; Yao, Y.; Wang, J.; Zhang, L.; Viroonchatapan, N.; Wang, Z.Z. Intrastriatal Grafting of Glomus Cells Ameliorates Behavioral Defects of Parkinsonian Rats. Physiol. Behav. 2002, 77, 519–525. [Google Scholar] [CrossRef]
- San Sebastián, W.; Guillén, J.; Manrique, M.; Belzunegui, S.; Ciordia, E.; Izal-Azcárate, A.; Garrido-Gil, P.; Vázquez-Claverie, M.; Luquin, M.R. Modification of the Number and Phenotype of Striatal Dopaminergic Cells by Carotid Body Graft. Brain 2007, 130, 1306–1316. [Google Scholar] [CrossRef]
- Belzunegui, S.; Izal-Azcárate, A.; Sebastián, W.S.; Garrido-Gil, P.; Vázquez-Claverie, M.; López, B.; Marcilla, I.; Luquin, M. Striatal Carotid Body Graft Promotes Differentiation of Neural Progenitor Cells into Neurons in the Olfactory Bulb of Adult Hemiparkisonian Rats. Brain Res. 2008, 1217, 213–220. [Google Scholar] [CrossRef]
- Sobrino, V.; Annese, V.; Navarro-Guerrero, E.; Platero-Luengo, A.; Pardal, R. The Carotid Body: A Physiologically Relevant Germinal Niche in the Adult Peripheral Nervous System. Cell. Mol. Life Sci. 2019, 76, 1027–1039. [Google Scholar] [CrossRef]
- Ortega-Sáenz, P.; Pardal, R.; Levitsky, K.; Villadiego, J.; Muñoz-Manchado, A.B.; Durán, R.; Bonilla-Henao, V.; Arias-Mayenco, I.; Sobrino, V.; Ordóñez, A.; et al. Cellular Properties and Chemosensory Responses of the Human Carotid Body. J. Physiol. 2013, 591, 6157–6173. [Google Scholar] [CrossRef]
- Rodriguez-Pallares, J.; Joglar, B.; Muñoz-Manchado, A.B.; Villadiego, J.; Toledo-Aral, J.J.; Labandeira-Garcia, J.L. Cografting of Carotid Body Cells Improves the Long-Term Survival, Fiber Outgrowth and Functional Effects of Grafted Dopaminergic Neurons. Regen. Med. 2012, 7, 309–322. [Google Scholar] [CrossRef] [PubMed]
- Shukla, S.; Agrawal, A.K.; Chaturvedi, R.K.; Seth, K.; Srivastava, N.; Sinha, C.; Shukla, Y.; Khanna, V.K.; Seth, P.K. Co-Transplantation of Carotid Body and Ventral Mesencephalic Cells as an Alternative Approach towards Functional Restoration in 6-Hydroxydopamine-Lesioned Rats: Implications for Parkinson’s Disease. J. Neurochem. 2004, 91, 274–284. [Google Scholar] [CrossRef] [PubMed]
- Yu, G.; Xu, L.; Hadman, M.; Hess, D.C.; Borlongan, C.V. Intracerebral Transplantation of Carotid Body in Rats with Transient Middle Cerebral Artery Occlusion. Brain Res. 2004, 1015, 50–56. [Google Scholar] [CrossRef] [PubMed]
- Yu, G.; Fournier, C.; Hess, D.C.; Borlongan, C.V. Transplantation of Carotid Body Cells in the Treatment of Neurological Disorders. Neurosci. Biobehav. Rev. 2005, 28, 803–810. [Google Scholar] [CrossRef]
- Annese, V.; Navarro-Guerrero, E.; Rodríguez-Prieto, I.; Pardal, R. Physiological Plasticity of Neural-Crest-Derived Stem Cells in the Adult Mammalian Carotid Body. Cell Rep. 2017, 19, 471–478. [Google Scholar] [CrossRef]
- Paxinos, G.; Franklin, K.B.J. The Mouse Brain in Stereotaxic Coordinates; Paxinos, G., Ed.; Academic Press: Cambridge, MA, USA, 1997; ISBN 9780122660702. [Google Scholar]
- West, M.J. New Stereological Methods for Counting Neurons. Neurobiol. Aging 1993, 14, 275–285. [Google Scholar] [CrossRef]
- Sauer, H.; Rosenblad, C.; Björklund, A. Glial Cell Line-Derived Neurotrophic Factor but Not Transforming Growth Factor Beta 3 Prevents Delayed Degeneration of Nigral Dopaminergic Neurons Following Striatal 6-Hydroxydopamine Lesion. Proc. Natl. Acad. Sci. USA 1995, 92, 8935–8939. [Google Scholar] [CrossRef]



| Neuroprotection Experiment | n | TH+ SNpc Neurons |
| Saline Sham-grafted MPTP CB-neurospheres-grafted MPTP | 4 5 5 | 3148 ± 81.45 * (p = 0.015) 1935 ± 277.90 2496 ± 330.50 * (p = 0.031) |
| Restoration Experiment | n | TH+ Str Varicosities (106/mm3) |
| Saline Sham-grafted MPTP CB-neurospheres-grafted MPTP | 6 8 8 | 12.95 ± 0.37 **** (p < 0.0001) 7.37 ± 0.25. 11.14 ± 0.48 **** (p < 0.0001) |
Disclaimer/Publisher’s Note: The statements, opinions and data contained in all publications are solely those of the individual author(s) and contributor(s) and not of MDPI and/or the editor(s). MDPI and/or the editor(s) disclaim responsibility for any injury to people or property resulting from any ideas, methods, instructions or products referred to in the content. |
© 2023 by the authors. Licensee MDPI, Basel, Switzerland. This article is an open access article distributed under the terms and conditions of the Creative Commons Attribution (CC BY) license (https://creativecommons.org/licenses/by/4.0/).
Share and Cite
Villadiego, J.; Muñoz-Manchado, A.B.; Sobrino, V.; Bonilla-Henao, V.; Suárez-Luna, N.; Ortega-Sáenz, P.; Pardal, R.; López-Barneo, J.; Toledo-Aral, J.J. Protection and Repair of the Nigrostriatal Pathway with Stem-Cell-Derived Carotid Body Glomus Cell Transplants in Chronic MPTP Parkinsonian Model. Int. J. Mol. Sci. 2023, 24, 5575. https://doi.org/10.3390/ijms24065575
Villadiego J, Muñoz-Manchado AB, Sobrino V, Bonilla-Henao V, Suárez-Luna N, Ortega-Sáenz P, Pardal R, López-Barneo J, Toledo-Aral JJ. Protection and Repair of the Nigrostriatal Pathway with Stem-Cell-Derived Carotid Body Glomus Cell Transplants in Chronic MPTP Parkinsonian Model. International Journal of Molecular Sciences. 2023; 24(6):5575. https://doi.org/10.3390/ijms24065575
Chicago/Turabian StyleVilladiego, Javier, Ana B. Muñoz-Manchado, Verónica Sobrino, Victoria Bonilla-Henao, Nela Suárez-Luna, Patricia Ortega-Sáenz, Ricardo Pardal, José López-Barneo, and Juan J. Toledo-Aral. 2023. "Protection and Repair of the Nigrostriatal Pathway with Stem-Cell-Derived Carotid Body Glomus Cell Transplants in Chronic MPTP Parkinsonian Model" International Journal of Molecular Sciences 24, no. 6: 5575. https://doi.org/10.3390/ijms24065575
APA StyleVilladiego, J., Muñoz-Manchado, A. B., Sobrino, V., Bonilla-Henao, V., Suárez-Luna, N., Ortega-Sáenz, P., Pardal, R., López-Barneo, J., & Toledo-Aral, J. J. (2023). Protection and Repair of the Nigrostriatal Pathway with Stem-Cell-Derived Carotid Body Glomus Cell Transplants in Chronic MPTP Parkinsonian Model. International Journal of Molecular Sciences, 24(6), 5575. https://doi.org/10.3390/ijms24065575

