CircPLXNA2 Affects the Proliferation and Apoptosis of Myoblast through circPLXNA2/gga-miR-12207-5P/MDM4 Axis
Abstract
1. Introduction
2. Results
2.1. The circRNA–miRNA–mRNA Axes Network Is Constructed by Multi-Omics
2.2. CircPLXNA2 Is a Novel-Identified circRNA Regulated by PLXNA2
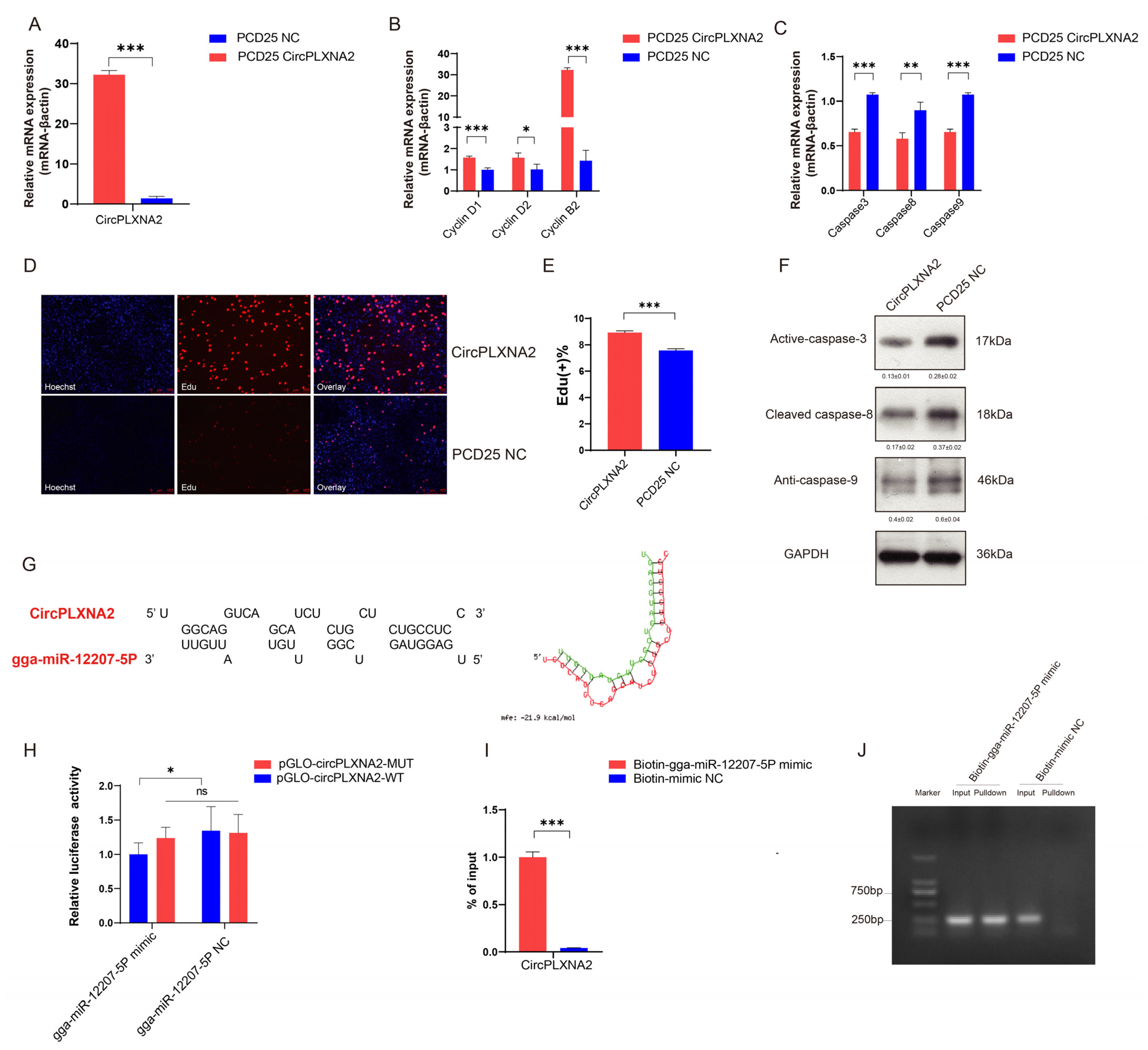
2.3. CircPLXNA2 Promotes Cell Proliferation and Inhibits Cell Apoptosis
2.4. gga-miR-12207-5P Inhibits Cell Proliferation and Promotes Apoptosis
2.5. MDM4 Promotes Cell Proliferation and Inhibits Cell Apoptosis through the P53 Signaling Pathway
2.6. CircPLXNA2 Affects the Proliferation and Apoptosis of Myoblasts by Regulating MDM4 through the Competitive Sponge of gga-miR-12207-5P
3. Discussion
4. Materials and Methods
4.1. Animals and Cell
4.2. Parallel Generation of circRNA and riboRNA Libraries
4.3. Ribosome Footprinting
4.4. CircRNA Validation
4.5. Primers
4.6. RNA Oligonucleotides and Plasmids Construction
4.7. Cell Transfection
4.8. Dual-Luciferase Reporter Assay
4.9. 5-Ethynyl-20-Deoxyuridine (EdU) Assays
4.10. Biotin-Coupled miRNA Pull Down Assay
4.11. RNA Extraction, cDNA Synthesis and Quantitative Real-Time PCR
4.12. Western Blotting Assay
4.13. Statistical Analysis
5. Conclusions
Supplementary Materials
Author Contributions
Funding
Institutional Review Board Statement
Informed Consent Statement
Data Availability Statement
Conflicts of Interest
References
- Güller, I.; Russell, A.P. MicroRNAs in skeletal muscle: Their role and regulation in development, disease and function. J. Physiol. 2010, 588, 4075–4087. [Google Scholar] [CrossRef] [PubMed]
- Das, A.; Das, A.; Das, D.; Abdelmohsen, K.; Panda, A.C. Circular Rnas in Myogenesis. Biochim. Biophys. Acta (BBA)-Gene Regul. Mech. 2020, 1863, 194372. [Google Scholar] [CrossRef] [PubMed]
- Zhang, P.; Chao, Z.; Zhang, R.; Ding, R.; Wang, Y.; Wu, W.; Han, Q.; Li, C.; Xu, H.; Wang, L.; et al. Circular RNA Regulation of Myogenesis. Cells 2019, 8, 885. [Google Scholar] [CrossRef]
- Piwecka, M.; Glažar, P.; Hernandez-Miranda, L.R.; Memczak, S.; Wolf, S.A.; Rybak-Wolf, A.; Filipchyk, A.; Klironomos, F.; Cerda Jara, C.A.; Fenske, P.; et al. Loss of a mammalian circular RNA locus causes miRNA deregulation and affects brain function. Science 2017, 357, eaam8526. [Google Scholar] [CrossRef]
- Yan, J.; Yang, Y.; Fan, X.; Liang, G.; Wang, Z.; Li, J.; Wang, L.; Chen, Y.; Adetula, A.A.; Tang, Y.; et al. circRNAome profiling reveals circFgfr2 regulates myogenesis and muscle regeneration via a feedback loop. J. Cachex-Sarcopenia Muscle 2021, 13, 696–712. [Google Scholar] [CrossRef] [PubMed]
- Hansen, T.B.; Jensen, T.I.; Clausen, B.H.; Bramsen, J.B.; Finsen, B.; Damgaard, C.K.; Kjems, J. Natural RNA circles function as efficient microRNA sponges. Nature 2013, 495, 384–388. [Google Scholar] [CrossRef]
- Memczak, S.; Jens, M.; Elefsinioti, A.; Torti, F.; Krueger, J.; Rybak, A.; Maier, L.; Mackowiak, S.D.; Gregersen, L.H.; Munschauer, M.; et al. Circular RNAs are a large class of animal RNAs with regulatory potency. Nature 2013, 495, 333–338. [Google Scholar] [CrossRef]
- Wang, Y.; Li, M.; Wang, Y.; Liu, J.; Zhang, M.; Fang, X.; Chen, H.; Zhang, C. A Zfp609 circular RNA regulates myoblast differentiation by sponging miR-194-5p. Int. J. Biol. Macromol. 2018, 121, 1308–1313. [Google Scholar] [CrossRef]
- Wei, X.; Li, H.; Yang, J.; Hao, D.; Dong, D.; Huang, Y.; Lan, X.; Plath, M.; Lei, C.; Lin, F.; et al. Circular RNA profiling reveals an abundant circLMO7 that regulates myoblasts differentiation and survival by sponging miR-378a-3p. Cell Death Dis. 2017, 8, e3153. [Google Scholar] [CrossRef]
- Lee, R.C.; Feinbaum, R.L.; Ambros, V. The C. elegans heterochronic gene lin-4 encodes small RNAs with antisense complementarity to lin-14. Cell 1993, 75, 843–854. [Google Scholar] [CrossRef]
- Yang, X.; Li, Z.; Wang, Z.; Yu, J.; Ma, M.; Nie, Q. miR-27b-3p Attenuates Muscle Atrophy by Targeting Cbl-b in Skeletal Muscles. Biomolecules 2022, 12, 191. [Google Scholar] [CrossRef]
- Cai, B.; Ma, M.; Zhou, Z.; Kong, S.; Zhang, J.; Zhang, X.; Nie, Q. circPTPN4 regulates myogenesis via the miR-499-3p/NAMPT axis. J. Anim. Sci. Biotechnol. 2022, 13, 2. [Google Scholar] [CrossRef]
- Chen, J.-F.; Mandel, E.M.; Thomson, J.M.; Wu, Q.; E Callis, T.; Hammond, S.M.; Conlon, F.L.; Wang, D.-Z. The Role of MicroRNA-1 and MicroRNA-133 in Skeletal Muscle Proliferation and Differentiation. Nat. Genet. 2005, 38, 228–233. [Google Scholar] [CrossRef]
- Levine, A.J. p53, the Cellular Gatekeeper for Growth and Division. Cell 1997, 88, 323–331. [Google Scholar] [CrossRef]
- Mercer, J.; Mahmoudi, M.; Bennett, M. DNA damage, p53, apoptosis and vascular disease. Mutat. Res. Mol. Mech. Mutagen. 2007, 621, 75–86. [Google Scholar] [CrossRef]
- Vousden, K.H.; Lu, X. Live or Let Die: The Cell’s Response to P53. Nat. Rev. Cancer 2022, 2, 594–604. [Google Scholar] [CrossRef]
- Oren, M. Regulation of the p53 Tumor Suppressor Protein. J. Biol. Chem. 1999, 274, 36031–36034. [Google Scholar] [CrossRef]
- Ashcroft, M.; Vousden, K.H. Regulation of p53 stability. Oncogene 1999, 18, 7637–7643. [Google Scholar] [CrossRef]
- Mendrysa, S.M.; McElwee, M.K.; Michalowski, J.; O’Leary, K.A.; Young, K.M.; Perry, M.E. mdm2 Is Critical for Inhibition of p53 during Lymphopoiesis and the Response to Ionizing Irradiation. Mol. Cell. Biol. 2003, 23, 462–472. [Google Scholar] [CrossRef]
- Mancini, F.; Gentiletti, F.; D’Angelo, M.; Giglio, S.; Nanni, S.; D’Angelo, C.; Farsetti, A.; Citro, G.; Sacchi, A.; Pontecorvi, A.; et al. MDM4 (MDMX) Overexpression Enhances Stabilization of Stress-induced p53 and Promotes Apoptosis. J. Biol. Chem. 2004, 279, 8169–8180. [Google Scholar] [CrossRef]
- Hay, N. p53 Strikes mTORC1 by Employing Sestrins. Cell Metab. 2008, 8, 184–185. [Google Scholar] [CrossRef] [PubMed]
- Meng, S.; Zhou, H.; Feng, Z.; Xu, Z.; Tang, Y.; Li, P.; Wu, M. CircRNA: Functions and properties of a novel potential biomarker for cancer. Mol. Cancer 2017, 16, 94. [Google Scholar] [CrossRef]
- Xu, S.; Zhou, L.; Ponnusamy, M.; Zhang, L.; Dong, Y.; Zhang, Y.; Wang, Q.; Liu, J.; Wang, K. A comprehensive review of circRNA: From purification and identification to disease marker potential. PeerJ 2018, 6, e5503. [Google Scholar] [CrossRef] [PubMed]
- Cocquerelle, C.; Mascrez, B.; Hétuin, D.; Bailleul, B. Mis-splicing yields circular RNA molecules. FASEB J. 1993, 7, 155–160. [Google Scholar] [CrossRef] [PubMed]
- Ebbesen, K.K.; Hansen, T.B.; Kjems, J. Insights into circular RNA biology. RNA Biol. 2017, 14, 1035–1045. [Google Scholar] [CrossRef]
- Salzman, J.; Gawad, C.; Wang, P.L.; Lacayo, N.; Brown, P.O. Circular RNAs Are the Predominant Transcript Isoform from Hundreds of Human Genes in Diverse Cell Types. PLoS ONE 2012, 7, e30733. [Google Scholar] [CrossRef]
- Chen, Y.; Wang, Z.; Chen, X.; Peng, X.; Nie, Q. CircNFIC Balances Inflammation and Apoptosis by Sponging miR-30e-3p and Regulating DENND1B Expression. Genes 2021, 12, 1829. [Google Scholar] [CrossRef]
- Huang, K.; Chen, M.; Zhong, D.; Luo, X.; Feng, T.; Song, M.; Chen, Y.; Wei, X.; Shi, D.; Liu, Q.; et al. Circular RNA Profiling Reveals an Abundant circEch1 That Promotes Myogenesis and Differentiation of Bovine Skeletal Muscle. J. Agric. Food Chem. 2020, 69, 592–601. [Google Scholar] [CrossRef]
- Chen, M.; Wei, X.; Song, M.; Jiang, R.; Huang, K.; Deng, Y.; Liu, Q.; Shi, D.; Li, H. Circular RNA circMYBPC1 promotes skeletal muscle differentiation by targeting MyHC. Mol. Ther.—Nucleic Acids 2021, 24, 352–368. [Google Scholar] [CrossRef]
- Peng, S.; Song, C.; Li, H.; Cao, X.; Ma, Y.; Wang, X.; Huang, Y.; Lan, X.; Lei, C.; Chaogetu, B.; et al. Circular RNA SNX29 Sponges miR-744 to Regulate Proliferation and Differentiation of Myoblasts by Activating the Wnt5a/Ca2+ Signaling Pathway. Mol. Ther. Nucleic Acids 2019, 16, 481–493. [Google Scholar] [CrossRef]
- Yue, B.; Wang, J.; Ru, W.; Wu, J.; Cao, X.; Yang, H.; Huang, Y.; Lan, X.; Lei, C.; Huang, B.; et al. The Circular RNA circHUWE1 Sponges the miR-29b-AKT3 Axis to Regulate Myoblast Development. Mol. Ther. Nucleic Acids 2020, 19, 1086–1097. [Google Scholar] [CrossRef]
- Wang, P.L.; Bao, Y.; Yee, M.-C.; Barrett, S.P.; Hogan, G.J.; Olsen, M.N.; Dinneny, J.R.; Brown, P.O.; Salzman, J. Circular RNA Is Expressed across the Eukaryotic Tree of Life. PLoS ONE 2014, 9, e90859. [Google Scholar] [CrossRef]
- Cai, B.; Ma, M.; Chen, B.; Li, Z.; Abdalla, B.A.; Nie, Q.; Zhang, X. MiR-16-5p targets SESN1 to regulate the p53 signaling pathway, affecting myoblast proliferation and apoptosis, and is involved in myoblast differentiation. Cell Death Dis. 2018, 9, 367. [Google Scholar] [CrossRef]
- Li, Z.; Cai, B.; Abdalla, B.A.; Zhu, X.; Zheng, M.; Han, P.; Nie, Q.; Zhang, X. LncIRS1 controls muscle atrophy via sponging miR-15 family to activate IGF1-PI3K/AKT pathway. J. Cachexia Sarcopenia Muscle 2019, 10, 391–410. [Google Scholar] [CrossRef]








| Gene Name | Primer Sequences (5′–3′) | Size (bp) | Application |
|---|---|---|---|
| CircPLXNA2 | F:CAATGGCTACAGCGTGGTG R:GGTCAGGTGGTTGAAAGTCC | 266 | Divergent primer and miRNA pulldown |
| PLXNA2 | F:CTGACCCTCACCAACAACG R:AGCACGAATCGGGAAGA | 765 | Convergent primer |
| q-circPLXNA2 | F:CTACAGCGTGGTGTTCGT R:CTTCTTCACTTTGCCATTTT | 46 | qRT-PCR |
| q-MDM4 | F:ACAGTGATGAAGGGATAGA R:CAATAGAGCCACAGGGA | 120 | qRT-PCR |
| P-MDM4-3′UTR | F:GAGGCTAAATGAGGTGTA R:TGAGATGTCAGCAGGTT | 443 | miRNA pulldown |
| Cyclin D1 | F:CAGAAGTGCGAAGAGGAAGT R:CTGATGGAGTTGTCGGTGTA | 188 | qRT-PCR |
| Cyclin D2 | F:AACTTGCTCTACGACGACC R:TTCACAGACCTCCAACATC | 150 | qRT-PCR |
| Cyclin B2 | F:CAGTAAAGGCTACGAAAG R:ACATCCATAGGGACAGG | 133 | qRT-PCR |
| P53 | F:GAGATGCTGAAGGAGATCAATGAG R:GTGGTCAGTCCGAGCCTTTT | 145 | qRT-PCR |
| Caspase 3 | F:TGGCCCTCTTGAACTGAAAG R:TCCACTGTCTGCTTCAATACC | 139 | qRT-PCR |
| Caspase 8 | F:CCCTGAAGACAGTGCCATTT R:GGGTCGGCTGGTCATTTTAT | 106 | qRT-PCR |
| Caspase 9 | F:TCCCGGGCTGTTTCAACTT R:CCTCATCTTGCAGCTTGTGC | 207 | qRT-PCR |
| β-actin | F:GATATTGCTGCGCTCGTTG R:TTCAGGGTCAGGATACCTCTTT | 194 | qRT-PCR |
| Name | Sequences (5′–3′) |
|---|---|
| si-MDM4 | AGACTAACCAGGACATAGA |
| gga-miR-12207-5P mimic | ACGCAGCACGCAGGAGAGCCGAG |
Disclaimer/Publisher’s Note: The statements, opinions and data contained in all publications are solely those of the individual author(s) and contributor(s) and not of MDPI and/or the editor(s). MDPI and/or the editor(s) disclaim responsibility for any injury to people or property resulting from any ideas, methods, instructions or products referred to in the content. |
© 2023 by the authors. Licensee MDPI, Basel, Switzerland. This article is an open access article distributed under the terms and conditions of the Creative Commons Attribution (CC BY) license (https://creativecommons.org/licenses/by/4.0/).
Share and Cite
Dong, X.; Xing, J.; Liu, Q.; Ye, M.; Zhou, Z.; Li, Y.; Huang, R.; Li, Z.; Nie, Q. CircPLXNA2 Affects the Proliferation and Apoptosis of Myoblast through circPLXNA2/gga-miR-12207-5P/MDM4 Axis. Int. J. Mol. Sci. 2023, 24, 5459. https://doi.org/10.3390/ijms24065459
Dong X, Xing J, Liu Q, Ye M, Zhou Z, Li Y, Huang R, Li Z, Nie Q. CircPLXNA2 Affects the Proliferation and Apoptosis of Myoblast through circPLXNA2/gga-miR-12207-5P/MDM4 Axis. International Journal of Molecular Sciences. 2023; 24(6):5459. https://doi.org/10.3390/ijms24065459
Chicago/Turabian StyleDong, Xu, Jiabao Xing, Qingchun Liu, Mao Ye, Zhen Zhou, Yantao Li, Rongqin Huang, Zhenhui Li, and Qinghua Nie. 2023. "CircPLXNA2 Affects the Proliferation and Apoptosis of Myoblast through circPLXNA2/gga-miR-12207-5P/MDM4 Axis" International Journal of Molecular Sciences 24, no. 6: 5459. https://doi.org/10.3390/ijms24065459
APA StyleDong, X., Xing, J., Liu, Q., Ye, M., Zhou, Z., Li, Y., Huang, R., Li, Z., & Nie, Q. (2023). CircPLXNA2 Affects the Proliferation and Apoptosis of Myoblast through circPLXNA2/gga-miR-12207-5P/MDM4 Axis. International Journal of Molecular Sciences, 24(6), 5459. https://doi.org/10.3390/ijms24065459

