The Alpha Subunit of Mitochondrial Processing Peptidase Participated in Fertility Restoration in Honglian-CMS Rice
Abstract
1. Introduction
2. Results
2.1. MPPA Interacts with RF6 In Vivo and In Vitro
2.2. MPPA Is Localized to Mitochondria
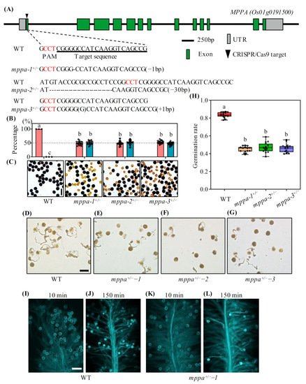
2.3. Dysfunction of MPPA Leads to Defect in Pollen Viability
2.4. MPPA Interacts with OsHXK6 Indirectly
2.5. MPPA Is Conserved in Eukaryote
2.6. MPPA Is Indispensable for the RF6 Fertility Restoration Complex
3. Discussion
4. Materials and Methods
4.1. Plant Materials and Growth Conditions
4.2. Plasmid Construction
4.3. Bioinformatic Analysis
4.4. Gene Expression Analysis by RT-qPCR
4.5. Subcellular Localization of MPPA
4.6. Pollen Tube Germination Assay
4.7. Protein Expression and In Vitro Pull-Down Assay
4.8. Coimmunoprecipitation (Co-IP) Assay
4.9. Blue-Native PAGE
5. Conclusions
Supplementary Materials
Author Contributions
Funding
Institutional Review Board Statement
Informed Consent Statement
Data Availability Statement
Conflicts of Interest
References
- Bohra, A.; Jha, U.C.; Adhimoolam, P.; Bisht, D.; Singh, N.P. Cytoplasmic male sterility (CMS) in hybrid breeding in field crops. Plant Cell Rep. 2016, 35, 967–993. [Google Scholar] [CrossRef] [PubMed]
- Duvick, D.N. Biotechnology in the 1930s: The development of hybrid maize. Nat. Rev. Genet. 2001, 2, 69–74. [Google Scholar] [CrossRef] [PubMed]
- Li, S.; Yang, D.; Zhu, Y. Characterization and Use of Male Sterility in Hybrid Rice Breeding. J. Integr. Plant Biol. 2007, 49, 791–804. [Google Scholar] [CrossRef]
- Whitford, R.; Fleury, D.; Reif, J.C.; Garcia, M.; Okada, T.; Korzun, V.; Langridge, P. Hybrid breeding in wheat: Technologies to improve hybrid wheat seed production. J. Exp. Bot. 2013, 64, 5411–5428. [Google Scholar] [CrossRef] [PubMed]
- Wolfe, K.H.; Li, W.-H.; Sharp, P.M. Rates of nucleotide substitution vary greatly among plant mitochondrial, chloroplast, and nuclear DNAs. Proc. Natl. Acad. Sci. USA 1987, 84, 9054–9058. [Google Scholar] [CrossRef]
- Hanson, M.R. Plant mitochondrial mutations and male sterility. Annu. Rev. Genet. 1991, 25, 461–486. [Google Scholar] [CrossRef]
- Gualberto, J.M.; Newton, K.J. Plant Mitochondrial Genomes: Dynamics and Mechanisms of Mutation. Annu. Rev. Plant Biol. 2017, 68, 225–252. [Google Scholar] [CrossRef]
- Yao, F.; Xu, C.; Yu, S.; Li, J.; Gao, Y.; Li, X.; Zhang, Q. Mapping and genetic analysis of two fertility restorer loci in the wild-abortive cytoplasmic male sterility system of rice (Oryza sativa L.). Euphytica 1997, 98, 183–187. [Google Scholar] [CrossRef]
- Zhang, G.; Lu, Y.; Bharaj, T.S.; Virmani, S.S.; Huang, N. Mapping of the Rf-3 nuclear fertility-restoring gene for WA cytoplasmic male sterility in rice using RAPD and RFLP markers. Theor. Appl. Genet. 1997, 94, 27–33. [Google Scholar] [CrossRef]
- Luo, D.; Xu, H.; Liu, Z.; Guo, J.; Li, H.; Chen, L.; Fang, C.; Zhang, Q.; Bai, M.; Yao, N.; et al. A detrimental mitochondrial-nuclear interaction causes cytoplasmic male sterility in rice. Nat. Genet. 2013, 45, 573–577. [Google Scholar] [CrossRef]
- Yi, P.; Wang, L.; Sun, Q.; Zhu, Y. Discovery of mitochondrial chimeric-gene associated with cytoplasmic male sterility of HL-rice. Chin. Sci. Bull. 2002, 47, 744–747. [Google Scholar] [CrossRef]
- Hu, J.; Wang, K.; Huang, W.; Liu, G.; Gao, Y.; Wang, J.; Huang, Q.; Ji, Y.; Qin, X.; Wan, L.; et al. The Rice Pentatricopeptide Repeat Protein RF5 Restores Fertility in Hong-Lian Cytoplasmic Male-Sterile Lines via a Complex with the Glycine-Rich Protein GRP162. Plant Cell 2012, 24, 109–122. [Google Scholar] [CrossRef]
- Huang, W.; Yu, C.; Hu, J.; Wang, L.; Dan, Z.; Zhou, W.; He, C.; Zeng, Y.; Yao, G.; Qi, J.; et al. Pentatricopeptide-repeat family protein RF6 functions with hexokinase 6 to rescue rice cytoplasmic male sterility. Proc. Natl. Acad. Sci. USA 2015, 112, 14984–14989. [Google Scholar] [CrossRef]
- Akagi, H.; Nakamura, A.; Yokozeki-Misono, Y.; Inagaki, A.; Takahashi, H.; Mori, K.; Fujimura, T. Positional cloning of the rice Rf-1 gene, a restorer of BT-type cytoplasmic male sterility that encodes a mitochondria-targeting PPR protein. Theor. Appl. Genet. 2004, 108, 1449–1457. [Google Scholar] [CrossRef]
- Wang, Z.; Zou, Y.; Li, X.; Zhang, Q.; Chen, L.; Wu, H.; Su, D.; Chen, Y.; Guo, J.; Luo, D.; et al. Cytoplasmic Male Sterility of Rice with Boro II Cytoplasm Is Caused by a Cytotoxic Peptide and Is Restored by Two Related PPR Motif Genes via Distinct Modes of mRNA Silencing. Plant Cell 2006, 18, 676–687. [Google Scholar] [CrossRef]
- Zhang, H.; Che, J.; Ge, Y.; Pei, Y.; Zhang, L.; Liu, Q.; Gu, M.; Tang, S. Ability of Rf5 and Rf6 to Restore Fertility of Chinsurah Boro II-type Cytoplasmic Male Sterile Oryza Sativa (ssp. Japonica) Lines. Rice 2017, 10, 2. [Google Scholar] [CrossRef]
- Gillman, J.D.; Bentolila, S.; Hanson, M.R. The petunia restorer of fertility protein is part of a large mitochondrial complex that interacts with transcripts of the CMS-associated locus. Plant J. 2006, 49, 217–227. [Google Scholar] [CrossRef]
- Kazama, T.; Nakamura, T.; Watanabe, M.; Sugita, M.; Toriyama, K. Suppression mechanism of mitochondrial ORF79 accumulation by Rf1 protein in BT-type cytoplasmic male sterile rice. Plant J. 2008, 55, 619–628. [Google Scholar] [CrossRef]
- Dahan, J.; Mireau, H. The Rf and Rf-like PPR in higher plants, a fast-evolving subclass of PPR genes. RNA Biol. 2013, 10, 1469–1476. [Google Scholar] [CrossRef]
- Toriyama, K. Molecular basis of cytoplasmic male sterility and fertility restoration in rice. Plant Biotechnol. 2021, 38, 285–295. [Google Scholar] [CrossRef]
- Braun, H.P.; Schmitz, U.K. The mitochondrial processing peptidase. Int. J. Biochem. Cell Biol. 1997, 29, 1043–1045. [Google Scholar] [CrossRef] [PubMed]
- Ghifari, A.S.; Huang, S.; Murcha, M.W. The peptidases involved in plant mitochondrial protein import. J. Exp. Bot. 2019, 70, 6005–6018. [Google Scholar] [CrossRef] [PubMed]
- Heidorn-Czarna, M.; Maziak, A.; Janska, H. Protein Processing in Plant Mitochondria Compared to Yeast and Mammals. Front. Plant Sci. 2022, 13, 824080. [Google Scholar] [CrossRef] [PubMed]
- Braun, H.P.; Schmitz, U.K. Are the ‘core’ proteins of the mitochondrial bc1 complex evolutionary relics of a processing protease? Trends Biochem. Sci. 1995, 20, 171–175. [Google Scholar] [CrossRef] [PubMed]
- Amata, O.; Marino, T.; Russo, N.; Toscano, M. A Proposal for Mitochondrial Processing Peptidase Catalytic Mechanism. J. Am. Chem. Soc. 2011, 133, 17824–17831. [Google Scholar] [CrossRef]
- Kojima, K.; Kitada, S.; Shimokata, K.; Ogishima, T.; Ito, A. Cooperative formation of a substrate binding pocket by alpha- and beta-subunits of mitochondrial processing peptidase. J. Biol. Chem. 1998, 273, 32542–32546. [Google Scholar] [CrossRef]
- Taylor, A.B.; Smith, B.S.; Kitada, S.; Kojima, K.; Miyaura, H.; Otwinowski, Z.; Ito, A.; Deisenhofer, J. Crystal Structures of Mitochondrial Processing Peptidase Reveal the Mode for Specific Cleavage of Import Signal Sequences. Structure 2001, 9, 615–625. [Google Scholar] [CrossRef]
- Janata, J.; Holá, K.; Kubala, M.; Gakh, O.; Parkhomenko, N.; Matušková, A.; Kutejová, E.; Amler, E. Substrate evokes translocation of both domains in the mitochondrial processing peptidase α-subunit during which the C-terminus acts as a stabilizing element. Biochem. Biophys. Res. Commun. 2004, 316, 211–217. [Google Scholar] [CrossRef]
- Nagayama, K.; Itono, S.; Yoshida, T.; Ishiguro, S.I.; Ochiai, H.; Ohmachi, T. Antisense RNA inhibition of the beta subunit of the Dictyostelium discoideum mitochondrial processing peptidase induces the expression of mitochondrial proteins. Biosci. Biotechnol. Biochem. 2008, 72, 1836–1846. [Google Scholar] [CrossRef]
- Ito, A. Mitochondrial Processing Peptidase: Multiple-Site Recognition of Precursor Proteins. Biochem. Biophys. Res. Commun. 1999, 265, 611–616. [Google Scholar] [CrossRef]
- Wang, K.; Gao, F.; Ji, Y.; Liu, Y.; Dan, Z.; Yang, P.; Zhu, Y.; Li, S. ORFH79 impairs mitochondrial function via interaction with a subunit of electron transport chain complex III in Honglian cytoplasmic male sterile rice. New Phytol. 2013, 198, 408–418. [Google Scholar] [CrossRef]
- Braun, H.P.; Emmermann, M.; Kruft, V.; Schmitz, U.K. The general mitochondrial processing peptidase from potato is an integral part of cytochrome c reductase of the respiratory chain. EMBO J. 1992, 11, 3219–3227. [Google Scholar] [CrossRef]
- Kim, Y.-J.; Zhang, D. Molecular Control of Male Fertility for Crop Hybrid Breeding. Trends Plant Sci. 2018, 23, 53–65. [Google Scholar] [CrossRef]
- Chen, L.; Liu, Y.-G. Male Sterility and Fertility Restoration in Crops. Annu. Rev. Plant Biol. 2014, 65, 579–606. [Google Scholar] [CrossRef]
- Kazama, T.; Itabashi, E.; Fujii, S.; Nakamura, T.; Toriyama, K. Mitochondrial ORF79 levels determine pollen abortion in cytoplasmic male sterile rice. Plant J. 2016, 85, 707–716. [Google Scholar] [CrossRef]
- Kazama, T.; Toriyama, K. A fertility restorer gene, Rf4, widely used for hybrid rice breeding encodes a pentatricopeptide repeat protein. Rice 2014, 7, 28. [Google Scholar] [CrossRef]
- Glaser, E.; Dessi, P. Integration of the mitochondrial-processing peptidase into the cytochrome bc1 complex in plants. J. Bioenerg. Biomembr. 1999, 31, 259–274. [Google Scholar] [CrossRef]
- Ma, X.L.; Zhang, Q.Y.; Zhu, Q.L.; Liu, W.; Chen, Y.; Qiu, R.; Wang, B.; Yang, Z.F.; Li, H.; Lin, Y.R.; et al. A Robust CRISPR/Cas9 System for Convenient, High-Efficiency Multiplex Genome Editing in Monocot and Dicot Plants. Mol. Plant 2015, 8, 1274–1284. [Google Scholar] [CrossRef]
- Jiang, Y.H.; Cheng, K.; Zhao, X.B.; Ouyang, Y.D. Isolation and transformation of rice protoplasts. Bio-101 2018, e1010125. [Google Scholar] [CrossRef]
- Li, X. Arabidopsis Pollen Tube Germination Protocol. Bio-101 2011, e73. [Google Scholar] [CrossRef]
- He, C.; Chen, J.; Wang, H.; Wan, Y.; Zhou, J.; Dan, Z.; Zeng, Y.; Xu, W.; Zhu, Y.; Huang, W.; et al. Crystal structures of rice hexokinase 6 with a series of substrates shed light on its enzymatic mechanism. Biochem. Biophys. Res. Commun. 2019, 515, 614–620. [Google Scholar] [CrossRef] [PubMed]
- Schägger, H.; von Jagow, G. Blue native electrophoresis for isolation of membrane protein complexes in enzymatically active form. Anal. Biochem. 1991, 199, 223–231. [Google Scholar] [CrossRef] [PubMed]






| Genotype | Num | Ratio | χ2 |
|---|---|---|---|
| WT: mppa-1+/− | 25:17 | 1:1 | 1.524 * |
| WT: mppa-2+/− | 39:41 | 1:1 | 0.05 * |
| WT: mppa-3+/− | 21:21 | 1:1 | 0 * |
| ♀ × ♂ | F1 | χ2 |
|---|---|---|
| mppa-1+/− × WT | WT: mppa-1+/− = 39:41 | 0.05 * |
| WT × mppa-1+/− | WT: mppa-1+/− = 50:0 | |
| mppa-2+/− × WT | WT: mppa-2+/− = 28:21 | 1 * |
| WT × mppa-2+/− | WT: mppa-2+/− = 35:0 | |
| mppa-3+/− × WT | WT: mppa-3+/− = 33:37 | 0.23 * |
| WT × mppa-3+/− | WT: mppa-3+/− = 42:0 |
Disclaimer/Publisher’s Note: The statements, opinions and data contained in all publications are solely those of the individual author(s) and contributor(s) and not of MDPI and/or the editor(s). MDPI and/or the editor(s) disclaim responsibility for any injury to people or property resulting from any ideas, methods, instructions or products referred to in the content. |
© 2023 by the authors. Licensee MDPI, Basel, Switzerland. This article is an open access article distributed under the terms and conditions of the Creative Commons Attribution (CC BY) license (https://creativecommons.org/licenses/by/4.0/).
Share and Cite
Zhao, W.; Geng, H.; Dan, Z.; Zeng, Y.; Wang, M.; Xu, W.; Hu, Z.; Huang, W. The Alpha Subunit of Mitochondrial Processing Peptidase Participated in Fertility Restoration in Honglian-CMS Rice. Int. J. Mol. Sci. 2023, 24, 5442. https://doi.org/10.3390/ijms24065442
Zhao W, Geng H, Dan Z, Zeng Y, Wang M, Xu W, Hu Z, Huang W. The Alpha Subunit of Mitochondrial Processing Peptidase Participated in Fertility Restoration in Honglian-CMS Rice. International Journal of Molecular Sciences. 2023; 24(6):5442. https://doi.org/10.3390/ijms24065442
Chicago/Turabian StyleZhao, Weibo, Han Geng, Zhiwu Dan, Yafei Zeng, Mingyue Wang, Wuwu Xu, Zhongli Hu, and Wenchao Huang. 2023. "The Alpha Subunit of Mitochondrial Processing Peptidase Participated in Fertility Restoration in Honglian-CMS Rice" International Journal of Molecular Sciences 24, no. 6: 5442. https://doi.org/10.3390/ijms24065442
APA StyleZhao, W., Geng, H., Dan, Z., Zeng, Y., Wang, M., Xu, W., Hu, Z., & Huang, W. (2023). The Alpha Subunit of Mitochondrial Processing Peptidase Participated in Fertility Restoration in Honglian-CMS Rice. International Journal of Molecular Sciences, 24(6), 5442. https://doi.org/10.3390/ijms24065442

