Abstract
Spermidine synthase (SPDS) is a key enzyme in the polyamine anabolic pathway. SPDS genes help regulate plant response to environmental stresses, but their roles in pepper remain unclear. In this study, we identified and cloned a SPDS gene from pepper (Capsicum annuum L.), named CaSPDS (LOC107847831). Bioinformatics analysis indicated that CaSPDS contains two highly conserved domains: an SPDS tetramerisation domain and a spermine/SPDS domain. Quantitative reverse-transcription polymerase chain reaction results showed that CaSPDS was highly expressed in the stems, flowers, and mature fruits of pepper and was rapidly induced by cold stress. The function of CaSPDS in cold stress response was studied by silencing and overexpressing it in pepper and Arabidopsis, respectively. Cold injury was more serious and reactive oxygen species levels were greater in the CaSPDS-silenced seedlings than in the wild-type (WT) seedlings after cold treatment. Compared with the WT plants, the CaSPDS-overexpression Arabidopsis plants were more tolerant to cold stress and showed higher antioxidant enzyme activities, spermidine content, and cold-responsive gene (AtCOR15A, AtRD29A, AtCOR47, and AtKIN1) expression. These results indicate that CaSPDS plays important roles in cold stress response and is valuable in molecular breeding to enhance the cold tolerance of pepper.
1. Introduction
Cold stress, which includes chilling (0–15 °C) and freezing (<0 °C), is an adverse environment condition that greatly affects plant growth, development, and survival and also constrains the geographical distribution of plants [1,2]. Generally, exposing temperate plants to low temperatures (>0 °C) for a period could increase their freezing tolerance. However, several plant species, such as tomato, pepper, tobacco, and rice, which are from the tropics and subtropics, are sensitive to cold stress [2,3]. To minimise cold injury and improve survival rate, plants have evolved systemic defence mechanisms, including changes in plasma membrane components, synthesis of osmotic substances, and expression of cold-responsive (COR) genes [4,5,6].
Polyamines (PAs) are low-molecular-weight aliphatic amines that exist widely in prokaryotic and eukaryotic cells. Common PAs in plants include putrescine (Put), spermidine (Spd), and spermine (Spm), which play important roles in many basic physiological processes and stress responses [7,8,9,10,11]. The homeostasis of PAs in plants is affected by de novo synthesis and catabolism. The biosynthesis of PAs is catalysed by several enzymes, the most important of which include arginine decarboxylase (ADC), ornithine decarboxylase (ODC), S-adenosylmethionine decarboxylase (SAMDC), spermidine synthase (SPDS), and spermine synthase (SPMS) [12]. ADC and ODC catalyse the synthesis of Put from L-arginine and L-ornithine, respectively. SAMDC catalyses the decarboxylation of S-adenosylmethionine (SAM) to provide one and two aminopropyl groups for Put and Spd, respectively, and then SPDS and SPMS catalyse the above reaction to produce Spd and Spm, respectively [13,14]. Meanwhile, the catabolism of PAs is only mediated by polyamine oxidase and diamine oxidase [15].
To date, several genes related to PA biosynthesis have been cloned and characterised from various plant species [11,16,17]. SPDS genes help regulate the flowering and fruit quality of plants [18,19,20]. Furthermore, SPDS has been associated with responses to biotic and abiotic stresses. Qiu et al. [21] found that exogenous Spd can improve the bacterial wilt resistance of eggplant and that SmSPDS silencing through virus-induced gene silencing (VIGS) increases plant susceptibility to diseases. Neily et al. [22] found that overexpression of the apple MdSPDS1 gene in tomato enhances plant tolerance to salt. In rice, OsSPDS participates in the response to chilling stress but not salt stress [23]. In addition, transgenic Arabidopsis and sweet potato expressing the FSPD1 (CfSPDS) gene of Cucurbita ficifolia are more tolerant to abiotic stresses, including chilling temperature, drought, and salinity, than their wild types (WTs) [24,25]. Although the roles of SPDS have been studied in many species [26,27,28], its function remains unclear to date in pepper.
Pepper (Capsicum annuum L.), belonging to the Solanaceae family, is an important vegetable native to tropical America and an industrial raw material for spices, cosmetics, and medicine. China is becoming the largest producer and consumer of pepper worldwide. The cold stress in early spring affects the growth and development of pepper, especially at the reproductive stage. A previous multi-omics analysis showed that the expression of SPDS increased significantly under cold stress, suggesting that this gene regulates cold stress response [29]. Thus, the present study aimed to explore the biological function of CaSPDS, an SPDS gene isolated from C. annuum, in response to cold stress by silencing and overexpressing it in pepper and Arabidopsis, respectively. The isolated gene was subjected to bioinformatics and gene expression analyses. The results of this study contribute to our understanding of the roles of CaSPDS and provide a theoretical basis for improving the cold tolerance of pepper via breeding.
2. Results
2.1. Identification and Bioinformatics Analysis of CaSPDS in Pepper
CaSPDS (LOC107847831) was identified in the pepper genome through a BLAST sequence analysis the Arabidopsis (AT1G23820 and AT1G70310) and rice (LOC4342996) genes against the NCBI database. The ORF sequence length of CaSPDS was 1023 bp, encoding 341 amino acids, and the predicted protein weight was 37.59 kDa. The pI of CaSPDS was 5.1. The instability index of CaSPDS was greater than 40, suggesting that it is unstable (Figure 1A). CaSPDS contained 9 exons and 8 introns and located at 11th chromosomes (Figure 1B). The hydropathicity value of CaSPDS varied from −3.167 to 1.922 (Figure S1A), and neither transmembrane domains nor signal peptides were detected (Figure S1B,C). The phosphorylation sites were predicted as follows: 13 serine, 8 threonine, and 4 tyrosine (Figure S1D). The secondary structure of CaSPDS was predicted to comprise 35.48% alpha helices, 16.42% extended strands, 7.92% beta turns, and 40.18% random coils (Figure 1C). Based on these special structures, the tertiary structure of CaSPDS is shown in Figure 1D.
Figure 1.
Basic information about CaSPDS sequence. (A) Detailed physicochemical properties of CaSPDS. (B) Genomic structure of CaSPDS. Blue rectangles denote upstream/downstream sequences; black rectangles and lines denote exons and introns, respectively. (C) Predicted secondary structure of CaSPDS. Numbers represent the number of amino acids. (D) Predicted tertiary structure of CaSPDS. Red denotes the alpha helices, green extended strands, purple beta turns, and blue random coils.
2.2. Phylogenetic and Conserved Domain Analyses of SPDS in Different Species
An evolutionary tree was generated using MEGA-X software to understand the evolutionary relationship between CaSPDS and SPDS proteins from 15 other species. The CaSPDS protein was clustered together with proteins that were derived from Solanaceae plants, such as tomato, potato, petunia, common tobacco, and woodland tobacco. Interestingly, the SPDS proteins of Solanaceae plants are more closely related to those from maize and rice than to those of lettuce, gentian, and Brassicaceae plants (Figure 2A). Subsequently, a multiple sequence alignment was performed on SPDS proteins of Solanaceae and Arabidopsis (Figure 2B). All SPDS enzymes contain two highly conserved domains, SPDS tetramerisation domain and SPMS/SPDS domain, which are composed of 55 and 189 amino acids, respectively. The pepper CaSPDS protein shared 86.79–92.77% identity with SPDS from other Solanaceae plants and showed high levels (77.55% and 79.38%) of identity with Arabidopsis AtSPDS and AtSPDS2, respectively (Figure 2B).
Figure 2.
Phylogenetic tree and multiple sequence alignment of SPDS proteins. (A) Phylogenetic analysis of plant SPDS proteins. Red characters represent the SPDS protein in pepper. Blue background denotes Solanaceae plants, pink background denotes Brassicaceae plants, and green background denotes other plants. St: potato (Solanum tuberosum L.); Si: tomato (Solanum lycopersicum L.); Ph: petunia (Petunia hybrida Vilm.); Nt: common tobacco (Nicotiana tabacum L.) Ns: woodland tobacco (Nicotiana sylvestris L.); At: Arabidopsis (Arabidopsis thaliana); Gt: gentian (Gentiana triflora ‘SpB’); Ls: lettuce (Lactuca sativa Linn.); Gm: soybean (Glycine max L.); Zj: jujuba (Ziziphus jujuba Mill.); Cc: clementine (Citrus clementina); Zm: maize (Zea mays L.); Os: rice (Oryza sativa L.); Bn: oilseed rape (Brassica napus L.); Co: camelina (Cochlearia officinalis L.). (B) Alignment of Arabidopsis and Solanaceae SPDS sequences. Domain1 (spermidine synthase tetramerisation domain) was labelled with red line, and domain2 (spermine/spermidine synthase domain) was labelled with green lines.
2.3. Expression Patterns of CaSPDS with and without Cold Stress
To understand the potential functions of CaSPDS, we examined its transcript level in different tissues by using quantitative reverse-transcription polymerase chain reaction (qRT-PCR). Samples were collected from six-leaves stage (young root, YR; young stem, YS; young leaf, YL; and cotyledon, C), flowering stage (flower, F), and fruiting stage (young fruit, YF; mature fruit, MF; mature root, MR; mature stem, MS; and mature leaf, ML). As shown in Figure 3A, CaSPDS was highly expressed in MS, followed by MF, F, and YS. This gene had similar transcription levels in YR, YL, YF, MR, and ML. Notably, the expression of CaSPDS in C was very low. In addition, we measured CaSPDS expression in response to cold stress by qRT-PCR and available RNA-seq data [29]. CaSPDS expression significantly increased in the early phase of treatment, peaked at 6 h, and then decreased in the late phase of treatment compared with that in the control (0 h) (Figure 3B). The transcriptome data showed the same tendency of initially increasing and then decreasing (Figure 3C).
Figure 3.
Expression analysis of CaSPDS in various tissues and in response to cold stress. (A) qRT-PCR analysis of CaSPDS in ten tissues: young root (YR); young stem (YS); young leaf (YL); cotyledon (C); flower (F); young fruit (YF); mature fruit (MF); mature root (MR); mature stem (MS); mature leaf (ML). Data are expressed relative to YR and normalised to the reference gene (CaUbi3, AY486137). (B) Expression profiling of CaSPDS in response to cold stress by qRT-PCR. Pepper seedlings were subjected to cold stress at 4 °C. Leaves were sampled at 0, 3, 6, 12, and 24 h after treatment. (C) Expression patterns of CaSPDS in response to cold stress using available RNA-seq data. Pepper leaves were collected at 0, 6 and 24 h after 4 °C treatment. ‘**’ indicates a significant difference between the treatment and control at p < 0.01.
2.4. Subcellular Localisation and Prokaryotic Expression of CaSPDS
pBWA(V)HS-CaSPDS-GLosgfp was constructed and injected into tobacco leaves for transient expression to detect the subcellular localisation of CaSPDS (Figure 4A). Free-GFP was distributed in all parts of the cell, whereas CaSPDS-GFP only fluoresced in the nucleus. This result confirms that CaSPDS is a nucleus-localised protein (Figure 4B). p-COLD-CaSPDS encoding 6 × His-tagged CaSPDS fusion protein was constructed and transfected into E. coli BL21 (DE3) cells. As shown in Figure S2A,B, 0.4 mM IPTG and 24 h induction were the most suitable expression conditions. The supernatant (Lan 2) contained the band of the target protein, indicating that CaSPDS was a soluble protein. In addition, the single purified protein (Lan 3) was also observed in 37.6 kDA band of the marker (Figure S2C).
Figure 4.
Subcellular localisation of CaSPDS. (A) pBWA(V)HS-CaSPDS-GLosgfp fusion vector construction. (B) Subcellular localisation of CaSPDS in tobacco leaves. Localisation of GFP and its fusion proteins is shown in green, and the chloroplast fluorescence is shown in red. Scale bars = 20 µm.
2.5. Influence of CaSPDS Silencing on Cold Stress Tolerance in Pepper
The expression of CaSPDS was highly induced by cold stress (Figure 3B,C), implying that this gene is involved in stress response. We therefore analysed the regulatory effect of CaSPDS on the cold stress tolerance of pepper through VIGS. At 4 weeks after transient transformation, leaf albinism was observed in the TRV:PDS (positive control) plants but not in the TRV:00 (negative control) and TRV:CaSPDS plants (Figure S3A), which proved the reliability of VIGS in pepper. No significant difference in CaSPDS expression was observed between the TRV:00 and WT plants, but CaSPDS expression in the TRV:CaSPDS plants was 79.6% lower than CaSPDS expression in the WT plants. (Figure S3B).
Under normal temperature conditions, the phenotypes of TRV:00 and TRV:CaSPDS showed no significant difference. After 4 °C treatment for 12 h, the TRV:CaSPDS seedlings showed mild leaf wilt. After 4 °C treatment for 24 h and 0 °C treatment for 15 min, the leaves of pepper showed obvious cold injury, and the TRV:CaSPDS plants showed more serious injury than the TRV:00 plants (Figure 5A).
Figure 5.
Effect of CaSPDS silencing on pepper tolerance to cold stress. (A) Phenotype, (B) tissue staining, (C) relative electrolytic leakage, (D) MDA content, (E) proline content, (F) SOD activity, (G) POD activity, and (H) CAT activity of TRV:00 and TRV:CaSPDS plants after cold treatment. “*” represents p < 0.05, and “**” represents p < 0.01 between WT and transgenic lines.
3,3′-Diaminobenzidine (DAB) and nitro blue tetrazolium (NBT) staining can be used to determine the accumulation of H2O2 and O2−, respectively, which are the main reactive oxygen species (ROS). The leaves of the TRV:CaSPDS plants displayed more staining spots than those of the TRV:00 plants (Figure 5B). Consistently, the relative electrolyte conductivity (REC) and malondialdehyde (MDA) content of the TRV:CaSPDS plants were significantly higher than those of the TRV:00 plants after combined treatment at 0 °C and 4 °C (Figure 5C,D). The TRV:CaSPDS plants had significantly lower contents of proline (Pro), an osmoregulation substance, than the TRV:00 plants (Figure 5E). The differences in the above physiological indices under cold stress prompted us to study the activities of superoxide dismutase (SOD), peroxidase (POD), and hydrogen peroxidase (CAT) in pepper seedlings. After cold treatment (4 °C) for 12 h, the SOD and CAT activities of the CaSPDS-silenced plants were significantly higher than those of the control plants. However, after combined cold treatment (0 °C and 4 °C), the activities of these three antioxidant enzymes were significantly lower in the CaSPDS-silenced plants than in the control plants (Figure 5F–H).
2.6. CaSPDS-Overexpressing (CaSPDS-OE) Arabidopsis
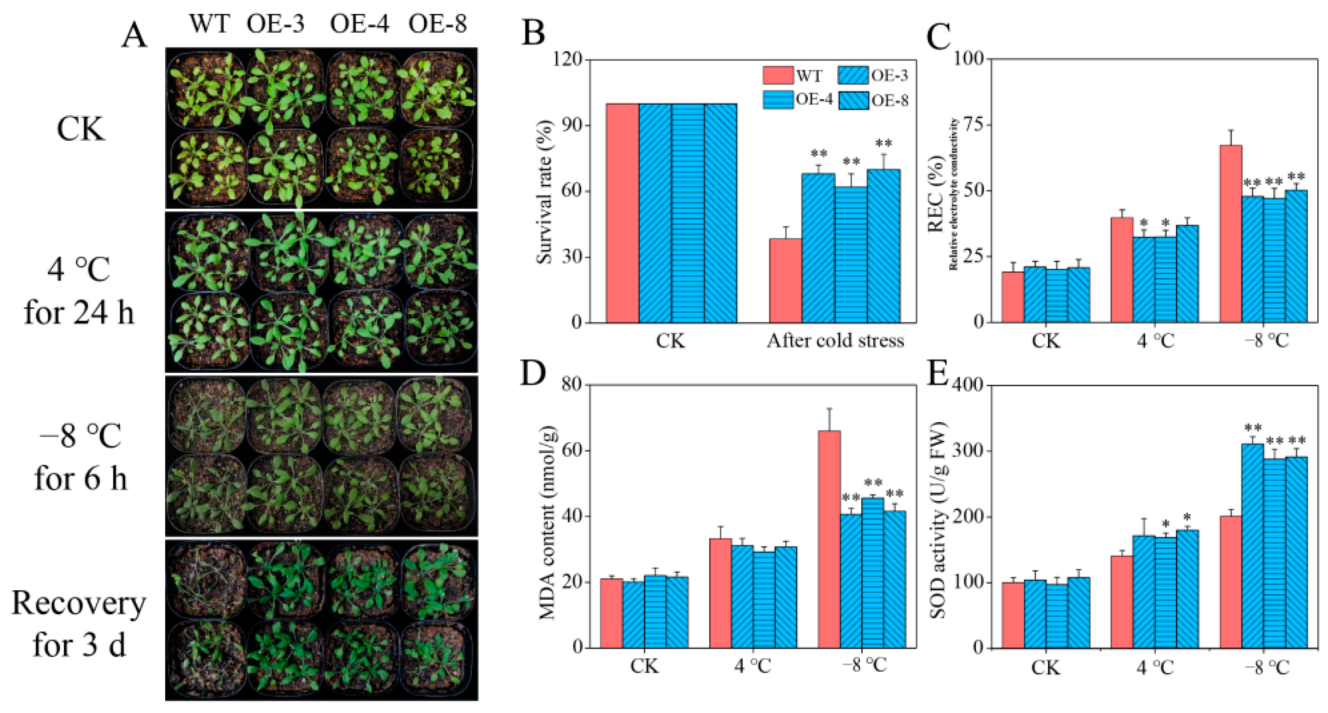
Based on the qRT-qPCR results of the homozygous T3 transgenic OE lines, we selected three lines (OE-3, OE-4, and OE-8) with the highest expression levels of CaSPDS for subsequent experiments (Figure S4). Under normal conditions and chilling stress (4 °C), no obvious difference was observed between the CaSPDS-OE lines and WT plants. After freezing stress (−8 °C), the leaves of most WT plants were obviously frostbitten, with phenotypes such as wilting and colour deepening, whereas the leaves of some OE lines showed frostbite. Three days after the freezing stress was removed, the WT plants had a low survival rate of 38%, whereas the OE lines had a survival rate of 62–70% (Figure 6A,B). We also measured the RECs, MDA contents, and SOD activities of the WT plants and OE lines (Figure 6C,D). Consistent with the above phenotype, no significant difference was found between the OE lines and WT plants under normal temperature and chilling stress. Under freezing stress, the RECs and MDA contents in the OE lines were significantly lower than those in the WT plants, whereas the SOD activities in the OE lines were significantly higher than those in the WT plants. These results demonstrate that CaSPDS confers freezing tolerance in transgenic Arabidopsis.
Figure 6.
Effect of CaSPDS overexpression on Arabidopsis tolerance to cold stress. (A) Phenotype, (B) survival rate, (C) relative electrolytic leakage, (D) MDA content, and (E) SOD activity of WT and transgenic lines after cold stress. “*” represents p < 0.05, and “**” represents p < 0.01 between WT and transgenic lines.
2.7. Determination of PA Content in Arabidopsis
To understand the roles of PAs in the CaSPDS-OE lines under cold stress, we measured the contents of Put, Spd, and Spm (Figure 7A–C). No significant difference in Put content was found between the WT and OE lines under the control condition, but the Spd and Spm contents were significantly higher in the OE lines than in the WT plants. After chilling stress, the Put and Spd contents in the WT plants and OE lines increased, whereas the Spm content showed the opposite trend. After freezing stress, significant differences in Put, Spd, and Spm contents were found between the WT and OE lines. The Put and Spm contents in the OE lines were significantly lower than those in the WT plants, but the Spd contents in the OE lines were significantly higher than those in the WT plants. The above results showed that SPDS can catalyse Put to synthesise a large amount of Spd, thereby improving the freezing resistance of transgenic lines.
Figure 7.
PA content in pepper under cold stress. (A) Put content. (B) Spd content. (C) Spm content. “*” represents p < 0.05, and “**” represents p < 0.01 between WT and transgenic lines.
2.8. Expression of COR Genes in Arabidopsis
The expression levels of four COR genes were measured using qRT-PCR to explore the molecular mechanisms by which CaSPDS confers cold resistance in transgenic lines. Under control conditions, the expression levels of COR genes (AtCOR15A, AtRD29A, AtCOR47, and AtKIN1) in the WT and OE lines were relatively low with no significant difference between them. However, after freezing stress, the expression levels of these genes were significantly higher in the OE lines than in the WT plants (Figure 8A–D). These results further indicate that CaSPDS overexpression can positively regulate COR genes (AtCOR15A, AtRD29A, AtCOR47, and AtKIN), thus enhancing the freezing resistance of transgenic OE lines.
Figure 8.
Expression levels of (A) AtCOR15A, (B) AtRD29A, (C) AtCOR47, and (D) AtKIN1 of WT and CaSPDS-OE plants under cold stress. “*” represents p < 0.05, and “**” represents p < 0.01 between WT and transgenic lines.
3. Discussion
Spd is a common PA that plays an important role in regulating plant growth and development [30,31]. It is also involved in responses to environmental stress [32,33]. The synthesis of Spd is affected by substrate availability and SPDS activity. At present, the gene encoding SPDS has been cloned in many species, such as cherry [26], apple [22], tobacco [20], eggplant [21], gentian [18], soybean [27], Arabidopsis [34], scots pine [35], tomato [19], and rice [23]. However, the roles of SPDS in pepper remain unclear. In the present study, we identified and isolated an SPDS gene (CaSPDS) from pepper and found that it contains two conservative domains (Figure 2B), which play important roles in Spd synthesis. Consistent with the results of previous studies [21], the phylogenetic analysis in the present study showed that CaSPDS has higher homology with the SPDS from Solanaceae plants than with the SPDS from Brassicaceae plants, such as Arabidopsis, oilseed rape, and Camelina.
Previous studies found that the expression of SPDS in plants is tissue specific. For example, CpSPDS expression is high in alabastrums and fruitlets but low in mature leaves [26]. Gomez-Jimenez et al. [36] reported that OeSPDS expression is high in the leaves, flowers, and fruits of olive trees but low in the shoots. In the present study, CaSPDS was highly expressed in the flowers and mature fruits of pepper plants but not in the cotyledons (Figure 3A). This result implies that CaSPDS is involved in regulating the formation of flower organs and fruit ripening. In addition, CaSPDS expression sharply increased under cold stress (Figure 3B,C), which is consistent with the findings of Kasukabe et al. [24] on sweet potato. This result also indicates that CaSPDS plays an important role in the response of pepper seedlings to cold stress.
Subcellular localisation revealed that CaSPDS protein is located in the nucleus (Figure 4B). This result is consistent with previous findings on AtSPDS1 and StSPDS [26,37]. By contrast, AtSPDS2 and CpSPDS are specifically localised in the nucleus and cytoplasm [21,37]. The difference in SPDS localisation may be owing to the variation between species. We therefore constructed an expression vector containing CaSPDS and conducted prokaryotic expression analysis. Kasukabe et al. [24,25] found through western blot analysis that the overexpression gene (FSPD1) has a translation protein in transgenic plants. Previous researchers obtained SPDS recombinant proteins of 34.9 and 38.7 kDa from gentian and Nicotiana sylvestris, respectively, and confirmed that they still exert catalytic activities [18,38]. Vuosku et al. [35] obtained a molecular mass of 55.5 kDA (including fusion tag) for the protein encoded by PsSPDS, and found that purified PsSPDS catalyses the synthesis of both Spd and Spm. In the present study, we obtained a soluble 37.59 kDa protein under the optimal induction conditions. This result provides a basis for studying the functions of CaSPDS protein in the future.
VIGS act as an important reverse genetic tool, which was used to silence genes after transcription, resulting in lower expression level of target genes or loss of their functions [39]. To explore the roles of CaSPDS in cold stress response, we silenced this gene in pepper plants through VIGS. Results showed that the CaSPDS-silenced plants were more sensitive to cold stress than the WT plants (Figure 5A). ROS, such as H2O2 and O2−, are inevitable by-products of aerobic metabolism. Under cold stress, a small amount of ROS interacts with Ca2+, phosphatidic acid, and other target proteins as signalling molecules to participate in cold stress response [40,41,42]. However, large amounts of ROS act as toxic substances, leading to plant cell dysfunction and even death [43]. In the present study, the larger accumulation of H2O2 and O2− in TRV:CaSPDS plants than in TRV:00 plants reduced cold tolerance, which was confirmed by the increased contents of Pro and MDA (Figure 5C,D). To scavenge excess ROS during environmental stress, plants have evolved antioxidant defence systems, including antioxidant enzymes SOD, POD, and CAT [44,45,46]. After treatment with 4 °C for 12 h, the SOD and CAT activities in the TRV:CaSPDS plants were higher than those in the TRV:00 plants. However, after combined treatment (0 °C and 4 °C), the activities of antioxidant enzymes in these two materials showed opposite trends. These results suggest that the TRV:CaSPDS plants need higher antioxidant enzyme activities to alleviate the damage caused by mild cold stress. When the processing time was extended, causing severe stress, the large amounts of ROS that accumulated after CaSPDS silencing could not be scavenged, causing serious damage to plants.
CaSPDS was overexpressed in Arabidopsis and then subjected to chilling (4 °C) and freezing (−8 °C) to further confirm the roles of CaSPDS in plant tolerance against cold stress. Compared with that of the WT plants, the freezing resistance of the CaSPDS-OE lines was significantly stronger (Figure 6A). Correspondingly, the survival rate of the transgenic lines was 66.67%, while that of the WT plants was only 38% (Figure 6B).
To adapt to adverse environments, plants adjust at the physiological and molecular levels. Neily et al. [22] found that the REC and antioxidant enzyme activity were related to the salt tolerance of plants heterologously expressing MdSPDS1. Similarly, the antioxidant enzyme activities of FSPD1-transgenic sweet potato were found to be higher than those of WT plants, indicating the greater chilling resistance of transgenics than WT plants [24]. Yang et al. [47] found that the overexpression of the SPDS gene in potato promoted PAs content and antioxidant enzyme activity, thus improving the cold resistance of transgenic plants. In the present study, the CaSPDS-OE lines reduced the MDA content induced by freezing stress (Figure 6D). In addition, the PA contents in the WT and transgenic plants differed. Among them, the Put and Spm contents of the CaSPDS-OE lines significantly decreased, indicating that CaSPDS overexpression promoted the synthesis of Put to Spd but not the synthesis of Spd to Spm (Figure 7). This phenomenon led to the accumulation of a large amount of Spd, which improved the freezing tolerance of the transgenic plants. Similar results were obtained by Kasukabe et al. [25]. The expression levels of COR genes AtCOR15A, AtRD29A, AtCOR47, and AtKIN1 in the transgenic lines were also significantly higher than those in the WT plants (Figure 8). Our analysis of the functions of CaSPDS, including measurement of gene expression (qRT-PCR and RNA-seq), gene silencing in pepper, and gene overexpression in Arabidopsis, thus suggests that CaSPDS positively regulates the cold stress response of pepper. However, further investigation is required to determine the specific molecular mechanism of cold tolerance mediated by CaSPDS.
4. Materials and Methods
4.1. Plant Material and Treatments
Pepper (Capsicum annuum L.) cultivar ‘Gan zi’ was used in the experiments. Seeds were soaked in warm water (55 °C, 15 min and 25 °C, 6 h) to promote germination and placed on moist filter paper in a Petri dish at 28 °C. Germinated seeds were selected and sown in a plug containing a mixture of perlite:vermiculite:peat (v/v/v/ = 1:1:2) and placed in a growth chamber under 25 °C light (16 h)/20 °C dark (8 h) conditions until 6–8 true leaves appeared. The seedlings were then subjected to chilling stress (4 °C) for 0, 3, 6, 12, and 24 h. For tissue-specific expression analysis, ten tissues, including young leaf (YL), young stem (YS), young root (YR), cotyledon (C), flower (F), young fruit (YF), mature fruit (MF), mature leaf (ML), mature stem (MS), and mature root (MR) were collected, as previously described [48]. For the treatment of silenced plants, TRV:00 and TRV:CaSPDS plants were treated at 4 °C for 12 h, placed at 0 °C for 15 min, and then treated at 4 °C again for 12 h. Samples were collected 0, 12, and 24 h after treatment. All samples were immediately placed in liquid nitrogen and then stored at −80 °C.
Arabidopsis ecotype Columbia (Col-0) was used for gene transformation in this experiment. Seeds of transgenic lines and WT were soaked in water, vernalised at 4 °C for 3 days, and then sown in a high-pressure-sterilised nutrient mixture. The matrix formulation and culture conditions were consistent with those mentioned earlier. After growing for 3–4 weeks, the Arabidopsis seedlings were subjected to chilling (4 °C, 24 h) and freezing (−8 °C, 6 h) stress. After 3 days of recovery at normal temperature, the survival rates of stressed plants (after freezing stress) were calculated.
4.2. Bioinformatics Analysis of CaSPDS
The physicochemical properties of CaSPDS protein, including protein length (amino acids), protein weight (kDa), isoelectric point (PI), and instability index, were obtained using ExPASy (http://web.expasy.org/protparam/ (accessed on 17 May 2022)). The gene structure of CaSPDS was analysed using GSDS (http://gsds.cbi.pku.edu.cn/, accessed on 17 May 2022). The secondary and tertiary structures of CaSPDS protein were analysed using the NPSA-PRABI website (https://npsa-prabi.ibcp.fr/cgi-bin/npsa_automat.pl?page=npsa%20_sopma.html (accessed on 21 May 2022)) and SWISS-MODEL website (https://swissmodel.expasy.org/interactive (accessed on 21 May 2022)). The hydrophilic and hydrophobic regions of the protein were analysed using the ProtScale website (http://web.expasy.org/protscale (accessed on 2 June 2022)), and transmembrane domains were obtained using TMHMM 2.0 (http://www.cbs.dtu.dk/services/TMHMM/ (accessed on 2 June 2022)). The signal peptides were predicted using the SignalP 6.0 program (https://services.healthtech.dtu.dk/service.php?SignalP (accessed on 2 June 2022)). The predicted phosphorylation sites (serine, threonine, and tyrosine) were analysed using NetPhos 3.1 (http://www.cbs.dtu.dk/services/NetPhos (accessed on 2 June 2022)).
4.3. Phylogenetic Analysis and Multiple Sequence Alignment of SPDS Proteins
The full-length proteins of 16 species, including pepper (NP_001311579.1), potato (XP_006340116.1), tomato (NP_001234493.1 and XP_004237263.1), petunia (BAC55523.1); common tobacco (XP_016439736.1), woodland tobacco (NP_001289514.1), Arabidopsis (AT1G23820.1 and AT1G70310.1), gentian (BAS21156.1), lettuce (XP_023755202.1), soybean (XP_006579563.1), jujuba (XP_015894683), clementine (CAO02391.1), oilseed rape (XP_013697453.2), maize (NP_001149310.1), and rice (NP_001389979.1), were aligned using ClustalW with default parameters. MEGA-X software was used to construct a phylogenetic tree using the maximum likelihood method and pairwise deletion with 1000 bootstrap replicates. SPDS protein sequences of Arabidopsis, pepper, potato, tomato, petunia, common tobacco, and woodland tobacco were aligned using ClustalX software (1.83) with default parameters to clarify the evolutionary relationship between CaSPDS in pepper, AtSPDS in Arabidopsis, and SPDSs of other Solanaceae species [49].
4.4. Gene Expression Analysis
Total RNA was isolated from Arabidopsis and pepper samples using the RNAprep Pure Plant Plus Kit (TIANGEN, Beijing, China), and the concentration was detected using a spectrophotometer (Thermo Fisher Scientific Oy, Finland). First-strand cDNA was synthesised using the PrimeScript™ RT reagent Kit (TaKaRa, Dalian, China) in accordance with the manufacturer’s instructions. qRT-PCR was performed using the CFX96 real-time PCR system (Bio-Rad, Hercules, CA, USA) with 2 × SYBR Green Fast qPCR Mix (Biomarker, China). The relative expression of CaSPDS was calculated using the 2−∆∆Ct method [50]. Atactin2 (AT5G09810) and CaUbi3 (LOC107873556) were used as the reference genes for Arabidopsis and pepper, respectively [42,51]. The primers used for qRT-PCR are listed in Table S1.
4.5. Construction of Cloning Vector
The sequence of CaSPDS was amplified via PCR using PrimeSTAR Max DNA Polymerase (TaKaRa, Dalian, Chian). After purification, the amplified product was connected into the pEASY-Blunt Simple Cloning Vector (TransGen Biotech, Beijing, China) and then sent to the company for sequencing to confirm. All primers are listed in Table S1.
4.6. Subcellular Localisation
The open reading frame (ORF) sequence of CaSPDS was cloned into the pBWA(V)HS-GLosgfp vector using the BsaⅠ and Eco3IⅠ restriction endonucleases to form pBWA(V)HS-CaSPDS-GLosgfp. This fusion construct was transformed into tobacco epidermal cells using Agrobacterium-mediated transient transformation [52]. pBWA(V)HS-GLosgfp was used as a control. After 36–72 h of darkness, a Nikon C2-ER confocal laser scanning microscope (Nikon Instruments, Tokyo, Japan) was used to collect fluorescence images.
4.7. Expression and Purification of CaSPDS Protein
The sequence of CaSPDS was obtained from the cloning vector by using EcoRI and SaI1 restriction endonucleases (TransGen Biotech, Beijing, China) and then connected into pCold I vector (TaKaRa, Tokyo, Japan) by T4 ligase (TransGen Biotech, Beijing, China), producing pCold-CaSPDS. The pCold I empty vector and validated pCold-CaSPDS were transfected into the Escherichia coli BL21 (DE3) cells (TaKaRa, Dalian, China) and then cultured in Luria–Bertani (50 µg/mL Amp) liquid medium at 37 °C with shaking at 200 rpm until the OD600 reached 0.6. Different concentrations of isopropyl-β-d-thiogalactoside (IPTG, 0, 0.2, 0.4, 0.6, 0.8, and 1.0 mM) were added for 24 h to induce expression. It was then induced at the optimum IPTG concentration for 0, 2, 6, 12, 24, and 36 h. The ultrasonic fragmentation and purification of the CaSPDS recombinant protein were conducted as previously reported [48].
4.8. VIGS of Pepper Seedlings
For VIGS, the coding regions of CaSPDS and CaPDS (phytoene dehydrogenase) were connected into a pTRV2 vector (Fenghui Biotechnology, Changsha, China) using XbaI and KpnI restriction endonucleases to generate the constructs pTRV2:CaSPDS and pTRV2:CaPDS. Then, pTRV1 (Fenghui Biotechnology, Changsha, China), pTRV2:00 (negative control), pTRV2:CaSPDS (positive control), and pTRV2:CaPDS were transformed into Agrobacterium tumefaciens strain GV3101. CaSPDS expression was silenced in pepper following the method described by Velásquez et al. [53]. At 25 days post-infiltration, the silencing efficiency of the pTRV2:CaSPDS plants was calculated, and plants with rates higher than 50% were used for follow-up tests.
4.9. Arabidopsis Transformation
The ORF regions of CaSPDS were cloned into the pBWA(V)HS vector to form the pBWA(V)HS-CaSPDS recombinant vector and then transformed into Agrobacterium tumefaciens strain GV3101, and the floral-dip method was used for Arabidopsis transformation. The homozygous transgenic Arabidopsis plants were obtained as previously described [48].
4.10. DAB and NBT Staining
DAB and NBT staining were used to detect the accumulation of H2O2 and O2− in plants, respectively [54,55]. Fresh leaves of pepper were soaked in dyeing liquid for 8–10 h in the dark, immersed in 95% ethanol, and then heated in a boiling water bath until they faded to white. The staining solutions for H2O2 and O2− were 5 mM DAB and 0.75 mM NBT, respectively. Each group of three leaves was repeated three times.
4.11. Determination of Polyamine Content
We homogenized 0.5 g frozen leaves homogenized in 3 mL of 5% perchloric acid and incubated in ice-water for 1 h, followed by centrifugation at 13,000× g for 25 min at 4 °C. Volumes of 500 µL of the supernatant were mixed with 1 mL of 2 M NaOH and 10 µL of benzoyl chloride in a plastic tube, and incubated in darkness for 20 min at 37 °C. The reaction was quenched by addition 2 mL of saturated NaCl and 2 mL of dimethyl ether and further centrifuged at 5000× g for 8 min. One milliliter of the ether phase was evaporated to dryness. PAs were dissolved in 1 mL of methanol and filtered with a 0.45 µm pore nylon filter. The injection volume was 10 µL. The mobile phase consisted of methanol (70%) and water (30%), with a flux of 0.7 mL/min. The PA peaks were detected at 230 nm. The standard calibration curves were constructed according to Lin et al. [56]. The standard sample was purchased from Sigma-Aldrich (Dallas, TX, USA).
4.12. Determination of Physiological Indices in Plants
The REC was measured using the immersion method [57]. Pro content was assayed following the methods described by Bates et al. [58]. Briefly, 0.5 g leaf samples were added in 5 mL of 3% sulfosalicylic acid and then placed in boiling water for 10 min. After filtering, the supernatant (2 mL) was mixed with 2 mL of acetic acid glacial and 2 mL of ninhydrin. Subsequently, the mixture was maintained in boiling water for 30 min. After cooling, 4 mL of methylbenzene was added. Absorbance was measured at 520 nm using methylbenzene as blank. MDA content was determined using a plant MDA assay kit (Nanjing Jiancheng, Nanjing, China) in accordance with the manufacturer’s instructions. The activities of antioxidant enzymes (SOD, POD, and CAT) were determined following previously described procedures [48].
4.13. Statistical Analysis
Statistical analysis was performed using SPSS 17.0 (IBM Corp., Armonk, NY, USA), and the means were compared using Duncan’s test. Significant differences and highly significant differences were considered at p < 0.05 and p < 0.01, respectively.
5. Conclusions
We isolated and identified an SPDS gene from C. annuum, CaSPDS, which contained two highly conserved domains and was localised in the nuclei. Expression analysis of CaSPDS indicated that it was highly expressed in the stems, flowers, and mature fruits of pepper and was rapidly induced by cold stress. Functional verification of CaSPDS was performed by silencing this gene in pepper and overexpressing it in Arabidopsis. The CaSPDS-silenced plants showed more serious cell damage, more ROS accumulation, and reduced tolerance to cold stress than the WT plants. Under cold stress, the CaSPDS-OE Arabidopsis seedlings had higher survival rates than the WT seedlings. The above results indicate that CaSPDS is valuable in regulating the cold tolerance of pepper.
Supplementary Materials
The following supporting information can be downloaded at: https://www.mdpi.com/article/10.3390/ijms24055013/s1.
Author Contributions
Conceptualization, J.Z., M.X. and H.L.; methodology, J.Z., G.S., Y.L. and B.S.; test sample processing and collection—J.Z., M.X., Z.X., L.L. and J.X.; experimental operation—J.Z., G.Y., D.W. and Y.X.; writing—original draft preparation, J.Z. and M.X.; writing—review and editing, Z.H., Y.T. and H.L. All authors have read and agreed to the published version of the manuscript.
Funding
This work was supported by the Vegetable Breeding Program of Sichuan Province (Grant Number: 2021YFYZ0022) and Introduction and Breeding of New High-yielding Varieties (Grant Number: SCCX2019-05).
Institutional Review Board Statement
Not applicable.
Informed Consent Statement
Not applicable.
Data Availability Statement
Not applicable.
Conflicts of Interest
The authors declare no conflict of interest.
References
- Zhu, J. Abiotic stress signaling and responses in plants. Cell 2016, 167, 313–324. [Google Scholar] [CrossRef] [PubMed]
- Jin, J.; Kim, J. Cold stress signaling networks in Arabidopsis. J. Plant Biol. 2013, 56, 69–76. [Google Scholar] [CrossRef]
- Chinnusamy, V.; Zhu, J.; Zhu, J. Cold stress regulation of gene expression in plants. Trends Plant Sci. 2007, 12, 444–451. [Google Scholar] [CrossRef] [PubMed]
- Yamada, T.; Kuroda, K.; Jitsuyama, Y.; Takezawa, D.; Arakawa, K.; Fujikawa, S. Roles of the plasma membrane and the cell wall in the responses of plant cells to freezing. Planta 2002, 215, 770–778. [Google Scholar] [CrossRef] [PubMed]
- Ding, Y.; Shi, Y.; Yang, S. Advances and challenges in uncovering cold tolerance regulatory mechanisms in plants. New Phytol. 2019, 222, 1690–1704. [Google Scholar] [CrossRef]
- Guo, X.; Liu, D.; Chong, K. Cold signaling in plants: Insights into mechanisms and regulation. J. Integr. Plant Biol. 2018, 60, 745–756. [Google Scholar] [CrossRef]
- Liu, J.; Nada, K.; Honda, C.; Kitashiba, H.; Wen, X.P.; Pang, X.M.; Moriguchi, T. Polyamine biosynthesis of apple callus under salt stress: Importance of the arginine decarboxylase pathway in stress response. J. Exp. Bot. 2006, 57, 2589–2599. [Google Scholar] [CrossRef]
- Diao, Q.; Song, Y.; Qi, H. Interaction of polyamines, abscisic acid, nitric oxide, and hydrogen peroxide under chilling stress in tomato (Lycopersicon esculentum Mill.) seedlings. Front. Plant Sci. 2017, 8, 203. [Google Scholar] [CrossRef]
- Xu, J.; Yang, J.; Xu, Z.; Zhao, D.; Hu, X. Exogenous spermine-induced expression of SISPMS gene improves salinity alkalinity stress tolerance by regulating the antioxidant enzyme system and ion homeostasis in tomato. Plant Physiol. Biochem. 2020, 157, 79–92. [Google Scholar] [CrossRef]
- Thomas, T.; Thomas, T. Polyamines in cell growth and cell death: Molecular mechanisms and therapeutic applications. Cell Mol. Life Sci. 2001, 58, 244–258. [Google Scholar] [CrossRef]
- Chen, D.; Shao, Q.; Yin, L.; Younis, A.; Zheng, B. Polyamine Function in Plants: Metabolism, Regulation on Development, and Roles in Abiotic Stress Responses. Front. Plant Sci. 2019, 9, 1945. [Google Scholar] [CrossRef] [PubMed]
- Bagni, N.; Tassoni, A. Biosynthesis, oxidation and conjugation of aliphatic polyamines in higher plants. Amino Acids 2001, 20, 301–317. [Google Scholar] [CrossRef] [PubMed]
- Minocha, R.; Majumdar, R.; Minocha, S. Polyamines and abiotic stress in plants: A complex relationship. Front. Plant Sci. 2014, 5, 175. [Google Scholar] [CrossRef]
- Wimalasekera, R.; Tebartz, F.; Scherer, G.F.E. Polyamines, polyamine oxidases and nitric oxide in development, abiotic and biotic stresses. Plant Sci. 2011, 181, 593–603. [Google Scholar] [CrossRef] [PubMed]
- Moschou, P.; Wu, J.; Cona, A.; Tavladoraki, P.; Angelini, R.; Roubelakis-Angelakis, K.A. The polyamines and their catabolic products are signifificant players in the turnover of nitrogenous molecules in plants. J. Exp. Bot. 2012, 63, 5003–5015. [Google Scholar] [CrossRef]
- Kim, N.H.; Kim, B.S.; Hwang, B.K. Pepper arginine decarboxylase is required for polyamine and g-aminobutyric acid signaling in cell death and defense response. Plant Physiol. 2013, 162, 2067–2083. [Google Scholar] [CrossRef]
- Shi, H.; Chan, Z. Improvement of plant abiotic stress tolerance through modulation of the polyamine pathway. J. Integr. Plant Biol. 2014, 56, 114–121. [Google Scholar] [CrossRef]
- Imamura, T.; Fujita, K.; Tasaki, K.; Higuchi, A. Characterization of spermidine synthase and spermine synthase—The polyamine-synthetic enzymes that induce early flowering in Gentiana triflora. Biochem. Biophys. Res. Commun. 2015, 463, 781–786. [Google Scholar] [CrossRef]
- Neily, M.; Matsukura, C.; Maucourt, M.; Bernillon, S.; Deborde, C.; Moing, A.; Yin, Y.; Saito, T.; Mori, K.; Asamizu, E.; et al. Enhanced polyamine accumulation alters carotenoid metabolism at the transcriptional level in tomato fruit over-expressing spermidine synthase. J. Plant Physiol. 2011, 168, 242–252. [Google Scholar] [CrossRef]
- Choubey, A.; Rajam, M. RNAi-mediated silencing of spermidine synthase gene results in reduced reproductive potential in tobacco. Physiol. Mol. Biol. Plants 2018, 24, 1069–1081. [Google Scholar] [CrossRef]
- Qiu, Z.; Yan, S.; Xia, B.; Jiang, J.; Yu, B.; Lei, J.; Chen, C.; Chen, L.; Yang, Y.; Wang, Y.; et al. The eggplant transcription factor MYB44 enhances resistance to bacterial wilt by activating the expression of spermidine synthase. J. Exp. Bot. 2019, 70, 5343–5354. [Google Scholar] [CrossRef] [PubMed]
- Neily, M.H.; Baldet, P.; Arfaoui, I.; Saito, T.; Li, Q.; Asamizu, E.; Matsukura, C.; Moriguchi, T.; Ezura, H. Overexpression of apple spermidine synthase 1 (MdSPDS1) leads to significant salt tolerance in tomato plants. Plant Biotechnol. 2011, 28, 33–42. [Google Scholar] [CrossRef]
- Imai, R.; Ali, A.; Pramanik, M.H.R.; Nakaminami, K.; Sentoku, N.; Kato, H. A distinctive class of spermidine synthase is involved in chilling response in rice. J. Plant Physiol. 2004, 161, 883–886. [Google Scholar] [CrossRef] [PubMed]
- Kasukabe, Y.; He, L.; Watakabe, Y.; Otani, M.; Shimada, T.; Tachibana, S. Improvement of environmental stress tolerance of sweet potato by introduction of genes for spermidine synthase. Plant Biotechnol. 2006, 23, 75–83. [Google Scholar] [CrossRef]
- Kasukabe, Y.; He, L.X.; Nada, K.; Misawa, S.; Ihara, I.; Tachiban, S. Overexpression of spermidine synthase enhances tolerance to multiple environmental stresses and up-regulates the expression of various stress-regulated genes in transgenic Arabidopsis thaliana. Plant Cell Physiol. 2004, 45, 712–722. [Google Scholar] [CrossRef]
- Wu, M.; Tian, T.; Liu, H.; Zhang, H.; Qiu, Z.; Qiao, G.; Wen, X. Shelter covering altered polyamines accumulation of cherry (Prunus pseudocerasus Lindl.) via elevating the expression of spermidine synthase (SPDS) gene. Sci. Hortic. 2020, 270, 109440. [Google Scholar] [CrossRef]
- Zou, D.; Min, Y.; Liu, Y.; Wei, X.; Wang, J. Identification of a Spermidine Synthase Gene from Soybean by Recombinant Expression, Transcriptional Verification, and Sequence Analysis. J. Agric. Food Chem. 2020, 68, 2366–2372. [Google Scholar] [CrossRef]
- Franceschetti, M.; Fornalè, S.; Tassoni, A.; Zuccherellia, K.; Mayerb, M.J.; Bagni, N. Effects of spermidine synthase overexpression on polyamine biosynthetic pathway in tobacco plants. J. Plant Physiol. 2004, 161, 989–1001. [Google Scholar] [CrossRef]
- Zhang, J.; Liang, L.; Xie, Y.; Zhao, Z.; Su, L.; Tang, Y.; Sun, B.; Lai, Y.; Li, H. Transcriptome and Metabolome Analyses Reveal Molecular Responses of Two Pepper (Capsicum annuum L.) Cultivars to Cold Stress. Front. Plant Sci. 2022, 13, 819630. [Google Scholar] [CrossRef]
- Ahmed, S.; Ariyaratne, M.; Patel, J.; Howard, A.E.; Kalinoski, A.; Phuntumart, V.; Morris, P.F. Altered expression of polyamine transporters reveals a role for spermidine in the timing of flowering and other developmental response pathways. Plant Sci. 2017, 258, 146–155. [Google Scholar] [CrossRef]
- Wu, J.; Shang, Z.; Wu, J.; Jiang, X.; Moschou, P.; Sun, W.; Roubelakis-Angelakis, K.; Zhang, S. Spermidine oxidase-derived H2O2 regulates pollen plasma membrane hyperpolarization-activated Ca2+-permeable channels and pollen tube growth. Plant J. 2010, 63, 1042–1053. [Google Scholar] [CrossRef]
- Gao, J.; Zhuang, S.; Zhang, Y.; Qian, Z. Exogenously applied spermidine alleviates hypoxia stress in Phyllostachys praecox seedlings via changes in endogenous hormones and gene expression. BMC Plant Biol. 2022, 22, 200. [Google Scholar] [CrossRef]
- Qin, S.; Wu, Z.; Tang, J.; Zhu, G.; Lin, T. Effects of exogenous spermidine on poplar resistance to leaf and root herbivory as affected by soil cadmium stress. J. Environ. Manag. 2021, 288, 112467. [Google Scholar] [CrossRef]
- Hewezi, T.; Howe, P.; Maier, T.; Hussey, R.; Mitchum, M.; Davis, E.; Baum, T. Arabidopsis spermidine synthase is targeted by an effector protein of the cyst nematode Heterodera schachtii. Plant Physiol. 2010, 152, 968–984. [Google Scholar] [CrossRef]
- Vuoskul, J.; Karppinen, K.; Muilu-Mäkelä, R.; Kusano, T.; Sagor, G.H.M.; Avia, K.; Alakärppä, E.; Kestiläl, J.; Suokas, M.; Nickolov, K.; et al. Scots pine aminopropyltransferases shed new light on evolution of the polyamine biosynthesis pathway in seed plants. Ann. Bot. 2018, 6, 1243–1256. [Google Scholar] [CrossRef]
- Gomez-Jimenez, M.; Paredes, M.; Gallardo, M.; Fernandez-Garcia, N.; Sanchez-Calle, I.M. Tissue-specific expression of olive S-adenosyl methionine decarboxylase and spermidine synthase genes and polyamine metabolism during flower opening and early fruit development. Planta 2010, 232, 629–647. [Google Scholar] [CrossRef]
- Belda-Palazón, B.; Ruiz, L.; Martí, E.; Tárraga, S.; Tiburcio, A.F.; Culiáñez, F.; Farràs, R.; Carrasco, P.; Ferrando, A. Aminopropyltransferases involved in polyamine biosynthesis localize preferentially in the nucleus of plant cells. PLoS ONE 2012, 7, e46907. [Google Scholar] [CrossRef]
- Takashi, H.; Katsutomo, T.; Ken-Ichi, S.; Yasuyuki, Y. Molecular Cloning of Plant Spermidine Synthases. Plant Cell Physiol. 1998, 39, 73–79. [Google Scholar] [CrossRef]
- Ramegowda, V.; Mysore, K.; Senthil-Kumar, M. Virus-induced gene silencing is a versatile tool for unraveling the functional relevance of multiple abiotic-stress-responsive genes in crop plants. Front. Plant Sci. 2014, 5, 323. [Google Scholar] [CrossRef]
- Kazemi-Shahandashti, S.; Maali-Amiri, R. Global insights of protein responses to cold stress in plants: Signaling, defence, and degradation. J. Plant Physiol. 2018, 226, 123–135. [Google Scholar] [CrossRef]
- Baxter, A.; Suzuki, N.; Mittler, R. ROS as key players in plant stress signalling. J. Exp. Bot. 2014, 65, 1229–1240. [Google Scholar] [CrossRef]
- Liu, W.; Song, R.; Qiu, Y.; Zheng, S.; Li, T.; Wu, Y.; Song, C.P.; Lu, Y.; Yuan, H. Sulfenylation of ENOLASE2 facilitates H2O2-conferred freezing tolerance in Arabidopsis. Dev. Cell 2022, 57, 1883–1898. [Google Scholar] [CrossRef]
- Guo, Q.; Han, J.; Li, C.; Hou, X.; Zhao, C.; Wang, Q.; Wu, J.; Mur, L.A.J. Defining key metabolic roles in osmotic adjustment and ROS homeostasis in the recretohalophyte Karelinia caspia under salt stress. Physiol. Plant. 2022, 2, 174. [Google Scholar] [CrossRef]
- Yang, X.; Wang, R.; Jing, H.; Chen, Q.; Bao, X.; Zhao, J.; Hu, G.; Liu, C.; Fu, J. Three Novel C-Repeat Binding Factor Genes of Dimocarpus longan Regulate Cold Stress Response in Arabidopsis. Front. Plant Sci. 2020, 11, 1026. [Google Scholar] [CrossRef]
- Sun, X.; Zhu, Z.; Zhang, L.; Fang, L.; Zhang, J.; Wang, Q.; Li, S.; Liang, Z.; Xin, H. Overexpression of ethylene response factors VaERF080 and VaERF087 from Vitis amurensis enhances cold tolerance in Arabidopsis. Sci. Hortic. 2018, 243, 320–326. [Google Scholar] [CrossRef]
- Yang, J.; He, L.; Jiang, W.; Song, Y. Changes in physiological indexes of SPDS transgenic potato plants under low temperature stress. Agric. Sci. Technol. 2015, 16, 1857–1859. [Google Scholar] [CrossRef]
- Jin, M.; Gan, S.; Jiao, J.; He, Y.; Liu, H.; Yin, X.; Zhu, Q.; Rao, J. Genome-wide analysis of the bZIP gene family and the role of AchnABF1 from postharvest kiwifruit (Actinidia chinensis cv. Hongyang) in osmotic and freezing stress adaptations. Plant Sci. 2021, 308, 110927. [Google Scholar] [CrossRef]
- Zhang, J.; Liang, L.; Xiao, J.; Xie, Y.; Zhu, L.; Xue, X.; Xu, L.; Zhou, P.; Ran, J.; Huang, Z.; et al. Genome-Wide Identifification of Polyamine Oxidase (PAO) Family Genes: Roles of CaPAO2 and CaPAO4 in the Cold Tolerance of Pepper (Capsicum annuum L.). Int. J. Mol. Sci. 2022, 23, 9999. [Google Scholar] [CrossRef]
- Thompson, J.; Gibson, T.; Higgins, D. Multiple sequence alignment using ClustalW and ClustalX. Curr. Protoc. Bioinform. 2002, 2, 2–3. [Google Scholar] [CrossRef]
- Livak, K.J.; Schmittgen, T. Analysis of relative gene expression data using real-time quantitative PCR and the 2(-Delta Delta C(T)) Method. Methods 2013, 25, 402–408. [Google Scholar] [CrossRef]
- Yin, X.; Wang, S.; Xiao, H.; Zhang, H.; Zhang, Z.; Jing, H.; Zhang, Y.; Chen, R.; Gong, Z. Overexpression of the CaTIP1-1 pepper gene in tobacco enhances resistance to osmotic stresses. Int. J. Mol. Sci. 2014, 15, 20101–20116. [Google Scholar] [CrossRef] [PubMed]
- Yoo, S.; Cho, Y.; Sheen, J. Arabidopsis mesophyll protoplasts: A versatile cell system for transient gene expression analysis. Nat. Protoc. 2007, 2, 1565–1572. [Google Scholar] [CrossRef] [PubMed]
- Velásquez, A.; Chakravarthy, S.; Martin, G. Virus-induced gene silencing (VIGS) in Nicotiana benthamiana and tomato. J. Vis. Exp. 2009, 28, e1292. [Google Scholar] [CrossRef]
- Alvarez, M.; Pennell, R.; Meijer, P.; Ishikawa, A.; Dixon, R.; Lamb, C. Reactive oxygen intermediates mediate a systemic signal network in the establishment of plant immunity. Cell 1998, 92, 773–784. [Google Scholar] [CrossRef]
- Wohlgemuth, H.; Mittelstrass, K.; Kschieschan, S.; Bender, J.; Weigel, H.; Overmyer, K.; Langebartels, C. Activation of an oxidative burst is a general feature of sensitive plants exposed to the air pollutant ozone. Plant Cell Environ. 2002, 25, 717–726. [Google Scholar] [CrossRef]
- Lin, S.; Zhang, F.; Xu, Y. The establishment of UPLC method for measuring polyamines content in plants. J. Nanjing Agric. Univ. 2016, 39, 358–365. [Google Scholar] [CrossRef]
- Choluj, D.; Wiśniewska, A.; Szafrański, K.M.; Cebula, J.; Gozdowski, D.; Podlaski, S. Assessment of the physiological responses to drought in different sugar beet genotypes in connection with their genetic distance. J. Plant Physiol. 2014, 171, 1221–1230. [Google Scholar] [CrossRef]
- Bates, S.; Waldren, R.; Teare, I. Rapid determination of free proline for water stress studies. Plant Soil 1973, 39, 205–207. [Google Scholar] [CrossRef]
Disclaimer/Publisher’s Note: The statements, opinions and data contained in all publications are solely those of the individual author(s) and contributor(s) and not of MDPI and/or the editor(s). MDPI and/or the editor(s) disclaim responsibility for any injury to people or property resulting from any ideas, methods, instructions or products referred to in the content. |
© 2023 by the authors. Licensee MDPI, Basel, Switzerland. This article is an open access article distributed under the terms and conditions of the Creative Commons Attribution (CC BY) license (https://creativecommons.org/licenses/by/4.0/).







