Human Neuromuscular Junction on a Chip: Impact of Amniotic Fluid Stem Cell Extracellular Vesicles on Muscle Atrophy and NMJ Integrity
Abstract
1. Introduction
2. Results
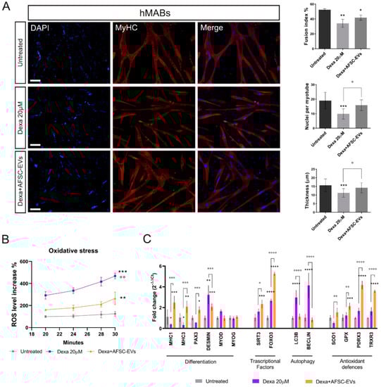
2.1. Effect of Human AFSC-EVs on In Vitro Model of Muscle Atrophy Induced by DEXAMETHASONE
2.2. Effect of Dexamethasone on Mature iPSC-MNs
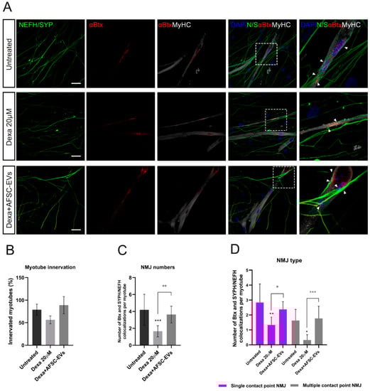
2.3. Distribution of Myotubes and Neurites into Microfluidic Devices—Muscle Compartment and NMJ Formation
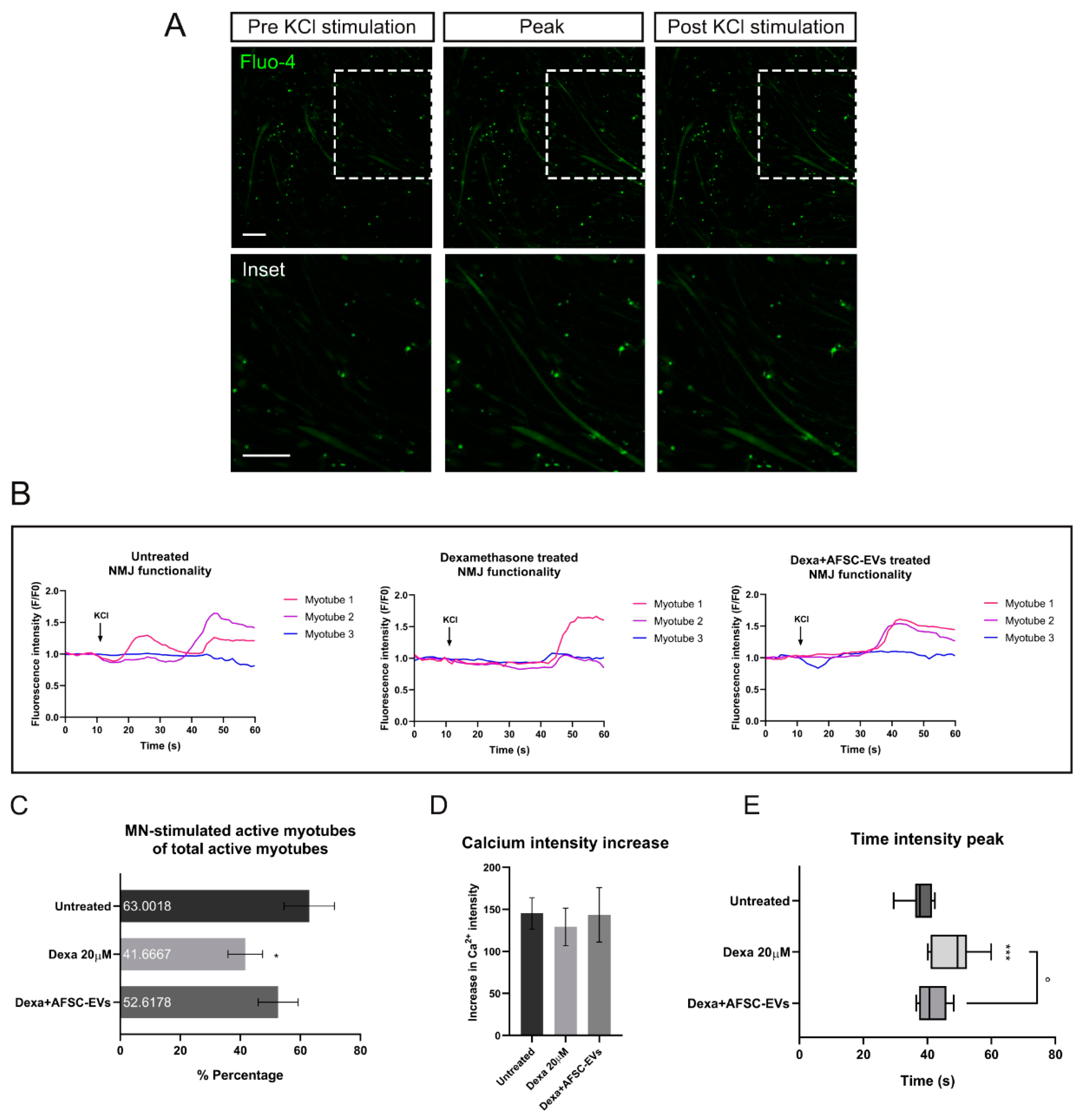
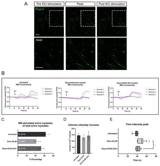
2.4. Functionality of NMJs after MN-Stimulation in an In Vitro Atrophy Model
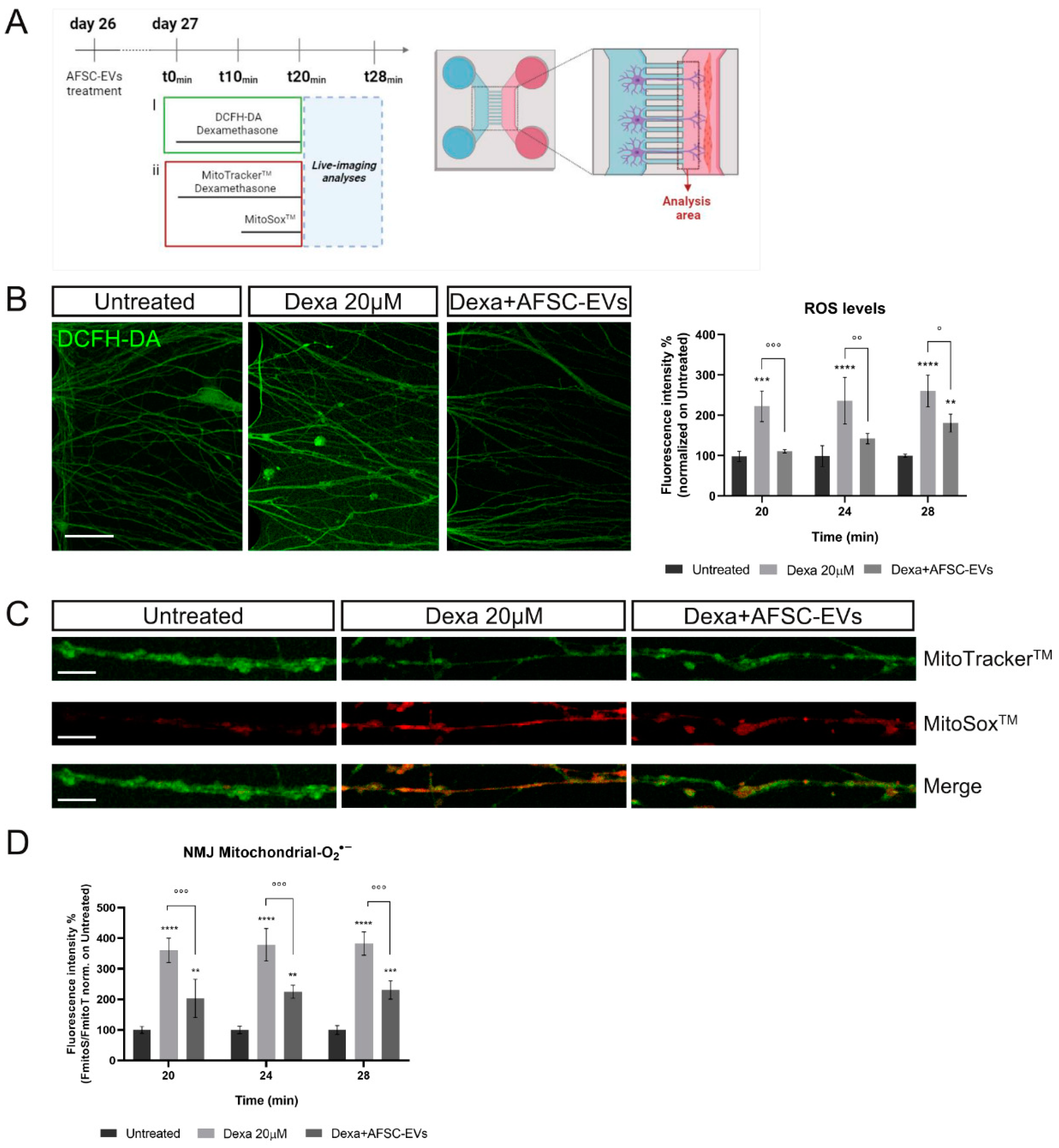
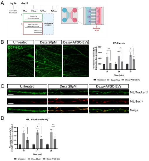
2.5. NMJ Oxidative Stress Modulation by Human AFSC-EVs during Atrophy
3. Discussion
4. Materials and Methods
4.1. Human Amniotic Fluid Collection
4.2. Human Amniotic Fluid Stem Cell Isolation and Culture
4.3. Extracellular Vesicles Isolation
4.4. Derivation, Maintenance, Differentiation, and Treatment of Human Mesoangioblasts
4.5. Differentiation of iPSCs into Mature Motor Neurons and Treatment
4.6. Preparation of Microfluidic Devices
4.7. Co-Culturing Myotubes and MNs in Microfluidic Devices and Treatments
4.8. RNA Isolation and Quantitative Real-Time PCR
4.9. Immunofluorescence Confocal Microscopy and Image Analysis
4.10. Neurite Density-Outgrowth Quantification
4.11. Calcium Fluorescent Imaging
4.12. Viability Assay
4.13. ROS Detection
4.14. Mitochondrial Oxidative Stress Analysis
4.15. Statistics
5. Conclusions
Supplementary Materials
Author Contributions
Funding
Institutional Review Board Statement
Informed Consent Statement
Data Availability Statement
Acknowledgments
Conflicts of Interest
References
- Bonaldo, P.; Sandri, M. Cellular and molecular mechanisms of muscle atrophy. Dis. Model. Mech. 2013, 6, 25–39. [Google Scholar] [CrossRef]
- Jang, Y.C.; van Remmen, H. Age-associated alterations of the neuromuscular junction. Exp. Gerontol. 2011, 46, 193–198. [Google Scholar] [CrossRef] [PubMed]
- Wiedmer, P.; Jung, T.; Castro, J.P.; Pomatto, L.C.; Sun, P.Y.; Davies, K.J.; Grune, T. Sarcopenia—Molecular mechanisms and open questions. Ageing Res. Rev. 2020, 65, 101200. [Google Scholar] [CrossRef]
- Gonzalez-Freire, M.; de Cabo, R.; Studenski, S.A.; Ferrucci, L. The neuromuscular junction: Aging at the crossroad between nerves and muscle. Front. Aging Neurosci. 2014, 6, 208. [Google Scholar] [CrossRef] [PubMed]
- Yedigaryan, L.; Sampaolesi, M. Therapeutic Implications of miRNAs for Muscle-Wasting Conditions. Cells 2021, 10, 3035. [Google Scholar] [CrossRef] [PubMed]
- Lepore, E.; Casola, I.; Dobrowolny, G.; Musarò, A. Neuromuscular Junction as an Entity of Nerve-Muscle Communication. Cells 2019, 8, 906. [Google Scholar] [CrossRef]
- Rowan, S.L.; Rygiel, K.; Purves-Smith, F.M.; Solbak, N.M.; Turnbull, D.M.; Hepple, R.T. Denervation Causes Fiber Atrophy and Myosin Heavy Chain Co-Expression in Senescent Skeletal Muscle. PLoS ONE 2012, 7, e29082. [Google Scholar] [CrossRef] [PubMed]
- Valdez, G.; Tapia, J.C.; Kang, H.; Clemenson, G.D., Jr.; Gage, F.H.; Lichtman, J.W.; Sanes, J.R. Attenuation of age-related changes in mouse neuromuscular synapses by caloric re-striction and exercise. Proc. Natl. Acad. Sci. USA 2010, 107, 14863–14868. [Google Scholar] [CrossRef]
- Kursawe, J.; Bardenet, R.; Zartman, J.J.; Baker, R.E.; Fletcher, A.G. Robust cell tracking in epithelial tissues through identification of maximum common subgraphs. J. R. Soc. Interface 2016, 13, 20160725. [Google Scholar] [CrossRef]
- Liu, W.; Wei-LaPierre, L.; Klose, A.; Dirksen, R.T.; Chakkalakal, J.V. Inducible depletion of adult skeletal muscle stem cells impairs the regeneration of neuromuscular junctions. Elife 2015, 4, e09221. [Google Scholar] [CrossRef]
- Iyer, S.; Shah, S.; Lovering, R. The Neuromuscular Junction: Roles in Aging and Neuromuscular Disease. Int. J. Mol. Sci. 2021, 22, 8058. [Google Scholar] [CrossRef] [PubMed]
- Rocha, M.C.; Pousinha, P.A.; Correia, A.M.; Sebastião, A.M.; Ribeiro, J.A. Early Changes of Neuromuscular Transmission in the SOD1(G93A) Mice Model of ALS Start Long Before Motor Symptoms Onset. PLoS ONE 2013, 8, e73846. [Google Scholar] [CrossRef]
- Jackson, M.J.; McArdle, A. Age-related changes in skeletal muscle reactive oxygen species generation and adaptive responses to reactive oxygen species. J. Physiol. 2011, 589, 2139–2145. [Google Scholar] [CrossRef]
- Ataei, M.L.; Karimipour, M.; Shahabi, P.; Pashaei-Asl, R.; Ebrahimie, E.; Pashaiasl, M. The Restorative Effect of Human Am-niotic Fluid Stem Cells on Spinal Cord Injury. Cells 2021, 10, 2565. [Google Scholar] [CrossRef] [PubMed]
- Gwam, C.; Mohammed, N.; Ma, X. Stem cell secretome, regeneration, and clinical translation: A narrative review. Ann. Transl. Med. 2021, 9, 70. [Google Scholar] [CrossRef] [PubMed]
- Archacka, K.; Grabowska, I.; Mierzejewski, B.; Graffstein, J.; Górzyńska, A.; Krawczyk, M.; Różycka, A.M.; Kalaszczyńska, I.; Muras, G.; Stremińska, W.; et al. Hypoxia preconditioned bone marrow-derived mesenchymal stro-mal/stem cells enhance myoblast fusion and skeletal muscle regeneration. Stem Cell Res. Ther. 2021, 12, 448. [Google Scholar] [CrossRef] [PubMed]
- Byun, S.-E.; Sim, C.; Chung, Y.; Kim, H.K.; Park, S.; Kim, D.K.; Cho, S.; Lee, S. Skeletal Muscle Regeneration by the Exosomes of Adipose Tissue-Derived Mesenchymal Stem Cells. Curr. Issues Mol. Biol. 2021, 43, 1473–1488. [Google Scholar] [CrossRef]
- Sandonà, M.; Di Pietro, L.; Esposito, F.; Ventura, A.; Silini, A.R.; Parolini, O.; Saccone, V. Mesenchymal Stromal Cells and Their Secretome: New Therapeutic Perspectives for Skeletal Muscle Regeneration. Front. Bioeng. Biotechnol. 2021, 9. [Google Scholar] [CrossRef]
- Villa, F.; Bruno, S.; Costa, A.; Li, M.; Russo, M.; Cimino, J.; Altieri, P.; Ruggeri, C.; Gorgun, C.; De Biasio, P.; et al. The Human Fetal and Adult Stem Cell Secretome Can Exert Cardioprotective Paracrine Effects against Cardiotoxicity and Oxidative Stress from Cancer Treatment. Cancers 2021, 13, 3729. [Google Scholar] [CrossRef]
- Valiulienė, G.; Zentelytė, A.; Beržanskytė, E.; Navakauskienė, R. Metabolic Profile and Neurogenic Potential of Human Am-niotic Fluid Stem Cells From Normal vs. Fetus-Affected Gestations. Front Cell Dev. Biol. 2021, 9, 700634. [Google Scholar] [CrossRef]
- Gugliandolo, A.; Bramanti, P.; Mazzon, E. Mesenchymal Stem Cells: A Potential Therapeutic Approach for Amyotrophic Lateral Sclerosis? Stem Cells Int. 2019, 2019, 3675627. [Google Scholar] [CrossRef] [PubMed]
- Sykova, E.; Cizkova, D.; Kubinova, S. Mesenchymal Stem Cells in Treatment of Spinal Cord Injury and Amyotrophic Lateral Sclerosis. Front Cell Dev. Biol. 2021, 9, 695900. [Google Scholar] [CrossRef] [PubMed]
- Uccelli, A.; Milanese, M.; Principato, M.C.; Morando, S.; Bonifacino, T.; Vergani, L.; Giunti, D.; Voci, A.; Carminati, E.; Giribaldi, F.; et al. Intravenous Mesenchymal Stem Cells Improve Survival and Motor Function in Experimental Amyotrophic Lateral Sclerosis. Mol. Med. 2012, 18, 794–804. [Google Scholar] [CrossRef] [PubMed]
- Moreira-Pais, A.; Ferreira, R.; Oliveira, P.A.; Duarte, J.A. A neuromuscular perspective of sarcopenia pathogenesis: Decipher-ing the signaling pathways involved. Geroscience 2022, 44, 1199–1213. [Google Scholar] [CrossRef]
- Jang, Y.C.; Rodriguez, K.; Lustgarten, M.S.; Muller, F.L.; Bhattacharya, A.; Pierce, A.; Choi, J.J.; Lee, N.H.; Chaudhuri, A.; Richardson, A.G.; et al. Superoxide-mediated oxidative stress accelerates skeletal muscle atrophy by synchronous activation of proteolytic systems. Geroscience 2020, 42, 1579–1591. [Google Scholar] [CrossRef]
- Nascimento, C.; Ingles, M.; Salvador-Pascual, A.; Cominetti, M.R.; Gomez-Cabrera, M.; Viña, J. Sarcopenia, frailty and their prevention by exercise. Free. Radic. Biol. Med. 2018, 132, 42–49. [Google Scholar] [CrossRef]
- Ji, L.L.; Yeo, D. Mitochondrial dysregulation and muscle disuse atrophy. F1000Research 2019, 8, 1621. [Google Scholar] [CrossRef]
- Guo, W.; Naujock, M.; Fumagalli, L.; Vandoorne, T.; Baatsen, P.; Boon, R.; Ordovás, L.; Patel, A.; Welters, M.; Vanwelden, T.; et al. HDAC6 inhibition reverses axonal transport defects in motor neurons derived from FUS-ALS patients. Nat. Commun. 2017, 8, 861. [Google Scholar] [CrossRef]
- Dittlau, K.S.; Krasnow, E.N.; Fumagalli, L.; Vandoorne, T.; Baatsen, P.; Kerstens, A.; Giacomazzi, G.; Pavie, B.; Rossaert, E.; Beckers, J.; et al. Human motor units in microfluidic devices are impaired by FUS mutations and improved by HDAC6 inhibition. Stem Cell Rep. 2021, 16, 2213–2227. [Google Scholar] [CrossRef]
- Wang, P.; Kang, S.Y.; Kim, S.J.; Park, Y.-K.; Jung, H.W. Monotropein Improves Dexamethasone-Induced Muscle Atrophy via the AKT/mTOR/FOXO3a Signaling Pathways. Nutrients 2022, 14, 1859. [Google Scholar] [CrossRef]
- Ulla, A.; Uchida, T.; Miki, Y.; Sugiura, K.; Higashitani, A.; Kobayashi, T.; Ohno, A.; Nakao, R.; Hirasaka, K.; Sakakibara, I.; et al. Morin attenuates dexamethasone-mediated oxidative stress and atrophy in mouse C2C12 skeletal myotubes. Arch. Biochem. Biophys. 2021, 704, 108873. [Google Scholar] [CrossRef] [PubMed]
- Liu, J.; Peng, Y.; Wang, X.; Fan, Y.; Qin, C.; Shi, L.; Tang, Y.; Cao, K.; Li, H.; Long, J.; et al. Mitochondrial Dysfunction Launches Dexamethasone-Induced Skeletal Muscle Atrophy via AMPK/FOXO3 Signaling. Mol. Pharm. 2015, 13, 73–84. [Google Scholar] [CrossRef] [PubMed]
- Oshima, Y.; Kuroda, Y.; Kunishige, M.; Matsumoto, T.; Mitsui, T. Oxidative stress-associated mitochondrial dysfunction in corticosteroid-treated muscle cells. Muscle Nerve 2004, 30, 49–54. [Google Scholar] [CrossRef] [PubMed]
- Shimizu, N.; Yoshikawa, N.; Ito, N.; Maruyama, T.; Suzuki, Y.; Takeda, S.I.; Nakae, J.; Tagata, Y.; Nishitani, S.; Takehana, K.; et al. Crosstalk between Glucocorticoid Receptor and Nutritional Sensor mTOR in Skele-tal Muscle. Cell Metab. 2011, 13, 170–182. [Google Scholar] [CrossRef] [PubMed]
- Mammucari, C.; Milan, G.; Romanello, V.; Masiero, E.; Rudolf, R.; Del Piccolo, P.; Burden, S.J.; Di Lisi, R.; Sandri, C.; Zhao, J.; et al. FoxO3 Controls Autophagy in Skeletal Muscle In Vivo. Cell Metab. 2007, 6, 458–471. [Google Scholar] [CrossRef]
- Agnetti, G.; Herrmann, H.; Cohen, S. New roles for desmin in the maintenance of muscle homeostasis. FEBS J. 2021, 289, 2755–2770. [Google Scholar] [CrossRef]
- Agnetti, G.; Bezstarosti, K.; Dekkers, D.H.; Verhoeven, A.J.; Giordano, E.; Guarnieri, C.; Caldarera, C.M.; Van Eyk, J.E.; Lamers, J.M. Proteomic profiling of endothelin-1-stimulated hypertrophic cardiomyo-cytes reveals the increase of four different desmin species and alpha-B-crystallin. Biochim. Biophys. Acta 2008, 1784, 1068–1076. [Google Scholar] [CrossRef] [PubMed]
- Chen, C.Y.; Caporizzo, M.A.; Bedi, K.; Vite, A.; Bogush, A.I.; Robison, P.; Heffler, J.G.; Salomon, A.K.; Kelly, N.A.; Babu, A.; et al. Suppression of detyrosinated microtubules improves cardiomyocyte function in human heart failure. Nat. Med. 2018, 24, 1225–1233. [Google Scholar] [CrossRef]
- Rainer, P.P.; Dong, P.; Sorge, M.; Fert-Bober, J.; Holewinski, R.J.; Wang, Y.; Foss, C.A.; An, S.S.; Baracca, A.; Solaini, G.; et al. Desmin Phosphorylation Triggers Preamyloid Oligomers Formation and Myocyte Dys-function in Acquired Heart Failure. Circ. Res. 2018, 122, e75–e83. [Google Scholar] [CrossRef]
- Zhou, C.; Zhang, Y.; Jiao, X.; Wang, G.; Wang, R.; Wu, Y. SIRT3 alleviates neuropathic pain by deacetylating FoxO3a in the spinal dorsal horn of diabetic model rats. Reg. Anesthesia Pain Med. 2020, 46, 49–56. [Google Scholar] [CrossRef]
- Tseng, A.H.H.; Wu, L.H.; Shieh, S.S.; Wang, D.L. SIRT3 interactions with FOXO3 acetylation, phosphorylation and ubiquiti-nylation mediate endothelial cell responses to hypoxia. Biochem. J. 2014, 464, 157–168. [Google Scholar] [CrossRef] [PubMed]
- Gatti, M.; Beretti, F.; Zavatti, M.; Bertucci, E.; Luz, S.R.; Palumbo, C.; Maraldi, T. Amniotic Fluid Stem Cell-Derived Extracellular Vesicles Counteract Steroid-Induced Osteoporosis In Vitro. Int. J. Mol. Sci. 2020, 22, 38. [Google Scholar] [CrossRef] [PubMed]
- Gatti, M.; Zavatti, M.; Beretti, F.; Giuliani, D.; Vandini, E.; Ottani, A.; Bertucci, E.; Maraldi, T. Oxidative Stress in Alzheimer’s Disease: In Vitro Therapeutic Effect of Amniotic Fluid Stem Cells Extracellular Vesicles. Oxidative Med. Cell. Longev. 2020, 2020, 1–13. [Google Scholar] [CrossRef]
- Naumann, M.; Pal, A.; Goswami, A.; Lojewski, X.; Japtok, J.; Vehlow, A.; Naujock, M.; Günther, R.; Jin, M.; Stanslowsky, N.; et al. Impaired DNA damage response signaling by FUS-NLS mutations leads to neuro-degeneration and FUS aggregate formation. Nat. Commun. 2018, 9, 335. [Google Scholar] [CrossRef] [PubMed]
- Nijssen, J.; Aguila, J.; Hoogstraaten, R.; Kee, N.; Hedlund, E. Axon-Seq Decodes the Motor Axon Transcriptome and Its Modulation in Response to ALS. Stem Cell Rep. 2018, 11, 1565–1578. [Google Scholar] [CrossRef]
- Pollari, E.; Goldsteins, G.; Bart, G.; Koistinaho, J.; Giniatullin, R. The role of oxidative stress in degeneration of the neuromus-cular junction in amyotrophic lateral sclerosis. Front. Cell Neurosci. 2014, 8, 131. [Google Scholar] [CrossRef]
- Zhou, J.; Li, A.; Li, X.; Yi, J. Dysregulated mitochondrial Ca2+ and ROS signaling in skeletal muscle of ALS mouse model. Arch. Biochem. Biophys. 2019, 663, 249–258. [Google Scholar] [CrossRef]
- Li, A.; Yi, J.; Li, X.; Zhou, J. Physiological Ca2+ Transients Versus Pathological Steady-State Ca2+ Elevation, Who Flips the ROS Coin in Skeletal Muscle Mitochondria. Front. Physiol. 2020, 11, 595800. [Google Scholar] [CrossRef] [PubMed]
- Giniatullin, A.R.; Giniatullin, R.A. Dual Action of Hydrogen Peroxide on Synaptic Transmission at the Frog Neuromuscular Junction. J. Physiol. 2003, 552, 283–293. [Google Scholar] [CrossRef]
- Dupuis, L.; Loeffler, J.-P. Neuromuscular junction destruction during amyotrophic lateral sclerosis: Insights from transgenic models. Curr. Opin. Pharmacol. 2009, 9, 341–346. [Google Scholar] [CrossRef]
- Fischer, L.R.; Culver, D.G.; Tennant, P.; Davis, A.A.; Wang, M.; Castellano-Sanchez, A.; Khan, J.; Polak, M.A.; Glass, J.D. Amyotrophic lateral sclerosis is a distal axonopathy: Evidence in mice and man. Exp. Neurol. 2004, 185, 232–240. [Google Scholar] [CrossRef]
- Naumenko, N.; Pollari, E.; Kurronen, A.; Giniatullina, R.; Shakirzyanova, A.; Magga, J.; Koistinaho, J.; Giniatullin, R. Gender-Specific Mechanism of Synaptic Impairment and Its Prevention by GCSF in a Mouse Model of ALS. Front. Cell. Neurosci. 2011, 5, 26. [Google Scholar] [CrossRef]
- Giniatullin, A.R.; Grishin, S.N.; Sharifullina, E.R.; Petrov, A.M.; Zefirov, A.L.; Giniatullin, R.A. Reactive oxygen species con-tribute to the presynaptic action of extracellular ATP at the frog neuromuscular junction. J. Physiol. 2005, 565, 229–242. [Google Scholar] [CrossRef] [PubMed]
- Shakirzyanova, A.; Valeeva, G.; Giniatullin, A.; Naumenko, N.; Fulle, S.; Akulov, A.; Atalay, M.; Nikolsky, E.; Giniatullin, R. Age-dependent action of reactive oxygen species on transmitter release in mammalian neuromuscular junctions. Neurobiol. Aging 2016, 38, 73–81. [Google Scholar] [CrossRef]
- Zavatti, M.; Beretti, F.; Casciaro, F.; Bertucci, E.; Maraldi, T. Comparison of the therapeutic effect of amniotic fluid stem cells and their exosomes on monoiodoacetate-induced animal model of osteoarthritis. Biofactors 2019, 46, 106–117. [Google Scholar] [CrossRef] [PubMed]
- Zavatti, M.; Gatti, M.; Beretti, F.; Palumbo, C.; Maraldi, T. Exosomes Derived from Human Amniotic Fluid Mesenchymal Stem Cells Preserve Microglia and Neuron Cells from Aβ. Int. J. Mol. Sci. 2022, 23, 4967. [Google Scholar] [CrossRef] [PubMed]
- Giacomazzi, G.; Giovannelli, G.; Rotini, A.; Costamagna, D.; Quattrocelli, M.; Sampaolesi, M. Isolation of Mammalian Meso-angioblasts: A Subset of Pericytes with Myogenic Potential. Methods Mol. Biol. 2021, 2235, 155–167. [Google Scholar]
- Quattrocelli, M.; Palazzolo, G.; Perini, I.; Crippa, S.; Cassano, M.; Sampaolesi, M. Mouse and human mesoangioblasts: Isola-tion and characterization from adult skeletal muscles. Methods Mol. Biol. 2012, 798, 65–76. [Google Scholar]
- Dittlau, K.S.; Krasnow, E.N.; Fumagalli, L.; Vandoorne, T.; Baatsen, P.; Kerstens, A.; Giacomazzi, G.; Pavie, B.; Rossaert, E.; Beckers, J.; et al. Generation of Human Motor Units with Functional Neuromuscular Junctions in Microfluidic Devices. J. Vis. Exp. 2021, 7, e62959. [Google Scholar]
- Marini, V.; Marino, F.; Aliberti, F.; Giarratana, N.; Pozzo, E.; Duelen, R.; Calabuig, C.; La Rovere, R.; Vervliet, T.; Torella, D.; et al. Long-term culture of patient-derived cardiac organoids recapitulated Duchenne muscular dystrophy cardiomyopathy and disease progression. Front. Cell Dev. Biol. 2022. [Google Scholar] [CrossRef]
- Schneider, C.A.; Rasband, W.S.; Eliceiri, K.W. NIH Image to ImageJ: 25 Years of image analysis. Nat. Methods 2012, 9, 671–675. [Google Scholar] [CrossRef] [PubMed]
- Official Adobe Photoshop|Photo and Design Software. Available online: https://www.adobe.com/products/photoshop.html (accessed on 30 November 2022).
- Prata, C.; Maraldi, T.; Zambonin, L.; Fiorentini, D.; Hakim, G.; Landi, L. ROS production and Glut1 activity in two human megakaryocytic cell lines. Biofactors 2004, 20, 237–247. [Google Scholar] [CrossRef] [PubMed]






| Gene | Primer Sequence |
|---|---|
| h-SIRT2 | Fw: CTGCGGAACTTATTCTCCCAGAC Rev: CCACCAAACAGATGACTCTGCG |
| h-SIRT3 | Fw: GCTGGACAGAAGAGATGC Rev: GTGGATGTCTCCTATGTTACC |
| h-FOXO3 | Fw: TCAAGGATAAGGGCGACAGC Rev: GGACCCGCATGAATCGACTA |
| h-LC3β | Fw: GAGAAGCAGCTTCCTGTTCTGG Rev: GTGTCCGTTCACCAACAGGAAG |
| h-BECLIN | Fw: CCATGCAGGTGAGCTTCGT Rev: GAATCTGCGAGAGACACCATC |
| h-MHC1 | Fw: GCTGGCTAAGACCGAGGCAAAA Rev: CCTTTCCTCTGCATCAGCCAAG |
| h-MHC3 | Fw: CTGGAGGATGAATGCTCAGAGC Rev: CCCAGAGAGTTCCTCAGTAAGG |
| h-PAX | Fw: GGGCCTCCTGCTTGTTTAT Rev: CCATCTGGCTGGACTTCAAT |
| h-DESMIN | Fw: GAAGCTGCTGGAGGGAGAG Rev: ATGGACCTCAGAACCCCTTT |
| h-SOD1 | Fw: GGTGGGCCAAAGGATGAAGAG Rev: CCACAAGCCAAACGACTTCC |
| h-GPX | Fw: CAGTCGGTGTATGCCTTCTCG Rev: GAGGGACGCCACATTCTCG |
| h-PDRX3 | Fw: ACAGCCGTTGTCAATGGAGAG Rev: ACGTCGTGAAATTCGTTAGCTT |
| h-TRXR3 | Fw: ATGAGGCTGTTAGACCTCTGC Rev: GGCGACAATGGCATTCACATC |
| h-NANOG | Fw: CTCCAACATCCTGAACCTCAGC Rev: CGTCACACCATTGCTATTCTTCG |
| h-OCT4 | Fw: CCTGAAGCAGAAGAGGATCACC Rev: AAAGCGGCAGATGGTCGTTTGG |
| h-SOX2 | Fw: GCTACAGCATGATGCAGGACCA Rev: TCTGCGAGCTGGTCATGGAGTT |
| h-SOX17 | Fw: ACGCTTTCATGGTGTGGGCTAAG Rev: GTCAGCGCCTTCCACGACTTG |
| h-NESTIN | Fw: TCAAGATGTCCCTCAGCCTGGA Rev: AAGCTGAGGGAAGTCTTGGAGC |
| h-OLIG2 | Fw: ATGCACGACCTCAACATCGCCA Rev: ACCAGTCGCTTCATCTCCTCCA |
| h-HB9 | Fw: GCCTAAGATGCCCGACTTCAAC Rev: CGCGACAGGTACTTGTTGAGCT |
| h-ISL1 | Fw: GCAGAGTGACATAGATCAGCCTG Rev: GCCTCAATAGGACTGGCTACCA |
| h-MAP2 | Fw: AGGCTGTAGCAGTCCTGAAAGG Rev: CTTCCTCCACTGTGACAGTCTG |
| h-βTUB3 | Fw: TCAGCGTCTACTACAACGAGGC Rev: GCCTGAAGAGATGTCCAAAGGC |
| h-CASP3 | Fw: GGAAGCGAATCAATGGACTCTGG Rev: GCATCGACATCTGTACCAGACC |
| h-CASP8 | Fw: AGAAGAGGGTCATCCTGGGAGA Rev: TCAGGACTTCCTTCAAGGCTGC |
| h-CASP9 | Fw: GTTTGAGGACCTTCGACCAGCT Rev: CAACGTACCAGGAGCCACTCTT |
| h-GAPDH | FW: 5′-TCAAGAAGGTGGTGAAGCAGG-3′ RV: 5′-ACCAGGAAATGAGCTTGACAAA-3′ |
Disclaimer/Publisher’s Note: The statements, opinions and data contained in all publications are solely those of the individual author(s) and contributor(s) and not of MDPI and/or the editor(s). MDPI and/or the editor(s) disclaim responsibility for any injury to people or property resulting from any ideas, methods, instructions or products referred to in the content. |
© 2023 by the authors. Licensee MDPI, Basel, Switzerland. This article is an open access article distributed under the terms and conditions of the Creative Commons Attribution (CC BY) license (https://creativecommons.org/licenses/by/4.0/).
Share and Cite
Gatti, M.; Dittlau, K.S.; Beretti, F.; Yedigaryan, L.; Zavatti, M.; Cortelli, P.; Palumbo, C.; Bertucci, E.; Van Den Bosch, L.; Sampaolesi, M.; et al. Human Neuromuscular Junction on a Chip: Impact of Amniotic Fluid Stem Cell Extracellular Vesicles on Muscle Atrophy and NMJ Integrity. Int. J. Mol. Sci. 2023, 24, 4944. https://doi.org/10.3390/ijms24054944
Gatti M, Dittlau KS, Beretti F, Yedigaryan L, Zavatti M, Cortelli P, Palumbo C, Bertucci E, Van Den Bosch L, Sampaolesi M, et al. Human Neuromuscular Junction on a Chip: Impact of Amniotic Fluid Stem Cell Extracellular Vesicles on Muscle Atrophy and NMJ Integrity. International Journal of Molecular Sciences. 2023; 24(5):4944. https://doi.org/10.3390/ijms24054944
Chicago/Turabian StyleGatti, Martina, Katarina Stoklund Dittlau, Francesca Beretti, Laura Yedigaryan, Manuela Zavatti, Pietro Cortelli, Carla Palumbo, Emma Bertucci, Ludo Van Den Bosch, Maurilio Sampaolesi, and et al. 2023. "Human Neuromuscular Junction on a Chip: Impact of Amniotic Fluid Stem Cell Extracellular Vesicles on Muscle Atrophy and NMJ Integrity" International Journal of Molecular Sciences 24, no. 5: 4944. https://doi.org/10.3390/ijms24054944
APA StyleGatti, M., Dittlau, K. S., Beretti, F., Yedigaryan, L., Zavatti, M., Cortelli, P., Palumbo, C., Bertucci, E., Van Den Bosch, L., Sampaolesi, M., & Maraldi, T. (2023). Human Neuromuscular Junction on a Chip: Impact of Amniotic Fluid Stem Cell Extracellular Vesicles on Muscle Atrophy and NMJ Integrity. International Journal of Molecular Sciences, 24(5), 4944. https://doi.org/10.3390/ijms24054944

