Approaches in Hydroxytyrosol Supplementation on Epithelial—Mesenchymal Transition in TGFβ1-Induced Human Respiratory Epithelial Cells
Abstract
1. Introduction
2. Results
2.1. Dose-Dependent Effect of HT on RECs
2.2. Long-Term Effect of HT on REC Growth
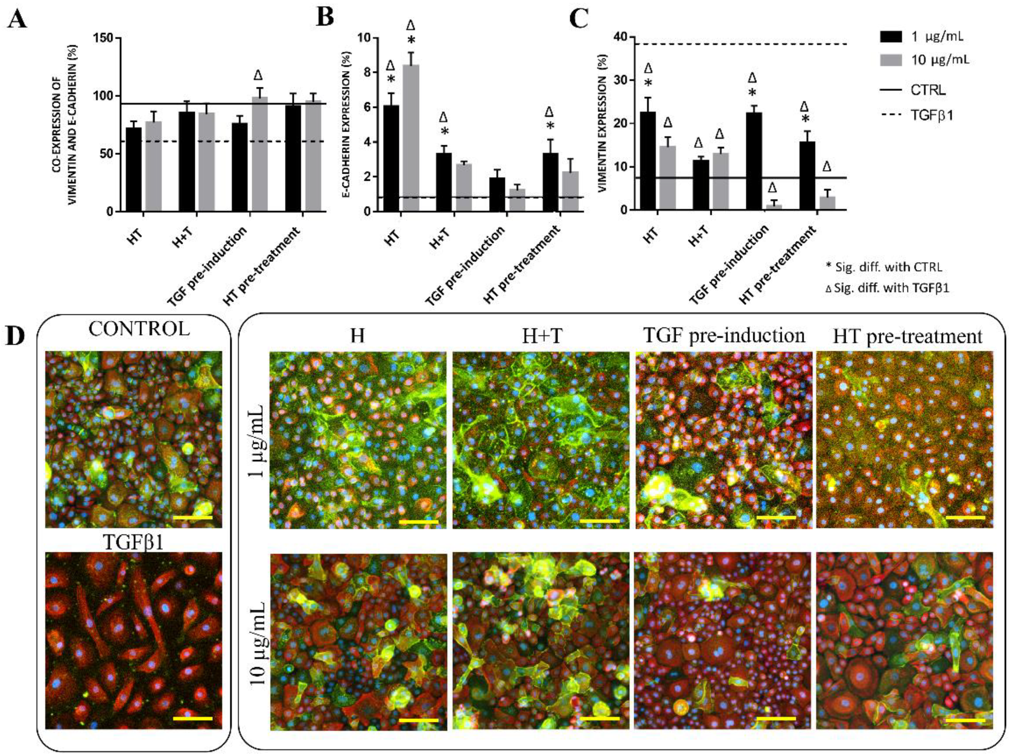
2.3. HT Modulates EMT Marker Expression
2.4. HT Maintains REC Morphology
2.5. HT Impedes Migration in TGFβ1-Induced RECs
2.6. HT Attenuates pAKT and pSMAD2/3 Expression
2.7. Molecular Docking of HT Acetate, HT, Tyrosol and Oleuropein
3. Discussion
4. Materials and Methods
4.1. Cytotoxicity Assay
4.2. Quantification of Total Cells Attached and Cell Proliferation
4.3. HT Supplementation and TGFβ1 Induction
4.4. Immunocytochemical Analysis
4.5. Cell Morphology Analysis
4.6. Cell Migration Analysis
4.7. Western Blot Analysis
4.8. Molecular Docking
4.8.1. Ligand Preparation
4.8.2. Receptor Provision
4.8.3. Molecular Docking
4.9. Statistical Analysis
5. Conclusions
Supplementary Materials
Author Contributions
Funding
Institutional Review Board Statement
Informed Consent Statement
Data Availability Statement
Acknowledgments
Conflicts of Interest
References
- Beatrice, M.; John, A.; Ahmed, L.; Peter, M. Prevalence of Chronic Rhinosinusitis in Children with Dyspepsia—A Cross Sectional Study. Egypt. J. Ear Nose Throat Allied Sci. 2016, 17, 139–142. [Google Scholar] [CrossRef]
- Hussain, S.; Amilia, H.H.; Rosli, M.N.; Zahedi, F.D.; Sachlin, I.S. Management of Rhinosinusitis in Adults in Primary Care. Malays. Fam. Physician 2018, 13, 28–33. [Google Scholar]
- Toppila-Salmi, S.; van Drunen, C.M.; Fokkens, W.J.; Golebski, K.; Mattila, P.; Joenvaara, S.; Renkonen, J.; Renkonen, R. Molecular Mechanisms of Nasal Epithelium in Rhinitis and Rhinosinusitis. Curr. Allergy Asthma Rep. 2015, 15, 495. [Google Scholar] [CrossRef] [PubMed]
- Gonzalez, D.M.; Medici, D. Signaling Mechanisms of the Epithelial-Mesenchymal Transition. Sci. Signal. 2014, 7, re8. [Google Scholar] [CrossRef] [PubMed]
- Zaravinos, A.; Emt, T. The Regulatory Role of MicroRNAs in EMT and Cancer. J. Oncol. 2015, 2015, 865816. [Google Scholar] [CrossRef]
- Lamouille, S.; Xu, J.; Derynck, R. Molecular Mechanisms of Epithelial–Mesenchymal Transition. Nat. Rev. Mol. Cell Biol. 2014, 15, 178–196. [Google Scholar] [CrossRef]
- Huang, F.; Chen, Y.-G. Regulation of TGF-β Receptor Activity. Cell Biosci. 2012, 2, 9. [Google Scholar] [CrossRef]
- Il-Ho, P.; Kang, J.J.; Shin, J.J.; Lee, H.H. Trichostatin A Inhibits Epithelial Mesenchymal Transition Induced by TGF-Β1 in Airway Epithelium. PLoS ONE 2016, 11, e0162058. [Google Scholar] [CrossRef]
- Silva, B.M.; Andrade, P. Development and Evaluation of an HPLC/DAD Method for the Analysis of Phenolic Compounds from Olive Fruits. J. Liq. Chromatogr. Relat. Technol. 2002, 25, 151–160. [Google Scholar] [CrossRef]
- Xu, J.; Lamouille, S.; Derynck, R. TGF-β-Induced Epithelial to Mesenchymal Transition. Cell Res. 2016, 19, 156–172. [Google Scholar] [CrossRef]
- Watelet, J.; Claeys, C.; Perez-novo, C.; Gevaert, P.; Van Cauwenberge, P.; Ph, D.; Bachert, C. Transforming Growth Factor β1 in Nasal Remodeling: Differences between Chronic Rhinosinusitis and Nasal Polyposis. Am. J. Rhinol. 2004, 18, 267–273. [Google Scholar] [CrossRef]
- Hupin, C.; Gohy, S.; Bouzin, C.; Lecocq, M.; Polette, M.; Pilette, C. Features of Mesenchymal Transition in the Airway Epithelium from Chronic Rhinosinusitis. Allergy Eur. J. Allergy Clin. Immunol. 2014, 69, 1540–1549. [Google Scholar] [CrossRef]
- Dobzanski, A.; Khalil, S.M.; Lane, A.P. Nasal Polyp Fibroblasts Modulate Epithelial Characteristics via Wnt Signaling. Int. Forum Allergy Rhinol. 2018, 8, 1412–1420. [Google Scholar] [CrossRef]
- Könnecke, M.; Burmeister, M.; Pries, R.; Böscke, R.; Bruchhage, K.L.; Ungefroren, H.; Klimek, L.; Wollenberg, B. Epithelial–Mesenchymal Transition in Chronic Rhinosinusitis: Differences Revealed Between Epithelial Cells from Nasal Polyps and Inferior Turbinates. Arch. Immunol. Ther. Exp. (Warsz.) 2017, 65, 157–173. [Google Scholar] [CrossRef]
- Amawi, H.; Ashby, C.R.; Samuel, T.; Peraman, R.; Tiwari, A.K. Polyphenolic Nutrients in Cancer Chemoprevention and Metastasis: Role of the Epithelial-to-Mesenchymal (EMT) Pathway. Nutrients 2017, 9, 911. [Google Scholar] [CrossRef]
- Yang, H.; Lee, S.; Shin, J.; Park, I.; Lee, H. Glucocorticoids Ameliorate Mesenchymal Transition of Airway Epithelium through MAPK and Snail/Slug Signaling Pathways. Sci. Rep. 2017, 7, 3486. [Google Scholar] [CrossRef]
- Do, N.Y.; Shin, H.; Lee, J. Wheatgrass Extract Inhibits Hypoxia-Inducible Factor-1-Mediated Epithelial-Mesenchymal Transition in A549 Cells. Nutr. Res. Pract. 2017, 11, 83–89. [Google Scholar] [CrossRef]
- Parkinson, L.; Cicerale, S. The Health Benefiting Mechanisms of Virgin Olive Oil Phenolic Compounds. Molecules 2016, 21, 1734. [Google Scholar] [CrossRef]
- Piroddi, M.; Albini, A.; Fabiani, R.; Giovannelli, L.; Luceri, C.; Natella, F.; Rosignoli, P.; Rossi, T.; Taticchi, A.; Servili, M.; et al. Nutrigenomics of Extra-Virgin Olive Oil: A Review. BioFactors 2017, 43, 17–41. [Google Scholar] [CrossRef]
- Hashmi, M.A.; Khan, A.; Hanif, M.; Farooq, U.; Perveen, S.; Hashmi, M.A.; Khan, A.; Hanif, M.; Farooq, U.; Perveen, S. Traditional Uses, Phytochemistry, and Pharmacology of Olea Europaea (Olive). Evid.-Based Complement. Altern. Med. 2015, 2015, 541591. [Google Scholar] [CrossRef]
- Britti, D.; Impellizzeri, D.; Procopio, A.; Cuzzocre, S. Oleuropein an Olive Oil Compound in Acute and Chronic Inflammation Models: Facts and Perspectives. Olive Germplasm—Olive Cultiv. Table Olive Olive Oil Ind. Italy 2012. [Google Scholar] [CrossRef]
- Huguet-Casquero, A.; Moreno-Sastre, M.; López-Méndez, T.B.; Gainza, E.; Pedraz, J.L. Encapsulation of Oleuropein in Nanostructured Lipid Carriers: Biocompatibility and Antioxidant Efficacy in Lung Epithelial Cells. Pharmaceutics 2020, 12, 429. [Google Scholar] [CrossRef]
- Hu, T.; He, X.W.; Jiang, J.G.; Xu, X.L. Hydroxytyrosol and Its Potential Therapeutic Effects. J. Agric. Food Chem. 2014, 62, 1449–1455. [Google Scholar] [CrossRef]
- Vilaplana-Pérez, C.; Auñón, D.; García-Flores, L.A.; Gil-Izquierdo, A. Hydroxytyrosol and Potential Uses in Cardiovascular Diseases, Cancer, and AIDS. Front. Nutr. 2014, 1, 18. [Google Scholar] [CrossRef]
- Waterman, E.; Lockwood, B. Active Components and Clinical Applications of Olive Oil. Altern. Med. Rev. 2007, 12, 331–342. [Google Scholar] [CrossRef] [PubMed]
- Mateos, R.; Goya, L.; Bravo, L. Metabolism of the Olive Oil Phenols Hydroxytyrosol, Tyrosol, and Hydroxytyrosyl Acetate by Human Hepatoma HepG2 Cells. J. Agric. Food Chem. 2005, 53, 9897–9905. [Google Scholar] [CrossRef]
- Adawiyah Razali, R.; Lokanathan, Y.; Yazid, M.D.; Ansari, A.S.; Bin Saim, A.; Bt Hj Idrus, R. Modulation of Epithelial to Mesenchymal Transition Signaling Pathways by Olea Europaea and Its Active Compounds. Int. J. Mol. Sci. 2019, 20, 3492. [Google Scholar] [CrossRef]
- Han, J.; Talorete, T.P.N.; Yamada, P.; Isoda, H. Anti-Proliferative and Apoptotic Effects of Oleuropein and Hydroxytyrosol on Human Breast Cancer MCF-7 Cells. Cytotechnology 2009, 59, 45–53. [Google Scholar] [CrossRef] [PubMed]
- Zhao, X.; Liu, M.; Li, D. Oleanolic Acid Suppresses the Proliferation of Lung Carcinoma Cells by MiR-122/Cyclin G1/MEF2D Axis. Mol. Cell. Biochem. 2014, 400, 1–7. [Google Scholar] [CrossRef]
- Granados-Principal, S.; Choi, D.S.; Brown, A.M.C.; Chang, J. The Natural Compound Hydroxytyrosol Inhibits the Wnt/EMT Axis and Migration of Triple-Negative Breast Cancer Cells. Cancer Res. 2014, 73, 2586. [Google Scholar] [CrossRef]
- Martín-Peláez, S.; Covas, M.I.; Fitó, M.; Kušar, A.; Pravst, I. Health Effects of Olive Oil Polyphenols: Recent Advances and Possibilities for the Use of Health Claims. Mol. Nutr. Food Res. 2013, 57, 760–771. [Google Scholar] [CrossRef]
- Razali, R.A.; Ahmad, N.; Nik, H.; Eid, A.; Jayaraman, T.; Asyrafi, M.; Hassan, A.; Azlan, N.Q.; Ismail, N.F.; Qisya, N.; et al. The Potential of Olea Europaea Extracts to Prevent TGF β 1-Induced Epithelial to Mesenchymal Transition in Human Nasal Respiratory Epithelial Cells. BMC Complement. Altern. Med. 2018, 18, 197. [Google Scholar] [CrossRef]
- Vinha, A.F.; Ferreres, F.; Silva, B.M.; Gonc, A.; Pereira, A.; Oliveira, M.B.; Seabra, R.M. Phenolic Profiles of Portuguese Olive Fruits (Olea Europaea L.): Influences of Cultivar and Geographical Origin. Food Chem. 2005, 89, 561–568. [Google Scholar] [CrossRef]
- Choupani, J.; Alivand, M.R.; Derakhshan, S.M.; Zaeifizadeh, M.; Khaniani, M.S. Oleuropein Inhibits Migration Ability through Suppression of Epithelial-Mesenchymal Transition and Synergistically Enhances Doxorubicin-Mediated Apoptosis in MCF-7 Cells. J. Cell. Physiol. 2018, 234, 9093–9104. [Google Scholar] [CrossRef]
- Lee, M.; Kim, D.W.; Yoon, H.; So, D.; Khalmuratova, R.; Rhee, C.-S.; Park, J.-W.; Shin, H.-W. Sirtuin 1 Attenuates Nasal Polypogenesis by Suppressing Epithelial-to-Mesenchymal Transition. J. Allergy Clin. Immunol. 2016, 137, 87–98.e7. [Google Scholar] [CrossRef]
- Onishchenko, A.I.; Tkachenko, A.S.; Kalashnyk, I.M.; Tkachenko, V.L.; Nakonechna, O.A.; Gubina-Vakulyck, G.I. Vimentin Expression in Nasal Mucosa of Patients with Exacerbated Chronic Rhinosinusitis Without Nasal Polyps. Acta Med. Bulg. 2019, 46, 39–42. [Google Scholar] [CrossRef]
- Meng, J.; Zhou, P.; Liu, Y.; Liu, F.; Yi, X.; Liu, S.; Holtappels, G. The Development of Nasal Polyp Disease Involves Early Nasal Mucosal Inflammation and Remodelling. PLoS ONE 2013, 8, e82373. [Google Scholar] [CrossRef]
- Rout-Pitt, N.; Farrow, N.; Parsons, D.; Donnelley, M. Epithelial Mesenchymal Transition (EMT): A Universal Process in Lung Diseases with Implications for Cystic Fibrosis Pathophysiology. Respir. Res. 2018, 19, 136. [Google Scholar] [CrossRef]
- Lo, U.G.; Lee, C.F.; Lee, M.S.; Hsieh, J.T. The Role and Mechanism of Epithelial-to-Mesenchymal Transition in Prostate Cancer Progression. Int. J. Mol. Sci. 2017, 18, 2079. [Google Scholar] [CrossRef]
- Gouvinhas, I.; Machado, N.; Sobreira, C.; Domínguez-Perles, R.; Gomes, S.; Rosa, E.; Barros, A.I.R.N.A. Critical Review on the Significance of Olive Phytochemicals in Plant Physiology and Human Health. Molecules 2017, 22, 1986. [Google Scholar] [CrossRef]
- Corona, G.; Deiana, M.; Incani, A.; Vauzour, D.; Dessì, M.A.; Spencer, J.P.E. Hydroxytyrosol Inhibits the Proliferation of Human Colon Adenocarcinoma Cells through Inhibition of ERK1/2 and Cyclin D1. Mol. Nutr. Food Res. 2009, 53, 897–903. [Google Scholar] [CrossRef] [PubMed]
- Lu, Q.; Ji, X.J.; Zhou, Y.X.; Yao, X.Q.; Liu, Y.Q.; Zhang, F.; Yin, X.X. Quercetin Inhibits the MTORC1/P70S6K Signaling-Mediated Renal Tubular Epithelial-Mesenchymal Transition and Renal Fibrosis in Diabetic Nephropathy. Pharmacol. Res. 2015, 99, 237–247. [Google Scholar] [CrossRef] [PubMed]
- Warleta, F.; Quesada, C.S.; Campos, M.; Allouche, Y.; Beltrán, G.; Gaforio, J.J. Hydroxytyrosol Protects against Oxidative DNA Damage in Human Breast Cells. Nutrients 2011, 3, 839–857. [Google Scholar] [CrossRef]
- Badr, A.; Fouad, D. Anti-Apoptotic and Anti-Inflammatory Effects of Olive Leaf Extract against Cisplatin-Induced Nephrotoxicity in Male Rats. Int. J. Pharmacol. 2016, 12, 675–688. [Google Scholar] [CrossRef]
- Crupi, R.; Palma, E.; Siracusa, R.; Fusco, R.; Gugliandolo, E.; Cordaro, M.; Impellizzeri, D.; De Caro, C.; Calzetta, L.; Cuzzocrea, S.; et al. Protective Effect of Hydroxytyrosol Against Oxidative Stress Induced by the Ochratoxin in Kidney Cells: In Vitro and in Vivo Study. Front. Vet. Sci. 2020, 7, 136. [Google Scholar] [CrossRef] [PubMed]
- Dekanski, D.; Janićijević-Hudomal, S.; Tadić, V.; Marković, G.; Arsić, I.; Mitrović, D.M. Phytochemical Analysis and Gastroprotective Activity of an Olive Leaf Extract. J. Serb. Chem. Soc. 2009, 74, 367–377. [Google Scholar] [CrossRef]
- Ebrahimi, A.; Hajizadeh Moghaddam, A. The Effect of Olive Leaf Methanolic Extract on Hippocampal Antioxidant Biomarkers in an Animal Model of Parkinson’s Disease. J. Basic Clin. Pathophysiol. 2017, 5, 9–14. [Google Scholar] [CrossRef]
- Jafaripour, L.; Rasoulian, B.; Tavafi, M.; Rafighdoost, H.; Mahmodi, M. Pretreatment with Olive Leaf Extract Improves Renal and Liver Antioxidant Systems Following Renal Ischemia-Reperfusion Injury in Rats. Herb. Med. J. 2016, 1, 37–46. [Google Scholar] [CrossRef]
- Mardookhi, J.; Bigdeli, M.R.; Khaksar, S. The Effect of Pre-Treatment with Olive Oil on TNFR1/NF-KB Inflammatory Pathway in Rat Ischemic Stroke Model. Physiol. Pharmacol. 2016, 20, 246–255. [Google Scholar]
- Rabiei, Z.; Bigdeli, M.R.; Rasoulian, B.; Ghassempour, A.; Mirzajani, F. The Neuroprotection Effect of Pretreatment with Olive Leaf Extract on Brain Lipidomics in Rat Stroke Model. Phytomedicine 2012, 19, 940–946. [Google Scholar] [CrossRef]
- Rafighdoost, H.; Tavafi, M.; Rasoulian, B.; Ahmadvand, H.; Mahmodi, M.; Pour, M.R. Effect of Olive Leaf Extract in Inhibition of Renal Ischemia-Reperfusion Injuries in Rat. Anat. Sci. J. 2013, 10, 160–165. [Google Scholar]
- Cao, M.T.; Liu, H.F.; Liu, Z.G.; Xiao, P.; Chen, J.J.; Tan, Y.; Jiang, X.X.; Jiang, Z.C.; Qiu, Y.; Huang, H.J.; et al. Curcumin Downregulates the Expression of Snail via Suppressing Smad2 Pathway to Inhibit TGF-β1-Induced Epithelial-Mesenchymal Transitions in Hepatoma Cells. Oncotarget 2017, 8, 108498–108508. [Google Scholar] [CrossRef] [PubMed]
- Kim, Y.; Lee, E.J.; Jang, H.K.; Kim, C.H.; Kim, D.G.; Han, J.H.; Park, S.M. Statin Pretreatment Inhibits the Lipopolysaccharide-Induced Epithelial-Mesenchymal Transition via the Downregulation of Toll-like Receptor 4 and Nuclear Factor-ΚB in Human Biliary Epithelial Cells. J. Gastroenterol. Hepatol. 2016, 31, 1220–1228. [Google Scholar] [CrossRef] [PubMed]
- Tyagi, N.; Singh, D.K.; Dash, D.; Singh, R. Curcumin Modulates Paraquat-Induced Epithelial to Mesenchymal Transition by Regulating Transforming Growth Factor-β (TGF-β) in A549 Cells. Inflammation 2019, 42, 1441–1455. [Google Scholar] [CrossRef]
- Fuxe, J.; Mayor, R.; Nieto, M.A.; Puisieux, A.; Runyan, R.; Savagner, P.; Thiery, J.P.; Thompson, E.W.; Theveneau, E.; Williams, E.D. Guidelines and Definitions for Research on Epithelial–Mesenchymal Transition. Nat. Rev. Mol. Cell Biol. 2020, 21, 341–352. [Google Scholar] [CrossRef]
- Jo, E.; Park, S.J.; Choi, Y.S.; Jeon, W.K.; Kim, B.C. Kaempferol Suppresses Transforming Growth Factor-Β1-Induced Epithelial-to-Mesenchymal Transition and Migration of A549 Lung Cancer Cells by Inhibiting Akt1-Mediated Phosphorylation of Smad3 at Threonine-179. Neoplasia 2015, 17, 525–537. [Google Scholar] [CrossRef]
- Nakamura, Y.U.; Nakamura, H.I.; Chida, K.I. Epithelial-Mesenchymal Transition Induced by Transforming Growth Factor-β1 in Mouse Tracheal Epithelial Cells. Respirology 2009, 2009, 828–837. [Google Scholar] [CrossRef]
- Shin, J.; Kang, J.; Lee, S.; Park, I.; Lee, H. Effect of Doxycycline on Epithelial-Mesenchymal Transition via the P38/Smad Pathway in Respiratory Epithelial Cells. Am. J. Rhinol. Allergy 2017, 31, 71–78. [Google Scholar] [CrossRef]
- Lupinacci, S.; Perri, A.; Toteda, G.; Vizza, D. Olive Leaf Extract Counteracts Epithelial to Mesenchymal Transition Process Induced by Peritoneal Dialysis, through the Inhibition of TGF β 1 Signaling. Cell Biol. Toxicol. 2018, 35, 95–109. [Google Scholar] [CrossRef]
- Bu, W.; Wang, Z.; Meng, L.; Liu, X. Disul Fi Ram Inhibits Epithelial—Mesenchymal Transition through TGF β—ERK—Snail Pathway Independently of Smad4 to Decrease Oral Squamous Cell Carcinoma Metastasis. Cancer Manag. Res. 2019, 11, 3887–3898. [Google Scholar] [CrossRef]
- Wang, H.; Zhong, W.; Zhao, J.; Zhang, H.; Zhang, Q.; Liang, Y.; Chen, S.; Liu, H.; Zong, S.; Tian, Y.; et al. Oleanolic Acid Inhibits Epithelial–Mesenchymal Transition of Hepatocellular Carcinoma by Promoting INOS Dimerization. Mol. Cancer Ther. 2019, 18, 62–74. [Google Scholar] [CrossRef]
- Wang, Z.; Fang, K.; Wang, G.; Guan, X.; Pang, Z.; Guo, Y.; Yuan, Y.; Ran, N.; Liu, Y.; Wang, F. Protective Effect of Amygdalin on Epithelial–Mesenchymal Transformation in Experimental Chronic Obstructive Pulmonary Disease Mice. Phyther. Res. 2019, 33, 808–817. [Google Scholar] [CrossRef]
- Kandagalla, S.; Sharath, B.S.; Bharath, B.R.; Hani, U.; Manjunatha, H. Molecular Docking Analysis of Curcumin Analogues against Kinase Domain of ALK5. Silico Pharmacol. 2017, 5, 15. [Google Scholar] [CrossRef]









Disclaimer/Publisher’s Note: The statements, opinions and data contained in all publications are solely those of the individual author(s) and contributor(s) and not of MDPI and/or the editor(s). MDPI and/or the editor(s) disclaim responsibility for any injury to people or property resulting from any ideas, methods, instructions or products referred to in the content. |
© 2023 by the authors. Licensee MDPI, Basel, Switzerland. This article is an open access article distributed under the terms and conditions of the Creative Commons Attribution (CC BY) license (https://creativecommons.org/licenses/by/4.0/).
Share and Cite
Razali, R.A.; Yazid, M.D.; Saim, A.; Idrus, R.B.H.; Lokanathan, Y. Approaches in Hydroxytyrosol Supplementation on Epithelial—Mesenchymal Transition in TGFβ1-Induced Human Respiratory Epithelial Cells. Int. J. Mol. Sci. 2023, 24, 3974. https://doi.org/10.3390/ijms24043974
Razali RA, Yazid MD, Saim A, Idrus RBH, Lokanathan Y. Approaches in Hydroxytyrosol Supplementation on Epithelial—Mesenchymal Transition in TGFβ1-Induced Human Respiratory Epithelial Cells. International Journal of Molecular Sciences. 2023; 24(4):3974. https://doi.org/10.3390/ijms24043974
Chicago/Turabian StyleRazali, Rabiatul Adawiyah, Muhammad Dain Yazid, Aminuddin Saim, Ruszymah Bt Hj Idrus, and Yogeswaran Lokanathan. 2023. "Approaches in Hydroxytyrosol Supplementation on Epithelial—Mesenchymal Transition in TGFβ1-Induced Human Respiratory Epithelial Cells" International Journal of Molecular Sciences 24, no. 4: 3974. https://doi.org/10.3390/ijms24043974
APA StyleRazali, R. A., Yazid, M. D., Saim, A., Idrus, R. B. H., & Lokanathan, Y. (2023). Approaches in Hydroxytyrosol Supplementation on Epithelial—Mesenchymal Transition in TGFβ1-Induced Human Respiratory Epithelial Cells. International Journal of Molecular Sciences, 24(4), 3974. https://doi.org/10.3390/ijms24043974

