Neurodevelopmental Toxicity of Emamectin Benzoate to the Early Life Stage of Zebrafish Larvae (Danio rerio)
Abstract
:1. Introduction
2. Results
2.1. Developmental Toxicity of EMB to Zebrafish Embryos and Larvae
2.2. Effect of EMB on the Behavior of Zebrafish Larvae
2.3. Effect of EMB on Central Nervous Development in Zebrafish Larvae
2.4. Effect of EMB on Motor Nerve Development in Zebrafish Larvae
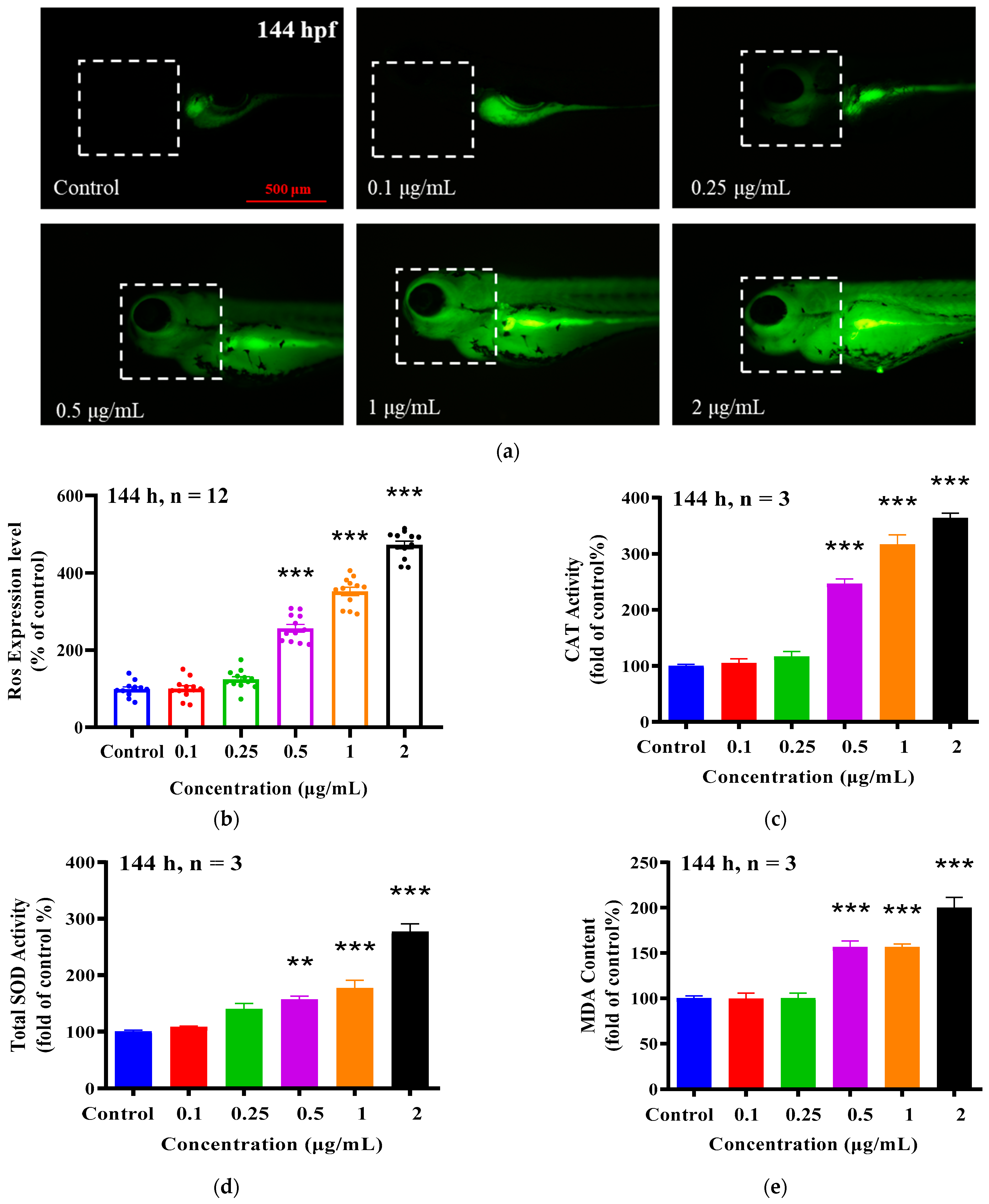
2.5. Effect of EMB on the Antioxidant System of Zebrafish
2.6. Effects of EMB on Oxidative Stress-, Neurodevelopment-, GABA Pathway- and Swim Bladder Development-Related Gene Expression in Zebrafish Larvae
3. Discussion
4. Materials and Methods
4.1. Chemicals and Reagents
4.2. Zebrafish Maintenance and Embryo Collection
4.3. Embryonic Waterborne Exposure
4.4. Detection of Locomotor Behavior of Zebrafish Larvae
4.5. Fluorescence Image Observation of Neural Transgenic Zebrafish
4.6. Detection of Oxidative Stress Levels
4.7. Real-Time PCR
4.8. Statistical Analysis
5. Conclusions
Supplementary Materials
Author Contributions
Funding
Institutional Review Board Statement
Informed Consent Statement
Data Availability Statement
Conflicts of Interest
References
- St-Hilaire, S.; Cheng, T.H.; Chan, S.C.H.; Leung, C.F.; Chan, K.M.; Lim, K.Z.; Furtado, W.; Bastos Gomes, G. Emamectin Benzoate Treatment of Hybrid Grouper Infected With Sea Lice in Hong Kong. Front. Vet. Sci. 2021, 8, 646652. [Google Scholar] [CrossRef]
- Bloodworth, J.W.; Baptie, M.C.; Preedy, K.F.; Best, J. Negative effects of the sea lice therapeutant emamectin benzoate at low concentrations on benthic communities around Scottish fish farms. Sci. Total Environ. 2019, 669, 91–102. [Google Scholar] [CrossRef] [PubMed]
- Wang, R.; Liu, B.; Zheng, Q.; Qin, D.; Luo, P.; Zhao, W.; Ye, C.; Huang, S.; Cheng, D.; Zhang, Z. Residue and dissipation of two formulations of emamectin benzoate in tender cowpea and old cowpea and a risk assessment of dietary intake. Food Chem. 2021, 361, 130043. [Google Scholar] [CrossRef] [PubMed]
- Rahman, M.M.; Baker, G.; Powis, K.J.; Roush, R.T.; Schmidt, O. Induction and transmission of tolerance to the synthetic pesticide emamectin benzoate in field and laboratory populations of diamondback moth. J. Econ. Entomol. 2010, 103, 1347–1354. [Google Scholar] [CrossRef] [PubMed]
- Sutherland, B.J.; Poley, J.D.; Igboeli, O.O.; Jantzen, J.R.; Fast, M.D.; Koop, B.F.; Jones, S.R. Transcriptomic responses to emamectin benzoate in Pacific and Atlantic Canada salmon lice Lepeophtheirus salmonis with differing levels of drug resistance. Evol. Appl. 2015, 8, 133–148. [Google Scholar] [CrossRef] [PubMed]
- SPEA Review of Environmental Quality Standard for Emamectin Benzoate, Scottish Environment Protection Agency. Available online: https://www.sepa.org.uk/media/299675/wrc-uc12191-03-review-of-environmental-quality-standard-for-emamectin-benzoate.pdf (accessed on 21 October 2022).
- Boxall, A.B.; Fogg, L.A.; Blackwell, P.A.; Kay, P.; Pemberton, E.J.; Croxford, A. Veterinary medicines in the environment. Rev. Environ. Contam. Toxicol. 2004, 180, 1–91. [Google Scholar]
- Langford, K.H.; Øxnevad, S.; Schøyen, M.; Thomas, K.V. Do antiparasitic medicines used in aquaculture pose a risk to the Norwegian aquatic environment? Environ. Sci. Technol. 2014, 48, 7774–7780. [Google Scholar] [CrossRef] [PubMed]
- Alister, C.; Araya, M.; Becerra, K.; Volosky, C.; Saavedra, J.; Kogan, M. Industrial prune processing and its effect on pesticide residue concentrations. Food Chem. 2018, 268, 264–270. [Google Scholar] [CrossRef] [PubMed]
- EFSA. Available online: https://www.efsa.europa.eu/en/consultations/call/public-consultation-active-substance-emamectin-benzoate (accessed on 23 October 2022).
- EPA. Available online: https://www.epa.gov/ (accessed on 24 November 2022).
- Lalonde, B.A.; Ernst, W.; Greenwood, L. Measurement of oxytetracycline and emamectin benzoate in freshwater sediments downstream of land based aquaculture facilities in the Atlantic Region of Canada. Bull. Environ. Contam. Toxicol. 2012, 89, 547–550. [Google Scholar] [CrossRef] [PubMed]
- Taozhong, S.X.M.; Rimao, H.; Feng, T. Determination of aminoabamectin benzoate in water by high performance liquid chromatography-fluorescence method. Environ. Chem. 2010, 29, 542–546. [Google Scholar]
- Fanigliulo, A.; Sacchetti, M. Emamectin benzoate: New insecticide against Helicoverpa armigera. Commun. Agric. Appl. Biol. Sci. 2008, 73, 651–653. [Google Scholar] [PubMed]
- Madkour, D.A.; Ahmed, M.M.; Orabi, S.H.; Sayed, S.M.; Korany, R.M.S.; Khalifa, H.K. Nigella sativa oil protects against emamectin benzoate-Induced neurotoxicity in rats. Environ. Toxicol. 2021, 36, 1521–1535. [Google Scholar] [CrossRef] [PubMed]
- Wise, L.D.; Allen, H.L.; Hoe, C.M.; Verbeke, D.R.; Gerson, R.J. Developmental neurotoxicity evaluation of the avermectin pesticide, emamectin benzoate, in Sprague-Dawley rats. Neurotoxicol. Teratol. 1997, 19, 315–326. [Google Scholar] [CrossRef]
- Gibert, Y.; Trengove, M.C.; Ward, A.C. Zebrafish as a genetic model in pre-clinical drug testing and screening. Curr. Med. Chem. 2013, 20, 2458–2466. [Google Scholar] [CrossRef] [PubMed]
- Planchart, A.; Mattingly, C.J.; Allen, D.; Ceger, P.; Casey, W.; Hinton, D.; Kanungo, J.; Kullman, S.W.; Tal, T.; Bondesson, M.; et al. Advancing toxicology research using in vivo high throughput toxicology with small fish models. Altex 2016, 33, 435–452. [Google Scholar] [CrossRef] [PubMed]
- Charron, F.; Stein, E.; Jeong, J.; McMahon, A.P.; Tessier-Lavigne, M. The morphogen sonic hedgehog is an axonal chemoattractant that collaborates with netrin-1 in midline axon guidance. Cell 2003, 113, 11–23. [Google Scholar] [CrossRef]
- D’Amora, M.; Giordani, S. The Utility of Zebrafish as a Model for Screening Developmental Neurotoxicity. Front. Neurosci. 2018, 12, 976. [Google Scholar] [CrossRef]
- Lu, J.; Wang, W.; Xu, W.; Zhang, C.; Zhang, C.; Tao, L.; Li, Z.; Zhang, Y. Induction of developmental toxicity and cardiotoxicity in zebrafish embryos by Emamectin benzoate through oxidative stress. Sci. Total Environ. 2022, 825, 154040. [Google Scholar] [CrossRef]
- Hamm, J.T.; Hinton, D.E. The role of development and duration of exposure to the embryotoxicity of diazinon. Aquat. Toxicol. 2000, 48, 403–418. [Google Scholar] [CrossRef]
- Andrade, T.S.; Henriques, J.F.; Almeida, A.R.; Machado, A.L.; Koba, O.; Giang, P.T.; Soares, A.; Domingues, I. Carbendazim exposure induces developmental, biochemical and behavioural disturbance in zebrafish embryos. Aquat. Toxicol. 2016, 170, 390–399. [Google Scholar] [CrossRef]
- Noshy, P.A.; Azouz, R.A. Neuroprotective effect of hesperidin against emamectin benzoate-induced neurobehavioral toxicity in rats. Neurotoxicol. Teratol. 2021, 86, 106981. [Google Scholar] [CrossRef]
- Zhao, C.; He, X.; Tian, C.; Meng, A. Two GC-rich boxes in huC promoter play distinct roles in controlling its neuronal specific expression in zebrafish embryos. Biochem. Biophys. Res. Commun. 2006, 342, 214–220. [Google Scholar] [CrossRef]
- Cheesman, S.E.; Layden, M.J.; Von Ohlen, T.; Doe, C.Q.; Eisen, J.S. Zebrafish and fly Nkx6 proteins have similar CNS expression patterns and regulate motoneuron formation. Development 2004, 131, 5221–5232. [Google Scholar] [CrossRef]
- Gu, J.; Guo, M.; Huang, C.; Wang, X.; Zhu, Y.; Wang, L.; Wang, Z.; Zhou, L.; Fan, D.; Shi, L.; et al. Titanium dioxide nanoparticle affects motor behavior, neurodevelopment and axonal growth in zebrafish (Danio rerio) larvae. Sci. Total Environ. 2021, 754, 142315. [Google Scholar] [CrossRef]
- Gu, J.; Guo, M.; Yin, X.; Huang, C.; Qian, L.; Zhou, L.; Wang, Z.; Wang, L.; Shi, L.; Ji, G. A systematic comparison of neurotoxicity of bisphenol A and its derivatives in zebrafish. Sci. Total Environ. 2022, 805, 150210. [Google Scholar] [CrossRef] [PubMed]
- Ali, D.; Ali, H.; Alifiri, S.; Alkahtani, S.; Alkahtane, A.A.; Huasain, S.A. Detection of oxidative stress and DNA damage in freshwater snail Lymnea leuteola exposed to profenofos. Front. Environ. Sci. Eng. 2018, 12, 1–7. [Google Scholar] [CrossRef]
- Temiz, Ö. Biopesticide emamectin benzoate in the liver of male mice: Evaluation of oxidative toxicity with stress protein, DNA oxidation, and apoptosis biomarkers. Environ. Sci. Pollut. Res. Int. 2020, 27, 23199–23205. [Google Scholar] [CrossRef]
- Gu, J.; Wu, J.; Xu, S.; Zhang, L.; Fan, D.; Shi, L.; Wang, J.; Ji, G. Bisphenol F exposure impairs neurodevelopment in zebrafish larvae (Danio rerio). Ecotoxicol. Environ. Saf. 2020, 188, 109870. [Google Scholar] [CrossRef] [PubMed]
- Ge, W.; Yan, S.; Wang, J.; Zhu, L.; Chen, A.; Wang, J. Oxidative stress and DNA damage induced by imidacloprid in zebrafish (Danio rerio). J. Agric. Food Chem. 2015, 63, 1856–1862. [Google Scholar] [CrossRef] [PubMed]
- Fontes, M.A.P.; Vaz, G.C.; Cardoso, T.Z.D.; de Oliveira, M.F.; Campagnole-Santos, M.J.; Dos Santos, R.A.S.; Sharma, N.M.; Patel, K.P.; Frézard, F. GABA-containing liposomes: Neuroscience applications and translational perspectives for targeting neurological diseases. Nanomed. Nanotechnol. Biol. Med. 2018, 14, 781–788. [Google Scholar] [CrossRef]
- Wu, X.; Wu, Z.; Ning, G.; Guo, Y.; Ali, R.; Macdonald, R.L.; De Blas, A.L.; Luscher, B.; Chen, G. γ-Aminobutyric acid type A (GABAA) receptor α subunits play a direct role in synaptic versus extrasynaptic targeting. J. Biol. Chem. 2012, 287, 27417–27430. [Google Scholar] [CrossRef] [PubMed]
- Yan, W.; Li, L.; Li, G.; Zhao, S. Microcystin-LR induces changes in the GABA neurotransmitter system of zebrafish. Aquat. Toxicol. 2017, 188, 170–176. [Google Scholar] [CrossRef] [PubMed]
- Chen, Q.; Gundlach, M.; Yang, S.; Jiang, J.; Velki, M.; Yin, D.; Hollert, H. Quantitative investigation of the mechanisms of microplastics and nanoplastics toward zebrafish larvae locomotor activity. Sci. Total Environ. 2017, 584–585, 1022–1031. [Google Scholar] [CrossRef] [PubMed]
- Gu, J.; Zhang, J.; Chen, Y.; Wang, H.; Guo, M.; Wang, L.; Wang, Z.; Wu, S.; Shi, L.; Gu, A.; et al. Neurobehavioral effects of bisphenol S exposure in early life stages of zebrafish larvae (Danio rerio). Chemosphere 2019, 217, 629–635. [Google Scholar] [CrossRef] [PubMed]
- Wu, Y.; Li, W.; Yuan, M.; Liu, X. The synthetic pyrethroid deltamethrin impairs zebrafish (Danio rerio) swim bladder development. Sci. Total Environ. 2020, 701, 134870. [Google Scholar] [CrossRef]
- Teoh, P.H.; Shu-Chien, A.C.; Chan, W.K. Pbx1 is essential for growth of zebrafish swim bladder. Dev. Dyn. Off. Publ. Am. Assoc. Anat. 2010, 239, 865–874. [Google Scholar]
- Wendik, B.; Maier, E.; Meyer, D. Zebrafish mnx genes in endocrine and exocrine pancreas formation. Dev. Biol. 2004, 268, 372–383. [Google Scholar] [CrossRef]
- Xu, J.; Zhang, R.; Zhang, T.; Zhao, G.; Huang, Y.; Wang, H.; Liu, J.X. Copper impairs zebrafish swimbladder development by down-regulating Wnt signaling. Aquat. Toxicol. 2017, 192, 155–164. [Google Scholar] [CrossRef]
- Gu, J.; Wang, H.; Zhou, L.; Fan, D.; Shi, L.; Ji, G.; Gu, A. Oxidative stress in bisphenol AF-induced cardiotoxicity in zebrafish and the protective role of N-acetyl N-cysteine. Sci. Total Environ. 2020, 731, 139190. [Google Scholar] [CrossRef]
- Livak, K.J.; Schmittgen, T.D. Analysis of relative gene expression data using real-time quantitative PCR and the 2(-Delta Delta C(T)) Method. Methods 2001, 25, 402–408. [Google Scholar] [CrossRef]







Disclaimer/Publisher’s Note: The statements, opinions and data contained in all publications are solely those of the individual author(s) and contributor(s) and not of MDPI and/or the editor(s). MDPI and/or the editor(s) disclaim responsibility for any injury to people or property resulting from any ideas, methods, instructions or products referred to in the content. |
© 2023 by the authors. Licensee MDPI, Basel, Switzerland. This article is an open access article distributed under the terms and conditions of the Creative Commons Attribution (CC BY) license (https://creativecommons.org/licenses/by/4.0/).
Share and Cite
Gu, J.; Guo, L.; Zhu, Y.; Qian, L.; Shi, L.; Zhang, H.; Ji, G. Neurodevelopmental Toxicity of Emamectin Benzoate to the Early Life Stage of Zebrafish Larvae (Danio rerio). Int. J. Mol. Sci. 2023, 24, 3757. https://doi.org/10.3390/ijms24043757
Gu J, Guo L, Zhu Y, Qian L, Shi L, Zhang H, Ji G. Neurodevelopmental Toxicity of Emamectin Benzoate to the Early Life Stage of Zebrafish Larvae (Danio rerio). International Journal of Molecular Sciences. 2023; 24(4):3757. https://doi.org/10.3390/ijms24043757
Chicago/Turabian StyleGu, Jie, Liguo Guo, Yuanhui Zhu, Lingling Qian, Lili Shi, Huanchao Zhang, and Guixiang Ji. 2023. "Neurodevelopmental Toxicity of Emamectin Benzoate to the Early Life Stage of Zebrafish Larvae (Danio rerio)" International Journal of Molecular Sciences 24, no. 4: 3757. https://doi.org/10.3390/ijms24043757
APA StyleGu, J., Guo, L., Zhu, Y., Qian, L., Shi, L., Zhang, H., & Ji, G. (2023). Neurodevelopmental Toxicity of Emamectin Benzoate to the Early Life Stage of Zebrafish Larvae (Danio rerio). International Journal of Molecular Sciences, 24(4), 3757. https://doi.org/10.3390/ijms24043757
