Abstract
Verticillium dahliae is a soil-borne pathogenic fungus that causes Verticillium wilt in host plants, a particularly serious problem in potato cultivation. Several pathogenicity-related proteins play important roles in the host infection process, hence, identifying such proteins, especially those with unknown functions, will surely aid in understanding the mechanism responsible for the pathogenesis of the fungus. Here, tandem mass tag (TMT) was used to quantitatively analyze the differentially expressed proteins in V. dahliae during the infection of the susceptible potato cultivar “Favorita”. Potato seedlings were infected with V. dahliae and incubated for 36 h, after which 181 proteins were found to be significantly upregulated. Gene ontology and Kyoto Encyclopedia of Genes and Genomes enrichment analyses showed that most of these proteins were involved in early growth and cell wall degradation. The hypothetical, secretory protein with an unknown function, VDAG_07742, was significantly upregulated during infection. The functional analysis with knockout and complementation mutants revealed that the associated gene was not involved in mycelial growth, conidial production, or germination; however, the penetration ability and pathogenicity of VDAG_07742 deletion mutants were significantly reduced. Therefore, our results strongly indicate that VDAG_07742 is essential in the early stage of potato infection by V. dahliae.
1. Introduction
Verticillium dahliae, a hemibiotrophic pathogen, is a highly virulent and destructive phytopathogenic fungus that causes Verticillium wilt in more than 600 plant species worldwide, many of them crop species, leading to great economic losses [1,2,3]. The infectious cycle of V. dahliae begins with the germination of the microsclerotia to form infective hyphae, which adhere to the host root surface to form hyphopodia that penetrate the host plant root epidermal cells before continuing to invade and block vascular vessels, eventually causing vascular tissue discoloration, leaf chlorosis, and necrosis, and ultimately, plant death [4,5]. The pathogenic mechanism of this fungus is very complex, with the infection process being divided into three stages: (1) in the early stage, spores germinate to form hyphae and adhere to the plant roots; (2) in the intermediate stage, the hyphae successfully invade the root epidermal cells, causing fungal colonization; (3) at the late stage of infection, wilting symptoms appears in the aboveground plant body [6]. The initial course of infection varies among the hosts and even within the hosts, differing in terms of resistance [7,8].
Several proteins, including key pathogenesis-related proteins, have been identified as influencing the V. dahliae infection [9,10,11]. Further, many hypothetical proteins without functional annotation reportedly play critical roles in fungal infection and pathogenesis, thus, for example, the hypothetical protein MoOeIF3k can positively regulate the penetration and colonization of rice by Magnaporthe oryzae, whereas, its deficiency results in significantly reduced pathogenicity [12]. Similarly, the deletion of the hypothetical protein-encoding gene Fosp9 of Fusarium oxysporum reportedly hinders the early infection of banana plants significantly [13].
The wide application of bio-sequencing technology has resulted in the identification of an increasing number of hypothetical fungal proteins due to their interaction with the host; however, the lack of functional information greatly limits our understanding of fungal pathogenic mechanisms. Particularly, the identification and functional analysis of potential key hypothetical proteins involved in V. dahliae infection require a thorough understanding of the mechanism responsible for the pathogenesis of the fungus.
The transcriptome analysis of V. dahliae during infection has provided new insights into the fungal infection mechanism, and many critical genes related to its pathogenesis have been identified; however, no simple correspondence between the transcript and protein expression has been observed [14]. In contrast, proteomics has been shown to be a useful tool for identifying the differentially expressed proteins involved in fungal infection [15]. Thus, for example, based on proteome analysis, the ester cyclase UvEC1 was found to be essential for the development and pathogenicity of Ustilaginoidea virens [16], and pectinases VdPL3.1 and VdPL3.3 were found to be upregulated in the extracellular proteome of V. dahliae in a cotton-containing medium [17]. Furthermore, a conserved, secreted VdCP1 protein was also identified by proteomics, and the deletion of the corresponding gene reduced the V. dahliae pathogenicity in cotton [18]. These results suggest that proteomics analysis can help identifying the key pathogenic proteins involved in V. dahliae infection.
Potato Verticillium wilt caused by V. dahliae, also known as potato early dying disease, is a serious problem for potato cultivation worldwide. However, only a little bit is known about the key pathogenesis-related proteins, especially those with unknown functions, involved in the initial infection stages of the fungus. Therefore, proteomic analysis was conducted in the present study to identify the potential key proteins responsible for the pathogenesis of V. dahliae, and a hypothetical protein VDAG_07742 was selected for further functional study by generation of the VDAG_07742 deletion and complementary mutants, thus confirming its importance in the pathogenesis of Verticillium wilt in potatoes.
2. Results
2.1. Differentially Expressed Proteins (DEPs) Identified during V. dahliae Infection of Potato Plants
To gain new insights into DEPs during early infection of potatoes by V. dahliae, proteins induced at 0 and 36 h after the V. dahliae infection were subjected to proteomic analysis and sequenced using quantitative proteomics with tandem mass tag (TMT). Subsequently, a principal component analysis (PCA) was performed to assess the overall quality and comparability of the proteomic datasets obtained from V. dahliae conidia (0 h) and conidia-inoculated potato roots (36 h). The PCA plots generated from the normalized data representing the treatments and experimental replicates showed a clear difference on the PC1 axis at 0 and 36 h after inoculation (Figure 1A), indicating that the biological effects were stronger than the technical effects were; therefore, the quality of the data was considered to be sufficient for further analysis. A comparison between the proteomes observed at 0 and 36 h after inoculation indicated the presence of 2031 DEPs (Figure 1B), 181 of which were upregulated (Figure 1C). Details of the upregulated proteins are provided in Table S1. Among these, 23 proteins were upregulated more than five-fold (Table 1).
Figure 1.
Overview of protein identification and sample repeatability test. (A) Principal component analysis (PCA) showed quantitative sample repeatability, (B) histogram of the protein number distribution of differentially expressed proteins (DEPs) in different comparison groups, and (C) volcano plot of DEPs in the groups being compared (|log2 Fold Change| > 1.3 and p < 0.05).
Table 1.
Proteins whose expression was upregulated by more than 5-fold in the proteomic data.
2.2. Functional Cluster Analysis of Upregulated Proteins
We hypothesized that some of the 181 upregulated proteins upon fungal infection may play important roles in V. dahliae pathogenesis. To further understand the functions of these proteins, gene ontology (GO) functional classification was performed using the GO database. The results show that the upregulated proteins were mainly involved in metabolic processes such as catalysis and binding (Figure 2A) and cellular processes. In contrast, the subcellular localization showed that the upregulated proteins were distributed within the extracellular space (70%), in the cytoplasm (47%), and in the plasma membrane (28%) (Figure 2B). A further analysis of the upregulated proteins observed via the clustering of orthologous groups (COG) suggested that they could be divided into 23 groups, with seventeen proteins in the largest group associated with amino acid transport and metabolism, and only one in the smallest group associated with processes such as cytoskeleton production, extracellular structures, nucleotide transport and metabolism, and chromatin structure and dynamics (Figure 2C and Table S2).
Figure 2.
Classification of upregulated proteins. (A) Gene ontology (GO) functional classification, (B) subcellular locations, and (C) clusters of orthologous groups (COG) showing functional classes.
2.3. Functional Enrichment Analysis of Upregulated Proteins
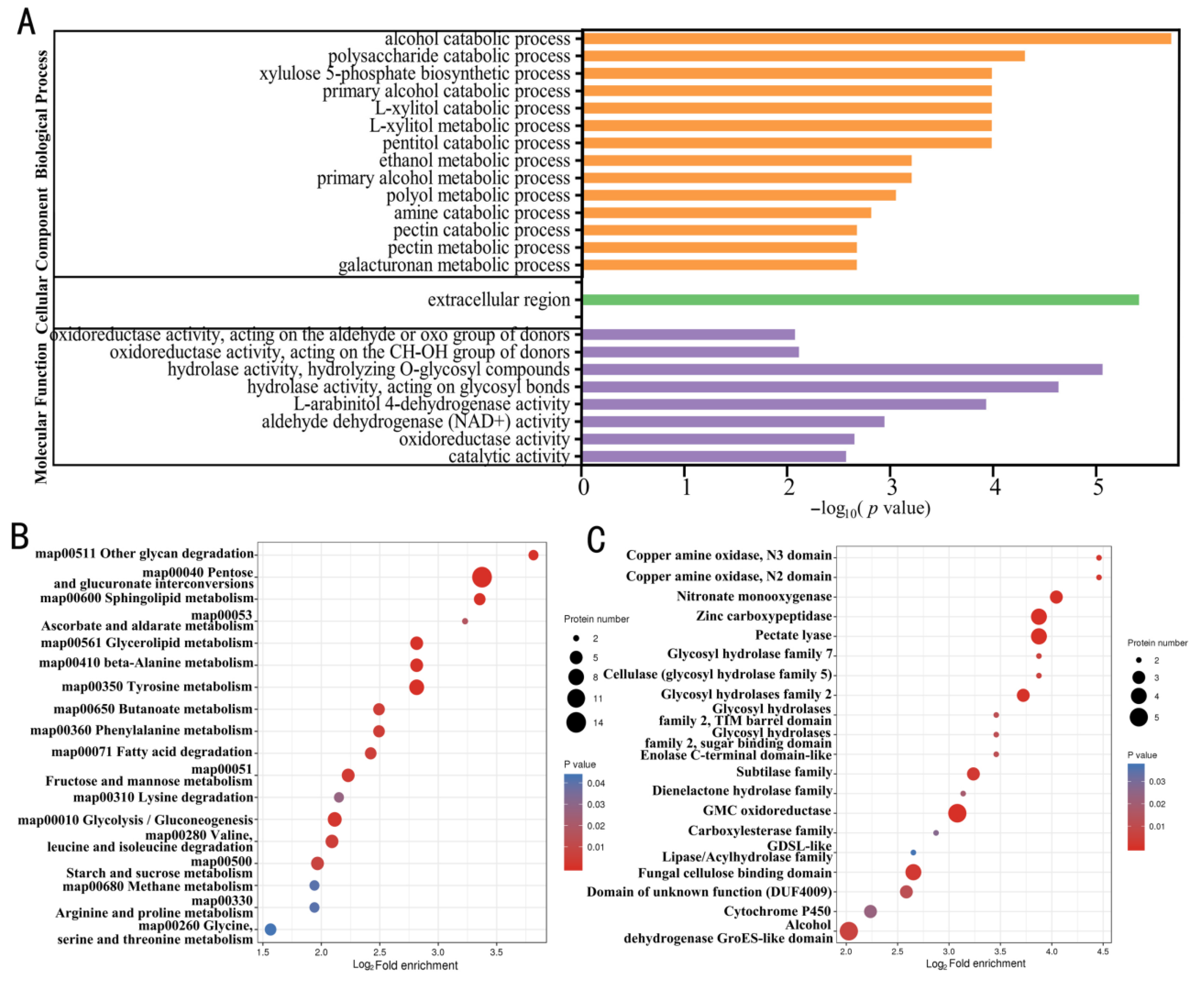
The GO enrichment analysis showed that upregulated proteins were mainly enriched in terms of alcohol decomposition, polysaccharide decomposition, primary alcohol decomposition, pentose alcohol decomposition, and L-xylitol metabolism. Furthermore, the cellular components were significantly enriched in the extracellular regions, and molecular function enrichment was observed mainly in hydrolase activity, hydrolytic O-glycosyl compounds, and oxidoreductase activity (Figure 3A). Consistently, the Kyoto Encyclopedia of Genes and Genomes (KEGG) metabolic pathway analysis showed that 100 upregulated proteins were involved in 18 pathways, among which, the most significantly main enriched ones were pentose and glucuronate interconversions (map00040), tyrosine metabolism (map00350), and glycolysis/gluconeogenesis (map00010) (Figure 3B, Table 2 and Table S3). The protein domain enrichment results showed that 67 upregulated proteins were enriched in different domains, of which the most enriched domains were GMC oxidoreductase, alcohol dehydrogenase GroES-like domain, and pectate lyase (Figure 3C, Table 3 and Table S4).
Figure 3.
Enriched gene ontology (GO) terms, Kyoto encyclopedia of genes and genomes (KEGG) pathways, and protein domains of the proteins showing upregulated expression levels in the comparison groups. (A) Cellular components, molecular functions, and biological processes, (B) enriched KEGG pathways, and (C) enriched protein domains.
Table 2.
List of the proteins whose expression was upregulated in the Kyoto encyclopedia of genes and genomes (KEGG) pathways.
Table 3.
List of the proteins whose expression was upregulated in protein domain.
Based on the GO enrichment, KEGG enrichment, and domain enrichment analyses, information was obtained for 152 out of the 181 upregulated proteins. Notably, 29 hypothetical proteins with unknown functions were significantly upregulated during the early stages of V. dahliae infection (Table S5).
2.4. qRT-PCR Verification of Upregulated Proteins
A quantification of the mRNA expression levels of the upregulated V. dahliae proteins in the infected potato plants at 0 and 36 h post-inoculation of conidia was performed by qRT-PCR, for which, the following 10 upregulated proteins were randomly selected: VDAG_10194, VDAG_02304, VDAG_10208, VDAG_07442, VDAG_09254, VDAG_08248, VDAG_07373, VDAG_03665, VDAG_01700, and VDAG_09741. Basic information describing these proteins and primers used for qRT-PCR verification are listed in Tables S1 and S6, respectively. Consistent with proteomic data obtained from TMT quantification, the mRNAs of all 10 proteins were more upregulated at 36 h compared to those at 0 h (Figure 4), demonstrating the reliability of the proteomic analysis.
Figure 4.
Real-time quantitative PCR (qRT-PCR) verification of proteins whose expression was upregulated at 0 and 36 h after Verticillium dahliae infection in potatoes. (A) Relative expression level ratios of 10 randomly selected proteins at 36/0 h in the proteomic data; (B) the relative expression was verified at the mRNA level using β-tubulin as a reference gene. Values on the vertical axis represent means ± standard error (SE) of three biological replicates. Asterisks represent significant differences relative to 0 h, as determined by the least significant difference (LSD) test at p = 0.05.
2.5. Identification and Characterization of the VDAG_07742 Protein in V. dahliae
Based on the proteomic analysis, the expression of a hypothetical protein VDAG_07742 was upregulated as high as 5.4-fold. A BLASTP search for VDAG_07742 revealed 100% similarity with the hypothetical proteins that have been previously described in V. nonalfalfae, V. alfalfae, and V. longisporum. Protein sequences with high similarity were downloaded for the phylogenetic analysis, which showed that VDAG_07742 belongs to the same branch as the Verticillium fungi (Figure 5A). Indeed, the multiple sequence homology analysis showed that VDAG_07742 is highly conserved in Verticillium fungi (Figure 5B). We speculated that the protein may play important roles in the pathogen–host interaction in Verticillium sp., so the protein was selected for the functional analysis in this study.
Figure 5.
Characterization of VDAG_07742 in Verticillium dahliae. (A) Phylogenetic tree constructed using the MEGA7.0 neighbor-joining method using 9 fungal amino acids with bootstrap percentages obtained from 1000 replicates at each branch node and the red dot represented the amino acid sequence of VDAG_07742; (B) multiple sequence alignments showing homologous proteins in V. nonalfalfae, V. alfalfae, and V. longisporum; Non-conserved amino acid residues were shaded in gray and the darker the color, the less conserved the residue. (C) secondary structure prediction of VDAG_07742.
The gene sequence of VDAG_07742 was amplified using the genomic DNA of V. dahliae wild-type (WT) strain JY, and it was 100% identical with that of the V. dahliae VdLs.17 in the JGI (https://genome.jgi.doe.gov/ (accessed on 8 January 2023)) database. The VDAG_07742 protein with 530 amino acids, which is a non-GPI-anchored protein that contains a signal peptide at the position associated with fragment 1–23 and located in the extracellular space without a transmembrane domain, additionally, it contains a C6 super family domain at fragment 455–527 (Figure 5C). The predicted secondary structure of the protein contained an alpha helix (9.46%), a beta turn (7.98%), random coils (54.17%), and extended strands (28.39%; Figure 5A).
2.6. Vegetative Propagation, Conidial Production, and Spore Germination of Mutants
To clarify whether VDAG_07742 plays a role in V. dahliae vegetative growth, two VDAG_07742 deletion mutants (ΔVDAG_07742-1 and ΔVDAG_07742-2) and two VDAG_07742 complementary mutants (ΔVDAG_07742-C1 and ΔVDAG_07742-C2) were used for further study after the genetic transformation and PCR verification (Figure S1) [3,19,20]. Following cultivation on a PDA medium for 10 d, both of the knockout mutants showed the same colony morphology and color as those of the WT strain and complementary mutants (Figure 6A). Furthermore, no significant differences were observed between the mutants and WT in the colony growth rate, conidial production, or spore germination (Figure 6B,C).
Figure 6.
Analysis of fungal growth, conidial production, and conidial germination rate of VDAG_07742 deletion mutants. (A) Colony morphology of wild-type (WT) Verticillium dahliae strain JY, knockout mutants ΔVDAG_07742-1 and ΔVDAG_07742-2 and complementary mutants ΔVDAG_07742-C1 and ΔVDAG_07742-C2 cultured on PDA plates for 10 d; (B) colony growth rate; (C) conidial production and conidial germination rate. Values on the vertical axis represent the mean ± standard error (SE) for three biological replicates. Asterisks represent significant differences relative to the WT, as determined by the least significant difference (LSD) test at p = 0.05.
2.7. Conserved Hypothetical Protein VDAG_07742 Is Required for V. dahliae Pathogenicity to Potato Plants
To investigate the role of VDAG_07742 on V. dahliae pathogenicity, V. dahliae-susceptible potato cultivar “Favorita” was used for inoculation [21]. The V. dahliae WT strain and mutants were inoculated into potato seedlings at the six-leaf stage using the dipping root method [22]. Four weeks after inoculation, the plants inoculated with the WT strain showed obviously wilt symptoms, whereas those inoculated with mutants or the mock ones did not, and the complementary mutants caused more severe chlorosis of typical wilt symptoms than the deletion mutants did (Figure 7A). The disease index results show that the deletion mutants caused a significantly less severe wilt disease (Figure 7B), and the heights of the potato plants infected with the V. dahliae strains were less than the mock plants were, but no difference was detected between these strains (Figure 7C). No discoloration was observed in the vascular vessels of the plants infected with the deletion mutants, which appeared to be similar to the mock plants. In contrast, discoloration was evident in the WT strain and the complementary mutants (Figure 7D). The qRT-PCR results further confirmed that the biomass of deletion mutants was significantly lower than those of the WT or complementary mutants in the root, base, or leaf tissues (Figure 7E), indicating the colonization of V. dahliae was defective without the gene VDAG_07742. In addition, the expression of VDAG_07742 in the early infection process in the WT strain was significantly induced (Figure S2). Therefore, the results above indicate that VDAG_07742 is required for the pathogenicity of V. dahliae in potatoes.
Figure 7.
VDAG_07742 is required for pathogenicity of Verticillium dahliae. (A) Potato seedlings at the 6-leaf stage were inoculated with spore suspensions of wild-type (WT) V. dahliae strain JY, the knockout mutants ΔVDAG_07742-1 and ΔVDAG_07742-2, and complementary mutants ΔVDAG_07742-C1 and ΔVDAG_07742-C2, for four weeks; (B) disease index showing Verticillium wilt; (C) potato plant height; (D) discoloration of vascular vessels in longitudinal potato plant slices; (E) V. dahliae biomass using potato actin as a reference gene. Values on the vertical axis represent the mean ± standard error (SE) of three biological replicates. Asterisks represent significant differences relative to WT (control), as determined by the least significant difference (LSD) test at p = 0.05.
2.8. Hypothetical Protein VDAG_07742 Impairs the Penetration Ability of V. dahliae
As a defective colonization was observed in the deletion mutants, considering that the vegetative growth was not affected by VDAG_07742 in V. dahliae, we hypothesized that the penetration of VDAG_07742 deletion mutants could be deficient. In order to detect the penetration ability, WT and mutant conidia were inoculated on PDA plates coated with cellulose membranes following the previously described method [23]. The removal of the cellulose membranes 3 d after inoculation and further culturing for 5 d rendered the knockout mutants unable to penetrate the cellulose membranes in the same manner as they did in the WT strain, while the penetration ability of the complementary mutants was restored (Figure 8A), indicating that the deletion of VDAG_07742 damaged the ability of V. dahliae to penetrate the cellulose membranes. Previous studies showed that VdNoxB, VdPls1, and VdCrz1 are essential for V. dahliae penetration [22,24], and our qRT-PCR results show that the expression of these genes was significantly reduced in the knockout mutants (Figure 8B). Further, the expression levels of the attachment-related genes VdMsb and VdMcm1 [25,26] and the secretion-related genes VdSec22 and VdSyn8 [27] were also downregulated in the knockout mutants (Figure 8B). Altogether, these results indicate that the penetration ability of the knockout mutants was hampered compared to that of the WT fungal strain, and this effect was due to a reduced expression of penetration-related genes, while the attachment and secretion related genes were positively regulated during infection.
Figure 8.
VDAG 07742 influences Verticillium dahliae penetration. (A) The first row shows the growth of wild-type (WT) V. dahliae strain JY, knockout mutants ΔVDAG_07742-1 and ΔVDAG_07742-2, and complementary mutants ΔVDAG_07742-C1 and ΔVDAG_07742-C2 cultured on cellulose membrane-covered PDA plates for 3 d; the second row shows the growth of the WT strain, knockout mutants ΔVDAG_07742-1 and ΔVDAG_07742-2, and complementary mutants ΔVDAG_07742-C1 and ΔVDAG_07742-C2 5 d following removal of the cellulose membrane; (B) expression of infection-related V. dahliae genes detected by qRT-PCR using β-tubulin as the reference gene. Values on the vertical axis represent the mean ± standard error (SE) of three biological replicates. Asterisks represent significant differences relative to the WT, as determined by the least significant difference (LSD) test at p = 0.05.
3. Discussion
Several pathogenesis-related proteins are involved in V. dahliae infections, and many of them are hypothetical proteins with unknown functions, which greatly limits our understanding of the pathogenicity mechanisms of V. dahliae. Therefore, it is important to explore the pathogenicity-related proteins and clarify their functions to help to develop new strategies of Verticillium wilt. In this study, a proteomic analysis was used to identify the proteins involved in V. dahliae infection of potato, especially those with unknown functions. The results showed that 181 proteins were significantly upregulated expressed in early infection process, of which, 29 proteins have unknown functions. Particularly, an upregulated hypothetical protein VDAG_07742 was explored due to its high conservatism in Verticillium sp. Indeed, the bioinformatic analysis showed that VDAG_07742 is a typical secretory protein, and a functional assessment confirmed its importance for V. dahliae pathogenicity to potatoes in this study.
The proteomic data showed that 181 proteins were upregulated 36 h after infection relative to those at 0 h. The subsequent verification of the expression trend of 10 randomly selected proteins by qRT-PCR was consistent with the results obtained by the proteomic analysis, indicating the high accuracy of the proteome sequencing. Further, the GO classification of the biological processes in these upregulated proteins showed that most of them were related to cell and growth processes. In contrast, the COG classification indicated that the upregulated proteins were mainly involved in activities concerning the cytoskeleton, extracellular structures, posttranslational modification, protein turnover, chaperones action, translation, ribosomal structure, and biogenesis. Additionally, the KEGG enrichment analysis suggested that the upregulated proteins were mainly involved in tyrosine metabolism and glycolysis. Thus, all these proteins are closely related to the growth and development of V. dahliae [26,27,28,29,30,31,32], for which spore germination and invasive hyphal growth are often the initial steps of the infection. Our results provide evidence that cell proliferation-related proteins are actively expressed at the early stages of infection, which is consistent with the available bioinformatic results [23,32,33,34]. During the infection process, extracellular proteases are secreted to degrade the cell wall components of the host plant and obtain the nutrients needed for growth, moreover, the plant cell walls degraded in this manner promote V. dahliae infection [35,36]. Consistently, our GO enrichment analysis of the molecular functioning of the proteins under study showed two hydrolase activity entries involved in the hydrolysis of O-glycosyl compounds and glycosyl bond activity, which were significantly enriched. Consequently, these two entries were also significantly enriched in cotton plants with different resistances at the early stage of V. dahliae infection [17], and they also play a role in the interactions between other pathogenic fungi and host plants [37,38], indicating that the proteins in these two entries are highly conserved and closely related to the pathogenicity of the fungus. The two entries obtained in this study include a total of 12 proteins from the glycosyl hydrolase family, such as pectate lyase, and cellulase, with VDAG_07238, VDAG_07825, and VDAG_04977 reportedly being closely related to V. dahliae pathogenicity [17,39,40]. This study further demonstrated that proteomics research can be applied for the effective identification of the key pathogenic proteins involved in infection by V. dahliae or other pathogenic fungi. In addition, 29 other candidate proteins with unknown functions and roles in fungal pathogenicity have not been previously reported. A further study to elucidate their functions in the infection process might contribute to a thorough understanding of the pathogenic mechanism of V. dahliae.
Secreted proteins affect the colonization and pathogenicity of V. dahliae in host plants by changing the structure and function of the host cells to promote infection or control growth [41,42]. The bioinformatics analysis suggested that VDAG_07742 is a typical secreted protein that contains a C6 superfamily domain. However, to date, no unifying function has been described for the C6 superfamily domain. Therefore, the functional analysis of VDAG_07742 in this study provides new insights into the regulatory role of the C6 superfamily domain in fungal infection. The vegetative growth of hyphae and the production of conidia during the infection and colonization of the host plants by V. dahliae can damage the vascular vessels and lead to cell necrosis and the discoloration of the vascular bundles [43,44].
In this study, the deletion of VDAG_07742 significantly hindered V. dahliae colonization, with less vascular vessel discoloration being observed in the inoculated plants (Figure 7), while it had no effect on fungal mycelial growth, conidial production, or spore germination (Figure 6). Therefore, we hypothesize that the reduced extent of colonization and limited pathogenicity in ΔVDAG_07742 mutants most likely result from a reduced ability of the fungus to penetrate the host rather than from the reduction of the vegetative growth. Indeed, further experiments showed the defective penetration of a cellulose membrane by the VDAG_07742 knockout mutants and limited fungal growth by a reduced ability of the mutant V. dahliae to penetrate the root cell wall. Previous studies showed that the penetration ability of V. dahliae is closely related to its pathogenicity [5,45,46]. Specifically, VdNoxB and VdPls1 are reportedly related to the formation of infection of the nails during V. dahliae penetration [24] and the deletion of the NADPH oxidase A-encoding gene NoxA, significantly and concomitantly reduced the pathogenicity and the ability of V. dahliae to penetrate cellophane [47]. Similarly, VdSho1, which encodes a tetraspanin, is required for V. dahliae penetration into cotton plants, and a deletion mutant showed only the slight discoloration of the vascular vessels, concomitant with a significant reduction of pathogenicity [23]. Consistently, the qRT-PCR results reported to date also show that the genes VdSec22 and VdSyn8, which are related to secretion [5,27], VdMsb and VdMcm1, which are associated with attachment [25,26], and VdCrz1, which is involved in signal transduction [22], are all significantly downregulated in the VDAG_07742 deletion mutants, further confirming the involvement of VDAG_07742 in V. dahliae pathogenicity.
The infection mechanism of V. dahliae is complex. Numerous potential proteins are involved in the pathogenic process; however, the functions of these proteins remain unknown. Determining the potential key proteins in the infection process of V. dahliae and clarifying their functions are important for comprehensively elucidating the pathogenic mechanism of V. dahliae and exploring novel plant disease control approaches. In this study, VDAG_07742, a hypothetical protein involved in the early stage of the infection process of potatoes by V. dahliae, was identified through proteomic analysis, and its role in pathogenicity was clarified, thus providing novel insights into the pathogenic mechanism of V. dahliae in potato plants.
4. Materials and Methods
4.1. Plant Material and Strains
Susceptible potato (Solanum tuberosum L) cultivar “Favorita” was used for the experiments. Potato seedlings were planted in sterilized soil under a 28/25 °C (day/night), temperature regime, and an 8/16 h (day/night) photoperiod [21]. Virulent V. dahliae strain JY was isolated from Shaanxi Province, China, and cultured in PDA (potato 200 g/L, glucose 20 g/L, agar 15 g/L) medium at 25 °C. [48]. The knockout plasmid pA-Hyg-OSCAR and overexpression vector pFL2 were donated by Professor Hu Xiaoping at the College of Plant Protection, Northwest Agriculture and Forestry University, Xianyang City, Shaanxi Province, China. Escherichia coli-competent DH5α was purchased from TransGen Biotech (Beijing, China).
4.2. V. dahliae Inoculation and Sample Preparation
Healthy potato seedlings at the six-leaf stage were selected as inoculum subjects. V. dahliae JY strain was cultured in PDA and sterile water for 7 d to collect conidia. Then, the concentration of the conidia suspension was adjusted to 107 conidia/mL using a blood count plate. Inoculum culture was performed according to previously describe d methods [3]. Potato plants inoculated with conidia for 0 h were used as controls, and experimental plants were incubated at 25 °C/80 rpm for 36 h. Then, they were removed, the root surface mycelia were gently washed with sterile water, and samples were collected and immediately frozen in liquid nitrogen and stored at −80 °C until further use.
4.3. Protein Extraction, Digestion, and LC-MS/MS Analysis
Protein extraction, digestion, and LC-MS/MS analysis were performed according to previously described methods [15,16]. Briefly, the proteins were extracted in a lysis buffer (10 mM dithiothreitol, 1% protease inhibitor cocktail), pelleted, treated with acetone, and dissolved in 8 M urea. The protein concentration was determined using a BCA Kit (Beyotime Biotechnology, Shanghai, China) according to the manufacturer’s instructions. For digestion, the protein lysate was added with trichloroacetic acid (TCA) to obtain a final concentration of 20%, and left to precipitate for 2 h, after which, tetraethylammonium bromide (TEAB) was added to obtain a final concentration of 200 mM. Subsequently, trypsin was then added at a ratio of 1:50 (protease:protein, m/m), and the mixture was hydrolyzed overnight. Finally, dithiothreitol (DTT) was added to a final concentration of 5 mM, and the mixture was incubated at 56 °C for 30 min. Then, 3-indoleacetic acid (IAA) was added to achieve a final concentration of 11 mM, and the mixture was incubated at 25 °C for 15 min in the dark. After trypsin digestion, the peptides were dissolved via liquid chromatography with solvent A (0.1% formic acid and 2% acetonitrile) and separated using an EASY-nLC 1200 UHPL system (Thermo Fisher Scientific, Waltham, Massachusetts, USA). The data were analyzed using an Exploris 480 mass spectrometer (MS/MS). The peptide parent ions and their secondary fragments were detected and analyzed using Orbitrap, which was followed by a secondary MS/MS analysis. The MS/MS data were processed using PD2.4. SEQUST was then used along with the proteome database of V. dahliae VdLs.17 downloaded from UniProt. Tandem mass spectra were searched using the V. dahliae database, and a back library was added to calculate the false positive rate resulting from random matches (FDR). Trypsin/P was specified as the cleavage enzyme, and the TMT-6plex method was used to obtain quantitative values from the replicated 0 and 36 h samples. The PCA was performed to test the statistical consistency of the quantitative results. The average repeated quantitative value was determined for each sample, and the two-sample two-tailed t-test was used to calculate the p-value to determine the significance of the differential expression of proteins in the two samples. The DEPs with a |log2 Fold Change| > 1.3 compared to those in the 0 h sample were selected, and the differences at p < 0.05 were considered to be significant.
4.4. Functional Annotation and Enrichment Analysis
For the functional classification, the upregulated proteins were annotated according to the GO terms based on the V. dahliae VdLs.17 database and subjected to subcellular localization and COG functional classification analysis. The selected significant terms were used to generate graphical results to simplify and outline the data. Subsequently, all the GO annotation information was used as a background file for the GO enrichment, KEGG enrichment, and protein domain enrichment analysis. The GO terms within the upregulated protein sets with corrected p values of <0.05 and upregulated proteins at p < 0.05 significance level as per the two-tailed Fisher’s exact test were considered to be significantly enriched.
4.5. qRT-PCR Analysis
To evaluate how well the gene expression levels matched our quantitative proteomics data, the qRT-PCR analysis was performed using 10 upregulated proteins that were randomly selected. Primer 5.0 was used to design primers for the genes encoding the 10 selected upregulated proteins and for the reference gene β-tubulin. First, RNA was extracted from the root samples of V. dahliae-infected potatoes plants at 0 and 36 h after inoculation and reverse-transcribed according to a previously described method [3]. qRT-PCR was performed using 2×RealStar Green Fast Mixture (20 µL volume) using a 10 μL 2× RealStar Fast SYBR qPCR Mix, 0.4 μL High/Low ROX Reference Dye, 7.6 µL ddH2O, 1 µL forward and reverse primers, and 1 µL cDNA. The steps for the qRT-PCR steps included 95 °C denaturation for 2 min, 40 cycles at 95 °C for 15 s, 60 °C for 30 s, and 72 °C for 30 s, and a melting curve. Biological replicates were performed three times, and the average values were calculated. β-tubulin was used as an internal reference gene to detect changes in the expression of the different treatment groups. Data were analyzed using the 2−ΔΔCt method. The relative expression at 0 h was used for normalization [49].
4.6. Bioinformatics Analysis
The nucleic acid sequences for VDAG_07742 were obtained from the V. dahliae database in JGI (https://genome.jgi.doe.gov/ (accessed on 8 January 2023)), and primers were designed to amplify the full length of the gene using the DNA of the JY fungal strain as a template before sequencing. The signal peptide, transmembrane structure, subcellular localization, and the GPI-anchored proteins were used for the VDAG_07742 amino acid sequence using SignalP4.1 (https://services.healthtech.dtu.dk/ (accessed on 7 November 2022)), TMHMM2.0 (https://services.healthtech. dtu. dk/service. php?TMHMM-2. 0 (accessed on 15 November 2022)), Cell-PLoc 2.0 (http://www.csbio.sjtu.edu.cn/bioinf/Cell-PLoc-2/ (accessed on 1 January 2023)), and PredGPI (http://gpcr.biocomp.unibo.it/predgpi/pred.htm (accessed on 15 November 2022)). The online software SOPMA (https://npsa-prabi.ibcp.fr/cgi-bin/npsa_automat.pl?page=npsa_sopma.html (accessed on 7 November 2022)) was used to predict the secondary structure of VDAG_07742. In contrast, amino acid sequence alignment was performed using BLASTP, the homologous sequences were downloaded, and a phylogenetic tree was constructed using MEGA7.0. Sequences with >99% homology were used for the multiple sequence alignment.
4.7. Generation of Knockout and Complementation Mutants, and Determination of Fungal Morphology
To determine whether the upregulated protein VDAG_07742 was involved in V. dahliae pathogenicity, gene-knockout of VDAG_07742 was performedand pathogenicity assays were conducted. Targeted gene deletion plasmids were generated using a previously described method [3,19,20,50]. VDAG_07742 deletion mutants were confirmed by PCR using the primers hph-F/R and Q-F/R, and complementary mutants were confirmed by the primers neo-F/R and Q-F/R. The primer sequences used are listed in Table S6.
The WT fungal strain, and deletion and complementary mutants were inoculated on PDA plates and cultured at 25 °C. The colony diameter was measured after 3, 6, 9, 12, and 15 days of being cultured to calculate the colony growth rate and observe the colony morphology. Conidia from the WT strain and from the deletion and complementary mutants were collected, and their concentrations were adjusted to 107 conidia/mL, and 200 μL was aspirated and added to 50 mL PDB medium, followed by incubation at 25 °C/150 rpm for 7 d before the yield was determined using a blood cell counting plate. The concentration of the collected conidia was adjusted to 103 conidia/mL, and 50 μL of each sample was dropped onto a sterile slide. After a 16 h incubation period at 25 °C, the germination rate of the conidia was determined. Three biological replicates were included in each experiment.
4.8. Pathogenicity Assays
The WT fungal strain JY and the deletion complementary mutants were cultured in liquid PDB medium for 7 d. Conidia were harvested by filtration through two layers of sterile filter cloth, and their concentration was adjusted to 106 conidia/mL using sterile water. Uniformly grown healthy potato seedlings at the 6-leaf stage were used for the pathogenicity test. Briefly, the plants were inoculated using the root-dip method, with minor modifications [22]. Subsequently, the potato seedling roots were dipped in conidial suspensions for 10 min, and the seedlings were replanted into autoclaved sterile soil. The control seedlings were treated in the same way, but with sterile water instead of the conidia suspension. The potato seedlings were placed in a greenhouse at 25 °C and observed for four weeks. Twelve seedlings were used per treatment, and the pathogenicity assays were repeated at least three times. The seedling height was measured before the seedlings were removed from the soil and washed under running water. The degree of vascular tissue discoloration on the longitudinally cut stem was recorded and visually estimated, and disease severity was recorded on a scale from 0 to 5, where 0 = healthy leaves, 1 = plants showing slight chlorosis with <1% necrotic leaves, 2 = 40% of the plants showing chlorosis with 1–20% necrotic leaves, 3 = plants showing chlorosis with 20–30% necrotic leaves, 4 = plants showing chlorosis with 35–70% necrotic leaves, and 5 = plants showing chlorosis with 70–100% necrotic leaves. The percent disease index (DI) was determined using the standard formula: , where Di is the representative value for each level, Ni is the number of diseased leaves at each level, N is the total number of leaves investigated, and Dm is a representative value [23]. The plant height (PH) was measured from the base of the stem to the tip of the plant and calculated using to the formula: , where Hi is the representative individual plant height, and N represents the total number of plant height measurements. Following a previous method, DNA was extracted from the potato roots, stems, and leaves infected with the WT strain and knockout and complementary mutants. Actin was used as the endogenous plant reference gene, and V. dahliae elongation factor 1-α (VdEF-1α) was used for the V. dahliae biomass quantification [3]. The primers used are listed in Table S6 in the Supplementary Information.
4.9. Penetration Assays
Conidia of each strain were collected, and their concentration was adjusted to 107 conidia/mL. Sterile cellophane membranes were placed on a plate containing PDA medium as described previously, and equal amounts of conidia from each strain were placed in the center of the cellophane membranes [23]. The samples were then sealed and incubated at 25 °C for three days, after which, the cellophane membranes were removed from the plates, and these were further incubated for five days to determine the conidia penetration of the cellophane membranes. The transcription levels of infection-related genes in the WT and mutant strains were detected using qRT-PCR. Three biological replicates were included in each experiment. The tested genes and primers are listed in Table S6.
4.10. Statistical Analysis
All the experiments were conducted using three biological replicates, and the statistical analyses were performed using SPSS (version 16.0). Data were analyzed using one-way ANOVA and Duncan’s multiple range test. The treatment effects and differences were considered to be significant at p = 0.05. Origin 2021 and GraphPad Prism 8.30 were used for mapping and analysis, and Adobe Photoshop 2020 was used for image processing and output utilization. The GO analysis was performed using PANTHER (http://www.pantherdb.org/ (accessed on 20 October 2022)), and the KEGG analysis was performed using DAVID (https://david.ncifcrf.gov/ (accessed on1 November 2022)).
5. Conclusions
TMT-based quantitative proteomic analysis revealed that 181 proteins were significantly upregulated in V. dahliae at 36 h after the inoculation of conidia. Most of these proteins were associated with growth and cell wall degradation. Further, the functional analysis showed that the significantly upregulated hypothetical protein-encoding gene VDAG_07742 is necessary for the host penetration and pathogenicity of V. dahliae. These results provide new insights into the mechanism responsible for V. dahliae pathogenicity in potato plants.
Supplementary Materials
The following supporting information can be downloaded at: https://www.mdpi.com/article/10.3390/ijms24043630/s1.
Author Contributions
Conceptualization, R.F. and D.W.; methodology, Z.Z. and Y.L.; validation, D.W., S.W. and Z.Z.; formal analysis, D.W.; investigation, S.W.; resources, R.F.; data curation, D.W.; writing—original draft preparation, D.W.; writing—review and editing, Z.Z.; visualization, R.F. and D.W.; supervision, R.F.; project administration, R.F.; funding acquisition, R.F. All authors have read and agreed to the published version of the manuscript.
Funding
This study was supported by the National Natural Science Foundation of China (No. 31901836), the Science and Technology Foundation of Guizhou Province ([2020]1Y104, [2018]5781), and the Talent Development Program of Guizhou Province ([2021]080).
Institutional Review Board Statement
Not applicable.
Informed Consent Statement
Not applicable.
Data Availability Statement
Not applicable.
Acknowledgments
We would like to thank Xiaoping Hu (Northwest A&F University, Yangling, China) for providing the fungal strain and the vectors used in this study.
Conflicts of Interest
The authors declare no conflict of interest.
References
- Klosterman, S.J.; Atallah, Z.K.; Vallad, G.E.; Subbarao, K.V. Diversity, pathogenicity, and management of Verticillium species. Annu. Rev. Phytopathol. 2009, 47, 39–62. [Google Scholar] [CrossRef]
- Inderbitzin, P.; Subbarao, K. Verticillium systematics and evolution: How confusion impedes Verticillium wilt management and how to resolve it. Phytopathology 2014, 104, 564–574. [Google Scholar] [CrossRef] [PubMed]
- Fan, R.; Klosterman, S.J.; Wang, C.H.; Subbarao, K.V.; Xu, X.M.; Shang, W.J.; Hu, X.P. Vayg1 is required for microsclerotium formation and melanin production in Verticillium dahliae. Fungal Genet. Biol. 2017, 98, 1–11. [Google Scholar] [CrossRef]
- Jiménez-Ruiz, J.; Leyva-Pérez, M.D.L.O.; Schilirò, E.; Barroso, J.B.; Bombarely, A.; Mueller, L.; Mercado-Blanco, J.; Luque, F. Transcriptomic analysis of Olea europaea L. roots during the Verticillium dahliae early infection process. Plant Genome 2017, 10, plantgenome2016-07. [Google Scholar] [CrossRef]
- Jin, Y.Y.; Fan, L.Q.; Zhang, Y.H.; Hu, W.; Han, X.; Yan, Q.D.; Yang, J.X.; Li, F.G.; Yang, Z.E. Functional divergence of GLP genes between G. barbadense and G. hirsutum in response to Verticillium dahliae infection. Genomics 2022, 114, 110470. [Google Scholar] [CrossRef] [PubMed]
- Zhang, J.; Hu, H.L.; Wang, X.N.; Yang, Y.H.; Zhang, C.J.; Zhu, H.Q.; Shi, L.; Tang, C.M.; Zhao, M.W. Dynamic infection of Verticillium dahliae in upland cotton. Plant Biol. 2020, 22, 90–105. [Google Scholar] [CrossRef]
- Wang, Y.L.; Xiao, S.X.; Xiong, D.G.; Tian, C.M. Genetic transformation, infection process and qPCR quantification of Verticillium dahliae on smoke-tree Cotinus coggygria. Australas. Plant Pathol. 2013, 42, 33–41. [Google Scholar] [CrossRef]
- Zhao, P.; Zhao, Y.L.; Jin, Y.; Zhang, T.; Guo, H.S. Colonization process of Arabidopsis thaliana roots by a green fluorescent protein-tagged isolate of Verticillium dahliae. Protein Cell 2014, 5, 94–98. [Google Scholar] [CrossRef]
- Yuan, L.; Su, Y.X.; Zhou, S.; Feng, Y.G.; Guo, W.Z.; Wang, X.Y. A RACK1-like protein regulates hyphal morphogenesis, root entry and in vivo virulence in Verticillium dahliae. Fungal Genet. Biol. 2017, 99, 52–61. [Google Scholar] [CrossRef]
- Qin, T.F.; Hao, W.; Sun, R.R.; Li, Y.Q.; Wang, Y.Y.; Wei, C.Y.; Dong, T.; Wu, B.J.; Dong, N.; Wang, W.P.; et al. Verticillium dahliae VdTHI20, involved in pyrimidine biosynthesis, is required for DNA repair functions and pathogenicity. Int. J. Mol. Sci. 2020, 21, 1378. [Google Scholar] [CrossRef]
- Yang, X.; Guo, C.M.; Chen, C.; Hu, Z.J.; Zheng, X.Y.; Xu, S.; Yang, X.Y.; Xie, C.J. A kinesin Vdkin2 required for vacuole formation, mycelium growth, and penetration structure formation of Verticillium dahliae. J. Fungi 2022, 8, 391. [Google Scholar] [CrossRef] [PubMed]
- Lin, L.L.; Cao, J.Y.; Du, A.Q.; An, Q.L.; Chen, X.M.; Yuan, S.S.; Batool, W.; Shabbir, A.; Zhang, D.M.; Wang, Z.H.; et al. EIF3k domain-containing protein regulates conidiogenesis, appressorium turgor, virulence, stress tolerance, and physiological and pathogenic development of Magnaporthe oryzae Oryzae. Front. Plant Sci. 2021, 12, 807845. [Google Scholar] [CrossRef] [PubMed]
- Guo, L.J.; Wang, J.; Liang, C.C.; Yang, L.Y.; Zhou, Y.; Liu, L.; Huang, J.S. Fosp9, a novel secreted protein, is essential for the full virulence of Fusarium oxysporum f. sp. cubense on Banana (Musa spp.). Appl. Environ. Microbiol. 2022, 88, e0060421. [Google Scholar] [CrossRef] [PubMed]
- Bauernfeind Amy, L.; Babbitt Courtney, C. The predictive nature of transcript expression levels on protein expression in adult human brain. BMC Genom. 2017, 18, 322. [Google Scholar] [CrossRef] [PubMed]
- Wang, Y.M.; Wu, J.N.; Park, Z.Y.; Kim, S.G.; Rakwal, R.; Agrawal, G.K.; Kim, S.T.; Kang, K.Y. Comparative secretome investigation of Magnaporthe oryzae proteins responsive to nitrogen starvation. J. Proteome Res. 2011, 10, 3136–3148. [Google Scholar] [CrossRef]
- Chen, X.Y.; Pei, Z.X.; Li, P.P.; Li, X.B.; Duan, Y.H.; Liu, H.; Chen, X.L.; Zheng, L.; Luo, C.X.; Huang, J.B. Quantitative proteomics analysis reveals the function of the putative ester cyclase UvEC1 in the pathogenicity of the rice false smut fungus Ustilaginoidea virens. Int. J. Mol. Sci. 2021, 22, 4069. [Google Scholar] [CrossRef] [PubMed]
- Chen, J.Y.; Xiao, H.L.; Gui, Y.J.; Zhang, D.D.; Li, L.; Bao, Y.M.; Dai, X.F. Characterization of the Verticillium dahliae exoproteome involves in pathogenicity from cotton-containing medium. Front. Microbiol. 2016, 7, 1709. [Google Scholar] [CrossRef]
- Zhang, Y.; Gao, Y.B.; Liang, Y.B.; Dong, Y.J.; Yang, X.F.; Yuan, J.J.; Qiu, D.W. The Verticillium dahliae snodprot1-like protein VdCP1 contributes to virulence and triggers the plant immune system. Front. Plant Sci. 2017, 8, 1880. [Google Scholar] [CrossRef]
- Paz, Z.; García-Pedrajas, M.D.; Andrews, D.L.; Klosterman, S.J.; Baeza-Montañez, L.; Gold, S.E. One step construction of agrobacterium-recombination-ready-plasmids (OSCAR), an efficient and robust tool for ATMT based gene deletion construction in fungi. Fungal Genet. Biol. 2011, 48, 677–684. [Google Scholar] [CrossRef]
- Wang, S.; Xing, H.Y.; Hua, C.L.; Guo, H.S.; Zhang, J. An improved single-step cloning strategy simplifies the agrobacterium tumefaciens-mediated transformation (ATMT)-based gene-disruption method for Verticillium dahliae. Phytopathology 2016, 106, 645–652. [Google Scholar] [CrossRef]
- Chen, X.J.; Sopone, W.; Yuan, J.; Yang, X.H.; Wu, S.P.; Tai, Q.Q.; Wang, L.S.; Dusit, A.; Natthiya, B. In vitro inhibition of pathogenic Verticillium dahliae, causal agent of potato wilt disease in China by trichoderma isolates. Afr. J. Biotechnol. 2014, 13, 3402–3412. [Google Scholar] [CrossRef]
- Xiong, D.G.; Wang, Y.L.; Tang, C.; Fang, Y.L.; Zou, J.Y.; Tian, C.M. VdCrz1 is involved in microsclerotia formation and required for full virulence in Verticillium dahliae. Fungal Genet. Biol. 2015, 82, 201–212. [Google Scholar] [CrossRef] [PubMed]
- Li, J.J.; Zhou, L.; Yin, C.M.; Zhang, D.D.; Klosterman, S.J.; Wang, B.L.; Song, J.; Wang, D.; Hu, X.P.; Subbarao, K.V.; et al. The Verticillium dahliae Sho1-MAPK pathway regulates melanin biosynthesis and is required for cotton infection. Environ. Microbiol. 2019, 21, 4852–4874. [Google Scholar] [CrossRef]
- Zhao, Y.L.; Zhou, T.T.; Guo, H.S. Hyphopodium-specific VdNoxB/VdPls1-dependent ROS-Ca2+ signaling is required for plant infection by Verticillium dahliae. PLoS Pathog. 2016, 12, 1005793. [Google Scholar] [CrossRef] [PubMed]
- Tian, L.L.; Xu, J.; Zhou, L.; Guo, W.Z. VdMsb regulates virulence and microsclerotia production in the fungal plant pathogen Verticillium dahliae. Gene 2014, 550, 238–244. [Google Scholar] [CrossRef] [PubMed]
- Xiong, D.G.; Wang, Y.L.; Tian, L.Y.; Tian, C.M. MADS-Box transcription factor VdMcm1 regulates conidiation, microsclerotia formation, pathogenicity, and secondary metabolism of Verticillium dahliae. Front. Microbiol. 2016, 7, 1. [Google Scholar] [CrossRef]
- Zhou, T.T.; Zhao, Y.L.; Guo, H.S. Secretory proteins are delivered to the septin-organized penetration interface during root infection by Verticillium dahliae. PLoS Pathog. 2017, 13, e1006275. [Google Scholar] [CrossRef]
- Li, H.; Wang, D.; Zhang, D.D.; Geng, Q.; Li, J.J.; Sheng, R.C.; Xue, H.S.; Zhu, H.; Kong, Z.Q.; Dai, X.F.; et al. A polyketide synthase from Verticillium dahliae modulates melanin biosynthesis and hyphal growth to promote virulence. BMC Biol. 2022, 20, 125. [Google Scholar] [CrossRef]
- Tang, C.; Li, W.W.; Klosterman, S.J.; Wang, Y.L. Transcriptome variations in Verticillium dahliae in response to two different inorganic nitrogen sources. Front. Microbiol. 2021, 12, 712701. [Google Scholar] [CrossRef]
- Wang, H.; Chen, B.; Tian, J.; Kong, Z.S. Verticillium dahliae VdBre1 is required for cotton infection by modulating lipid metabolism and secondary metabolites. Environ. Microbiol. 2020, 23, 1991–2003. [Google Scholar] [CrossRef]
- Sarmiento-Villamil, J.L.; García-Pedrajas, N.E.; Cañizares, M.C.; García-Pedrajas, M.D. Molecular mechanisms controlling the disease cycle in the vascular pathogen Verticillium dahliae characterized through forward genetics and transcriptomics. Mol. Plant Microbe. Interact. 2020, 33, 825–841. [Google Scholar] [CrossRef] [PubMed]
- Zhang, X.Y.; Cheng, W.H.; Feng, Z.D.; Zhu, Q.H.; Sun, Y.Q.; Li, Y.J.; Sun, J. Transcriptomic analysis of gene expression of Verticillium dahliae upon treatment of the cotton root exudates. BMC Genom. 2020, 21, 155. [Google Scholar] [CrossRef] [PubMed]
- Klimes, A.; Dobinson, K. A hydrophobin gene, VDH1, is involved in microsclerotial development and spore viability in the plant pathogen Verticillium dahliae. Fungal Genet. Biol. 2006, 43, 283–294. [Google Scholar] [CrossRef] [PubMed]
- Chen, J.Y.; Liu, C.; Gui, Y.J.; Si, K.W.; Zhang, D.D.; Wang, J.; Short, D.P.G.; Huang, J.Q.; Li, N.Y.; Liang, Y.; et al. Comparative genomics reveals cotton-specific virulence factors in flexible genomic regions in Verticillium dahliae and evidence of horizontal gene transfer from Fusarium. New Phytol. 2018, 217, 756–770. [Google Scholar] [CrossRef] [PubMed]
- El-Bebany, A.F.; Rampitsch, C.; Daayf, F. Proteomic analysis of the phytopathogenic soilborne fungus Verticillium dahliae reveals differential protein expression in isolates that differ in aggressiveness. Proteomics 2010, 10, 289–303. [Google Scholar] [CrossRef]
- Klosterman, S.J.; Subbarao, K.V.; Kang, S.; Veronese, P.; Gold, S.E.; Thomma, B.P.H.J.; Chen, Z.H.; Henrissat, B.; Lee, Y.H.; Park, J.; et al. Comparative genomics yields insights into niche adaptation of plant vascular wilt pathogens. PLoS Pathog. 2011, 7, 1002137. [Google Scholar] [CrossRef]
- Mathioni, S.; Beló, A.; Rizzo, C.; Dean, R.; Donofrio, N. Transcriptome profiling of the rice blast fungus during invasive plant infection and in vitro stresses. BMC Genom. 2011, 12, 49. [Google Scholar] [CrossRef]
- O’Connell, R.J.; Thon, M.R.; Hacquard, S.; Amyotte, S.G.; Kleemann, J.; Torres, M.F.; Damm, U.; Buiate, E.A.; Epstein, L.; Alkan, N.; et al. Lifestyle transitions in plant pathogenic Colletotrichum fungi deciphered by genome and transcriptome analyses. Nat. Genet. 2012, 44, 1060–1065. [Google Scholar] [CrossRef]
- Gui, Y.J.; Chen, J.Y.; Zhang, D.D.; Li, N.Y.; Li, T.G.; Zhang, W.Q.; Wang, X.Y.; Short, D.P.G.; Li, L.; Guo, W.; et al. Verticillium dahliae manipulates plant immunity by glycoside hydrolase 12 proteins in conjunction with carbohydrate-binding module 1. Environ. Microbiol. 2017, 19, 1914–1932. [Google Scholar] [CrossRef]
- Zhou, J.L.; Wu, Y.J.; Zhang, X.J.; Zhao, L.H.; Feng, Z.L.; Wei, F.; Zhang, Y.L.; Feng, H.J.; Zhou, Y.; Zhu, H.Q. MPK homolog GhNTF6 was involved in cotton against Verticillium wilt by interacted with VdEPG1. Int. J. Biol. Macromol. 2021, 195, 456–465. [Google Scholar] [CrossRef]
- Sophien, K. A catalogue of the effector secretome of plant pathogenic oomycetes. Annu. Rev. Phytopathol. 2006, 44, 41–60. [Google Scholar]
- Hogenhout, S.A.; Vander, H.R.A.L.; Terauchi, R.; Kamoun, S. Emerging concepts in effector biology of plant-associated organisms. Mol. Plant. Microbe. Interact. 2009, 22, 115–122. [Google Scholar] [CrossRef]
- Chen, C.; Hu, Z.J.; Zheng, X.Y.; Yuan, J.J.; Zou, R.; Xu, S.; Yang, X.Y.; Xie, C.J. An auxiliary activity family 9 protein, VdAA91, is required for the penetration structure formation in Verticillium dahliae. Physiol. Mol. Plant Pathol. 2022, 122, 101921. [Google Scholar] [CrossRef]
- Kowalska, B. Management of the soil-borne fungal pathogen-Verticillium dahliae Kleb. causing vascular wilt diseases. J. Plant Pathol. 2021, 103, 1185–1194. [Google Scholar] [CrossRef]
- Zhao, Y.L.; Zhang, T.; Guo, H.S. Penetration assays, fungal recovery and pathogenicity assays for Verticillium dahliae. Bio-Protocol 2017, 7, e2133. [Google Scholar] [CrossRef] [PubMed]
- Bui, T.T.; Harting, R.; Braus-Stromeyer, S.A.; Tran, V.T.; Leonard, M.; Höfer, A.; Abelmann, A.; Bakti, F.; Valerius, O.; Schlüter, R.; et al. Verticillium dahliae transcription factors Som1 and Vta3 control microsclerotia formation and sequential steps of plant root penetration and colonisation to induce disease. New Phytol. 2019, 221, 2138–2159. [Google Scholar] [CrossRef] [PubMed]
- Zhu, X.H.; Sayari, M.; Islam, M.R.; Daayf, F. NoxA is important for Verticillium dahliae’s penetration ability and virulence. J. Fungi 2021, 7, 814. [Google Scholar] [CrossRef]
- Hu, X.P.; Bai, Y.W.; Chen, T.; Hu, D.F.; Yang, J.R.; Xu, X.M. An optimized method for in vitro production of Verticillium dahliae microsclerotia. Eur. J. Plant Pathol. 2013, 136, 225–229. [Google Scholar] [CrossRef]
- Livak, K.J.; Schmittgen, T.D. Analysis of relative gene expression data using real-time quantitative PCR and the 2−ΔΔCT method. Methods 2001, 25, 402–408. [Google Scholar] [CrossRef]
- Liu, T.; Qin, J.; Cao, Y.H.; Subbarao, K.V.; Chen, J.Y.; Mandal, M.K.; Xu, X.M.; Shang, W.J.; Hu, X.P. Transcription factor VdCf2 regulates growth, pathogenicity, and the expression of a putative secondary metabolism gene cluster in Verticillium dahliae. Appl. Environ. Microbiol. 2022, 88, e01385-22. [Google Scholar] [CrossRef]
Disclaimer/Publisher’s Note: The statements, opinions and data contained in all publications are solely those of the individual author(s) and contributor(s) and not of MDPI and/or the editor(s). MDPI and/or the editor(s) disclaim responsibility for any injury to people or property resulting from any ideas, methods, instructions or products referred to in the content. |
© 2023 by the authors. Licensee MDPI, Basel, Switzerland. This article is an open access article distributed under the terms and conditions of the Creative Commons Attribution (CC BY) license (https://creativecommons.org/licenses/by/4.0/).







