High-Energy, Whole-Body Proton Irradiation Differentially Alters Long-Term Brain Pathology and Behavior Dependent on Sex and Alzheimer’s Disease Mutations
Abstract
1. Introduction
2. Results
2.1. Survival
2.2. Bodyweight
2.3. Cognitive and Anxiety-like Behaviors
2.3.1. Radiation Effects
2.3.2. Genotype Effects
2.3.3. Sex Effects
2.4. Non-Cognitive Behaviors
2.4.1. Radiation Effects
2.4.2. Genotype Effects
2.4.3. Sex Effects
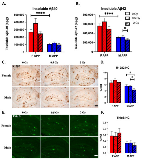
2.5. Beta-Amyloid
2.5.1. Radiation Effects
2.5.2. Sex Effects
2.6. Gliosis and Microhemorrhage
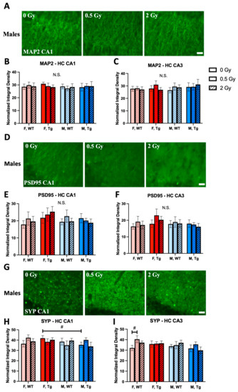
2.7. Dendrite and Synapse Density
2.8. Plasma Cytokines
2.8.1. Radiation Effects
2.8.2. Genotype Effects
2.8.3. Sex Effects
3. Discussion
3.1. Survival and Bodyweight
3.2. Behavior
3.3. Alzheimer’s Pathology and Neuroinflammation
3.4. Synaptic and Neuronal Density
4. Methods
4.1. Mice
4.2. Irradiation
4.3. Euthanasia and Tissue Preparation
4.4. Behavioral Tests
4.5. MSD Multiplex AB Triplex-40/42 Protein ELISA
4.6. MSD Cytokine ELISA
4.7. Immunohistochemistry, Histology, and Quantification
4.8. Statistics
5. Conclusions
Supplementary Materials
Author Contributions
Funding
Institutional Review Board Statement
Informed Consent Statement
Data Availability Statement
Acknowledgments
Conflicts of Interest
References
- Kiffer, F.; Boerma, M.; Allen, A. Behavioral effects of space radiation: A comprehensive review of animal studies. Life Sci. Space Res. 2019, 21, 1–21. [Google Scholar] [CrossRef]
- Cucinotta, F.A.; Wang, H.; Huff, J.L.; Mcphee, J.C. Risk of Acute or Late Central Nervous System Effects from Radiation Exposure; Mcphee, J.C., Charles, J.B., Eds.; National Aeronautics and Space Administration: Houston, TX, USA, 2009. [Google Scholar]
- Parihar, V.K.; Allen, B.D.; Caressi, C.; Kwok, S.; Chu, E.; Tran, K.K.; Chmielewski, N.N.; Giedzinski, E.; Acharya, M.M.; Britten, R.A.; et al. Cosmic radiation exposure and persistent cognitive dysfunction. Sci. Rep. 2016, 6, 34774. [Google Scholar] [CrossRef]
- Davis, C.M.; Allen, A.R.; Bowles, D.E. Consequences of space radiation on the brain and cardiovascular system. J. Environ. Sci. Heal. Part C Toxicol. Carcinog. 2021, 39, 180–218. [Google Scholar] [CrossRef]
- Scott, J.G.; Berglund, A.; Schell, M.J.; Mihaylov, I.; Fulp, W.J.; Yue, B.; Welsh, E.; Caudell, J.J.; Ahmed, K.; Strom, T.S.; et al. A genome-based model for adjusting radiotherapy dose (GARD): A retrospective, cohort-based study. Lancet Oncol. 2017, 18, 202–211. [Google Scholar] [CrossRef]
- Tommasino, F.; Durante, M. Proton Radiobiology. Cancers 2015, 7, 353–381. [Google Scholar] [CrossRef]
- Loeffler, J.S.; Durante, M. Charged particle therapy-optimization, challenges and future directions. Nat. Rev. Clin. Oncol. 2013, 10, 411–424. [Google Scholar] [CrossRef]
- Cherry, J.D.; Liu, B.; Frost, J.L.; Lemere, C.A.; Williams, J.P.; Olschowka, J.A.; O’Banion, M.K. Galactic cosmic radiation leads to cognitive impairment and increased aβ plaque accumulation in a mouse model of Alzheimer’s disease. PLoS ONE 2012, 7, e53275. [Google Scholar] [CrossRef] [PubMed]
- Sweet, T.B.; Panda, N.; Hein, A.M.; Das, S.L.; Hurley, S.D.; Olschowka, J.A.; Williams, J.P.; O’Banion, M.K. Central Nervous System Effects of Whole-Body Proton Irradiation. Radiat. Res. 2014, 182, 18–34. [Google Scholar] [CrossRef] [PubMed]
- Rudobeck, E.; Bellone, J.A.; Szűcs, A.; Bonnick, K.; Mehrotra-Carter, S.; Badaut, J.; Nelson, G.A.; Hartman, R.E.; Vlkolinský, R. Low-dose proton radiation effects in a transgenic mouse model of Alzheimer’s disease—Implications for space travel. PLoS ONE 2017, 12, e0186168. [Google Scholar] [CrossRef]
- Liu, B.; Hinshaw, R.G.; Le, K.X.; Park, M.-A.; Wang, S.; Belanger, A.P.; Dubey, S.; Frost, J.L.; Shi, Q.; Holton, P.; et al. Space-like 56Fe irradiation manifests mild, early sex-specific behavioral and neuropathological changes in wildtype and Alzheimer’s-like transgenic mice. Sci. Rep. 2019, 9, 12118. [Google Scholar] [CrossRef]
- Schroeder, M.K.; Liu, B.; Hinshaw, R.G.; Park, M.-A.; Wang, S.; Dubey, S.; Liu, G.G.; Shi, Q.; Holton, P.; Reiser, V.; et al. Long-Term Sex- and Genotype-Specific Effects of 56Fe Irradiation on Wild-Type and APPswe/PS1dE9 Transgenic Mice. Int. J. Mol. Sci. 2021, 22, 3305. [Google Scholar] [CrossRef] [PubMed]
- Raber, J.; Allen, A.R.; Sharma, S.; Allen, B.; Rosi, S.; Olsen, R.H.J.; Davis, M.J.; Eiwaz, M.; Fike, J.R.; Nelson, G.A. Effects of Proton and Combined Proton and (56)Fe Radiation on the Hippocampus. Radiat. Res. 2016, 185, 20–30. [Google Scholar] [CrossRef] [PubMed]
- Patel, R.; Arakawa, H.; Radivoyevic, T.; Gerson, S.L.; Welford, S.M. Long-Term Deficits in Behavior Performances Caused by Low- and High-Linear Energy Transfer Radiation. Radiat. Res. 2017, 188, 752–760. [Google Scholar] [CrossRef] [PubMed]
- Marty, V.N.; Vlkolinsky, R.; Minassian, N.; Cohen, T.; Nelson, G.A.; Spigelman, I. Radiation-Induced Alterations in Synaptic Neurotransmission of Dentate Granule Cells Depend on the Dose and Species of Charged Particles. Radiat. Res. 2014, 182, 653–665. [Google Scholar] [CrossRef]
- Rabin, B.M.; Shukitt-Hale, B.; Joseph, J.A.; Carrihill-Knoll, K.L.; Carey, A.N.; Cheng, V. Relative effectiveness of different particles and energies in disrupting behavioral performance. Radiat. Environ. Biophys. 2007, 46, 173–177. [Google Scholar] [CrossRef]
- Belov, O.V.; Belokopytova, K.V.; Kudrin, V.S.; Molokanov, A.G.; Shtemberg, A.S.; Bazyan, A.S. Neurochemical insights into the radiation protection of astronauts: Distinction between low- and moderate-LET radiation components. Phys. Med. 2019, 57, 7–16. [Google Scholar] [CrossRef]
- Owlett, L.; Belcher, E.K.; Dionisio-Santos, D.A.; Williams, J.P.; Olschowka, J.A.; O’Banion, M.K. Space radiation does not alter amyloid or tau pathology in the 3xTg mouse model of Alzheimer’s disease. Life Sci. Space Res. 2020, 27, 89–98. [Google Scholar] [CrossRef]
- Parihar, V.K.; Maroso, M.; Syage, A.; Allen, B.D.; Angulo, M.C.; Soltesz, I.; Limoli, C.L. Persistent nature of alterations in cognition and neuronal circuit excitability after exposure to simulated cosmic radiation in mice. Exp. Neurol. 2018, 305, 44–55. [Google Scholar] [CrossRef]
- Shukitt-Hale, B.; Szprengiel, A.; Pluhar, J.; Rabin, B.M.; Joseph, J.A. The effects of proton exposure on neurochemistry and behavior. Adv. Space Res. 2004, 33, 1334–1339. [Google Scholar] [CrossRef]
- Dulcich, M.S.; Hartman, R.E. Pomegranate supplementation improves affective and motor behavior in mice after radiation exposure. Evid. Based Complement. Altern. Med. 2013, 2013, 940830. [Google Scholar] [CrossRef]
- Kiffer, F.; Alexander, T.; Anderson, J.; Groves, T.; McElroy, T.; Wang, J.; Sridharan, V.; Bauer, M.; Boerma, M.; Allen, A. Late Effects of 1H + 16O on Short-Term and Object Memory, Hippocampal Dendritic Morphology and Mutagenesis. Front. Behav. Neurosci. 2020, 14, 96. [Google Scholar] [CrossRef]
- Bellone, J.A.; Rudobeck, E.; Hartman, R.E.; Szücs, A.; Vlkolinský, R. A Single Low Dose of Proton Radiation Induces Long-Term Behavioral and Electrophysiological Changes in Mice. Radiat. Res. 2015, 184, 193–202. [Google Scholar] [CrossRef] [PubMed]
- Raber, J.; Rudobeck, E.; Campbell-Beachler, M.; Allen, A.R.; Allen, B.; Rosi, S.; Nelson, G.A.; Ramachandran, S.; Turner, J.; Fike, J.R.; et al. (28)Silicon radiation-induced enhancement of synaptic plasticity in the hippocampus of naïve and cognitively tested mice. Radiat Res. 2014, 181, 362–368. [Google Scholar] [CrossRef]
- Pecaut, M.J.; Haerich, P.; Zuccarelli, C.N.; Smith, A.L.; Zendejas, E.D.; Nelson, G.A. Behavioral consequences of radiation exposure to simulated space radiation in the C57BL/6 mouse: Open field, rotorod, and acoustic startle. Cogn. Affect. Behav. Neurosci. 2002, 2, 329–340. [Google Scholar] [CrossRef]
- Davis, C.M.; DeCicco-Skinner, K.L.; Roma, P.G.; Hienz, R.D. Individual Differences in Attentional Deficits and Dopaminergic Protein Levels following Exposure to Proton Radiation. Radiat. Res. 2014, 181, 258–271. [Google Scholar] [CrossRef]
- Parihar, V.K.; Allen, B.D.; Tran, K.K.; Chmielewski, N.N.; Craver, B.M.; Martirosian, V.; Morganti, J.M.; Rosi, S.; Vlkolinsky, R.; Acharya, M.M.; et al. Targeted overexpression of mitochondrial catalase prevents radiation-induced cognitive dysfunction. Antioxid. Redox Signal. 2015, 22, 78–91. [Google Scholar] [CrossRef]
- Haerich, P.; Eggers, C.; Pecaut, M.J. Investigation of the Effects of Head Irradiation with Gamma Rays and Protons on Startle and Pre-Pulse Inhibition Behavior in Mice. Radiat. Res. 2012, 177, 685–692. [Google Scholar] [CrossRef]
- Rabin, B.M.; Buhler, L.L.; Joseph, J.A.; Shukitt-Hale, B.; Jenkins, D.G. Effects of Exposure to 56 Fe Particles or Protons on Fixed-ratio Operant Responding in Rats. J. Radiat Res. 2002, 43, 225–228. [Google Scholar] [CrossRef] [PubMed]
- Rabin, B.M.; Shukitt-Hale, B.; Carrihill-Knoll, K.L. Effects of Age on the Disruption of Cognitive Performance by Exposure to Space Radiation. J. Behav. Brain Sci. 2014, 04, 297–307. [Google Scholar] [CrossRef]
- Begum, N.; Wang, B.; Mori, M.; Vares, G. Does ionizing radiation influence Alzheimer’s disease risk? J. Radiat Res. 2012, 53, 815–822. [Google Scholar] [CrossRef]
- Jebelli, J.; Hamper, M.C.; Van Quelef, D.; Caraballo, D.; Hartmann, J.; Kumi-Diaka, J. The Potential Therapeutic Effects of Low-Dose Ionizing Radiation in Alzheimer’s Disease. Cureus 2022, 14, e23461. [Google Scholar] [CrossRef] [PubMed]
- Parihar, V.K.; Pasha, J.; Tran, K.K.; Craver, B.M.; Acharya, M.M.; Limoli, C.L. Persistent changes in neuronal structure and synaptic plasticity caused by proton irradiation. Brain Struct. Funct. 2015, 220, 1161–1171. [Google Scholar] [CrossRef]
- Chmielewski, N.N.; Caressi, C.; Giedzinski, E.; Parihar, V.K.; Limoli, C.L. Contrasting the effects of proton irradiation on dendritic complexity of subiculum neurons in wild type and MCAT mice. Environ. Mol. Mutagen. 2016, 57, 364–371. [Google Scholar] [CrossRef]
- Jankowsky, J.L.; Melnikova, T.; Fadale, D.J.; Xu, G.M.; Slunt, H.H.; Gonzales, V.; Younkin, L.H.; Younkin, S.G.; Borchelt, D.R.; Savonenko, A.V. Environmental enrichment mitigates cognitive deficits in a mouse model of Alzheimer’s disease. J. Neurosci. 2005, 25, 5217–5224. [Google Scholar] [CrossRef]
- Jankowsky, J.L.; Fadale, D.J.; Anderson, J.; Xu, G.M.; Gonzales, V.; Jenkins, N.A.; Copeland, N.G.; Lee, M.K.; Younkin, L.H.; Wagner, S.L.; et al. Mutant presenilins specifically elevate the levels of the 42 residue beta-amyloid peptide in vivo: Evidence for augmentation of a 42-specific gamma secretase. Hum. Mol. Genet. 2004, 13, 159–170. [Google Scholar] [CrossRef] [PubMed]
- Gimbel, D.A.; Nygaard, H.B.; Coffey, E.E.; Gunther, E.C.; Laurén, J.; Gimbel, Z.A.; Strittmatter, S. Memory impairment in transgenic Alzheimer mice requires cellular prion protein. J. Neurosci. 2010, 30, 6367–6374. [Google Scholar] [CrossRef]
- Rogers, D.C.; Fisher, E.M.; Brown, S.D.; Peters, J.; Hunter, A.J.; Martin, J.E. Behavioral and functional analysis of mouse phenotype: SHIRPA, a proposed protocol for comprehensive phenotype assessment. Mamm. Genome 1997, 8, 711–713. [Google Scholar] [CrossRef]







| Behavioral Measures | Tests |
|---|---|
| General Health | SHIRPA |
| Grip and Muscle Strength | Grip Strength (GS) Wire Hanging (WH) |
| Locomotor Activity | Open Field (OF) Spontaneous Alternation Y Maze (YM) Elevated Plus Maze (EPM) |
| Motor Coordination | Rotarod |
| Motor Learning | Rotarod |
| Anxiety | Open Field (OF) Elevated Plus Maze (EPM) |
| Depression | Tail Suspension Test (TST) |
| Spatial Memory | Spontaneous Alternation Y Maze (YM) Spatial Novelty Y Maze (SNYM) |
| Fear Memory | Contextual Fear Conditioning (CFC) |
Disclaimer/Publisher’s Note: The statements, opinions and data contained in all publications are solely those of the individual author(s) and contributor(s) and not of MDPI and/or the editor(s). MDPI and/or the editor(s) disclaim responsibility for any injury to people or property resulting from any ideas, methods, instructions or products referred to in the content. |
© 2023 by the authors. Licensee MDPI, Basel, Switzerland. This article is an open access article distributed under the terms and conditions of the Creative Commons Attribution (CC BY) license (https://creativecommons.org/licenses/by/4.0/).
Share and Cite
Hinshaw, R.G.; Schroeder, M.K.; Ciola, J.; Varma, C.; Colletti, B.; Liu, B.; Liu, G.G.; Shi, Q.; Williams, J.P.; O’Banion, M.K.; et al. High-Energy, Whole-Body Proton Irradiation Differentially Alters Long-Term Brain Pathology and Behavior Dependent on Sex and Alzheimer’s Disease Mutations. Int. J. Mol. Sci. 2023, 24, 3615. https://doi.org/10.3390/ijms24043615
Hinshaw RG, Schroeder MK, Ciola J, Varma C, Colletti B, Liu B, Liu GG, Shi Q, Williams JP, O’Banion MK, et al. High-Energy, Whole-Body Proton Irradiation Differentially Alters Long-Term Brain Pathology and Behavior Dependent on Sex and Alzheimer’s Disease Mutations. International Journal of Molecular Sciences. 2023; 24(4):3615. https://doi.org/10.3390/ijms24043615
Chicago/Turabian StyleHinshaw, Robert G., Maren K. Schroeder, Jason Ciola, Curran Varma, Brianna Colletti, Bin Liu, Grace Geyu Liu, Qiaoqiao Shi, Jacqueline P. Williams, M. Kerry O’Banion, and et al. 2023. "High-Energy, Whole-Body Proton Irradiation Differentially Alters Long-Term Brain Pathology and Behavior Dependent on Sex and Alzheimer’s Disease Mutations" International Journal of Molecular Sciences 24, no. 4: 3615. https://doi.org/10.3390/ijms24043615
APA StyleHinshaw, R. G., Schroeder, M. K., Ciola, J., Varma, C., Colletti, B., Liu, B., Liu, G. G., Shi, Q., Williams, J. P., O’Banion, M. K., Caldarone, B. J., & Lemere, C. A. (2023). High-Energy, Whole-Body Proton Irradiation Differentially Alters Long-Term Brain Pathology and Behavior Dependent on Sex and Alzheimer’s Disease Mutations. International Journal of Molecular Sciences, 24(4), 3615. https://doi.org/10.3390/ijms24043615

