ZNF385A and ZNF346 Serve as Prognostic Biomarkers Associated with an Inflamed Immunosuppressive Tumor Microenvironment in Hepatocellular Carcinoma
Abstract
1. Introduction
2. Results
2.1. Gene Expression Analysis of ZNF385A and ZNF346 in Pan-Cancer
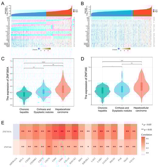
2.2. Expression Profiles of ZNF385A and ZNF346 in HCC
2.3. The Prognostic Significance of ZNF385A and ZNF346 in HCC
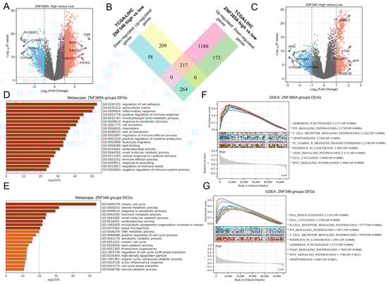
2.4. Biological Function and Pathway Analyses of ZNF385A and ZNF346 in HCC
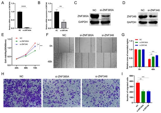
2.5. Knockdown of ZNF385A and ZNF346 Inhibits Proliferation and Migration in HCC
2.6. ZNF385A and ZNF346 Are Associated with an Inflamed Immunosuppressive TME in HCC
2.7. Overexpression of ZNF385A and ZNF346 Predict a Worse Efficacy of Immunotherapy
3. Discussion
4. Materials and Methods
4.1. Pan-Cancer Analysis of ZNF385A and ZNF346
4.2. Expression and Survival Analyses of ZNF385A and ZNF346 in HCC
4.3. Genetic Alteration Analysis
4.4. Screening of Co-Expressed Genes and Functional Enrichment Analysis
4.5. Immune Characteristics Analysis
4.6. Immunotherapy Response Prediction
4.7. Cell Culture and Transient Transfection
4.8. RT-qPCR
4.9. Western Blot Assay
4.10. Cell Proliferation and Migration Assays
4.11. Statistical Analysis
Supplementary Materials
Author Contributions
Funding
Institutional Review Board Statement
Informed Consent Statement
Data Availability Statement
Acknowledgments
Conflicts of Interest
References
- Sung, H.; Ferlay, J.; Siegel, R.L.; Laversanne, M.; Soerjomataram, I.; Jemal, A.; Bray, F. Global Cancer Statistics 2020: GLOBOCAN Estimates of Incidence and Mortality Worldwide for 36 Cancers in 185 Countries. CA Cancer J. Clin. 2021, 71, 209–249. [Google Scholar] [CrossRef]
- Siegel, R.L.; Miller, K.D.; Fuchs, H.E.; Jemal, A. Cancer statistics, 2022. CA Cancer J. Clin. 2022, 72, 7–33. [Google Scholar] [CrossRef] [PubMed]
- Llovet, J.M.; Kelley, R.K.; Villanueva, A.; Singal, A.G.; Pikarsky, E.; Roayaie, S.; Lencioni, R.; Koike, K.; Zucman-Rossi, J.; Finn, R.S. Hepatocellular carcinoma. Nat. Rev. Dis. Primers 2021, 7, 6. [Google Scholar] [CrossRef] [PubMed]
- Chakraborty, E.; Sarkar, D. Emerging Therapies for Hepatocellular Carcinoma (HCC). Cancers 2022, 14, 2798. [Google Scholar] [CrossRef] [PubMed]
- Chiang, C.L.; Chan, A.C.Y.; Chiu, K.W.H.; Kong, F.S. Combined Stereotactic Body Radiotherapy and Checkpoint Inhibition in Unresectable Hepatocellular Carcinoma: A Potential Synergistic Treatment Strategy. Front. Oncol. 2019, 9, 1157. [Google Scholar] [CrossRef]
- Finn, R.S.; Zhu, A.X. Evolution of Systemic Therapy for Hepatocellular Carcinoma. Hepatology 2021, 73 (Suppl. S1), 150–157. [Google Scholar] [CrossRef]
- Pinter, M.; Jain, R.K.; Duda, D.G. The Current Landscape of Immune Checkpoint Blockade in Hepatocellular Carcinoma: A Review. JAMA Oncol. 2021, 7, 113–123. [Google Scholar] [CrossRef]
- Binnewies, M.; Roberts, E.W.; Kersten, K.; Chan, V.; Fearon, D.F.; Merad, M.; Coussens, L.M.; Gabrilovich, D.I.; Ostrand-Rosenberg, S.; Hedrick, C.C.; et al. Understanding the tumor immune microenvironment (TIME) for effective therapy. Nat. Med. 2018, 24, 541–550. [Google Scholar] [CrossRef]
- Jen, J.; Wang, Y.C. Zinc finger proteins in cancer progression. J. Biomed. Sci. 2016, 23, 53. [Google Scholar] [CrossRef]
- Iuchi, S. Three classes of C2H2 zinc finger proteins. Cell. Mol. Life Sci. 2001, 58, 625–635. [Google Scholar] [CrossRef]
- Sharma, S.; Dimasi, D.; Higginson, K.; Della, N.G. RZF, a zinc-finger protein in the photoreceptors of human retina. Gene 2004, 342, 219–229. [Google Scholar] [CrossRef] [PubMed]
- Sugimoto, M.; Gromley, A.; Sherr, C.J. Hzf, a p53-responsive gene, regulates maintenance of the G2 phase checkpoint induced by DNA damage. Mol. Cell. Biol. 2006, 26, 502–512. [Google Scholar] [CrossRef]
- Nakamura, H.; Kawagishi, H.; Watanabe, A.; Sugimoto, K.; Maruyama, M.; Sugimoto, M. Cooperative role of the RNA-binding proteins Hzf and HuR in p53 activation. Mol. Cell. Biol. 2011, 31, 1997–2009. [Google Scholar] [CrossRef]
- Yang, M.; Wu, S.; Su, X.; May, W.S. JAZ mediates G1 cell-cycle arrest and apoptosis by positively regulating p53 transcriptional activity. Blood 2006, 108, 4136–4145. [Google Scholar] [CrossRef]
- Wei, Q.; Guo, Z.; Chen, D.; Jia, X. MiR-542-3p Suppresses Neuroblastoma Cell Proliferation and Invasion by Downregulation of KDM1A and ZNF346. Open Life Sci. 2020, 15, 173–184. [Google Scholar] [CrossRef]
- Wu, T.; Lin, Y.; Xie, Z. MicroRNA-1247 inhibits cell proliferation by directly targeting ZNF346 in childhood neuroblastoma. Biol. Res. 2018, 51, 13. [Google Scholar] [CrossRef]
- Villanueva, A. Hepatocellular Carcinoma. N. Engl. J. Med. 2019, 380, 1450–1462. [Google Scholar] [CrossRef]
- Gupta, S.; Yap, A.S. How adherens junctions move cells during collective migration. Fac. Rev. 2021, 10, 56. [Google Scholar] [CrossRef] [PubMed]
- Antonangeli, F.; Natalini, A.; Garassino, M.C.; Sica, A.; Santoni, A.; Di Rosa, F. Regulation of PD-L1 Expression by NF-κB in Cancer. Front. Immunol. 2020, 11, 584626. [Google Scholar] [CrossRef] [PubMed]
- Hsu, C.L.; Ou, D.L.; Bai, L.Y.; Chen, C.W.; Lin, L.; Huang, S.F.; Cheng, A.L.; Jeng, Y.M.; Hsu, C. Exploring Markers of Exhausted CD8 T Cells to Predict Response to Immune Checkpoint Inhibitor Therapy for Hepatocellular Carcinoma. Liver Cancer 2021, 10, 346–359. [Google Scholar] [CrossRef] [PubMed]
- Mariathasan, S.; Turley, S.J.; Nickles, D.; Castiglioni, A.; Yuen, K.; Wang, Y.; Kadel, E.E.; Koeppen, H.; Astarita, J.L.; Cubas, R.; et al. TGFβ attenuates tumour response to PD-L1 blockade by contributing to exclusion of T cells. Nature 2018, 554, 544–548. [Google Scholar] [CrossRef] [PubMed]
- Makino, Y.; Hikita, H.; Fukumoto, K.; Sung, J.H.; Sakano, Y.; Murai, K.; Sakane, S.; Kodama, T.; Sakamori, R.; Kondo, J.; et al. Constitutive Activation of the Tumor Suppressor p53 in Hepatocytes Paradoxically Promotes Non-Cell Autonomous Liver Carcinogenesis. Cancer Res. 2022, 82, 2860–2873. [Google Scholar] [CrossRef] [PubMed]
- Perugorria, M.J.; Olaizola, P.; Labiano, I.; Esparza-Baquer, A.; Marzioni, M.; Marin, J.J.G.; Bujanda, L.; Banales, J.M. Wnt-β-catenin signalling in liver development, health and disease. Nat. Rev. Gastroenterol. Hepatol. 2019, 16, 121–136. [Google Scholar] [CrossRef]
- Morse, M.A.; Sun, W.; Kim, R.; He, A.R.; Abada, P.B.; Mynderse, M.; Finn, R.S. The Role of Angiogenesis in Hepatocellular Carcinoma. Clin. Cancer Res. 2019, 25, 912–920. [Google Scholar] [CrossRef]
- Tian, Z.; Xu, C.; Yang, P.; Lin, Z.; Wu, W.; Zhang, W.; Ding, J.; Ding, R.; Zhang, X.; Dou, K. Molecular pathogenesis: Connections between viral hepatitis-induced and non-alcoholic steatohepatitis-induced hepatocellular carcinoma. Front. Immunol. 2022, 13, 984728. [Google Scholar] [CrossRef] [PubMed]
- Vucur, M.; Reisinger, F.; Gautheron, J.; Janssen, J.; Roderburg, C.; Cardenas, D.V.; Kreggenwinkel, K.; Koppe, C.; Hammerich, L.; Hakem, R.; et al. RIP3 inhibits inflammatory hepatocarcinogenesis but promotes cholestasis by controlling caspase-8- and JNK-dependent compensatory cell proliferation. Cell Rep. 2013, 4, 776–790. [Google Scholar] [CrossRef]
- Yang, Y.M.; Kim, S.Y.; Seki, E. Inflammation and Liver Cancer: Molecular Mechanisms and Therapeutic Targets. Semin. Liver Dis. 2019, 39, 26–42. [Google Scholar] [CrossRef]
- Boege, Y.; Malehmir, M.; Healy, M.E.; Bettermann, K.; Lorentzen, A.; Vucur, M.; Ahuja, A.K.; Böhm, F.; Mertens, J.C.; Shimizu, Y.; et al. A Dual Role of Caspase-8 in Triggering and Sensing Proliferation-Associated DNA Damage, a Key Determinant of Liver Cancer Development. Cancer Cell 2017, 32, 342–359.e10. [Google Scholar] [CrossRef]
- He, G.; Karin, M. NF-κB and STAT3—Key players in liver inflammation and cancer. Cell Res. 2011, 21, 159–168. [Google Scholar] [CrossRef] [PubMed]
- Huang, H.; Hu, Y.; Guo, L.; Wen, Z. Integrated bioinformatics analyses of key genes involved in hepatocellular carcinoma immunosuppression. Oncol. Lett. 2021, 22, 830. [Google Scholar] [CrossRef]
- Belgiovine, C.; D’Incalci, M.; Allavena, P.; Frapolli, R. Tumor-associated macrophages and anti-tumor therapies: Complex links. Cell. Mol. Life Sci. 2016, 73, 2411–2424. [Google Scholar] [CrossRef]
- Tanaka, A.; Sakaguchi, S. Regulatory T cells in cancer immunotherapy. Cell Res. 2017, 27, 109–118. [Google Scholar] [CrossRef]
- Gabrilovich, D.I. Myeloid-Derived Suppressor Cells. Cancer Immunol. Res. 2017, 5, 3–8. [Google Scholar] [CrossRef]
- Baglieri, J.; Brenner, D.A.; Kisseleva, T. The Role of Fibrosis and Liver-Associated Fibroblasts in the Pathogenesis of Hepatocellular Carcinoma. Int. J. Mol. Sci. 2019, 20, 1723. [Google Scholar] [CrossRef]
- Kudo, M. Scientific Rationale for Combination Immunotherapy of Hepatocellular Carcinoma with Anti-PD-1/PD-L1 and Anti-CTLA-4 Antibodies. Liver Cancer 2019, 8, 413–426. [Google Scholar] [CrossRef]
- Finn, R.S.; Qin, S.; Ikeda, M.; Galle, P.R.; Ducreux, M.; Kim, T.Y.; Kudo, M.; Breder, V.; Merle, P.; Kaseb, A.O.; et al. Atezolizumab plus Bevacizumab in Unresectable Hepatocellular Carcinoma. N. Engl. J. Med. 2020, 382, 1894–1905. [Google Scholar] [CrossRef]
- Vivian, J.; Rao, A.A.; Nothaft, F.A.; Ketchum, C.; Armstrong, J.; Novak, A.; Pfeil, J.; Narkizian, J.; Deran, A.D.; Musselman-Brown, A.; et al. Toil enables reproducible, open source, big biomedical data analyses. Nat. Biotechnol. 2017, 35, 314–316. [Google Scholar] [CrossRef] [PubMed]
- Robin, X.; Turck, N.; Hainard, A.; Tiberti, N.; Lisacek, F.; Sanchez, J.C.; Müller, M. pROC: An open-source package for R and S+ to analyze and compare ROC curves. BMC Bioinform. 2011, 12, 77. [Google Scholar] [CrossRef] [PubMed]
- Geeleher, P.; Cox, N.; Huang, R.S. pRRophetic: An R package for prediction of clinical chemotherapeutic response from tumor gene expression levels. PLoS ONE 2014, 9, e107468. [Google Scholar] [CrossRef]
- Zeng, D.; Ye, Z.; Shen, R.; Yu, G.; Wu, J.; Xiong, Y.; Zhou, R.; Qiu, W.; Huang, N.; Sun, L.; et al. IOBR: Multi-Omics Immuno-Oncology Biological Research to Decode Tumor Microenvironment and Signatures. Front. Immunol. 2021, 12, 687975. [Google Scholar] [CrossRef] [PubMed]
- Jiang, P.; Gu, S.; Pan, D.; Fu, J.; Sahu, A.; Hu, X.; Li, Z.; Traugh, N.; Bu, X.; Li, B.; et al. Signatures of T cell dysfunction and exclusion predict cancer immunotherapy response. Nat. Med. 2018, 24, 1550–1558. [Google Scholar] [CrossRef] [PubMed]








| Cell Type | Gene Marker | ZNF385A | ZNF346 | ||
|---|---|---|---|---|---|
| Correlation | p-Value | Correlation | p-Value | ||
| Treg | FOXP3 | 0.195 | 2.63 × 10−4 | 0.180 | 7.87 × 10−4 |
| CCR8 | 0.436 | 1.97 × 10−17 | 0.333 | 2.16 × 10−10 | |
| STAT5B | 0.257 | 1.27 × 10−6 | 0.376 | 4.83 × 10−13 | |
| TGFB | 0.631 | 1.10 × 10−39 | 0.311 | 3.67 × 10−9 | |
| CAF | FAP | 0.378 | 3.58 × 10−13 | 0.260 | 9.76 × 10−7 |
| PDGFRα | 0.274 | 2.35 × 10−7 | 0.123 | 2.25 × 10−2 | |
| PDGFRβ | 0.428 | 9.14 × 10−17 | 0.213 | 6.81 × 10−5 | |
| αSMA | 0.202 | 1.54 × 10−4 | 0.104 | 5.34 × 10−2 | |
| VIM | 0.505 | 1.10 × 10−23 | 0.297 | 1.93 × 10−8 | |
| MDSC | CD11B | 0.49 | 2.97 × 10−22 | 0.391 | 4.82 × 10−14 |
| CD33 | 0.529 | 2.66 × 10−26 | 0.265 | 5.96 × 10−7 | |
| PMN-MDSC | CD15 | 0.365 | 2.73 × 10−12 | 0.350 | 2.20 × 10−11 |
| M-MDSC | CD14 | −0.378 | 3.65 × 10−13 | −0.289 | 4.62 × 10−8 |
| M2-macrophage | CD115 | 0.56 | 8.21 × 10−30 | 0.293 | 2.99 × 10−8 |
| CD163 | 0.342 | 7.08 × 10−11 | 0.191 | 3.60 × 10−4 | |
| CD206 | 0.072 | 1.83 × 10−1 | 0.037 | 4.89 × 10−1 | |
| PPARG | 0.336 | 1.55 × 10−10 | 0.293 | 2.83 × 10−8 | |
| VSIG4 | 0.366 | 2.26 × 10−12 | 0.204 | 1.34 × 10−4 | |
Disclaimer/Publisher’s Note: The statements, opinions and data contained in all publications are solely those of the individual author(s) and contributor(s) and not of MDPI and/or the editor(s). MDPI and/or the editor(s) disclaim responsibility for any injury to people or property resulting from any ideas, methods, instructions or products referred to in the content. |
© 2023 by the authors. Licensee MDPI, Basel, Switzerland. This article is an open access article distributed under the terms and conditions of the Creative Commons Attribution (CC BY) license (https://creativecommons.org/licenses/by/4.0/).
Share and Cite
Peng, Q.; Li, J.; Wu, Q.; Wang, P.; Kang, Z.; Deng, Y.; Xiao, Y.; Zheng, P.; Ge, F.; Chen, Y. ZNF385A and ZNF346 Serve as Prognostic Biomarkers Associated with an Inflamed Immunosuppressive Tumor Microenvironment in Hepatocellular Carcinoma. Int. J. Mol. Sci. 2023, 24, 3155. https://doi.org/10.3390/ijms24043155
Peng Q, Li J, Wu Q, Wang P, Kang Z, Deng Y, Xiao Y, Zheng P, Ge F, Chen Y. ZNF385A and ZNF346 Serve as Prognostic Biomarkers Associated with an Inflamed Immunosuppressive Tumor Microenvironment in Hepatocellular Carcinoma. International Journal of Molecular Sciences. 2023; 24(4):3155. https://doi.org/10.3390/ijms24043155
Chicago/Turabian StylePeng, Qihang, Jin Li, Qian Wu, Pei Wang, Zhongcui Kang, Yiting Deng, Yu Xiao, Peng Zheng, Feng Ge, and Ying Chen. 2023. "ZNF385A and ZNF346 Serve as Prognostic Biomarkers Associated with an Inflamed Immunosuppressive Tumor Microenvironment in Hepatocellular Carcinoma" International Journal of Molecular Sciences 24, no. 4: 3155. https://doi.org/10.3390/ijms24043155
APA StylePeng, Q., Li, J., Wu, Q., Wang, P., Kang, Z., Deng, Y., Xiao, Y., Zheng, P., Ge, F., & Chen, Y. (2023). ZNF385A and ZNF346 Serve as Prognostic Biomarkers Associated with an Inflamed Immunosuppressive Tumor Microenvironment in Hepatocellular Carcinoma. International Journal of Molecular Sciences, 24(4), 3155. https://doi.org/10.3390/ijms24043155

