The Mature COC Promotes the Ampullary NPPC Required for Sperm Release from Porcine Oviduct Cells
Abstract
1. Introduction
2. Results
2.1. Expression Pattern of NPPC in the Oviduct
2.2. Expression Pattern of NPR2 in Spermatozoa
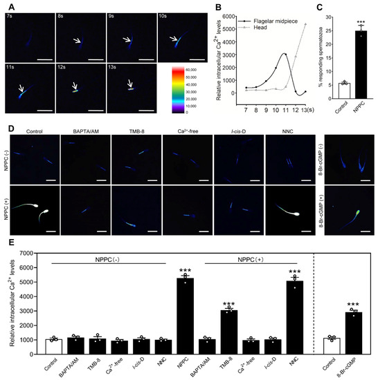
2.3. NPPC Increases Sperm Motility and Intracellular cGMP and Ca2+ Levels
2.4. NPPC Promotes Sperm Release from the Oviduct Isthmic Cell Aggregates
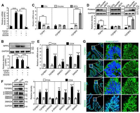
2.5. The Mature COCs Promote NPPC Expression in the Ampullae
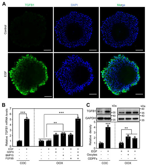
2.6. EGF Promotes TGFB1 Expression in Cumulus Cells
3. Discussion
4. Materials and Methods
4.1. Chemicals and Culture Medium
4.2. Collection and Processing of Spermatozoa
4.3. Identification and Localization of NPR2
4.4. Sperm Motility
4.5. Imaging Analysis of the Intracellular Ca2+ Levels
4.6. Measurement of cGMP Levels in Spermatozoa
4.7. Preparation of Oviduct Isthmic Epithelial Cell Aggregates
4.8. Assay of Sperm Binding to and Release from the Oviduct Isthmic Cell Aggregates
4.9. Culture of Ampullae, COCs, OOXs, and Oocytes
4.10. Western Blotting
4.11. RNA Isolation and qRT-PCR
4.12. Immunohistochemistry and Immunofluorescence Analysis
4.13. Statistical Analysis
Supplementary Materials
Author Contributions
Funding
Institutional Review Board Statement
Informed Consent Statement
Data Availability Statement
Acknowledgments
Conflicts of Interest
References
- Holt, W.V.; Fazeli, A. Sperm storage in the female reproductive tract. Annu. Rev. Anim. Biosci. 2016, 4, 291–310. [Google Scholar] [CrossRef] [PubMed]
- Miller, D.J. Regulation of sperm function by oviduct fluid and the epithelium: Insight into the role of glycans. Reprod. Domest. Anim. 2015, 50 (Suppl. 2), 31–39. [Google Scholar] [CrossRef] [PubMed]
- Topfer-Petersen, E.; Wagner, A.; Friedrich, J.; Petrunkina, A.; Ekhlasi-Hundrieser, M.; Waberski, D.; Drommer, W. Function of the mammalian oviductal sperm reservoir. J. Exp. Zool 2002, 292, 210–215. [Google Scholar] [CrossRef]
- Teijeiro, J.M.; Cabada, M.O.; Marini, P.E. Sperm binding glycoprotein (SBG) produces calcium and bicarbonate dependent alteration of acrosome morphology and protein tyrosine phosphorylation on boar sperm. J. Cell. Biochem. 2008, 103, 1413–1423. [Google Scholar] [CrossRef]
- Saint-Dizier, M.; Mahe, C.; Reynaud, K.; Tsikis, G.; Mermillod, P.; Druart, X. Sperm interactions with the female reproductive tract: A key for successful fertilization in mammals. Mol. Cell. Endocrinol. 2020, 516, 110956. [Google Scholar] [CrossRef]
- Suarez, S.S. Mammalian sperm interactions with the female reproductive tract. Cell Tissue Res. 2016, 363, 185–194. [Google Scholar] [CrossRef] [PubMed]
- Hino, T.; Yanagimachi, R. Active peristaltic movements and fluid production of the mouse oviduct: Their roles in fluid and sperm transport and fertilization. Biol. Reprod. 2019, 101, 40–49. [Google Scholar] [CrossRef]
- Ardon, F.; Markello, R.D.; Hu, L.; Deutsch, Z.I.; Tung, C.K.; Wu, M.; Suarez, S.S. Dynamics of bovine sperm interaction with epithelium differ between oviductal isthmus and ampulla. Biol. Reprod. 2016, 95, 90. [Google Scholar] [CrossRef]
- Machado, S.A.; Sharif, M.; Wang, H.; Bovin, N.; Miller, D.J. Release of porcine sperm from oviduct cells is stimulated by progesterone and requires CatSper. Sci. Rep. 2019, 9, 19546. [Google Scholar] [CrossRef]
- Kim, J.W.; Park, H.J.; Yang, S.G.; Kim, M.J.; Kim, I.S.; Jegal, H.G.; Wee, G.; Yang, H.Y.; Park, J.J.; Choo, Y.K.; et al. Exogenous ganglioside GT1b enhances porcine oocyte maturation, including the cumulus cell expansion and activation of EGFR and ERK1/2 signaling. Reprod. Sci. 2020, 27, 278–289. [Google Scholar] [CrossRef]
- Yuan, F.; Hao, X.; Cui, Y.; Huang, F.; Zhang, X.; Sun, Y.; Hao, T.; Wang, Z.; Xia, W.; Su, Y.; et al. SphK-produced S1P in somatic cells is indispensable for LH-EGFR signaling-induced mouse oocyte maturation. Cell Death Dis. 2022, 13, 963. [Google Scholar] [CrossRef]
- Yuan, S.; Wang, Z.; Peng, H.; Ward, S.M.; Hennig, G.W.; Zheng, H.; Yan, W. Oviductal motile cilia are essential for oocyte pickup but dispensable for sperm and embryo transport. Proc. Natl. Acad. Sci. USA 2021, 118, e2102940118. [Google Scholar] [CrossRef]
- Brüssow, K.P.; Torner, H.; Rátky, J.; Manabe, N.; Tuchscherer, A. Experimental evidence for the influence of cumulus-oocyte-complexes on sperm release from the porcine oviductal sperm reservoir. J. Reprod. Dev. 2006, 52, 249–257. [Google Scholar] [CrossRef] [PubMed]
- Kölle, S.; Dubielzig, S.; Reese, S.; Wehrend, A.; König, P.; Kummer, W. Ciliary transport, gamete interaction, and effects of the early embryo in the oviduct: Ex vivo analyses using a new digital videomicroscopic system in the cow. Biol. Reprod. 2009, 81, 267–274. [Google Scholar] [CrossRef] [PubMed]
- Seytanoglu, A.; Georgiou, A.S.; Sostaric, E.; Watson, P.F.; Holt, W.V.; Fazeli, A. Oviductal cell proteome alterations during the reproductive cycle in pigs. J. Proteome Res. 2008, 7, 2825–2833. [Google Scholar] [CrossRef] [PubMed]
- Gabler, C.; Odau, S.; Muller, K.; Schon, J.; Bondzio, A.; Einspanier, R. Exploring cumulus-oocyte-complex-oviductal cell interactions: Gene profiling in the bovine oviduct. J. Physiol. Pharmacol. 2008, 59 (Suppl. 9), 29–42. [Google Scholar]
- Kong, N.; Xu, X.; Zhang, Y.; Wang, Y.; Hao, X.; Zhao, Y.; Qiao, J.; Xia, G.; Zhang, M. Natriuretic peptide type C induces sperm attraction for fertilization in mouse. Sci. Rep. 2017, 7, 39711. [Google Scholar] [CrossRef]
- Xia, H.; Chen, Y.; Wu, K.J.; Zhao, H.; Xiong, C.L.; Huang, D.H. Role of C-type natriuretic peptide in the function of normal human sperm. Asian J. Androl. 2016, 18, 80–84. [Google Scholar]
- Mendonca, M.C.; Koles, N.; Doi, S.Q.; Sellitti, D.F. Transforming growth factor-beta1 regulation of C-type natriuretic peptide expression in human vascular smooth muscle cells: Dependence on TSC22D1. Am. J. Physiol. Heart Circ. Physiol. 2010, 299, H2018–H2027. [Google Scholar] [CrossRef] [PubMed]
- Liu, W.; Xin, Q.; Wang, X.; Wang, S.; Wang, H.; Zhang, W.; Yang, Y.; Zhang, Y.; Zhang, Z.; Wang, C.; et al. Estrogen receptors in granulosa cells govern meiotic resumption of pre-ovulatory oocytes in mammals. Cell Death Dis. 2017, 8, e2662. [Google Scholar] [CrossRef] [PubMed]
- Wilson, M.O.; McNeill, B.A.; Barrell, G.K.; Prickett, T.C.R.; Espiner, E.A. Dexamethasone increases production of C-type natriuretic peptide in the sheep brain. J. Endocrinol. 2017, 235, 15–25. [Google Scholar] [CrossRef] [PubMed]
- Mirczuk, S.M.; Lessey, A.J.; Catterick, A.R.; Perrett, R.M.; Scudder, C.J.; Read, J.E.; Lipscomb, V.J.; Niessen, S.J.; Childs, A.J.; McArdle, C.A.; et al. Regulation and function of C-type natriuretic peptide (CNP) in gonadotrope-derived cell lines. Cells 2019, 8, 1086. [Google Scholar] [CrossRef] [PubMed]
- Yang, J.; Zhang, Y.; Xu, X.; Li, J.; Yuan, F.; Bo, S.; Qiao, J.; Xia, G.; Su, Y.; Zhang, M. Transforming growth factor-beta is involved in maintaining oocyte meiotic arrest by promoting natriuretic peptide type C expression in mouse granulosa cells. Cell Death Dis. 2019, 10, 558. [Google Scholar] [CrossRef]
- Takahashi, K.; Akatsu, Y.; Podyma-Inoue, K.A.; Matsumoto, T.; Takahashi, H.; Yoshimatsu, Y.; Koinuma, D.; Shirouzu, M.; Miyazono, K.; Watabe, T. Targeting all transforming growth factor-beta isoforms with an Fc chimeric receptor impairs tumor growth and angiogenesis of oral squamous cell cancer. J. Biol. Chem. 2020, 295, 12559–12572. [Google Scholar] [CrossRef]
- Du, X.; Pan, Z.; Li, Q.; Liu, H.; Li, Q. SMAD4 feedback regulates the canonical TGF-beta signaling pathway to control granulosa cell apoptosis. Cell Death Dis. 2018, 9, 151. [Google Scholar] [CrossRef]
- Adriaenssens, T.; Mazoyer, C.; Segers, I.; Wathlet, S.; Smitz, J. Differences in collagen expression in cumulus cells after exposure to highly purified menotropin or recombinant follicle-stimulating hormone in a mouse follicle culture model. Biol. Reprod. 2009, 80, 1015–1025. [Google Scholar] [CrossRef]
- Ni, N.; Fang, X.; Li, Q. Functional similarity between TGF-beta type 2 and type 1 receptors in the female reproductive tract. Sci. Rep. 2021, 11, 9294. [Google Scholar] [CrossRef]
- Li, Z.; Sun, Y.; Min, W.; Zhang, D. Correlation between overexpression of transforming growth factor-beta 1 in occluded fallopian tubes and postsurgical pregnancy among infertile women. Int. J. Gynaecol. Obstet. 2011, 112, 11–14. [Google Scholar] [CrossRef] [PubMed]
- Zhang, M.; Su, Y.Q.; Sugiura, K.; Xia, G.; Eppig, J.J. Granulosa cell ligand NPPC and its receptor NPR2 maintain meiotic arrest in mouse oocytes. Science 2010, 330, 366–369. [Google Scholar] [CrossRef]
- Cisneros-Mejorado, A.; Hernandez-Soberanis, L.; Islas-Carbajal, M.C.; Sanchez, D. Capacitation and Ca(2+) influx in spermatozoa: Role of CNG channels and protein kinase G. Andrology 2014, 2, 145–154. [Google Scholar] [CrossRef] [PubMed]
- Castro-Arnau, J.; Chauvigne, F.; Cerda, J. Role of ion channels in the maintenance of sperm motility and swimming behavior in a marine teleost. Int. J. Mol. Sci. 2022, 23, 12113. [Google Scholar] [CrossRef]
- Zhang, W.; Chen, Q.; Yang, Y.; Liu, W.; Zhang, M.; Xia, G.; Wang, C. Epidermal growth factor-network signaling mediates luteinizing hormone regulation of BNP and CNP and their receptor NPR2 during porcine oocyte meiotic resumption. Mol. Reprod. Dev. 2014, 81, 1030–1041. [Google Scholar] [CrossRef]
- Wang, Z.; Wei, H.; Wu, Z.; Zhang, X.; Sun, Y.; Gao, L.; Zhang, W.; Su, Y.Q.; Zhang, M. The oocyte cumulus complex regulates mouse sperm migration in the oviduct. Commun. Biol. 2022, 5, 1327. [Google Scholar] [CrossRef] [PubMed]
- Brener, E.; Rubinstein, S.; Cohen, G.; Shternall, K.; Rivlin, J.; Breitbart, H. Remodeling of the actin cytoskeleton during mammalian sperm capacitation and acrosome reaction. Biol. Reprod. 2003, 68, 837–845. [Google Scholar] [CrossRef]
- Finkelstein, M.; Etkovitz, N.; Breitbart, H. Ca2+ signaling in mammalian spermatozoa. Mol. Cell. Endocrinol. 2020, 516, 110953. [Google Scholar] [CrossRef]
- Yang, Q.; Wen, Y.; Wang, L.; Peng, Z.; Yeerken, R.; Zhen, L.; Li, P.; Li, X. Ca2+ ionophore A23187 inhibits ATP generation reducing mouse sperm motility and PKA-dependent phosphorylation. Tissue Cell 2020, 66, 101381. [Google Scholar] [CrossRef] [PubMed]
- Shiba, K.; Inaba, K. The roles of two CNG channels in the regulation of ascidian sperm chemotaxis. Int. J. Mol. Sci. 2022, 23, 1648. [Google Scholar] [CrossRef]
- Zhang, Y.; Yang, J.; Yang, J.; Li, J.; Zhang, M. CREB activity is required for epidermal growth factor-induced mouse cumulus expansion. Mol. Reprod. Dev. 2019, 86, 1887–1900. [Google Scholar] [CrossRef] [PubMed]
- Cometti, B.P.S.; Dubey, R.K.; Imthurn, B.; Rosselli, M. Natural and environmental oestrogens induce TGFB1 synthesis in oviduct cells. Reproduction 2018, 155, 233–244. [Google Scholar] [CrossRef] [PubMed]
- Ford, M.J.; Harwalkar, K.; Pacis, A.S.; Maunsell, H.; Wang, Y.C.; Badescu, D.; Teng, K.; Yamanaka, N.; Bouchard, M.; Ragoussis, J.; et al. Oviduct epithelial cells constitute two developmentally distinct lineages that are spatially separated along the distal-proximal axis. Cell Rep. 2021, 36, 109677. [Google Scholar] [CrossRef]
- Hunter, R.H.F. Sperm release from oviduct epithelial binding is controlled hormonally by peri-ovulatory graafian follicles. Mol. Reprod. Dev. 2008, 75, 167–174. [Google Scholar] [CrossRef] [PubMed]







Disclaimer/Publisher’s Note: The statements, opinions and data contained in all publications are solely those of the individual author(s) and contributor(s) and not of MDPI and/or the editor(s). MDPI and/or the editor(s) disclaim responsibility for any injury to people or property resulting from any ideas, methods, instructions or products referred to in the content. |
© 2023 by the authors. Licensee MDPI, Basel, Switzerland. This article is an open access article distributed under the terms and conditions of the Creative Commons Attribution (CC BY) license (https://creativecommons.org/licenses/by/4.0/).
Share and Cite
Wu, Z.; Li, B.; Yu, K.; Zheng, N.; Yuan, F.; Miao, J.; Zhang, M.; Wang, Z. The Mature COC Promotes the Ampullary NPPC Required for Sperm Release from Porcine Oviduct Cells. Int. J. Mol. Sci. 2023, 24, 3118. https://doi.org/10.3390/ijms24043118
Wu Z, Li B, Yu K, Zheng N, Yuan F, Miao J, Zhang M, Wang Z. The Mature COC Promotes the Ampullary NPPC Required for Sperm Release from Porcine Oviduct Cells. International Journal of Molecular Sciences. 2023; 24(4):3118. https://doi.org/10.3390/ijms24043118
Chicago/Turabian StyleWu, Zhanying, Biao Li, Kaiwei Yu, Nana Zheng, Feifei Yuan, Jingjing Miao, Meijia Zhang, and Zhijuan Wang. 2023. "The Mature COC Promotes the Ampullary NPPC Required for Sperm Release from Porcine Oviduct Cells" International Journal of Molecular Sciences 24, no. 4: 3118. https://doi.org/10.3390/ijms24043118
APA StyleWu, Z., Li, B., Yu, K., Zheng, N., Yuan, F., Miao, J., Zhang, M., & Wang, Z. (2023). The Mature COC Promotes the Ampullary NPPC Required for Sperm Release from Porcine Oviduct Cells. International Journal of Molecular Sciences, 24(4), 3118. https://doi.org/10.3390/ijms24043118

