Role of Uric Acid in Vascular Remodeling: Cytoskeleton Changes and Migration in VSMCs
Abstract
1. Introduction
2. Results
2.1. Cell Viability and Area
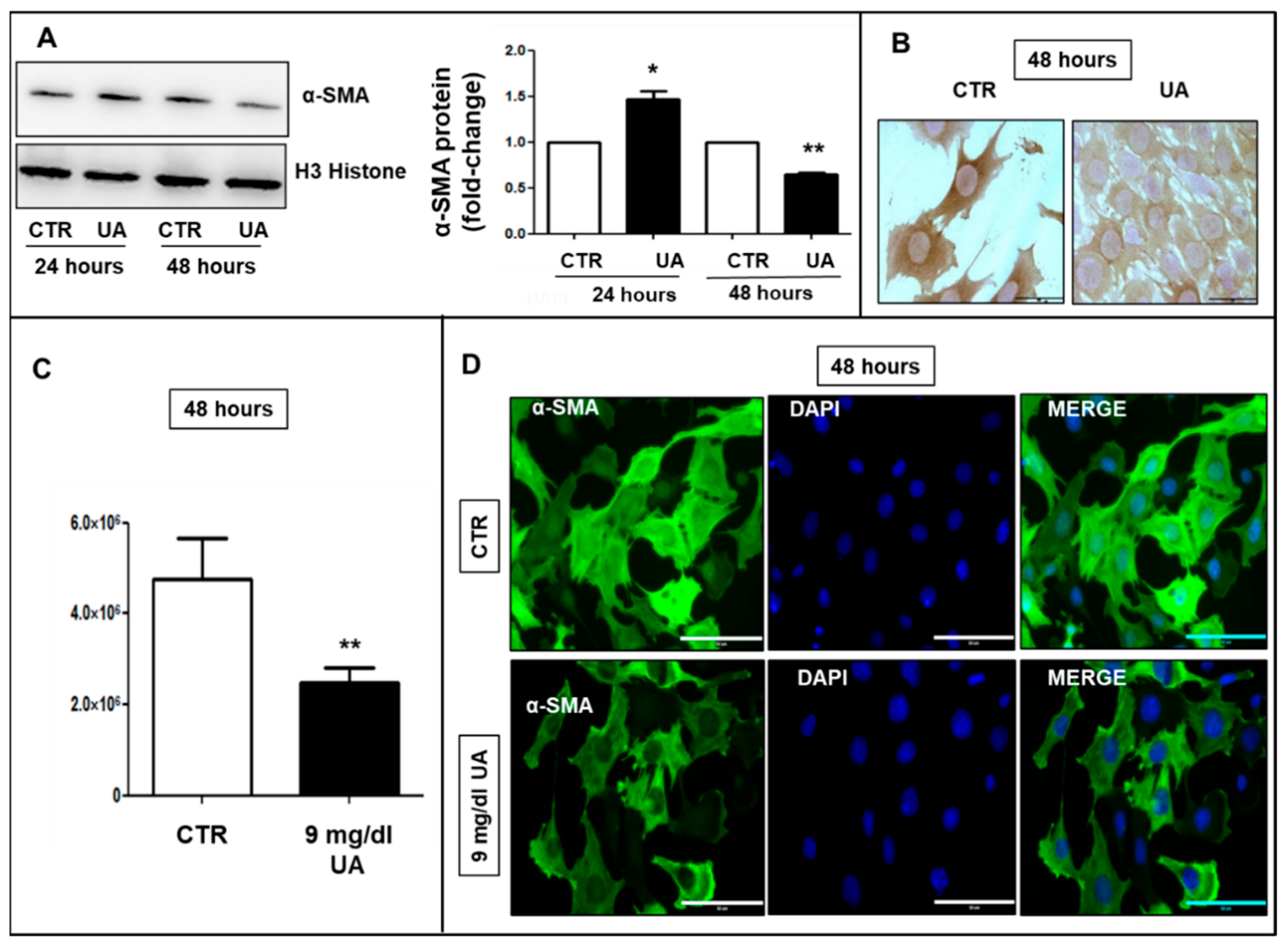
2.2. UA Altered α-SMA, Smoothelin B and SM 22α Levels
2.3. UA Promoted MOVAS Cells’ Migration
2.4. UA Promoted MOVAS Cells Migration through the p44/42 MAPK Pathway
2.5. UA Induced Atrogin-1 Expression
2.6. AT1 Receptor Blockers (ARBs) Blunted VSMC Modifications Induced by UA
3. Discussion
4. Materials and Methods
4.1. Cell Culture
4.2. Cell Treatments
4.3. MTT Assay
4.4. mRNA Analysis
4.5. Western Blot Analysis
4.6. Immunocytochemistry and Immunofluorescence
4.7. MOVAS Cell Dimension Analysis
4.8. F-Actin Detection by Fluorescence Microscopy
4.9. Migration Assays
4.10. Statistical Analysis
5. Conclusions
Supplementary Materials
Author Contributions
Funding
Institutional Review Board Statement
Informed Consent Statement
Data Availability Statement
Acknowledgments
Conflicts of Interest
References
- Kim, I.J.; Kim, W.; Go, T.H.; Kang, D.R.; Kim, J.Y.; Kim, E.J. Validation of age- and sex-dependent association of uric acid and incident hypertension in rural areas. Clin. Hypertens. 2022, 28, 24. [Google Scholar] [CrossRef] [PubMed]
- Freilich, M.; Arredondo, A.; Zonnoor, S.L.; McFarlane, I.M. Elevated Serum Uric Acid and Cardiovascular Disease: A Review and Potential Therapeutic Interventions. Cureus 2022, 14, e23582. [Google Scholar] [CrossRef] [PubMed]
- Saito, Y.; Tanaka, A.; Node, K.; Kobayashi, Y. Uric acid and cardiovascular disease: A clinical review. J. Cardiol. 2021, 78, 51–57. [Google Scholar] [CrossRef] [PubMed]
- Viazzi, F.; Leoncini, G.; Ratto, E.; Pontremoli, R. Hyperuricemia and renal risk. High Blood Press. Cardiovasc. Prev. 2014, 21, 189–194. [Google Scholar] [CrossRef]
- Del Pinto, R.; Viazzi, F.; Pontremoli, R.; Ferri, C.; Carubbi, F.; Russo, E. The URRAH study. Panminerva Med. 2021, 63, 416–423. [Google Scholar] [CrossRef]
- Virdis, A.; Masi, S.; Casiglia, E.; Tikhonoff, V.; Cicero, A.F.G.; Ungar, A.; Rivasi, G.; Salvetti, M.; Barbagallo, C.M.; Bombelli, M.; et al. Identification of the Uric Acid Thresholds Predicting an Increased Total and Cardiovascular Mortality Over 20 Years. Hypertension 2020, 75, 302–308. [Google Scholar] [CrossRef]
- Gherghina, M.E.; Peride, I.; Tiglis, M.; Neagu, T.P.; Niculae, A.; Checherita, I.A. Uric Acid and Oxidative Stress-Relationship with Cardiovascular, Metabolic, and Renal Impairment. Int. J. Mol. Sci. 2022, 23, 3188. [Google Scholar] [CrossRef]
- Russo, E.; Verzola, D.; Cappadona, F.; Leoncini, G.; Garibotto, G.; Pontremoli, R.; Viazzi, F. The role of uric acid in renal damage—A history of inflammatory pathways and vascular remodeling. Vessel Plus 2021, 5, 15. [Google Scholar] [CrossRef]
- Volterrani, M.; Iellamo, F.; Sposato, B.; Romeo, F. Uric acid lowering therapy in cardiovascular diseases. Int. J. Cardiol. 2016, 213, 20–22. [Google Scholar] [CrossRef]
- Xu, H.; Liu, Y.; Meng, L.; Wang, L.; Liu, D. Effect of Uric Acid-Lowering Agents on Patients With Heart Failure: A Systematic Review and Meta-Analysis of Randomised Controlled Trials. Front. Cardiovasc. Med. 2021, 8, 639392. [Google Scholar] [CrossRef]
- Leoncini, G.; Barnini, C.; Manco, L.; Nobili, G.; Dotta, D.; Penso, M.; Russo, E.; Cappadona, F.; Viazzi, F.; Pontremoli, R. Uric acid lowering for slowing, CKD progression after the, CKD-FIX trial: A solved question or still a dilemma? Clin. Kidney J. 2022, 15, 1666–1674. [Google Scholar] [CrossRef]
- Russo, E.; Verzola, D.; Leoncini, G.; Cappadona, F.; Esposito, P.; Pontremoli, R.; Viazzi, F. Treating Hyperuricemia: The Last Word Hasn’t Been Said Yet. J. Clin. Med. 2021, 10, 819. [Google Scholar] [CrossRef]
- Yamamoto, Y.; Ogino, K.; Igawa, G.; Matsuura, T.; Kaetsu, Y.; Sugihara, S.; Matsubara, K.; Miake, J.; Hamada, T.; Yoshida, A.; et al. Allopurinol reduces neointimal hyperplasia in the carotid artery ligation model in spontaneously hypertensive rats. Hypertens. Res. 2006, 29, 915–921. [Google Scholar] [CrossRef]
- Corry, D.B.; Eslami, P.; Yamamoto, K.; Nyby, M.D.; Makino, H.; Tuck, M.L. Uric acid stimulates vascular smooth muscle cell proliferation and oxidative stress via the vascular renin-angiotensin system. J. Hypertens. 2008, 26, 269–275. [Google Scholar] [CrossRef]
- Ouyang, R.; Zhao, X.; Zhang, R.; Yang, J.; Li, S.; Deng, D. FGF21 attenuates high uric acid-induced endoplasmic reticulum stress, inflammation and vascular endothelial cell dysfunction by activating Sirt1. Mol. Med. Rep. 2022, 25, 35. [Google Scholar] [CrossRef]
- Vallée, A. Association between serum uric acid and arterial stiffness in a large-aged 40-70 years old population. J. Clin. Hypertens. 2022, 24, 885–897. [Google Scholar] [CrossRef]
- Genovesi, S.; Montelisciani, L.; Viazzi, F.; Giussani, M.; Lieti, G.; Patti, I.; Orlando, A.; Antolini, L.; Salvi, P.; Parati, G. Uric acid and arterial stiffness in children and adolescents: Role of insulin resistance and blood pressure. Front. Cardiovasc. Med. 2022, 9, 978366. [Google Scholar] [CrossRef]
- Canepa, M.; Viazzi, F.; Strait, J.B.; Ameri, P.; Pontremoli, R.; Brunelli, C.; Studenski, S.; Ferrucci, L.; Lakatta, E.G.; AlGhatrif, M. Longitudinal Association Between Serum Uric Acid and Arterial Stiffness: Results From the Baltimore Longitudinal Study of Aging. Hypertension 2017, 69, 228–235. [Google Scholar] [CrossRef]
- Yan, B.; Liu, D.; Zhu, J.; Pang, X. The effects of hyperuricemia on the differentiation and proliferation of osteoblasts and vascular smooth muscle cells are implicated in the elevated risk of osteopenia and vascular calcification in gout: An in vivo and in vitro analysis. J. Cell. Biochem. 2019, 120, 19660–19672. [Google Scholar] [CrossRef]
- Kanellis, J.; Watanabe, S.; Li, J.H.; Kang, D.H.; Li, P.; Nakagawa, T.; Wamsley, A.; Sheikh-Hamad, D.; Lan, H.Y.; Feng, L.; et al. Uric acid stimulates monocyte chemoattractant protein-1 production in vascular smooth muscle cells via mitogen-activated protein kinase and cyclooxygenase-2. Hypertension 2003, 41, 1287–1293. [Google Scholar] [CrossRef]
- Milanesi, S.; Verzola, D.; Cappadona, F.; Bonino, B.; Murugavel, A.; Pontremoli, R.; Garibotto, G.; Viazzi, F. Uric acid and angiotensin II additively promote inflammation and oxidative stress in human proximal tubule cells by activation of toll-like receptor 4. J. Cell. Physiol. 2019, 234, 10868–10876. [Google Scholar] [CrossRef] [PubMed]
- Oğuz, N.; Kırça, M.; Çetin, A.; Yeşilkaya, A. Effect of uric acid on inflammatory, COX-2 and ROS pathways in vascular smooth muscle cells. J. Recept. Signal Transduct. Res. 2017, 37, 500–505. [Google Scholar] [CrossRef] [PubMed]
- Jain, M.; Chauhan, A.K. Role of Integrins in Modulating Smooth Muscle Cell Plasticity and Vascular Remodeling: From Expression to Therapeutic Implications. Cells 2022, 11, 646. [Google Scholar] [CrossRef] [PubMed]
- Chakraborty, R.; Chatterjee, P.; Dave, J.M.; Ostriker, A.C.; Greif, D.M.; Rzucidlo, E.M.; Martin, K.A. Targeting smooth muscle cell phenotypic switching in vascular disease. J. Vasc. Sci. 2021, 2, 79–94. [Google Scholar] [CrossRef]
- Chen, M.; Lu, X.; Lu, C.; Shen, N.; Jiang, Y.; Chen, M.; Wu, H. Soluble uric acid increases PDZK1 and ABCG2 expression in human intestinal cell lines via the TLR4-NLRP3 inflammasome and, PI3K/Akt signaling pathway. Arthritis Res. Ther. 2018, 20, 20. [Google Scholar] [CrossRef]
- Jin, M.; Yang, F.; Yang, I.; Yin, Y.; Luo, J.J.; Wang, H.; Yang, X.-F. Uric acid, hyperuricemia and vascular diseases. Front. Biosci. 2012, 17, 656–669. [Google Scholar] [CrossRef]
- Verzola, D.; Ratto, E.; Villaggio, B.; Parodi, E.L.; Pontremoli, R.; Garibotto, G.; Viazzi, F. Uric acid promotes apoptosis in human proximal tubule cells by oxidative stress and the activation of NADPH oxidase, NOX4. PLoS ONE 2014, 9, e115210. [Google Scholar] [CrossRef]
- Fu, X.; Niu, N.; Li, G.; Xu, M.; Lou, Y.; Mei, J.; Liu, Q.; Sui, Z.; Sun, J.; Qu, P. Blockage of macrophage migration inhibitory factor (MIF) suppressed uric acid-induced vascular inflammation, smooth muscle cell de-differentiation, and remodeling. Biochem. Biophys. Res. Commun. 2019, 508, 440–444. [Google Scholar] [CrossRef]
- Singh, P.; Li, D.; Gui, Y.; Zheng, X.L. Atrogin-1 Increases Smooth Muscle Contractility Through Myocardin Degradation. J. Cell. Physiol. 2017, 232, 806–817. [Google Scholar] [CrossRef]
- Esposito, P.; Verzola, D.; Porta, E.; Milanesi, S.; Grignano, M.A.; Avella, A.; Gregorini, M.; Abelli, M.; Ticozzelli, E.; Rampino, T.; et al. Myostatin in the Arterial Wall of Patients with End-Stage Renal Disease. J. Atheroscler. Thromb. 2020, 27, 1039–1052. [Google Scholar] [CrossRef]
- Tintignac, L.A.; Lagirand, J.; Batonnet, S.; Sirri, V.; Leibovitch, M.P.; Leibovitch, S.A. Degradation of MyoD mediated by the, SCF (MAFbx) ubiquitin ligase. J. Biol. Chem. 2005, 280, 2847–2856. [Google Scholar] [CrossRef]
- Li, H.; Qian, F.; Liu, H.; Zhang, Z. Elevated Uric Acid Levels Promote Vascular Smooth Muscle Cells (VSMC) Proliferation via an Nod-Like Receptor Protein 3 (NLRP3)-Inflammasome-Dependent Mechanism. Med. Sci. Monit. 2019, 25, 8457–8464. [Google Scholar] [CrossRef]
- Russo, E.; Drovandi, S.; Salvidio, G.; Verzola, D.; Esposito, P.; Garibotto, G.; Viazzi, F. Increased serum uric acid levels are associated to renal arteriolopathy and predict poor outcome in IgA nephropathy. Nutr. Metab. Cardiovasc. Dis. 2020, 30, 2343–2350. [Google Scholar] [CrossRef]
- Ashraf, J.V.; Al Haj Zen, A. Role of Vascular Smooth Muscle Cell Phenotype Switching in Arteriogenesis. Int. J. Mol. Sci. 2021, 22, 10585. [Google Scholar] [CrossRef]
- Gabbiani, G.; Schmid, E.; Winter, S.; Chaponnier, C.; de Ckhastonay, C.; Vandekerckhove, J.; Weber, K.; Franke, W.W. Vascular smooth muscle cells differ from other smooth muscle cells: Predominance of vimentin filaments and a specific alpha-type actin. Proc. Natl. Acad. Sci. USA 1981, 78, 298–302. [Google Scholar] [CrossRef] [PubMed]
- Duband, J.-L.; Gimona, M.; Scatena, M.; Sartore, S.; Small, J.V. Calponin and SM22 as differentiation markers of smooth muscle: Spatiotemporal distribution during avian embryonic development. Differentiation 1993, 55, 1–11. [Google Scholar] [CrossRef]
- Van der Loop, F.T.; Schaart, G.; Timmer, E.D.; Ramaekers, F.C.; van Eys, G.J. Smoothelin, a novel cytoskeletal protein specific for smooth muscle cells. J. Cell. Biol. 1996, 134, 401–411. [Google Scholar] [CrossRef]
- Gerthoffer, W.T. Mechanisms of vascular smooth muscle cell migration. Circ. Res. 2007, 100, 607–621. [Google Scholar] [CrossRef]
- Firat-Karalar, E.N.; Welch, M.D. New mechanisms and functions of actin nucleation. Curr. Opin. Cell. Biol. 2011, 23, 4–13. [Google Scholar] [CrossRef]
- Liu, Y.; Drozdov, I.; Shroff, R.; Beltran, L.E.; Shanahan, C.M. Prelamin A accelerates vascular calcification via activation of the, DNA damage response and senescence-associated secretory phenotype in vascular smooth muscle cells. Circ. Res. 2013, 112, e99–e109. [Google Scholar] [CrossRef]
- Park, E.S.; Lee, K.P.; Jung, S.H.; Lee, D.Y.; Won, K.J.; Yun, Y.P.; Kim, B. Compound K, an intestinal metabolite of ginsenosides, inhibits, PDGF-BB-induced VSMC proliferation and migration through G1 arrest and attenuates neointimal hyperplasia after arterial injury. Atherosclerosis 2013, 228, 53–60. [Google Scholar] [CrossRef]
- Gilbert, C.J.; Longenecker, J.Z.; Accornero, F. ERK1/2: An Integrator of Signals That Alters Cardiac Homeostasis and Growth. Biology 2021, 10, 346. [Google Scholar] [CrossRef] [PubMed]
- Demasi, M.; Laurindo, F.R. Physiological and pathological role of the ubiquitin-proteasome system in the vascular smooth muscle cell. Cardiovasc. Res. 2012, 95, 183–193. [Google Scholar] [CrossRef] [PubMed]
- Hershko, A.; Ciechanover, A. The ubiquitin system. Annu. Rev. Biochem. 1998, 67, 425–479. [Google Scholar] [CrossRef] [PubMed]
- Thyberg, J.; Blomgren, K. Effects of proteasome and calpain inhibitors on the structural reorganization and proliferation of vascular smooth muscle cells in primary culture. Lab. Investig. 1999, 79, 1077–1088. [Google Scholar]
- Alkatiri, A.H.; Firman, D.; Alkatiri, A.A.; Suryajaya, P.I.; Sudharsono, A. The Role of Angiotensin Antagonism in Coronary Plaque Regression: Insights from the Glagovian Model. Int. J. Vasc. Med. 2021, 2021, 8887248. [Google Scholar] [CrossRef]
- Ferrario, C.M.; Strawn, W.B. Role of the renin-angiotensin-aldosterone system and proinflammatory mediators in cardiovascular disease. Am. J. Cardiol. 2006, 98, 121–128. [Google Scholar] [CrossRef]











| Primers | Forward | Reverse |
|---|---|---|
| Mouse α-SMA | tcctgacgctgaagtatccgat | ggccacacgaagctcgttatag |
| Mouse SMT-B | aactggctacactctcaacagcga | aaggtggcagccttaatctcctga |
| Mouse SM22 α | cggcagatcatcagttagaaag | gggctgaggctgaggataggt |
| Mouse Atrogin-1 | gaggcagattcgcaagcgtttgat | tccaggagagaatgtggcagtgtt |
| Mouse β-Actin | catcactattggcaacgagcg | atggatgccacaggattcca |
Disclaimer/Publisher’s Note: The statements, opinions and data contained in all publications are solely those of the individual author(s) and contributor(s) and not of MDPI and/or the editor(s). MDPI and/or the editor(s) disclaim responsibility for any injury to people or property resulting from any ideas, methods, instructions or products referred to in the content. |
© 2023 by the authors. Licensee MDPI, Basel, Switzerland. This article is an open access article distributed under the terms and conditions of the Creative Commons Attribution (CC BY) license (https://creativecommons.org/licenses/by/4.0/).
Share and Cite
Russo, E.; Bertolotto, M.; Zanetti, V.; Picciotto, D.; Esposito, P.; Carbone, F.; Montecucco, F.; Pontremoli, R.; Garibotto, G.; Viazzi, F.; et al. Role of Uric Acid in Vascular Remodeling: Cytoskeleton Changes and Migration in VSMCs. Int. J. Mol. Sci. 2023, 24, 2960. https://doi.org/10.3390/ijms24032960
Russo E, Bertolotto M, Zanetti V, Picciotto D, Esposito P, Carbone F, Montecucco F, Pontremoli R, Garibotto G, Viazzi F, et al. Role of Uric Acid in Vascular Remodeling: Cytoskeleton Changes and Migration in VSMCs. International Journal of Molecular Sciences. 2023; 24(3):2960. https://doi.org/10.3390/ijms24032960
Chicago/Turabian StyleRusso, Elisa, Maria Bertolotto, Valentina Zanetti, Daniela Picciotto, Pasquale Esposito, Federico Carbone, Fabrizio Montecucco, Roberto Pontremoli, Giacomo Garibotto, Francesca Viazzi, and et al. 2023. "Role of Uric Acid in Vascular Remodeling: Cytoskeleton Changes and Migration in VSMCs" International Journal of Molecular Sciences 24, no. 3: 2960. https://doi.org/10.3390/ijms24032960
APA StyleRusso, E., Bertolotto, M., Zanetti, V., Picciotto, D., Esposito, P., Carbone, F., Montecucco, F., Pontremoli, R., Garibotto, G., Viazzi, F., & Verzola, D. (2023). Role of Uric Acid in Vascular Remodeling: Cytoskeleton Changes and Migration in VSMCs. International Journal of Molecular Sciences, 24(3), 2960. https://doi.org/10.3390/ijms24032960

