Disintegration of the NuRD Complex in Primary Human Muscle Stem Cells in Critical Illness Myopathy
Abstract
1. Introduction
2. Results
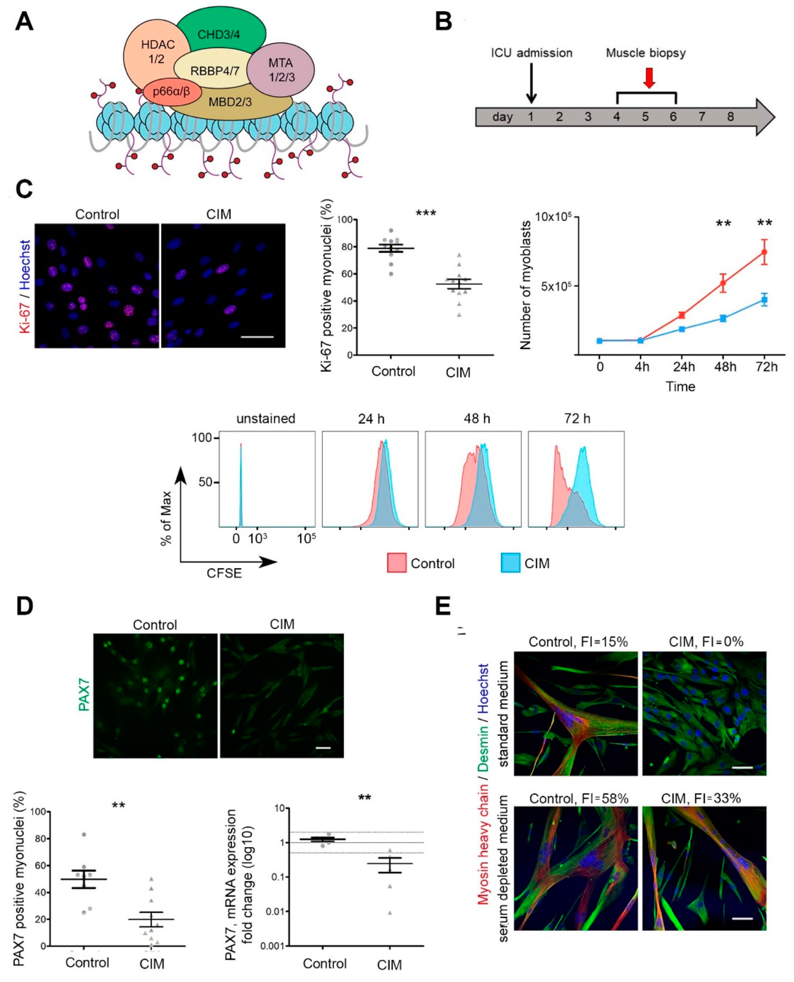
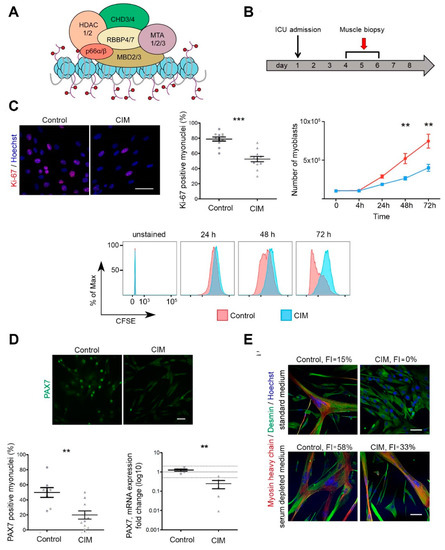
2.1. Impaired Growth and Differentiation of MuSC in Early CIM
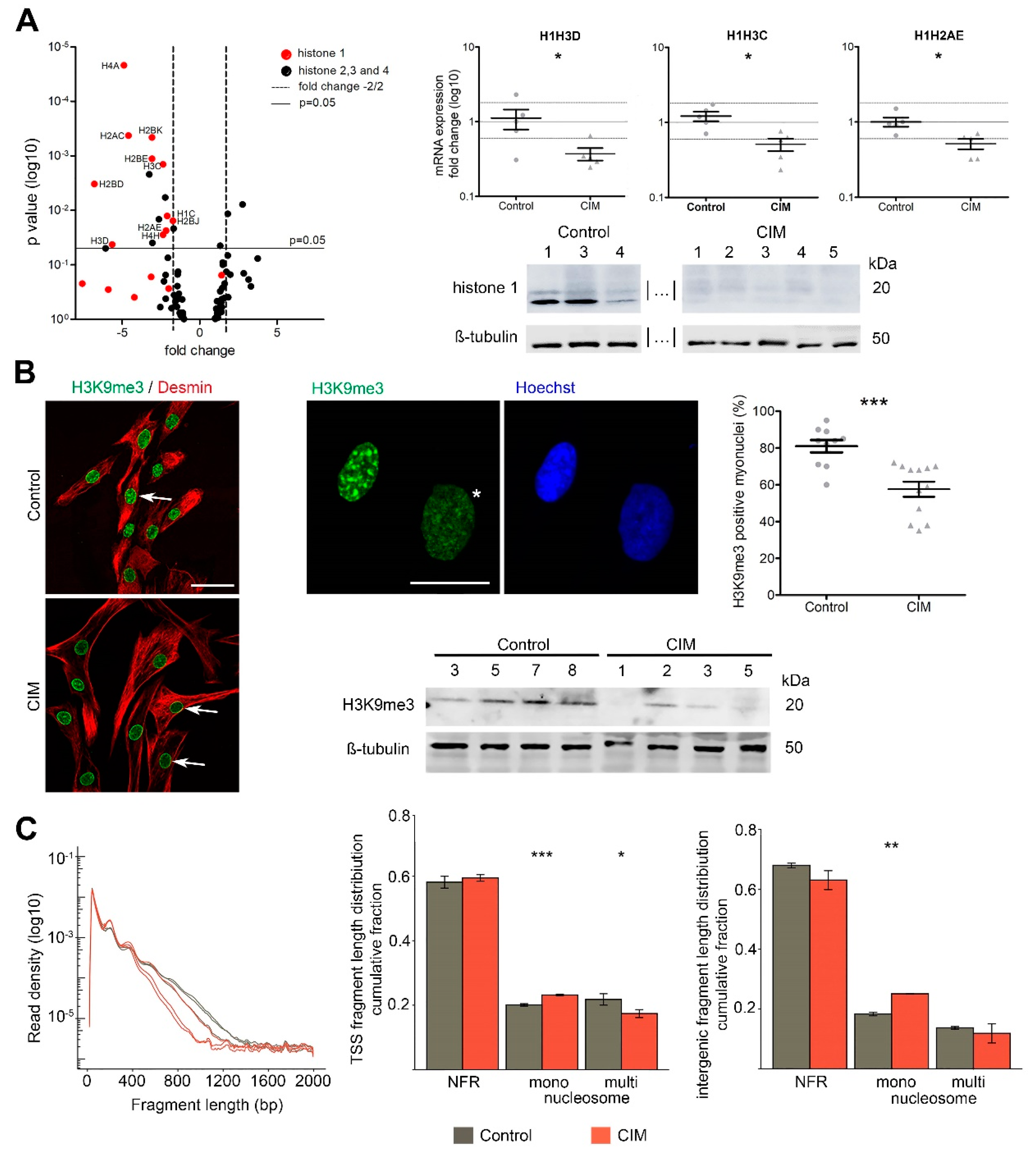
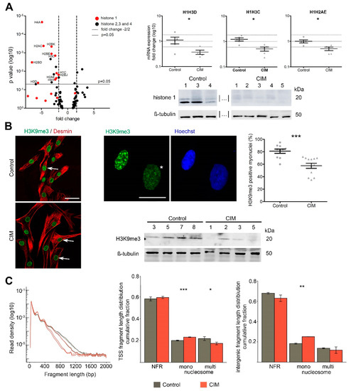
2.2. MuSC Obtained from Early CIM Lose Heterochromatin
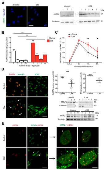
2.3. MuSC Accumulate DNA Double-Strand Breaks in CIM
2.4. NuRD Subunits in MuSC Are Altered in CIM
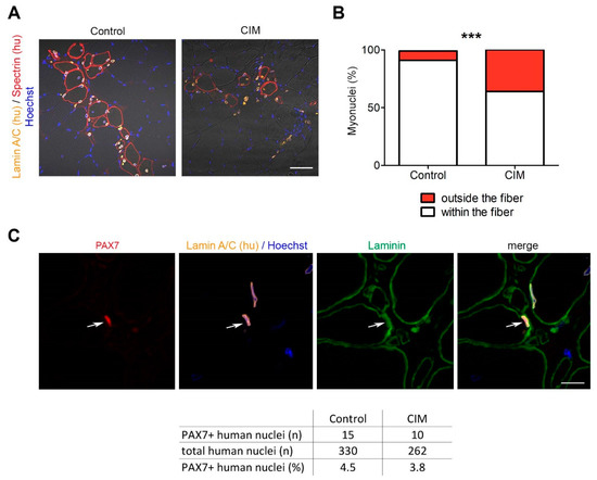
2.5. Reduced Muscle Regenerative Potential of CIM-MuSC
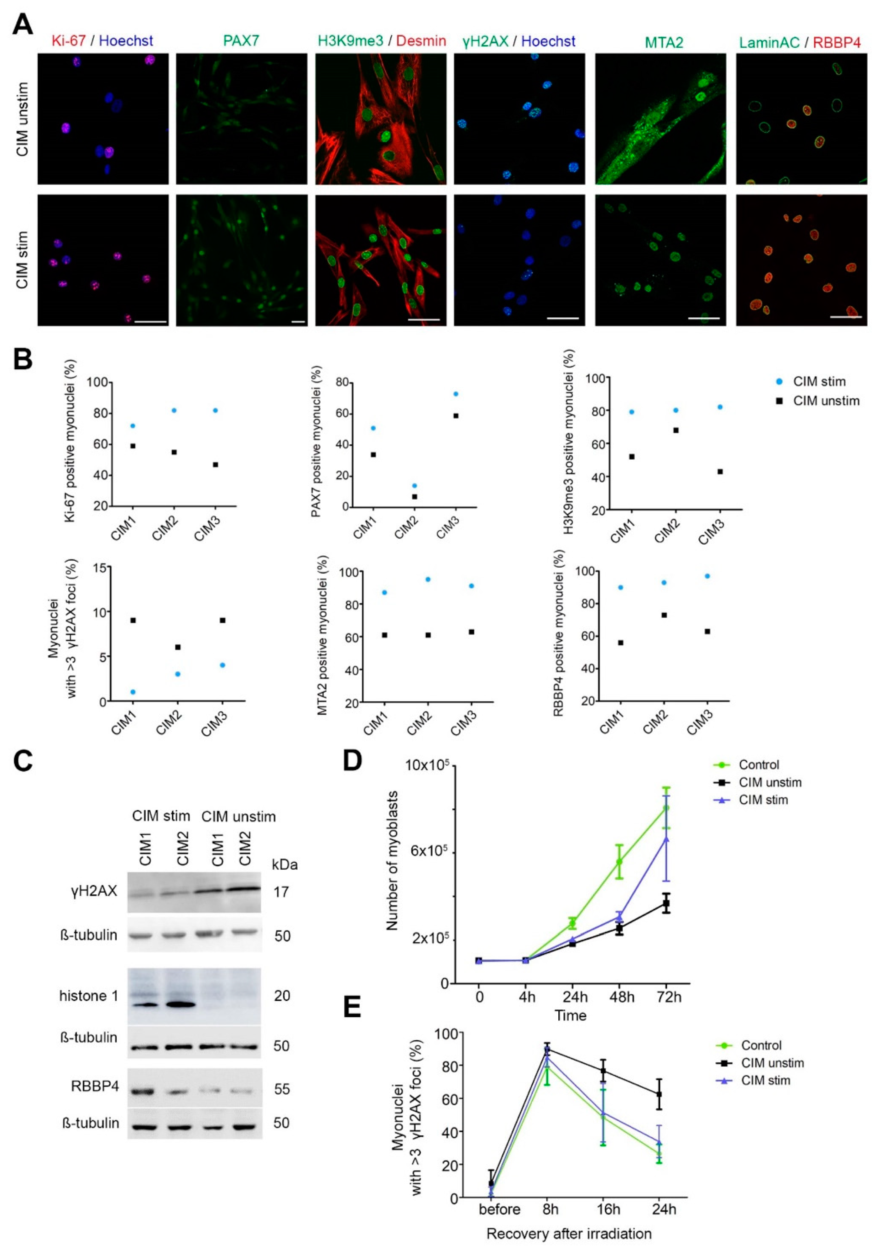
2.6. MuSC Benefit from EMS in CIM
3. Discussion
4. Materials and Methods
4.1. Human Muscle Stem Cell Populations
4.2. Satellite Cell Cultures and Techniques
4.3. In Vivo Transplantation
4.4. ATAC-Seq
4.5. Statistical Analysis
5. Conclusions
Supplementary Materials
Author Contributions
Funding
Institutional Review Board Statement
Informed Consent Statement
Data Availability Statement
Acknowledgments
Conflicts of Interest
Abbreviations
| CIM | Critical illness myopathy |
| CMAP | Compound muscle action potential |
| EMS | Electrical muscle stimulation |
| ICU | Intensive care unit |
| MuSC | Muscle stem cells |
| NuRD | Nucleosome remodeling and deacetylase |
References
- Kress, J.P.; Hall, J.B. ICU-acquired weakness and recovery from critical illness. N. Engl. J. Med. 2014, 371, 287–288. [Google Scholar] [CrossRef]
- Puthucheary, Z.A.; Rawal, J.; McPhail, M.; Connolly, B.; Ratnayake, G.; Chan, P.; Hopkinson, N.S.; Padhke, R.; Dew, T.; Sidhu, P.S.; et al. Acute skeletal muscle wasting in critical illness. JAMA 2013, 310, 591–600. [Google Scholar] [CrossRef] [PubMed]
- Hermans, G.; Van Mechelen, H.; Vanhullebusch, T.; Clerckx, B.; Mesotten, D.; Wilmer, A.; Casaer, M.P.; Wouters, P.J.; Meersseman, P.; Van den Berghe, G.; et al. Acute outcomes and 1-year mortality of intensive care unit-acquired weakness. A cohort study and propensity-matched analysis. Am. J. Respir. Crit. Care Med. 2014, 190, 410–420. [Google Scholar] [CrossRef] [PubMed]
- Jolley, S.E.; Bunnell, A.E.; Hough, C.L. ICU-Acquired Weakness. Chest 2016, 150, 1129–1140. [Google Scholar] [CrossRef] [PubMed]
- Kamdar, B.B.; A Sepulveda, K.; Chong, A.; Lord, R.K.; Dinglas, V.D.; A Mendez-Tellez, P.; Shanholtz, C.; Colantuoni, E.; von Wachter, T.M.; Pronovost, P.J.; et al. Return to work and lost earnings after acute respiratory distress syndrome: A 5-year prospective, longitudinal study of long-term survivors. Thorax 2017, 73, 125–133. [Google Scholar] [CrossRef]
- dos Santos, C.; Hussain, S.N.A.; Mathur, S.; Picard, M.; Herridge, M.; Correa, J.; Bain, A.; Guo, Y.; Advani, A.; Advani, S.L.; et al. Mechanisms of Chronic Muscle Wasting and Dysfunction after an Intensive Care Unit Stay. A Pilot Study. Am. J. Respir. Crit. Care Med. 2016, 194, 821–830. [Google Scholar] [CrossRef]
- De Jonghe, B.; Sharshar, T.; Lefaucheur, J.-P.; Authier, F.-J.; Cerf, C.; Renaud, E.; Mesrati, F.; Carlet, J.; Outin, H.; Raphael, J.-C.; et al. Paresis Acquired in the Intensive Care UnitA Prospective Multicenter Study. JAMA 2002, 288, 2859–2867. [Google Scholar] [CrossRef]
- Langhans, C.; Weber-Carstens, S.; Schmidt, F.; Hamati, J.; Kny, M.; Zhu, X.; Wollersheim, T.; Koch, S.; Krebs, M.; Schulz, H.; et al. Inflammation-Induced Acute Phase Response in Skeletal Muscle and Critical Illness Myopathy. PLoS ONE 2014, 9, e92048. [Google Scholar] [CrossRef]
- Weber-Carstens, S.; Schneider, J.; Wollersheim, T.; Assman, A.; Bierbrauer, J.; Marg, A.; Al Hasani, H.; Faust, K.; Spies, C.D.; Luft, F.C.; et al. Critical illness myopathy and GLUT4: Significance of insulin and muscle contraction. Am. J. Respir. Crit. Care Med. 2013, 187, 387–396. [Google Scholar] [CrossRef]
- Wollersheim, T.; Woehlecke, J.; Krebs, M.; Hamati, J.; Lodka, D.; Luther-Schroeder, A.; Langhans, C.; Haas, K.; Radtke, T.; Kleber, C.; et al. Dynamics of myosin degradation in intensive care unit-acquired weakness during severe critical illness. Intensiv. Care Med. 2014, 40, 528–538. [Google Scholar] [CrossRef]
- Marg, A.; Escobar, H.; Gloy, S.; Kufeld, M.; Zacher, J.; Spuler, A.; Birchmeier, C.; Izsvak, Z.; Spuler, S. Human satellite cells have regenerative capacity and are genetically manipulable. J. Clin. Investig. 2014, 124, 4257–4265. [Google Scholar] [CrossRef]
- Mauro, A. Satellite cell of skeletal muscle fibers. J. Cell Biol. 1961, 9, 493–495. [Google Scholar] [CrossRef] [PubMed]
- Relaix, F.; Rocancourt, D.; Mansouri, A.; Buckingham, M. A Pax3/Pax7-dependent population of skeletal muscle progenitor cells. Nature 2005, 435, 948–953. [Google Scholar] [CrossRef]
- Relaix, F.; Zammit, P.S. Satellite cells are essential for skeletal muscle regeneration: The cell on the edge returns centre stage. Development 2012, 139, 2845–2856. [Google Scholar] [CrossRef] [PubMed]
- Sambasivan, R.; Yao, R.; Kissenpfennig, A.; Van Wittenberghe, L.; Paldi, A.; Gayraud-Morel, B.; Guenou, H.; Malissen, B.; Tajbakhsh, S.; Galy, A. Pax7-expressing satellite cells are indispensable for adult skeletal muscle regeneration. Development 2011, 138, 3647–3656. [Google Scholar] [CrossRef] [PubMed]
- Shi, X.; Garry, D.J. Muscle stem cells in development, regeneration, and disease. Genes Dev. 2006, 20, 1692–1708. [Google Scholar] [CrossRef] [PubMed]
- Beauchamp, J.R.; Heslop, L.; Yu, D.S.; Tajbakhsh, S.; Kelly, R.G.; Wernig, A.; Buckingham, M.E.; Partridge, T.A.; Zammit, P.S. Expression of Cd34 and Myf5 Defines the Majority of Quiescent Adult Skeletal Muscle Satellite Cells. J. Cell Biol. 2000, 151, 1221–1234. [Google Scholar] [CrossRef]
- Barruet, E.; Garcia, S.M.; Striedinger, K.; Wu, J.; Lee, S.; Byrnes, L.; Wong, A.; Xuefeng, S.; Tamaki, S.; Brack, A.S.; et al. Functionally heterogeneous human satellite cells identified by single cell RNA sequencing. Elife 2020, 9, e51576. [Google Scholar] [CrossRef]
- Conboy, I.M.; Rando, T.A. The Regulation of Notch Signaling Controls Satellite Cell Activation and Cell Fate Determination in Postnatal Myogenesis. Dev. Cell 2002, 3, 397–409. [Google Scholar] [CrossRef]
- Lepper, C.; Conway, S.J.; Fan, C.-M. Adult satellite cells and embryonic muscle progenitors have distinct genetic requirements. Nature 2009, 460, 627–631. [Google Scholar] [CrossRef]
- Torchy, M.P.; Hamiche, A.; Klaholz, B.P. Structure and function insights into the NuRD chromatin remodeling complex. Cell. Mol. Life Sci. 2015, 72, 2491–2507. [Google Scholar] [CrossRef]
- Andrés, M.; García-Gomis, D.; Ponte, I.; Suau, P.; Roque, A. Histone H1 Post-Translational Modifications: Update and Future Perspectives. Int. J. Mol. Sci. 2020, 21, 5941. [Google Scholar] [CrossRef] [PubMed]
- Saha, A.; Dalal, Y. A glitch in the snitch: The role of linker histone H1 in shaping the epigenome in normal and diseased cells. Open Biol. 2021, 11, 210124. [Google Scholar] [CrossRef] [PubMed]
- Pegoraro, G.; Kubben, N.; Wickert, U.; Göhler, H.; Hoffmann, K.; Misteli, T. Ageing-related chromatin defects through loss of the NURD complex. Nat. Cell Biol. 2009, 11, 1261–1267. [Google Scholar] [CrossRef] [PubMed]
- Marg, A.; Escobar, H.; Karaiskos, N.; Grunwald, S.A.; Metzler, E.; Kieshauer, J.; Sauer, S.; Pasemann, D.; Malfatti, E.; Mompoint, D.; et al. Human muscle-derived CLEC14A-positive cells regenerate muscle independent of PAX7. Nat. Commun. 2019, 10, 5776. [Google Scholar] [CrossRef]
- Smeenk, G.; Wiegant, W.W.; Vrolijk, H.; Solari, A.; Pastink, A.; Van Attikum, H. The NuRD chromatin–remodeling complex regulates signaling and repair of DNA damage. J. Cell Biol. 2010, 190, 741–749. [Google Scholar] [CrossRef]
- Wollersheim, T.; Grunow, J.J.; Carbon, N.M.; Haas, K.; Malleike, J.; Ramme, S.F.; Schneider, J.; Spies, C.D.; Märdian, S.; Mai, K.; et al. Muscle wasting and function after muscle activation and early protocol-based physiotherapy: An explorative trial. J. Cachex-Sarcopenia Muscle 2019, 10, 734–747. [Google Scholar] [CrossRef]
- Binnie, A.; Tsang, J.L.Y.; Hu, P.; Carrasqueiro, G.; Castelo-Branco, P.; Dos Santos, C.C. Epigenetics of Sepsis. Crit. Care Med. 2020, 48, 745–756. [Google Scholar] [CrossRef]
- Novakovic, B.; Habibi, E.; Wang, S.Y.; Arts, R.J.W.; Davar, R.; Kim, B.; Kox, M.; Zwagg, J.; Matarese, F.; Gut, I.; et al. Beta-Glucan Reverses the Epigenetic State of LPS-Induced Immunological Tolerance. Cell 2016, 167, 1354–1368.e14. [Google Scholar] [CrossRef]
- Calvano, S.E.; Xiao, W.; Richards, D.R.; Felciano, R.M.; Baker, H.V.; Cho, R.J.; Chen, R.O.; Brownstein, B.H.; Cobb, J.P. A network-based analysis of systemic inflammation in humans. Nature 2005, 437, 1032–1037. [Google Scholar] [CrossRef]
- Gomez-Del Arco, P.; Perdiguero, E.; Leites, P.S.; Zeini, M.; Segales, J.; Morgan, B.; Kim, J.; Ballestar, E.; Ornes, B.; Garcia-Gomez, A.; et al. The Chromatin Remodeling Complex Chd4/NuRD Controls Striated Muscle Identity and Metabolic Homeostasis. Cell Metab. 2016, 23, 881–892. [Google Scholar] [CrossRef] [PubMed]
- Zhang, L.; Jin, S.; Wang, C.; Jiang, R.; Wan, J. Histone Deacetylase Inhibitors Attenuate Acute Lung Injury During Cecal Ligation and Puncture-Induced Polymicrobial Sepsis. World J. Surg. 2010, 34, 1676–1683. [Google Scholar] [CrossRef] [PubMed]
- Engelhardt, L.J.; Grunow, J.J.; Wollersheim, T.; Carbon, N.M.; Balzer, F.; Spranger, J.; Weber-Carstens, S. Sex-Specific Aspects of Skeletal Muscle Metabolism in the Clinical Context of Intensive Care Unit-Acquired Weakness. J. Clin. Med. 2022, 11, 846. [Google Scholar] [CrossRef]
- Gorbunova, V.; Seluanov, A. DNA double strand break repair, aging and the chromatin connection. Mutat. Res. Mol. Mech. Mutagen. 2016, 788, 2–6. [Google Scholar] [CrossRef] [PubMed]
- Millard, C.J.; Varma, N.; Saleh, A.; Morris, K.; Watson, P.J.; Bottrill, A.R.; Fairall, L.; Smith, C.J.; Schwabe, J.W. The structure of the core NuRD repression complex provides insights into its interaction with chromatin. Elife 2016, 5, e13941. [Google Scholar] [CrossRef]
- Thorslund, T.; Ripplinger, A.; Hoffmann, S.; Wild, T.; Uckelmann, M.; Villumsen, B.; Narita, T.; Sixma, T.K.; Choudhary, C.; Bekker-Jensen, S.; et al. Histone H1 couples initiation and amplification of ubiquitin signalling after DNA damage. Nature 2015, 527, 389–393. [Google Scholar] [CrossRef]
- Meng, J.; Adkin, C.F.; Xu, S.-W.; Muntoni, F.; Morgan, J.E. Contribution of Human Muscle-Derived Cells to Skeletal Muscle Regeneration in Dystrophic Host Mice. PLoS ONE 2011, 6, e17454. [Google Scholar] [CrossRef]
- Tedesco, F.S.; Dellavalle, A.; Diaz-Manera, J.; Messina, G.; Cossu, G. Repairing skeletal muscle: Regenerative potential of skeletal muscle stem cells. J. Clin. Investig. 2010, 120, 11–19. [Google Scholar] [CrossRef]
- Montarras, D.; Morgan, J.; Collins, C.; Relaix, F.; Zaffran, S.; Cumano, A.; Partridge, T.; Buckingham, M. Direct Isolation of Satellite Cells for Skeletal Muscle Regeneration. Science 2005, 309, 2064–2067. [Google Scholar] [CrossRef]
- Grazioli, E.; DiMauro, I.; Mercatelli, N.; Wang, G.; Pitsiladis, Y.; Di Luigi, L.; Caporossi, D. Physical activity in the prevention of human diseases: Role of epigenetic modifications. BMC Genom. 2017, 18, 111–123. [Google Scholar] [CrossRef]
- Rezapour, S.; Shiravand, M.; Mardani, M. Epigenetic changes due to physical activity. Biotechnol. Appl. Biochem. 2018, 65, 761–767. [Google Scholar] [CrossRef]
- Zayed, Y.; Kheiri, B.; Barbarawi, M.; Chahine, A.; Rashdan, L.; Chintalapati, S.; Bachuwa, G.; Al-Sanouri, I. Effects of neuromuscular electrical stimulation in critically ill patients: A systematic review and meta-analysis of randomised controlled trials. Aust. Crit. Care 2020, 33, 203–210. [Google Scholar] [CrossRef]
- Patsaki, I.; Gerovasili, V.; Sidiras, G.; Karatzanos, E.; Mitsiou, G.; Papadopoulos, E.; Christakou, A.; Routsi, C.; Kotanidou, A.; Nanas, S. Effect of neuromuscular stimulation and individualized rehabilitation on muscle strength in Intensive Care Unit survivors: A randomized trial. J. Crit. Care 2017, 40, 76–82. [Google Scholar] [CrossRef]
- Grunow, J.J.; Goll, M.; Carbon, N.M.; Liebl, M.E.; Weber-Carstens, S.; Wollersheim, T. Differential contractile response of critically ill patients to neuromuscular electrical stimulation. Crit. Care 2019, 23, 308. [Google Scholar] [CrossRef]
- Risso, D.; Ngai, J.; Speed, T.P.; Dudoit, S. Normalization of RNA-seq data using factor analysis of control genes or samples. Nat. Biotechnol. 2014, 32, 896–902. [Google Scholar] [CrossRef]
- Koberstein, J.N.; Poplawski, S.G.; Wimmer, M.E.; Porcari, G.; Kao, C.; Gomes, B.; Risso, D.; Hakonarson, H.; Zhang, N.R.; Schultz, R.T.; et al. Learning-dependent chromatin remodeling highlights noncoding regulatory regions linked to autism. Sci, Signal. 2018, 11, eaan6500. [Google Scholar] [CrossRef]
- Lawrence, M.; Huber, W.; Pages, H.; Aboyoun, P.; Carlson, M.; Gentleman, R.; Morgan, M.T.; Carey, V.J. Software for computing and annotating genomic ranges. PLoS Comput. Biol. 2013, 9, e1003118. [Google Scholar] [CrossRef]





| Patient/MuSC Donor | Sex/Age (Years) | CIM | Diagnosis | Electrical Stimulation |
|---|---|---|---|---|
| CIM1 | M, 67 | yes | ARDS | yes |
| CIM2 | F, 48 | yes | Sepsis | yes |
| CIM3 | M, 64 | yes | ARDS | yes |
| CIM4 | M, 74 | yes | ARDS | no |
| CIM5 | M, 53 | yes | ARDS | no |
| CIM6 | M, 67 | yes | Sepsis | no |
| CIM7 | M, 41 | yes | ARDS * | no |
| CIM8 | M, 36 | yes | ARDS * | no |
| CIM9 | M, 54 | yes | Trauma | no |
| CIM10 | M, 41 | yes | ARDS | no |
| CIM11 | M, 42 | yes | ARDS | no |
| CIM12 | M, 67 | yes | Sepsis | no |
| ICU1 | M, 18 | no | Trauma | no |
| ICU2 | M, 50 | no | Intracranial bleeding | no |
| ICU3 | W, 69 | no | ARDS | no |
| CIM n = 12 | ICU Controls n = 3 | Controls n = 18 | |
|---|---|---|---|
| Age (years): mean(range) median SD | 54.5 (36–74) 53.5 13 | 45.7 (18–69) 45.7 | 45.8 (18–66) 48.5 12.3 |
| Gender: male/female, no. (%) | 11(91.6)/1(8.4) | 2 (66.6)/1(33.3) | 14(77.8)/4(22.2) |
| SOFA score, ICU admission: mean (range) | 11 (7–19) | 14 (9–17) | n/a |
| SAPS II score, ICU admission: mean (range) | 57.8 (24–98) | 55 (40–75) | n/a |
| Length of ICU stay (days): mean (range) | 42.8 (5–131) | 31.7 (25–34) | n/a |
| Histone Genes | Heat Shock Associated Genes | Immune Response Genes | ||||||
|---|---|---|---|---|---|---|---|---|
| Name | Fold Change | p-Value | Name | Fold Change | p-Value | Name | Fold Change | p-Value |
| HIST1H4A | 4.880 | 0.000 | MMP3 | 65.673 | 0.000 | IL1B | 81.724 | 0.000 |
| HIST1H2AC | 4.588 | 0.000 | ATP2A3 | 5.054 | 0.000 | MMP12 | 136.679 | 0.000 |
| HIST1H2BK | 3.072 | 0.000 | GLRX | 2.841 | 0.000 | ITGAX | 35.469 | 0.000 |
| HIST1H2BE | 3.072 | 0.001 | KDR | 90.280 | 0.000 | IL8 | 14.265 | 0.000 |
| HIST1H3C | 2.357 | 0.001 | IL1B | 88.971 | 0.000 | CTSK | 9.848 | 0.000 |
| HIST3H2A | 3.251 | 0.002 | SLC16A6 | 28.814 | 0.000 | |||
| HIST1H2BD | 6.783 | 0.003 | ITGAX | 38.387 | 0.000 | |||
| HIST2H2BE | 2.221 | 0.006 | EPAS1 | 3.495 | 0.000 | |||
| HIST1H1E | −2.771 | 0.008 | DUSP6 | 2.448 | 0.000 | |||
| H2AFX | −1.818 | 0.012 | TIMP1 | 2.686 | 0.000 | |||
| HIST1H1C | 2.098 | 0.013 | CASP4 | 2.333 | 0.000 | |||
| HIST2H4B | 2.625 | 0.015 | FTL | 3.006 | 0.000 | |||
| HIST1H2BJ | 1.718 | 0.016 | DMKN | 7.315 | 0.000 | |||
| H2AFJ | 1.672 | 0.022 | PAPPA | 11.881 | 0.000 | |||
| HIST1H2AE | 2.164 | 0.024 | BCL2A1 | 42.596 | 0.000 | |||
| HIST1H4H | 2.360 | 0.028 | CTBS | 2.278 | 0.000 | |||
| HIST4H4 | 3.042 | 0.040 | TLR2 | 7.233 | 0.000 | |||
| HIST1H3D | 5.644 | 0.042 | CPM | 3.483 | 0.000 | |||
| H2AFZ | −1.330 | 0.045 | ||||||
| H3F3C | 6.065 | 0.050 | ||||||
Disclaimer/Publisher’s Note: The statements, opinions and data contained in all publications are solely those of the individual author(s) and contributor(s) and not of MDPI and/or the editor(s). MDPI and/or the editor(s) disclaim responsibility for any injury to people or property resulting from any ideas, methods, instructions or products referred to in the content. |
© 2023 by the authors. Licensee MDPI, Basel, Switzerland. This article is an open access article distributed under the terms and conditions of the Creative Commons Attribution (CC BY) license (https://creativecommons.org/licenses/by/4.0/).
Share and Cite
Schneider, J.; Sundaravinayagam, D.; Blume, A.; Marg, A.; Grunwald, S.; Metzler, E.; Escobar, H.; Müthel, S.; Wang, H.; Wollersheim, T.; et al. Disintegration of the NuRD Complex in Primary Human Muscle Stem Cells in Critical Illness Myopathy. Int. J. Mol. Sci. 2023, 24, 2772. https://doi.org/10.3390/ijms24032772
Schneider J, Sundaravinayagam D, Blume A, Marg A, Grunwald S, Metzler E, Escobar H, Müthel S, Wang H, Wollersheim T, et al. Disintegration of the NuRD Complex in Primary Human Muscle Stem Cells in Critical Illness Myopathy. International Journal of Molecular Sciences. 2023; 24(3):2772. https://doi.org/10.3390/ijms24032772
Chicago/Turabian StyleSchneider, Joanna, Devakumar Sundaravinayagam, Alexander Blume, Andreas Marg, Stefanie Grunwald, Eric Metzler, Helena Escobar, Stefanie Müthel, Haicui Wang, Tobias Wollersheim, and et al. 2023. "Disintegration of the NuRD Complex in Primary Human Muscle Stem Cells in Critical Illness Myopathy" International Journal of Molecular Sciences 24, no. 3: 2772. https://doi.org/10.3390/ijms24032772
APA StyleSchneider, J., Sundaravinayagam, D., Blume, A., Marg, A., Grunwald, S., Metzler, E., Escobar, H., Müthel, S., Wang, H., Wollersheim, T., Weber-Carstens, S., Akalin, A., Di Virgilio, M., Tursun, B., & Spuler, S. (2023). Disintegration of the NuRD Complex in Primary Human Muscle Stem Cells in Critical Illness Myopathy. International Journal of Molecular Sciences, 24(3), 2772. https://doi.org/10.3390/ijms24032772

