Activation of the RARα Attenuated CSF Hypersecretion to Inhibit Hydrocephalus Development via Regulating the MAFB/MSR1 Pathway
Abstract
1. Introduction
2. Results
2.1. SHRs Experienced Hydrocephalus and CSF Hypersecretion in Week 7
2.2. Temporal Expression of RARα, MAFB, and MSR1
2.3. Stimulation of RARα-Inhibited CSF Hypersecretion and Ameliorated Hydrocephalus
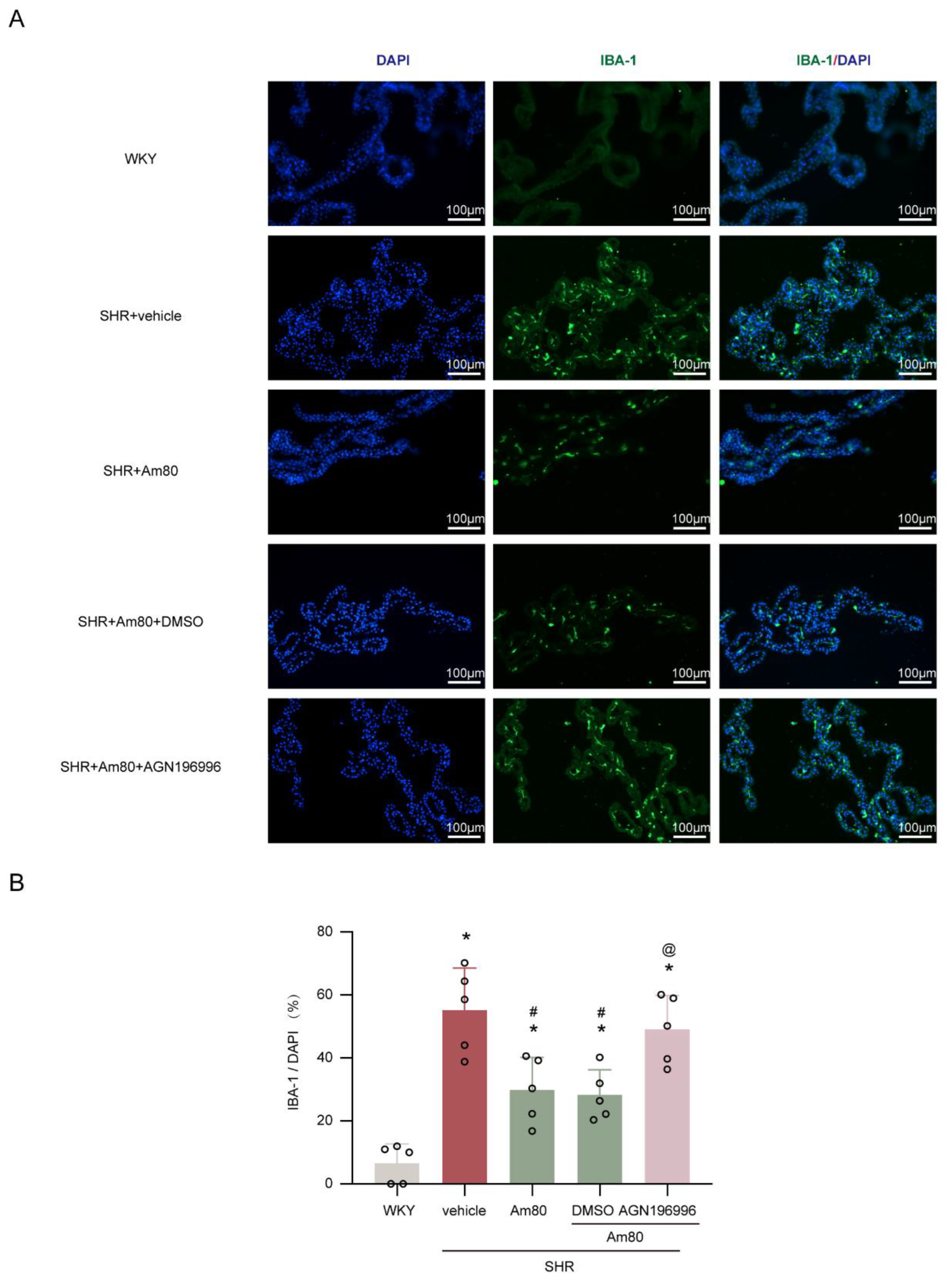
2.4. Stimulation of RARα Decreased the Number of Microglia/Macrophage
2.5. Inhibition of RARα Reversed the Impacts of Am80
2.6. Am80 Stimulated RARα to Reduce CSF Hypersecretion via the MAFB/MSR1 Pathway
3. Discussion
4. Materials and Methods
4.1. Animals
4.2. Study Design
4.3. Am80 Administration
4.4. Quantification of CSF Production Rates (Figure 1A)
4.5. Ventricular Volume Evaluation
4.6. Western Blotting
4.7. Immunofluorescence
4.8. Statistical Analysis
5. Conclusions
Author Contributions
Funding
Institutional Review Board Statement
Informed Consent Statement
Data Availability Statement
Conflicts of Interest
References
- Kahle, K.; Kulkarni, A.; Limbrick, D.; Warf, B., Jr. Hydrocephalus in children. Lancet 2016, 387, 788–799. [Google Scholar] [PubMed]
- Strahle, J.; Garton, H.; Maher, C.; Muraszko, K.; Keep, R.; Xi, G. Mechanisms of hydrocephalus after neonatal and adult intraventricular hemorrhage. Transl. Stroke Res. 2012, 3 (Suppl. S1), 25–38. [Google Scholar] [PubMed]
- McAllister, J.; Williams, M., 2nd; Walker, M.; Kestle, J.; Relkin, N.; Anderson, A.; Gross, P.; Browd, S. An update on research priorities in hydrocephalus: Overview of the third National Institutes of Health-sponsored symposium “Opportunities for Hydrocephalus Research: Pathways to Better Outcomes”. J. Neurosurg. 2015, 123, 1427–1438. [Google Scholar] [CrossRef] [PubMed]
- Ritter, S.; Dinh, T. Progressive postnatal dilation of brain ventricles in spontaneously hypertensive rats. Brain Res. 1986, 370, 327–332. [Google Scholar] [CrossRef] [PubMed]
- Leinonen, V.; Vanninen, R.; Rauramaa, T. Cerebrospinal fluid circulation and hydrocephalus. Handb. Clin. Neurol. 2017, 145, 39–50. [Google Scholar]
- Skalický, P.; Mládek, A.; Vlasák, A.; De Lacy, P.; Beneš, V.; Bradáč, O. Normal pressure hydrocephalus-an overview of pathophysiological mechanisms and diagnostic procedures. Neurosurg. Rev. 2020, 43, 1451–1464. [Google Scholar]
- Wang, Z.; Zhang, Y.; Hu, F.; Ding, J.; Wang, X. Pathogenesis and pathophysiology of idiopathic normal pressure hydrocephalus. CNS Neurosci. Ther. 2020, 26, 1230–1240. [Google Scholar]
- Chen, Q.; Feng, Z.; Tan, Q.; Guo, J.; Tang, J.; Tan, L.; Feng, H.; Chen, Z. Post-hemorrhagic hydrocephalus: Recent advances and new therapeutic insights. J. Neurol. Sci. 2017, 375, 220–230. [Google Scholar]
- Karimy, J.; Duran, D.; Hu, J.; Gavankar, C.; Gaillard, J.; Bayri, Y.; Rice, H.; DiLuna, M.; Gerzanich, V.; Simard, J.M.; et al. Cerebrospinal fluid hypersecretion in pediatric hydrocephalus. Neurosurg. Focus 2016, 41, E10. [Google Scholar]
- Karimy, J.; Zhang, J.; Kurland, D.; Theriault, B.; Duran, D.; Stokum, J.; Furey, C.; Zhou, X.; Mansuri, M.; Montejo, J.; et al. Inflammation-dependent cerebrospinal fluid hypersecretion by the choroid plexus epithelium in posthemorrhagic hydrocephalus. Nat. Med. 2017, 23, 997–1003. [Google Scholar] [CrossRef]
- Xu, H.; Fame, R.; Sadegh, C.; Sutin, J.; Naranjo, C.; Della, S.; Cui, J.; Shipley, F.; Vernon, A.; Gao, F.; et al. Choroid plexus NKCC1 mediates cerebrospinal fluid clearance during mouse early postnatal development. Nat. Commun. 2021, 12, 447. [Google Scholar] [PubMed]
- Zhang, Z.; Tan, Q.; Guo, P.; Huang, S.; Jia, Z.; Liu, X.; Feng, H.; Chen, Y. NLRP3 inflammasome-mediated choroid plexus hypersecretion contributes to hydrocephalus after intraventricular hemorrhage via phosphorylated NKCC1 channels. J. Neuroinflamm. 2022, 19, 163. [Google Scholar]
- Green, L.; Wallis, T.; Schuhmann, M.; Jaeger, M. Intracranial pressure waveform characteristics in idiopathic normal pressure hydrocephalus and late-onset idiopathic aqueductal stenosis. Fluids Barriers CNS 2021, 18, 25. [Google Scholar] [PubMed]
- Rufus, P.; Moorthy, R.; Joseph, M.; Rajshekhar, V. Post Traumatic Hydrocephalus: Incidence, Pathophysiology and Outcomes. Neurol. India 2021, 69, S420–S428. [Google Scholar]
- Tamber, M. Insights into the epidemiology of infant hydrocephalus. Childs Nerv. Syst. 2021, 37, 3305–3311. [Google Scholar] [CrossRef] [PubMed]
- di Masi, A.; Leboffe, L.; De Marinis, E.; Pagano, F.; Cicconi, L.; Rochette-Egly, C.; Lo-Coco, F.; Ascenzi, P.; Nervi, C. Retinoic acid receptors: From molecular mechanisms to cancer therapy. Mol. Asp. Med. 2015, 41, 1–115. [Google Scholar]
- Arfaoui, A.; Lobo, M.; Boulbaroud, S.; Ouichou, A.; Mesfioui, A.; Arenas, M. Expression of retinoic acid receptors and retinoid X receptors in normal and vitamin A deficient adult rat brain. Ann. Anat. 2013, 195, 111–121. [Google Scholar]
- Tian, Y.; Liu, B.; Li, Y.; Zhang, Y.; Shao, J.; Wu, P.; Xu, C.; Chen, G.; Shi, H. Activation of RARα Receptor Attenuates Neuroinflammation after SAH via Promoting M1-to-M2 Phenotypic Polarization of Microglia and Regulating Mafb/Msr1/PI3K-Akt/NF-κB Pathway. Front. Immunol. 2022, 13, 839796. [Google Scholar]
- Tippmann, F.; Hundt, J.; Schneider, A.; Endres, K.; Fahrenholz, F. Up-regulation of the alpha-secretase ADAM10 by retinoic acid receptors and acitretin. Faseb. J. 2009, 23, 1643–1654. [Google Scholar] [CrossRef]
- Matsushita, H.; Hijioka, M.; Hisatsune, A.; Isohama, Y.; Shudo, K.; Katsuki, H. A retinoic acid receptor agonist Am80 rescues neurons, attenuates inflammatory reactions, and improves behavioral recovery after intracerebral hemorrhage in mice. J. Cereb. Blood Flow Metab. 2011, 31, 222–234. [Google Scholar] [CrossRef]
- Tian, X.; An, R.; Luo, Y.; Li, M.; Xu, L.; Dong, Z. Tamibarotene Improves Hippocampus Injury Induced by Focal Cerebral Ischemia-Reperfusion via Modulating PI3K/Akt Pathway in Rats. J. Stroke Cerebrovasc. Dis. 2019, 28, 1832–1840. [Google Scholar] [CrossRef]
- Karimy, J.; Reeves, B.; Damisah, E.; Duy, P.; Antwi, P.; David, W.; Wang, K.; Schiff, S.; Limbrick, D., Jr.; Alper, S.; et al. Inflammation in acquired hydrocephalus: Pathogenic mechanisms and therapeutic targets. Nat. Rev. Neurol. 2020, 16, 285–296. [Google Scholar]
- Shichita, T.; Ito, M.; Morita, R.; Komai, K.; Noguchi, Y.; Ooboshi, H.; Koshida, R.; Takahashi, S.; Kodama, T.; Yoshimura, A. MAFB prevents excess inflammation after ischemic stroke by accelerating clearance of damage signals through MSR1. Nat. Med. 2017, 23, 723–732. [Google Scholar] [PubMed]
- Kelley, J.; Ozment, T.; Li, C.; Schweitzer, J.; Williams, D. Scavenger receptor-A (CD204): A two-edged sword in health and disease. Crit. Rev. Immunol. 2014, 34, 241–261. [Google Scholar] [CrossRef] [PubMed]
- Bendel, P.; Eilam, R. Quantitation of ventricular size in normal and spontaneously hypertensive rats by magnetic resonance imaging. Brain Res. 1992, 574, 224–228. [Google Scholar] [CrossRef] [PubMed]
- Kaiser, D.; Weise, G.; Möller, K.; Scheibe, J.; Pösel, C.; Baasch, S.; Gawlitza, M.; Lobsien, D.; Diederich, K.; Minnerup, J.; et al. Spontaneous white matter damage, cognitive decline and neuroinflammation in middle-aged hypertensive rats: An animal model of early-stage cerebral small vessel disease. Acta Neuropathol. Commun. 2014, 2, 169. [Google Scholar]
- Ritter, S.; Dinh, T.; Stone, S.; Ross, N. Cerebroventricular dilation in spontaneously hypertensive rats (SHRs) is not attenuated by reduction of blood pressure. Brain Res. 1988, 450, 354–359. [Google Scholar] [CrossRef]
- Lolansen, S.; Rostgaard, N.; Barbuskaite, D.; Capion, T.; Olsen, M.; Norager, N.; Vilhardt, F.; Andreassen, S.; Toft-Bertelsen, T.; Ye, F.; et al. Posthemorrhagic hydrocephalus associates with elevated inflammation and CSF hypersecretion via activation of choroidal transporters. Fluids Barriers CNS 2022, 19, 62. [Google Scholar]
- Schwartz, D.; Farley, T.; Richoz, N.; Yao, C.; Shih, H.; Petermann, F.; Zhang, Y.; Sun, H.; Hayes, E.; Mikami, Y.; et al. Retinoic Acid Receptor Alpha Represses a Th9 Transcriptional and Epigenomic Program to Reduce Allergic Pathology. Immunity 2019, 50, 106–120.e10. [Google Scholar]
- Chen, A.; Liu, Y.; Lu, Y.; Lee, K.; He, J. Disparate roles of retinoid acid signaling molecules in kidney disease. Am. J. Physiol. Renal Physiol. 2021, 320, F683–F692. [Google Scholar] [CrossRef]
- Wang, X.; Tan, L.; Lu, Y.; Peng, J.; Zhu, Y.; Zhang, Y.; Sun, Z. MicroRNA-138 promotes tau phosphorylation by targeting retinoic acid receptor alpha. FEBS Lett. 2015, 589, 726–729. [Google Scholar] [CrossRef] [PubMed]
- Fukasawa, H.; Nakagomi, M.; Yamagata, N.; Katsuki, H.; Kawahara, K.; Kitaoka, K.; Miki, T.; Shudo, K. Tamibarotene: A candidate retinoid drug for Alzheimer’s disease. Biol. Pharm. Bull. 2012, 35, 1206–1212. [Google Scholar] [PubMed]
- Kawahara, K.; Nishi, K.; Suenobu, M.; Ohtsuka, H.; Maeda, A.; Nagatomo, K.; Kuniyasu, A.; Staufenbiel, M.; Nakagomi, M.; Shudo, K.; et al. Oral administration of synthetic retinoid Am80 (Tamibarotene) decreases brain beta-amyloid peptides in APP23 mice. Biol. Pharm. Bull. 2009, 32, 1307–1309. [Google Scholar] [CrossRef] [PubMed]
- Kawahara, K.; Suenobu, M.; Ohtsuka, H.; Kuniyasu, A.; Sugimoto, Y.; Nakagomi, M.; Fukasawa, H.; Shudo, K.; Nakayama, H. Cooperative therapeutic action of retinoic acid receptor and retinoid x receptor agonists in a mouse model of Alzheimer’s disease. J. Alzheimers Dis. 2014, 42, 587–605. [Google Scholar] [CrossRef]
- Qiao, A.; Li, J.; Hu, Y.; Wang, J.; Zhao, Z. Reduction BACE1 expression via suppressing NF-κB mediated signaling by Tamibarotene in a mouse model of Alzheimer’s disease. IBRO Neurosci. Rep. 2021, 10, 153–160. [Google Scholar]
- Takeshita, A.; Shibata, Y.; Shinjo, K.; Yanagi, M.; Tobita, T.; Ohnishi, K.; Miyawaki, S.; Shudo, K.; Ohno, R. Successful treatment of relapse of acute promyelocytic leukemia with a new synthetic retinoid, Am80. Ann. Intern. Med. 1996, 124, 893–896. [Google Scholar] [CrossRef]
- Shiohira, H.; Kitaoka, A.; Enjoji, M.; Uno, T.; Nakashima, M. Am80 induces neuronal differentiation via increased tropomyosin-related kinase B expression in a human neuroblastoma SH-SY5Y cell line. Biomed. Res. 2012, 33, 291–297. [Google Scholar] [CrossRef]
- Liu, X.; Zhang, Z.; Jiang, Y.; Hu, Y.; Wang, Z.; Liu, J.; Feng, R.; Zhang, J.; Huang, G. Novel PEG-grafted nanostructured lipid carrier for systematic delivery of a poorly soluble anti-leukemia agent Tamibarotene: Characterization and evaluation. Drug. Deliv. 2015, 22, 223–229. [Google Scholar]
- Aziz, A.; Vanhille, L.; Mohideen, P.; Kelly, L.; Otto, C.; Bakri, Y.; Mossadegh, N.; Sarrazin, S.; Sieweke, M. Development of macrophages with altered actin organization in the absence of MafB. Mol. Cell Biol. 2006, 26, 6808–6818. [Google Scholar] [CrossRef]
- Sarrazin, S.; Mossadegh-Keller, N.; Fukao, T.; Aziz, A.; Mourcin, F.; Vanhille, L.; Modis, L.K.; Kastner, P.; Chan, S.; Duprez, E.; et al. MafB restricts M-CSF-dependent myeloid commitment divisions of hematopoietic stem cells. Cell 2009, 138, 300–313. [Google Scholar] [CrossRef]
- Li, B.; Chen, M.; Aguzzi, A.; Zhu, C. The role of macrophage scavenger receptor 1 (Msr1) in prion pathogenesis. J. Mol. Med. 2021, 99, 877–887. [Google Scholar]
- Zhao, S.; Kong, F.; Jie, J.; Li, Q.; Liu, H.; Xu, A.; Yang, Y.; Jiang, B.; Wang, D.; Zhou, Z.; et al. Macrophage MSR1 promotes BMSC osteogenic differentiation and M2-like polarization by activating PI3K/AKT/GSK3β/β-catenin pathway. Theranostics 2020, 10, 17–35. [Google Scholar] [CrossRef] [PubMed]
- Karimy, J.; Kahle, K.; Kurland, D.; Yu, E.; Gerzanich, V.; Simard, J. A novel method to study cerebrospinal fluid dynamics in rats. J. Neurosci. Methods 2015, 241, 78–84. [Google Scholar] [CrossRef] [PubMed]
- Zeng, H.; Fu, X.; Cai, J.; Sun, C.; Yu, M.; Peng, Y.; Zhuang, J.; Chen, J.; Chen, H.; Yu, Q.; et al. Neutrophil Extracellular Traps may be a Potential Target for Treating Early Brain Injury in Subarachnoid Hemorrhage. Transl. Stroke Res. 2022, 13, 112–131. [Google Scholar] [PubMed]





Disclaimer/Publisher’s Note: The statements, opinions and data contained in all publications are solely those of the individual author(s) and contributor(s) and not of MDPI and/or the editor(s). MDPI and/or the editor(s) disclaim responsibility for any injury to people or property resulting from any ideas, methods, instructions or products referred to in the content. |
© 2023 by the authors. Licensee MDPI, Basel, Switzerland. This article is an open access article distributed under the terms and conditions of the Creative Commons Attribution (CC BY) license (https://creativecommons.org/licenses/by/4.0/).
Share and Cite
Zeng, H.; Yu, K.; Wang, J.; Ye, J.; Chen, H.; Xu, C.; Chen, T.; Yan, F.; Chen, G.; Gu, C. Activation of the RARα Attenuated CSF Hypersecretion to Inhibit Hydrocephalus Development via Regulating the MAFB/MSR1 Pathway. Int. J. Mol. Sci. 2023, 24, 2586. https://doi.org/10.3390/ijms24032586
Zeng H, Yu K, Wang J, Ye J, Chen H, Xu C, Chen T, Yan F, Chen G, Gu C. Activation of the RARα Attenuated CSF Hypersecretion to Inhibit Hydrocephalus Development via Regulating the MAFB/MSR1 Pathway. International Journal of Molecular Sciences. 2023; 24(3):2586. https://doi.org/10.3390/ijms24032586
Chicago/Turabian StyleZeng, Hanhai, Kaibo Yu, Junyou Wang, Jingya Ye, Huaijun Chen, Chaoran Xu, Ting Chen, Feng Yan, Gao Chen, and Chi Gu. 2023. "Activation of the RARα Attenuated CSF Hypersecretion to Inhibit Hydrocephalus Development via Regulating the MAFB/MSR1 Pathway" International Journal of Molecular Sciences 24, no. 3: 2586. https://doi.org/10.3390/ijms24032586
APA StyleZeng, H., Yu, K., Wang, J., Ye, J., Chen, H., Xu, C., Chen, T., Yan, F., Chen, G., & Gu, C. (2023). Activation of the RARα Attenuated CSF Hypersecretion to Inhibit Hydrocephalus Development via Regulating the MAFB/MSR1 Pathway. International Journal of Molecular Sciences, 24(3), 2586. https://doi.org/10.3390/ijms24032586

