Docosahexaenoic Acid-Loaded Nanostructured Lipid Carriers for the Treatment of Peri-Implantitis in Rats
Abstract
1. Introduction
2. Results
2.1. DHA-Loaded NLC Was Fabricated, Which Had Uniform Particles, Slow Release, and ROS Resistance
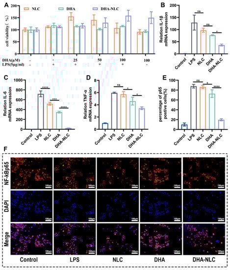
2.2. DHA-Loaded NLC Exerted Anti-Inflammatory Effects on Macrophages through NF-κB Pathway In Vitro
2.2.1. Cytotoxicity Assay
2.2.2. Effect of DHA-Loaded NLC on the Expression of Cellular Inflammatory Factors
2.2.3. Effects of DHA-Loaded NLC on LPS-induced NF-κB Activation
2.3. DHA-Loaded NLC Exerted Anti-Inflammatory Effects on Rat Peri-Implantitis In Vivo
2.4. DHA-Loaded NLC Exerted Osteoprotective Effects on Rat Peri-Implantitis In Vivo
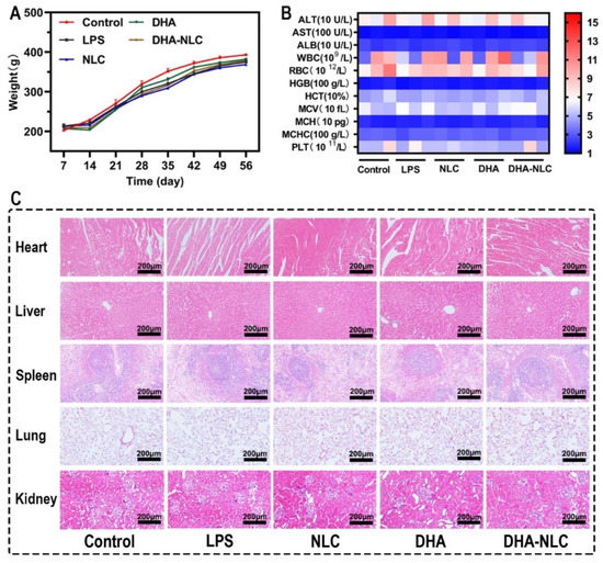
2.5. DHA-Loaded NLCs Represented Good Biocompatibility In Vivo
3. Discussion
4. Materials and Methods
4.1. DHA Nanoencapsulation and Characterization
4.1.1. DHA-Loaded NLC Preparation
4.1.2. Transmission Electron Microscopy Analysis
4.1.3. DHA-Loaded NLC Size and Charge Measurement
4.1.4. Determination of Encapsulation Efficiency (EE) and Drug Loading Efficiency (LC)
4.1.5. FTIR Analysis
4.1.6. Free Radical Scavenging Experiments with 2,2-diphenyl-1-propenyl Hydrazide
4.1.7. In Vitro Drug Release
4.1.8. DHA-Loaded NLC Stability
4.2. Cytotoxicity Assay
4.3. Quantitative Real-Time Polymerase Chain Reaction In Vitro
4.4. Immunofluorescence
4.5. Animal Experiment Arrangement
4.6. Establishment of Peri-Implantitis Model
4.7. Micro-CT
4.8. qRT-PCR In Vivo
4.9. Histopathological Study
4.10. Biosecurity In Vivo
4.11. Statistical Analysis
5. Conclusions
Supplementary Materials
Author Contributions
Funding
Institutional Review Board Statement
Informed Consent Statement
Data Availability Statement
Acknowledgments
Conflicts of Interest
References
- Apaza-Bedoya, K.; Tarce, M.; Benfatti, C.A.M.; Henriques, B.; Mathew, M.T.; Teughels, W.; Souza, J.C.M. Synergistic interactions between corrosion and wear at titanium-based dental implant connections: A scoping review. J. Periodontal Res. 2017, 52, 946–954. [Google Scholar] [CrossRef]
- Derks, J.; Tomasi, C. Peri-implant health and disease. A systematic review of current epidemiology. J. Clin. Periodontol. 2015, 42 (Suppl. 16), S158–S171. [Google Scholar] [CrossRef] [PubMed]
- Schwarz, F.; Derks, J.; Monje, A.; Wang, H.L. Peri-implantitis. J. Clin. Periodontol. 2018, 45 (Suppl. 20), S246–S266. [Google Scholar] [CrossRef] [PubMed]
- Berglundh, T.; Zitzmann, N.U.; Donati, M. Are peri-implantitis lesions different from periodontitis lesions? J. Clin. Periodontol. 2011, 38 (Suppl. 11), 188–202. [Google Scholar] [CrossRef] [PubMed]
- Salvi, G.E.; Stähli, A.; Imber, J.C.; Sculean, A.; Roccuzzo, A. Physiopathology of peri-implant diseases. Clin. Implant Dent. Relat. Res. 2022. [Google Scholar] [CrossRef]
- Lasserre, J.F.; Brecx, M.C.; Toma, S. Oral Microbes, Biofilms and Their Role in Periodontal and Peri-Implant Diseases. Materials 2018, 11, 1082. [Google Scholar]
- Krajewski, A.; Perussolo, J.; Gkranias, N.; Donos, N. Influence of periodontal surgery on the subgingival microbiome-A systematic review and meta-analysis. J. Periodontal Res. 2023, 1–17. [Google Scholar] [CrossRef]
- Graziani, F.; Tinto, M.; Orsolini, C.; Izzetti, R.; Tomasi, C. Complications and treatment errors in nonsurgical periodontal therapy. Periodontol. 2000 2023, 1–41. [Google Scholar] [CrossRef]
- Skalerič, E.; Petelin, M.; Gašpirc, B. Antimicrobial Photodynamic Therapy in Treatment of Aggressive Periodontitis (Stage III, Grade C Periodontitis): A Comparison between Photodynamic Therapy and Antibiotic Therapy as an adjunct to Non-Surgical Periodontal Treatment. Photodiagnosis Photodyn. Ther. 2022, 103251. [Google Scholar] [CrossRef]
- Ferreira, I.; Rauter, A.P.; Bandarra, N.M. Marine Sources of DHA-Rich Phospholipids with Anti-Alzheimer Effect. Mar. Drugs 2022, 20, 662. [Google Scholar] [CrossRef]
- Weinberg, R.L.; Brook, R.D.; Rubenfire, M.; Eagle, K.A. Cardiovascular Impact of Nutritional Supplementation with Omega-3 Fatty Acids: JACC Focus Seminar. J. Am. Coll. Cardiol. 2021, 77, 593–608. [Google Scholar] [CrossRef] [PubMed]
- Marton, L.T.; Goulart, R.A.; Carvalho, A.C.A.; Barbalho, S.M. Omega Fatty Acids and Inflammatory Bowel Diseases: An Overview. Int. J. Mol. Sci. 2019, 20, 4851. [Google Scholar] [CrossRef] [PubMed]
- Rogero, M.M.; Calder, P.C. Obesity, Inflammation, Toll-Like Receptor 4 and Fatty Acids. Nutrients 2018, 10, 432. [Google Scholar] [CrossRef] [PubMed]
- Van Ravensteijn, M.M.; Timmerman, M.F.; Brouwer, E.A.G.; Slot, D.E. The effect of omega-3 fatty acids on active periodontal therapy: A systematic review and meta-analysis. J. Clin. Periodontol. 2022, 49, 1024–1037. [Google Scholar] [CrossRef]
- Weldon, S.M.; Mullen, A.C.; Loscher, C.E.; Hurley, L.A.; Roche, H.M. Docosahexaenoic acid induces an anti-inflammatory profile in lipopolysaccharide-stimulated human THP-1 macrophages more effectively than eicosapentaenoic acid. J. Nutr. Biochem. 2007, 18, 250–258. [Google Scholar] [CrossRef]
- Rahman, M.M.; Bhattacharya, A.; Fernandes, G. Docosahexaenoic acid is more potent inhibitor of osteoclast differentiation in RAW 264.7 cells than eicosapentaenoic acid. J. Cell. Physiol. 2008, 214, 201–209. [Google Scholar] [CrossRef]
- Lv, W.; Xu, D. Docosahexaenoic Acid Delivery Systems, Bioavailability, Functionality, and Applications: A Review. Foods 2022, 11, 2685. [Google Scholar] [CrossRef]
- Cárdeno, A.; Aparicio-Soto, M.; Montserrat-de la Paz, S.; Bermudez, B.; Muriana, F.J.G.; Alarcón-de-la-Lastra, C. Squalene targets pro- and anti-inflammatory mediators and pathways to modulate over-activation of neutrophils, monocytes and macrophages. J. Funct. Foods 2015, 14, 779–790. [Google Scholar] [CrossRef]
- Micera, M.; Botto, A.; Geddo, F.; Antoniotti, S.; Bertea, C.M.; Levi, R.; Gallo, M.P.; Querio, G. Squalene: More than a Step toward Sterols. Antioxidants 2020, 9, 688. [Google Scholar] [CrossRef]
- Mendes, A.; Azevedo-Silva, J.; Fernandes, J.C. From Sharks to Yeasts: Squalene in the Development of Vaccine Adjuvants. Pharmaceuticals 2022, 15, 265. [Google Scholar] [CrossRef]
- Shehzad, Q.; Rehman, A.; Jafari, S.M.; Zuo, M.; Khan, M.A.; Ali, A.; Khan, S.; Karim, A.; Usman, M.; Hussain, A.; et al. Improving the oxidative stability of fish oil nanoemulsions by co-encapsulation with curcumin and resveratrol. Colloids Surf B Biointerfaces 2021, 199, 111481. [Google Scholar] [CrossRef] [PubMed]
- Souto, E.B.; Baldim, I.; Oliveira, W.P.; Rao, R.; Yadav, N.; Gama, F.M.; Mahant, S. SLN and NLC for topical, dermal, and transdermal drug delivery. Expert Opin. Drug Deliv. 2020, 17, 357–377. [Google Scholar] [CrossRef] [PubMed]
- Gomaa, E.; Fathi, H.A.; Eissa, N.G.; Elsabahy, M. Methods for preparation of nanostructured lipid carriers. Methods 2022, 199, 3–8. [Google Scholar] [CrossRef] [PubMed]
- Pires, P.C.; Paiva-Santos, A.C.; Veiga, F. Nano and Microemulsions for the Treatment of Depressive and Anxiety Disorders: An Efficient Approach to Improve Solubility, Brain Bioavailability and Therapeutic Efficacy. Pharmaceutics 2022, 14, 2825. [Google Scholar] [CrossRef]
- Belibasakis, G.N.; Manoil, D. Microbial Community-Driven Etiopathogenesis of Peri-Implantitis. J. Dent. Res. 2021, 100, 21–28. [Google Scholar] [CrossRef]
- Wu, X.; Qiao, S.; Wang, W.; Zhang, Y.; Shi, J.; Zhang, X.; Gu, W.; Zhang, X.; Li, Y.; Ding, X.; et al. Melatonin prevents periimplantitis via suppression of TLR4/NF-kappaB. Acta Biomater. 2021, 134, 325–336. [Google Scholar] [CrossRef]
- Ivanovski, S.; Bartold, P.M.; Huang, Y.S. The role of foreign body response in peri-implantitis: What is the evidence? Periodontol. 2000 2022, 90, 176–185. [Google Scholar] [CrossRef]
- Alves, C.H.; Russi, K.L.; Rocha, N.C.; Bastos, F.; Darrieux, M.; Parisotto, T.M.; Girardello, R. Host-microbiome interactions regarding peri-implantitis and dental implant loss. J. Transl. Med. 2022, 20, 425. [Google Scholar] [CrossRef]
- Jacobi-Gresser, E.; Huesker, K.; Schütt, S. Genetic and immunological markers predict titanium implant failure: A retrospective study. Int. J. Oral Maxillofac. Surg. 2013, 42, 537–543. [Google Scholar] [CrossRef]
- Casado, P.L.; Canullo, L.; de Almeida Filardy, A.; Granjeiro, J.M.; Barboza, E.P.; Leite Duarte, M.E. Interleukins 1beta and 10 expressions in the periimplant crevicular fluid from patients with untreated periimplant disease. Implant Dent. 2013, 22, 143–150. [Google Scholar] [CrossRef]
- Darabi, E.; Kadkhoda, Z.; Amirzargar, A. Comparison of the levels of tumor necrosis factor-α and interleukin-17 in gingival crevicular fluid of patients with peri-implantitis and a control group with healthy implants. Iran J. Allergy Asthma Immunol. 2013, 12, 75–80. [Google Scholar] [PubMed]
- Wu, Q.; Zhou, X.; Huang, D.; Ji, Y.; Kang, F. IL-6 Enhances Osteocyte-Mediated Osteoclastogenesis by Promoting JAK2 and RANKL Activity In Vitro. Cell Physiol. Biochem. 2017, 41, 1360–1369. [Google Scholar] [CrossRef]
- Balic, A.; Vlasic, D.; Zuzul, K.; Marinovic, B.; Bukvic Mokos, Z. Omega-3 Versus Omega-6 Polyunsaturated Fatty Acids in the Prevention and Treatment of Inflammatory Skin Diseases. Int. J. Mol. Sci. 2020, 21, 741. [Google Scholar] [CrossRef]
- Calder, P.C. n-3 PUFA and inflammation: From membrane to nucleus and from bench to bedside. Proc. Nutr. Soc. 2020, 79, 404–416. [Google Scholar] [CrossRef]
- Capece, D.; Verzella, D.; Flati, I.; Arboretto, P.; Cornice, J.; Franzoso, G. NF-κB: Blending metabolism, immunity, and inflammation. Trends Immunol. 2022, 43, 757–775. [Google Scholar] [CrossRef] [PubMed]
- Xu, D.; Liu, H.; Komai-Koma, M. Direct and indirect role of Toll-like receptors in T cell mediated immunity. Cell Mol. Immunol. 2004, 1, 239–246. [Google Scholar] [PubMed]
- Kwack, W.G.; Lee, Y.J.; Eo, E.Y.; Chung, J.H.; Lee, J.H.; Cho, Y.J. Simultaneous Pretreatment of Aspirin and Omega-3 Fatty Acid Attenuates Nuclear Factor-kappaB Activation in a Murine Model with Ventilator-Induced Lung Injury. Nutrients 2021, 13, 2258. [Google Scholar] [CrossRef]
- Dormont, F.; Brusini, R.; Cailleau, C.; Reynaud, F.; Peramo, A.; Gendron, A.; Mougin, J.; Gaudin, F.; Varna, M.; Couvreur, P. Squalene-based multidrug nanoparticles for improved mitigation of uncontrolled inflammation in rodents. Sci. Adv. 2020, 6, eaaz5466. [Google Scholar] [CrossRef]
- Taneja, A.; Singh, H. Challenges for the delivery of long-chain n-3 fatty acids in functional foods. Annu. Rev. Food. Sci. Technol. 2012, 3, 105–123. [Google Scholar] [CrossRef]
- Murota, K.; Nakamura, Y.; Uehara, M. Flavonoid metabolism: The interaction of metabolites and gut microbiota. Biosci. Biotechnol. Biochem. 2018, 82, 600–610. [Google Scholar] [CrossRef]
- Neves, A.R.; Lúcio, M.; Martins, S.; Lima, J.L.C.; Reis, S. Novel resveratrol nanodelivery systems based on lipid nanoparticles to enhance its oral bioavailability. Int. J. Nanomed. 2013, 8, 177. [Google Scholar]
- Khosa, A.; Reddi, S.; Saha, R.N. Nanostructured lipid carriers for site-specific drug delivery. Biomed. Pharmacother. 2018, 103, 598–613. [Google Scholar] [CrossRef] [PubMed]






| Gene | Forward/Reverse Primer |
|---|---|
| IL-1β | F:GCCACCTTTTGACAGTGATGAG R:AGCTTCTCCACAGCCACAAT |
| IL-6 | F:TCCAGTTGCCTTCTTGGGAC R:GTACTCCAGAAGACCAGAGG |
| TNF-α | F:CGTTCGTAGCAAACCACCAAG R:TTGAAGAGAACCTGGGAGTAGACA |
| β-actin | F:GGAGATTACTGCCCTGGCTCCTA R:GACTCATCGTACTCCTGCTTGCTG |
| Gene | Forward/Reverse Primer |
|---|---|
| Rat IL-1β | F:CAGGATGAGGACCCAAGCAC R: GTCGTCATCATCCCACGAGT |
| Rat IL-6 | F: CCGGAGAGGAGACTTCACAG R: CAGAATTGCCATTGCACAAC |
| Rat TNF-α | F: CATGATCCGAGATGTGGAACTGGC R: CTGGCTCAGCCACTCCAGC |
| Rat β-actin | F:GAGAGGGAAATCGTGCGTGAC R: ACAGGTGGAAGGTCGTCTAC |
Disclaimer/Publisher’s Note: The statements, opinions and data contained in all publications are solely those of the individual author(s) and contributor(s) and not of MDPI and/or the editor(s). MDPI and/or the editor(s) disclaim responsibility for any injury to people or property resulting from any ideas, methods, instructions or products referred to in the content. |
© 2023 by the authors. Licensee MDPI, Basel, Switzerland. This article is an open access article distributed under the terms and conditions of the Creative Commons Attribution (CC BY) license (https://creativecommons.org/licenses/by/4.0/).
Share and Cite
Li, Z.; Yin, Z.; Li, B.; He, J.; Liu, Y.; Zhang, N.; Li, X.; Cai, Q.; Meng, W. Docosahexaenoic Acid-Loaded Nanostructured Lipid Carriers for the Treatment of Peri-Implantitis in Rats. Int. J. Mol. Sci. 2023, 24, 1872. https://doi.org/10.3390/ijms24031872
Li Z, Yin Z, Li B, He J, Liu Y, Zhang N, Li X, Cai Q, Meng W. Docosahexaenoic Acid-Loaded Nanostructured Lipid Carriers for the Treatment of Peri-Implantitis in Rats. International Journal of Molecular Sciences. 2023; 24(3):1872. https://doi.org/10.3390/ijms24031872
Chicago/Turabian StyleLi, Zhen, Zhaoyi Yin, Baosheng Li, Jie He, Yanqun Liu, Ni Zhang, Xiaoyu Li, Qing Cai, and Weiyan Meng. 2023. "Docosahexaenoic Acid-Loaded Nanostructured Lipid Carriers for the Treatment of Peri-Implantitis in Rats" International Journal of Molecular Sciences 24, no. 3: 1872. https://doi.org/10.3390/ijms24031872
APA StyleLi, Z., Yin, Z., Li, B., He, J., Liu, Y., Zhang, N., Li, X., Cai, Q., & Meng, W. (2023). Docosahexaenoic Acid-Loaded Nanostructured Lipid Carriers for the Treatment of Peri-Implantitis in Rats. International Journal of Molecular Sciences, 24(3), 1872. https://doi.org/10.3390/ijms24031872

