Important Role of Endogenous Nerve Growth Factor Receptor in the Pathogenesis of Hypoxia-Induced Pulmonary Hypertension in Mice
Abstract
1. Introduction
2. Results
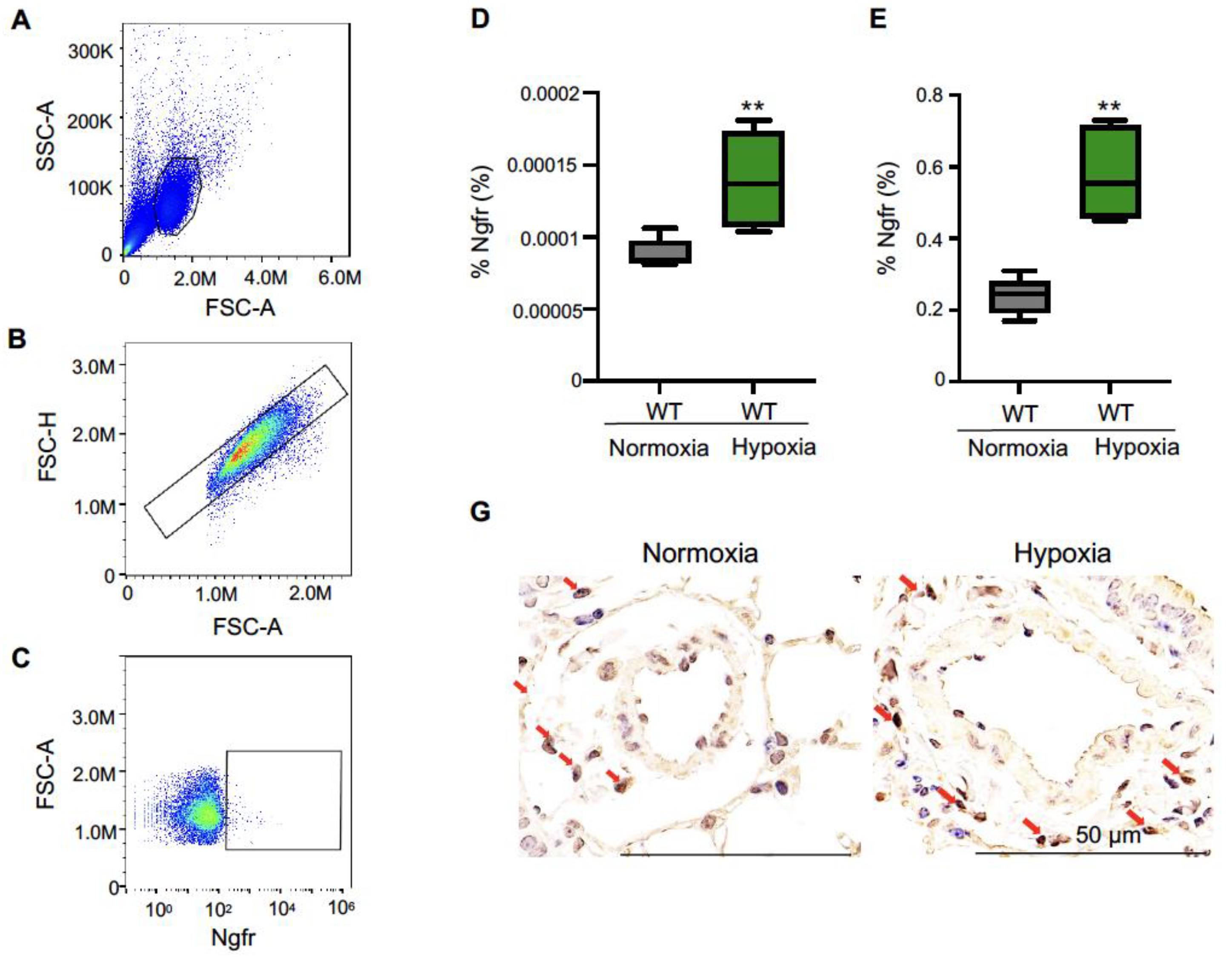
2.1. Frequency of Ngfr-Positive Cells
2.2. Deficiency of the Ngfr Gene Enhances Hypoxia-Induced Pulmonary Hypertension
2.3. Deficiency of the Ngfr Gene Enhances Hypoxia-Induced Pulmonary Vascular Remodeling
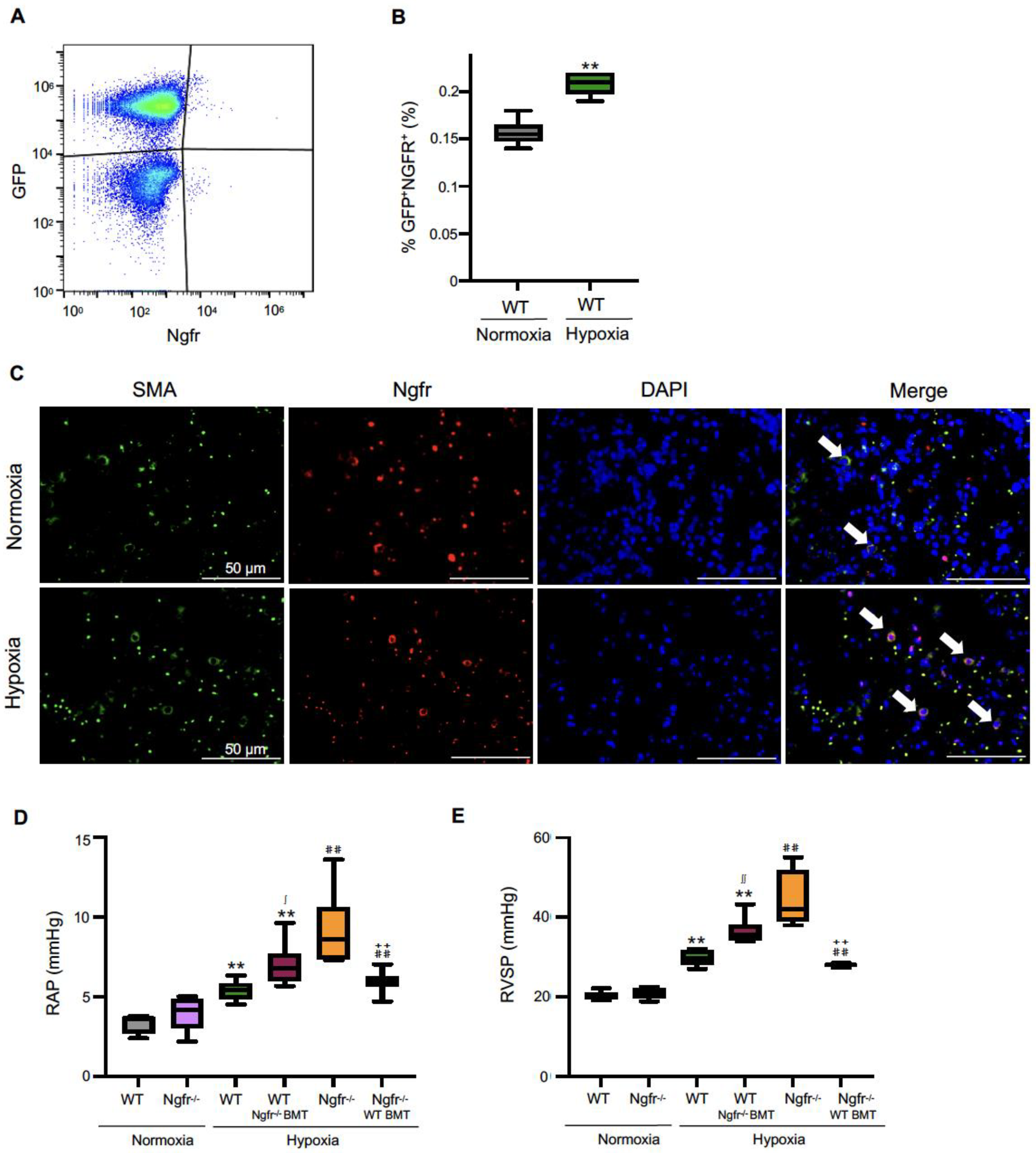
2.4. BM-Specific Depletion of Ngfr Exacerbates Hypoxia-Induced Pulmonary Hypertension
2.5. Deficiency of Ngfr Increases Inflammatory Cytokines in the Hypoxic Lung
3. Discussion
4. Materials and Methods
4.1. Ethics Statement
4.2. Animal Models and Experimental Procedures
4.3. BM Transplantation
4.4. Hemodynamic Measurements and Morphometric Analysis
4.5. Histological Analysis
4.6. Flow Cytometry
4.7. Quantitative Real-Time Polymerase Chain Reaction (qPCR)
4.8. Statistical Analysis
Author Contributions
Funding
Institutional Review Board Statement
Informed Consent Statement
Data Availability Statement
Conflicts of Interest
References
- Schermuly, R.T.; Ghofrani, H.A.; Wilkins, M.R.; Grimminger, F. Mechanisms of disease: Pulmonary arterial hypertension. Nat. Rev. Cardiol. 2011, 8, 443–455. [Google Scholar] [CrossRef]
- Tuder, R.M.; Marecki, J.C.; Richter, A.; Fijalkowska, I.; Flores, S. Pathology of pulmonary hypertension. Clin. Chest Med. 2007, 28, 23–42. [Google Scholar] [CrossRef]
- Rabinovitch, M.; Guignabert, C.; Humbert, M.; Nicolls, M.R. Inflammation and immunity in the pathogenesis of pulmonary arterial hypertension. Circ. Res. 2014, 115, 165–175. [Google Scholar] [CrossRef] [PubMed]
- Diller, G.P.; van Eijl, S.; Okonko, D.O.; Howard, L.S.; Ali, O.; Thum, T.; Wort, S.J.; Bedard, E.; Gibbs, J.S.; Bauersachs, J.; et al. Circulating endothelial progenitor cells in patients with Eisenmenger syndrome and idiopathic pulmonary arterial hypertension. Circulation 2008, 117, 3020–3030. [Google Scholar] [CrossRef] [PubMed]
- Kanki-Horimoto, S.; Horimoto, H.; Mieno, S.; Kishida, K.; Watanabe, F.; Furuya, E.; Katsumata, T. Implantation of mesenchymal stem cells overexpressing endothelial nitric oxide synthase improves right ventricular impairments caused by pulmonary hypertension. Circulation 2006, 114, I181–I185. [Google Scholar] [CrossRef]
- Dierick, F.; Solinc, J.; Bignard, J.; Soubrier, F.; Nadaud, S. Progenitor/Stem Cells in Vascular Remodeling during Pulmonary Arterial Hypertension. Cells 2021, 10, 1338. [Google Scholar] [CrossRef]
- Minnone, G.; De Benedetti, F.; Bracci-Laudiero, L. NGF and Its Receptors in the Regulation of Inflammatory Response. Int. J. Mol. Sci. 2017, 18, 1028. [Google Scholar] [CrossRef] [PubMed]
- Caporali, A.; Pani, E.; Horrevoets, A.J.; Kraenkel, N.; Oikawa, A.; Sala-Newby, G.B.; Meloni, M.; Cristofaro, B.; Graiani, G.; Leroyer, A.S.; et al. Neurotrophin p75 receptor (p75NTR) promotes endothelial cell apoptosis and inhibits angiogenesis: Implications for diabetes-induced impaired neovascularization in ischemic limb muscles. Circ. Res. 2008, 103, e15–e26. [Google Scholar] [CrossRef]
- Takashima, S.; Usui, S.; Kurokawa, K.; Kitano, T.; Kato, T.; Murai, H.; Furusho, H.; Oda, H.; Maruyama, M.; Nagata, Y.; et al. Altered gene expression in T-cell receptor signalling in peripheral blood leucocytes in acute coronary syndrome predicts secondary coronary events. Open Heart 2016, 3, e000400. [Google Scholar] [CrossRef]
- Goten, C.; Usui, S.; Takashima, S.I.; Inoue, O.; Okada, H.; Shimojima, M.; Sakata, K.; Kawashiri, M.; Kaneko, S.; Takamura, M. Circulating nerve growth factor receptor positive cells are associated with severity and prognosis of pulmonary arterial hypertension. Pulm. Circ. 2021, 11, 2045894021990525. [Google Scholar] [CrossRef]
- Elshaer, S.L.; El-Remessy, A.B. Implication of the neurotrophin receptor p75(NTR) in vascular diseases: Beyond the eye. Expert Rev. Ophthalmol. 2017, 12, 149–158. [Google Scholar] [CrossRef] [PubMed]
- Raoul, W.; Wagner-Ballon, O.; Saber, G.; Hulin, A.; Marcos, E.; Giraudier, S.; Vainchenker, W.; Adnot, S.; Eddahibi, S.; Maitre, B. Effects of bone marrow-derived cells on monocrotaline- and hypoxia-induced pulmonary hypertension in mice. Respir. Res. 2007, 8, 8. [Google Scholar] [CrossRef] [PubMed]
- Frid, M.G.; Brunetti, J.A.; Burke, D.L.; Carpenter, T.C.; Davie, N.J.; Reeves, J.T.; Roedersheimer, M.T.; van Rooijen, N.; Stenmark, K.R. Hypoxia-induced pulmonary vascular remodeling requires recruitment of circulating mesenchymal precursors of a monocyte/macrophage lineage. Am. J. Pathol. 2006, 168, 659–669. [Google Scholar] [CrossRef]
- Freund-Michel, V.; Cardoso Dos Santos, M.; Guignabert, C.; Montani, D.; Phan, C.; Coste, F.; Tu, L.; Dubois, M.; Girerd, B.; Courtois, A.; et al. Role of Nerve Growth Factor in Development and Persistence of Experimental Pulmonary Hypertension. Am. J. Respir. Crit. Care Med. 2015, 192, 342–355. [Google Scholar] [CrossRef]
- Bibel, M.; Barde, Y.A. Neurotrophins: Key regulators of cell fate and cell shape in the vertebrate nervous system. Genes Dev. 2000, 14, 2919–2937. [Google Scholar] [CrossRef]
- Guignabert, C.; Humbert, M. Targeting transforming growth factor-beta receptors in pulmonary hypertension. Eur. Respir J. 2021, 57. [Google Scholar] [CrossRef] [PubMed]
- Hiepen, C.; Jatzlau, J.; Hildebrandt, S.; Kampfrath, B.; Goktas, M.; Murgai, A.; Cuellar Camacho, J.L.; Haag, R.; Ruppert, C.; Sengle, G.; et al. BMPR2 acts as a gatekeeper to protect endothelial cells from increased TGFbeta responses and altered cell mechanics. PLoS Biol. 2019, 17, e3000557. [Google Scholar] [CrossRef] [PubMed]
- Diebold, I.; Kraicun, D.; Bonello, S.; Gorlach, A. The ‘PAI-1 paradox’ in vascular remodeling. Thromb. Haemost. 2008, 100, 984–991. [Google Scholar]
- Shoji, M.; Matsui, T.; Tanaka, H.; Nomura, K.; Tsujita, H.; Kodama, Y.; Koba, S.; Kobayashi, Y.; Shinke, T. Fibrinolytic markers could be useful predictors of severity in patients with pulmonary arterial hypertension: A retrospective study. Thromb. J 2021, 19, 78. [Google Scholar] [CrossRef]
- Kopec, G.; Moertl, D.; Steiner, S.; Stepien, E.; Mikolajczyk, T.; Podolec, J.; Waligora, M.; Stepniewski, J.; Tomkiewicz-Pajak, L.; Guzik, T.; et al. Markers of thrombogenesis and fibrinolysis and their relation to inflammation and endothelial activation in patients with idiopathic pulmonary arterial hypertension. PLoS ONE 2013, 8, e82628. [Google Scholar] [CrossRef]
- Soon, E.; Holmes, A.M.; Treacy, C.M.; Doughty, N.J.; Southgate, L.; Machado, R.D.; Trembath, R.C.; Jennings, S.; Barker, L.; Nicklin, P.; et al. Elevated levels of inflammatory cytokines predict survival in idiopathic and familial pulmonary arterial hypertension. Circulation 2010, 122, 920–927. [Google Scholar] [CrossRef]
- Savale, L.; Tu, L.; Rideau, D.; Izziki, M.; Maitre, B.; Adnot, S.; Eddahibi, S. Impact of interleukin-6 on hypoxia-induced pulmonary hypertension and lung inflammation in mice. Respir. Res. 2009, 10, 6. [Google Scholar] [CrossRef] [PubMed]
- Hashimoto-Kataoka, T.; Hosen, N.; Sonobe, T.; Arita, Y.; Yasui, T.; Masaki, T.; Minami, M.; Inagaki, T.; Miyagawa, S.; Sawa, Y.; et al. Interleukin-6/interleukin-21 signaling axis is critical in the pathogenesis of pulmonary arterial hypertension. Proc. Natl. Acad. Sci. USA 2015, 112, E2677–E2686. [Google Scholar] [CrossRef]
- Hurst, L.A.; Dunmore, B.J.; Long, L.; Crosby, A.; Al-Lamki, R.; Deighton, J.; Southwood, M.; Yang, X.; Nikolic, M.Z.; Herrera, B.; et al. TNFalpha drives pulmonary arterial hypertension by suppressing the BMP type-II receptor and altering NOTCH signalling. Nat. Commun. 2017, 8, 14079. [Google Scholar] [CrossRef] [PubMed]
- Hu, Y.; Davison, F.; Ludewig, B.; Erdel, M.; Mayr, M.; Url, M.; Dietrich, H.; Xu, Q. Smooth muscle cells in transplant atherosclerotic lesions are originated from recipients, but not bone marrow progenitor cells. Circulation 2002, 106, 1834–1839. [Google Scholar] [CrossRef] [PubMed]
- Kitano, T.; Usui, S.; Takashima, S.I.; Inoue, O.; Goten, C.; Nomura, A.; Yoshioka, K.; Okajima, M.; Kaneko, S.; Takuwa, Y.; et al. Sphigosine-1-phosphate receptor 1 promotes neointimal hyperplasia in a mouse model of carotid artery injury. Biochem. Biophys. Res. Commun. 2019, 511, 179–184. [Google Scholar] [CrossRef]
- Usui, S.; Chikata, A.; Takatori, O.; Takashima, S.I.; Inoue, O.; Kato, T.; Murai, H.; Furusho, H.; Nomura, A.; Zablocki, D.; et al. Endogenous muscle atrophy F-box is involved in the development of cardiac rupture after myocardial infarction. J. Mol. Cell. Cardiol. 2019, 126, 1–12. [Google Scholar] [CrossRef] [PubMed]







Disclaimer/Publisher’s Note: The statements, opinions and data contained in all publications are solely those of the individual author(s) and contributor(s) and not of MDPI and/or the editor(s). MDPI and/or the editor(s) disclaim responsibility for any injury to people or property resulting from any ideas, methods, instructions or products referred to in the content. |
© 2023 by the authors. Licensee MDPI, Basel, Switzerland. This article is an open access article distributed under the terms and conditions of the Creative Commons Attribution (CC BY) license (https://creativecommons.org/licenses/by/4.0/).
Share and Cite
Goten, C.; Usui, S.; Takashima, S.-i.; Inoue, O.; Yamaguchi, K.; Hashimuko, D.; Takeda, Y.; Nomura, A.; Sakata, K.; Kaneko, S.; et al. Important Role of Endogenous Nerve Growth Factor Receptor in the Pathogenesis of Hypoxia-Induced Pulmonary Hypertension in Mice. Int. J. Mol. Sci. 2023, 24, 1868. https://doi.org/10.3390/ijms24031868
Goten C, Usui S, Takashima S-i, Inoue O, Yamaguchi K, Hashimuko D, Takeda Y, Nomura A, Sakata K, Kaneko S, et al. Important Role of Endogenous Nerve Growth Factor Receptor in the Pathogenesis of Hypoxia-Induced Pulmonary Hypertension in Mice. International Journal of Molecular Sciences. 2023; 24(3):1868. https://doi.org/10.3390/ijms24031868
Chicago/Turabian StyleGoten, Chiaki, Soichiro Usui, Shin-ichiro Takashima, Oto Inoue, Kosei Yamaguchi, Daiki Hashimuko, Yusuke Takeda, Ayano Nomura, Kenji Sakata, Shuichi Kaneko, and et al. 2023. "Important Role of Endogenous Nerve Growth Factor Receptor in the Pathogenesis of Hypoxia-Induced Pulmonary Hypertension in Mice" International Journal of Molecular Sciences 24, no. 3: 1868. https://doi.org/10.3390/ijms24031868
APA StyleGoten, C., Usui, S., Takashima, S.-i., Inoue, O., Yamaguchi, K., Hashimuko, D., Takeda, Y., Nomura, A., Sakata, K., Kaneko, S., & Takamura, M. (2023). Important Role of Endogenous Nerve Growth Factor Receptor in the Pathogenesis of Hypoxia-Induced Pulmonary Hypertension in Mice. International Journal of Molecular Sciences, 24(3), 1868. https://doi.org/10.3390/ijms24031868

